leetcode.2. 两数相加
给你两个 非空 的链表,表示两个非负的整数。它们每位数字都是按照 逆序 的方式存储的,并且每个节点只能存储 一位 数字。
请你将两个数相加,并以相同形式返回一个表示和的链表。
你可以假设除了数字 0 之外,这两个数都不会以 0 开头。

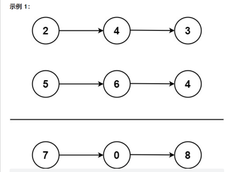
输入:l1 = [2,4,3], l2 = [5,6,4]
输出:[7,0,8]
解释:342 + 465 = 807.
示例 2:
输入:l1 = [0], l2 = [0]
输出:[0]
示例 3:
输入:l1 = [9,9,9,9,9,9,9], l2 = [9,9,9,9]
输出:[8,9,9,9,0,0,0,1]
提示:
每个链表中的节点数在范围 [1, 100] 内
0 <= Node.val <= 9
题目数据保证列表表示的数字不含前导零
/**
* Definition for singly-linked list.
* public class ListNode {
* int val;
* ListNode next;
* ListNode() {}
* ListNode(int val) { this.val = val; }
* ListNode(int val, ListNode next) { this.val = val; this.next = next; }
* }
*/
class Solution {
public ListNode addTwoNumbers(ListNode l1, ListNode l2) {
ListNode pre= new ListNode(-1);
ListNode current=pre;
int carry=0;
while(l1!=null||l2!=null){
int n1=l1!=null?l1.val:0;
int n2=l2!=null?l2.val:0;
int sum=n1+n2+carry;
carry=sum>9?1:0;
sum=sum%10;
current.next=new ListNode(sum);
current=current.next;
if(l1!=null)l1=l1.next;
if(l2!=null)l2=l2.next;
}
if(carry==1)current.next=new ListNode(1);
return pre.next;
}
}

浙公网安备 33010602011771号