多线程并发面试题
1、java实现多线程有几种方法
继承Thread类
实现Runnable接口
实现Callable接口通过FutureTask包装器来创建Thread线程
使用ExecutorService、Callable、Future是实现有返回结果的多线程(也就是使用了ExecutorService来管理前面的三种方式)
2、继承Thread类
Thread类本质上是实现了Runnable接口的一个实例,代表一个线程的实例。启动线程的唯一方式就是通过Thread类的start()实例方法。start()方法是一个native方法,它将启动一个新线程,并执行run()方法
public class MyThread extends Thread {
public void run() {
System.out.println("MyThread.run()");
}
}
MyThread myThread1 = new MyThread();
myThread1.start();
3、实现Runnable接口
如果自己的类已经extends另一个类,就是无法直接继承extends Thread,此时,就可以实现Runnable接口。
public class MyThread extends OtherClass implements Runnable {
public void run() {
System.out.println("MyThread.run()");
}
}
//启动 MyThread,需要首先实例化一个 Thread,并传入自己的 MyThread 实例:
MyThread myThread = new MyThread();
Thread thread = new Thread(myThread);
thread.start();
//事实上,当传入一个 Runnable target 参数给 Thread 后, Thread 的 run()方法就会调用
target.run()
public void run() {
if (target != null) {
target.run();
}
}
4、ExecutorService、Callable、 Future有返回值线程
有返回值的任务必须实现 Callable 接口,类似的,无返回值的任务必须 Runnable 接口。执行
Callable 任务后,可以获取一个 Future 的对象,在该对象上调用 get 就可以获取到 Callable 任务
返回的 Object 了,再结合线程池接口 ExecutorService 就可以实现传说中有返回结果的多线程
了。
//创建一个线程池
ExecutorService pool = Executors.newFixedThreadPool(taskSize);
// 创建多个有返回值的任务
List<Future> list = new ArrayList<Future>();
for (int i = 0; i < taskSize; i++) {
Callable c = new MyCallable(i + " ");
// 执行任务并获取 Future 对象
Future f = pool.submit(c);
list.add(f);
}
// 关闭线程池
pool.shutdown();
// 获取所有并发任务的运行结果
for (Future f : list) {
// 从 Future 对象上获取任务的返回值,并输出到控制台
System.out.println("res: " + f.get().toString());
}
5、基于线程池的方式
线程和数据库连接这些资源都是非常宝贵的资源。那么每次需要的时候创建,不需要的时候销
毁,是非常浪费资源的。那么我们就可以使用缓存的策略,也就是使用线程池
// 创建线程池
ExecutorService threadPool = Executors.newFixedThreadPool(10);
while(true) {
threadPool.execute(new Runnable() { // 提交多个线程任务,并执行
@Override
public void run() {
System.out.println(Thread.currentThread().getName() + " is running ..");
try {
Thread.sleep(3000);
} catch (InterruptedException e) {
e.printStackTrace();
}
}
});
}
}
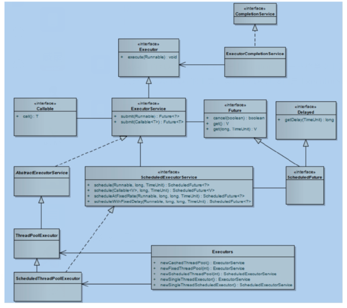
6、4种线程池
Java 里面线程池的顶级接口是 Executor,但是严格意义上讲 Executor 并不是一个线程池,而
只是一个执行线程的工具。真正的线程池接口是 ExecutorService。

newCachedThreadPool
创建一个可根据需要创建新线程的线程池,但是在以前构造的线程可用时将重用它们。对于执行
很多短期异步任务的程序而言,这些线程池通常可提高程序性能。 调用 execute 将重用以前构造
的线程(如果线程可用)。如果现有线程没有可用的,则创建一个新线程并添加到池中。终止并
从缓存中移除那些已有 60 秒钟未被使用的线程。 因此,长时间保持空闲的线程池不会使用任何资
源。
newFixedThreadPool
创建一个可重用固定线程数的线程池,以共享的无界队列方式来运行这些线程。在任意点,在大
多数 nThreads 线程会处于处理任务的活动状态。如果在所有线程处于活动状态时提交附加任务,
则在有可用线程之前,附加任务将在队列中等待。如果在关闭前的执行期间由于失败而导致任何
线程终止,那么一个新线程将代替它执行后续的任务(如果需要)。在某个线程被显式地关闭之
前,池中的线程将一直存在。
newScheduledThreadPool
创建一个线程池,它可安排在给定延迟后运行命令或者定期地执行。
ScheduledExecutorService scheduledThreadPool= Executors.newScheduledThreadPool(3);
scheduledThreadPool.schedule(newRunnable(){
@Override
public void run() {
System.out.println("延迟三秒");
}
}, 3, TimeUnit.SECONDS);
scheduledThreadPool.scheduleAtFixedRate(newRunnable(){
@Override
public void run() {
System.out.println("延迟 1 秒后每三秒执行一次");
}
},1,3,TimeUnit.SECONDS);
newSingleThreadExecutor
Executors.newSingleThreadExecutor()返回一个线程池(这个线程池只有一个线程) ,这个线程
池可以在线程死后(或发生异常时)重新启动一个线程来替代原来的线程继续执行下去!
7、如何停止一个正在运行的线程
1、使用退出标志,使线程正常退出,也就是当run方法完成后线程终止。
2、使用stop方法强行终止,但是不推荐这个方法,因为stop和suspend及resume一样都是过期作废的
方法。
3、使用interrupt方法中断线程。
class MyThread extends Thread {
volatile boolean stop = false;
public void run() {
while (!stop) {
System.out.println(getName() + " is running");
try {
sleep(1000);
} catch (InterruptedException e) {
System.out.println("week up from blcok...");
stop = true; // 在异常处理代码中修改共享变量的状态
}
}
System.out.println(getName() + " is exiting...");
}
}
class InterruptThreadDemo3 {
public static void main(String[] args) throws InterruptedException {
MyThread m1 = new MyThread();
System.out.println("Starting thread...");
m1.start();
Thread.sleep(3000);
System.out.println("Interrupt thread...: " + m1.getName());
m1.stop = true; // 设置共享变量为true
m1.interrupt(); // 阻塞时退出阻塞状态
Thread.sleep(3000); // 主线程休眠3秒以便观察线程m1的中断情况
System.out.println("Stopping application...");
}
}

浙公网安备 33010602011771号