会员
周边
新闻
博问
闪存
众包
赞助商
Chat2DB
所有博客
当前博客
我的博客
我的园子
账号设置
会员中心
简洁模式
...
退出登录
注册
登录
013-h
博客园
首页
新随笔
联系
订阅
管理
2025年6月26日
页面展示
摘要: “每美搭”系统界面实现及介绍 1.系统主要功能介绍! 1.1用户注册功能界面 在此界面中用户能够实现注册功能。用户填写完成信息后,通过点击注册按钮进入首页。 用户点击“注册”界面,填写昵称、邮箱和密码,并勾选《注册协议》后,系统验证信息无误后完成注册,后端服务器存储用户数据并返回注册成功状态。用户可
阅读全文
posted @ 2025-06-26 18:22 未泯夕
阅读(33)
评论(0)
推荐(0)
2025年5月8日
软件设计描述
摘要: 以下是结合每美搭 APP 按照数据库设计四个步骤来设计完整数据库的过程: 1.数据库需求分析: 记录用户个人基本体型数据,如身高、体重、三围等。 管理用户上传的服装类型,包括上衣、裤子、裙子等详细信息。 保存地区天气数据,如温度、湿度、天气状况等。 记录用户心情信息,如愉快、休闲、正式等。 记录服装
阅读全文
posted @ 2025-05-08 18:40 未泯夕
阅读(38)
评论(0)
推荐(0)
2025年5月7日
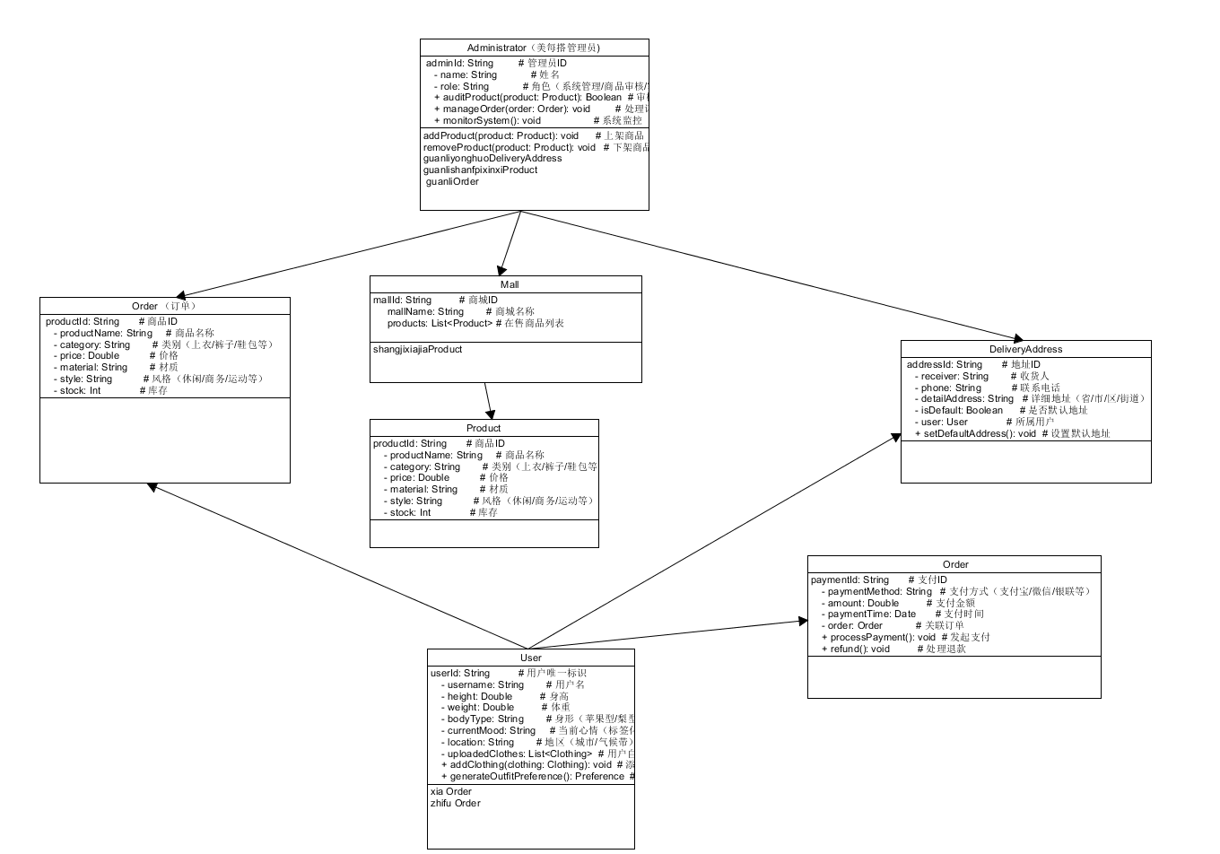
类图
摘要: 
阅读全文
posted @ 2025-05-07 21:49 未泯夕
阅读(20)
评论(0)
推荐(0)
2025年3月20日
需求分析
摘要: 1.1 可行性分析本项目旨在开发一款基于天气、心情、地区和身形智能推荐穿搭的系统,帮助用户快速生成个性化穿衣方案。通过整合多维度数据与算法模型,系统可提升用户穿搭效率与生活品质。以下从技术、经济、社会和法律四方面进行可行性分析。1.1.1 技术可行性分析核心技术支撑:天气数据接口:通过调用中国气象局
阅读全文
posted @ 2025-03-20 18:12 未泯夕
阅读(99)
评论(0)
推荐(0)
2025年3月13日
每美搭(1)
摘要: 一、团队介绍 1.1 团队概况 1.1.1 博客展示链接 团队名:每美搭子们,组长博客链接 https://www.cnblogs.com/0623-k 1.1.2 团队项目描述 每美搭:每美搭是一款专注于服装搭配推荐的APP。它能精准获取用户个人基本体型、上传服装类型等多维度数据,结合地区天气、用
阅读全文
posted @ 2025-03-13 15:59 未泯夕
阅读(58)
评论(0)
推荐(0)
2025年3月10日
自我介绍
摘要: 1、自我介绍 我是杨康,学号:2225829141,爱好美味的食物,我最喜欢钟雨晴,我的座右铭是敢于向黑暗宣战的人,心里必须充满光明。 2、阅读与思考 (1)回想一下你初入大学时对计算机专业的畅想 当初你是如何做出选择计算机专业的决定的? 答:想成为一名黑客,觉得很酷 你认为过去两年中接触到的课程是
阅读全文
posted @ 2025-03-10 16:48 未泯夕
阅读(29)
评论(1)
推荐(0)
2025年3月6日
作业一
摘要:  
阅读全文
posted @ 2025-03-06 19:14 未泯夕
阅读(5)
评论(0)
推荐(0)
公告