第一次个人编程作业
gitee 链接:https://gitee.com/NXX_code/3123003122/issues/ICZFN6
| 这个作业属于哪个课程 | https://edu.cnblogs.com/campus/gdgy/Class12Grade23ComputerScience |
|---|---|
| 这个作业要求提交到哪里 | https://edu.cnblogs.com/campus/gdgy/Class12Grade23ComputerScience/homework/13468 |
| 这个作业的目标 | 实现一个论文查重程序,熟悉Github进行源代码管理以及学习软件测试
- PSP2
| PSP2.1 | Personal Software Process Stages | 预估耗时(分钟) | 实际耗时(分钟) |
|---|---|---|---|
| Planning | 计划 | 20 | 40 |
| · Estimate | · 估计这个任务需要多少时间 | 20 | 40 |
| Development | 开发 | 1120 | 1190 |
| · Analysis | · 需求分析 (包括学习新技术) | 50 | 60 |
| · Design Spec | · 生成设计文档 | 100 | 40 |
| · Design Review | · 设计复审 | 100 | 20 |
| · Coding Standard | · 代码规范 (为目前的开发制定合适的规范) | 30 | 30 |
| · Design | · 具体设计 | 120 | 100 |
| · Coding | · 具体编码(写代码) | 300+180(前端+后端) | 450+300 |
| · Code Review | · 代码复审(调试) | 40 | 10 |
| · Test | · 测试(自我测试,修改代码,提交修改) | 200 | 180 |
| Reporting | 报告 | 70 | 60 |
| · Test Repor | · 测试报告 | 40 | 20 |
| · Size Measurement | · 计算工作量 | 10 | 20 |
| · Postmortem & Process Improvement Plan | · 事后总结, 并提出过程改进计划 | 20 | 20 |
| · 合计 | 1210 | 1290 |
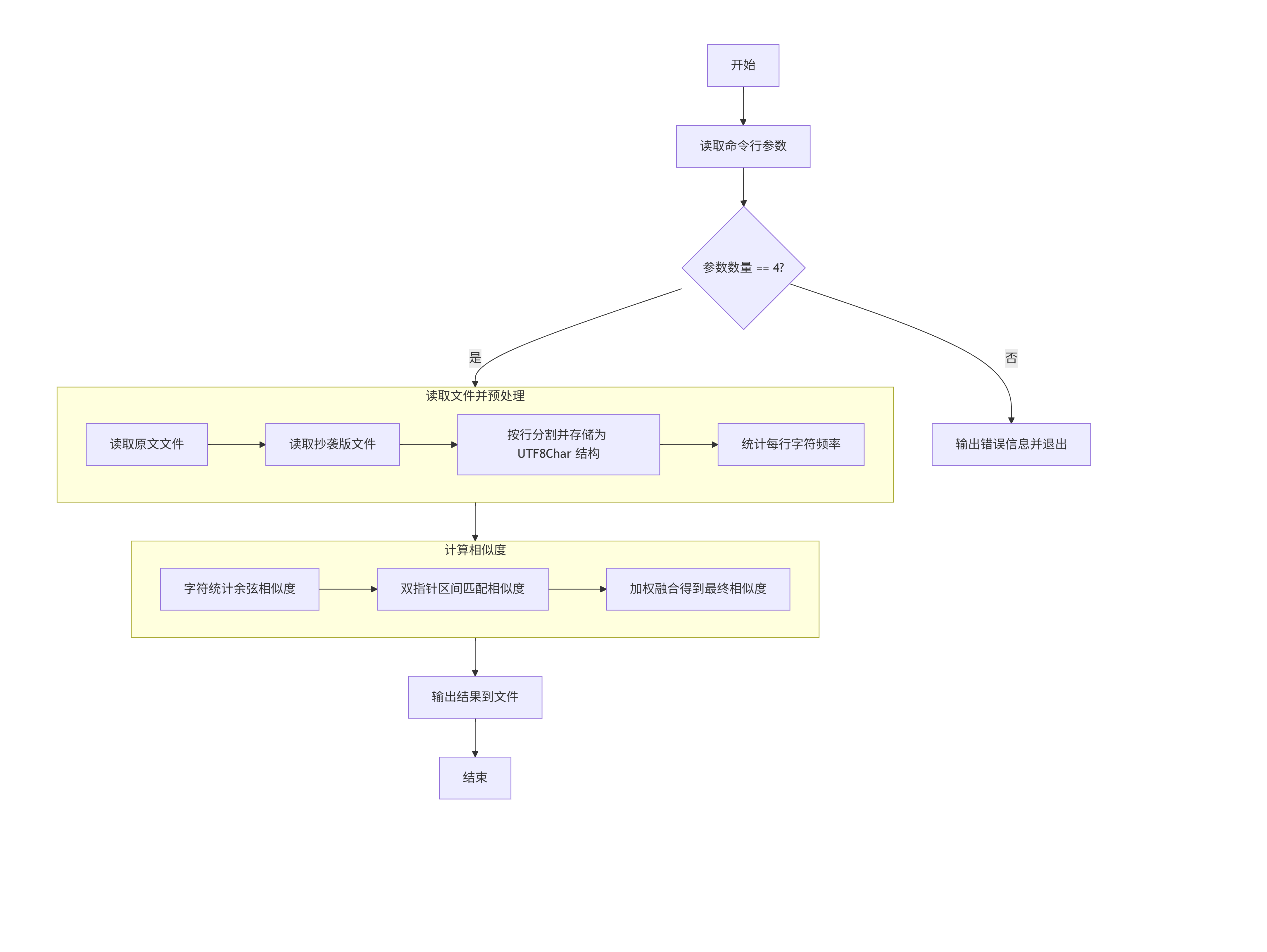
2.系统接口
本程序采用主函数参数读取文件名称
- 文件阅读:read_file_data
- 文件写入:量不大,主函数内搞定
- 具体算法
本程序分段落使用了计数法算出了余弦相似度和匹配相似度(LCS),再把它们加权平均起来,能保证程序的结果准确性,也能确保程序的运行时间不会过长
下图是本程序的流程图
![image]()
4.问题
这次作业,准备报告时间严重不足,下次应该早一些准备报告,留足时间。


浙公网安备 33010602011771号