Django中间件
知识点
- 概念
- 使用场景
- 中间件如何发生作用
- 自定义中间件
中间件介绍
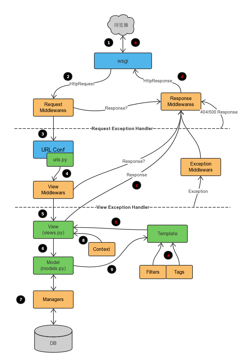
官方的说法:中间件是一个用来处理Django的请求和响应的框架级别的钩子。它是一个轻量、低级别的插件系统,用于在全局范围内改变Django的输入和输出。每个中间件组件都负责做一些特定的功能。
但是由于其影响的是全局,所以需要谨慎使用,使用不当会影响性能。
说的直白一点中间件是帮助我们在视图函数执行之前和执行之后都可以做一些额外的操作,它本质上就是一个自定义类,类中定义了几个方法,Django框架会在请求的特定的时间去执行这些方法。
我们一直都在使用中间件,只是没有注意到而已,打开Django项目的Settings.py文件,看到下图的MIDDLEWARE配置项
MIDDLEWARE = [ 'django.middleware.security.SecurityMiddleware', 'django.contrib.sessions.middleware.SessionMiddleware', 'django.middleware.common.CommonMiddleware', 'django.middleware.csrf.CsrfViewMiddleware', 'django.contrib.auth.middleware.AuthenticationMiddleware', 'django.contrib.messages.middleware.MessageMiddleware', 'django.middleware.clickjacking.XFrameOptionsMiddleware', ]
MIDDLEWARE配置项是一个列表,列表中是一个个字符串,这些字符串其实是一个个类,也就是一个个中间件。
我们之前已经接触过一个csrf相关的中间件了?我们一开始让大家把他注释掉,再提交post请求的时候,就不会被forbidden了,后来学会使用csrf_token之后就不再注释这个中间件了。
那接下来就学习中间件中的方法以及这些方法什么时候被执行。
使用场景
如果你想修改请求,例如被传送到view中的HttpRequest对象。 或者你想修改view返回的HttpResponse对象,这些都可以通过中间件来实现。
可能你还想在view执行之前做一些操作,这种情况就可以用 middleware来实现。
比如我们写一个判断浏览器来源,是pc还是手机,这里手机我们采用iphone,因为暂时没有其他设备。我们有不想把这个逻辑加到视图函数里,想作为一个通用服务,作为一个可插拔的组件被使用,最好的方法就是实现为中间件。
中间件作用流程
Django中间件必须是一个类,不需要继承任何类,并实现四个接口:
- process_request(self, request)该方法在请求到来的时候调用。
- process_view(self ,request, fnc , arg ,kwarg)在本次将要执行的View函数被调用前调用本函数。
- process_response(self,request,response)在执行完View函数准备将响应发到客户端前被执行。
- process_exception(self,request, exception). View函数在抛出异常时该函数被调用,得到的exception参数是实际上抛出的异常实例。通过此方法可以进行很好的错误控制,提供友好的用户界面。
class MD1(MiddlewareMixin): def process_request(self, request): print("MD1里面的 process_request") def process_response(self, request, response): print("MD1里面的 process_response") return response def process_view(self, request, view_func, view_args, view_kwargs): print("-" * 80) print("MD1 中的process_view") print(view_func, view_func.__name__) def process_exception(self, request, exception): print(exception) print("MD1 中的process_exception") return HttpResponse(str(exception)) # 返回一个响应对象
中间件如何发生作用
要激活中间件,需要把它添加到Django 配置文件中的MIDDLEWARE_CLASSES 元组中。
参考文档
实验操作
获取当前访问的客户端系统信息
【middleware.py】
class CheckSoureMiddware(object):
def process_request(self, request):
from_source = request.META['HTTP_USER_AGENT']
print('from_source ',from_source)
if 'iPhone' in from_source:
request.session['from_source'] = 'iphone'
else:
request.session['from_source'] = 'pc'
def process_response(self, request, response):
res = 'hehe'
print(res)
return HttpResponse(res)
【views.py】
from django.shortcuts import render,HttpResponse
# Create your views here.
def index(request):
res = 'hi, friend! where a u from?'
from_source = request.session.get('from_source', 'unkown')
res = 'hi, friend! u come from %s' %from_source
return HttpResponse(res)
【settings.py】
MIDDLEWARE_CLASSES = [
'example.middleware.CheckSoureMiddware',
]
获取当前访问的客户端的IP
【middleware.py】
from django.http import HttpResponse class ForbidSomeIpMiddleware(object): def process_request(self, request): allow_ip = ['127.0.0.1',] ip = request.META['REMOTE_ADDR'] print('ip ', ip) if ip in allow_ip: print('ip not allowed') return HttpResponse('ip not allowed') def process_response(self, request, response): res = 'haha' print(res) return HttpResponse(res) 【settings.py】 MIDDLEWARE_CLASSES = [ 'example.middleware.ForbidSomeIpMiddleware', ]
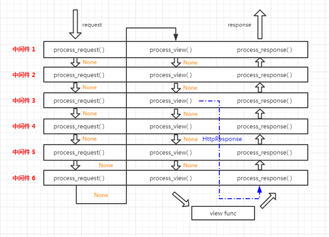
中间件的执行流程
上一部分,我们了解了中间件中的5个方法,它们的参数、返回值以及什么时候执行,现在总结一下中间件的执行流程。
请求到达中间件之后,先按照正序执行每个注册中间件的process_reques方法,process_request方法返回的值是None,就依次执行,如果返回的值是HttpResponse对象,不再执行后面的process_request方法,而是执行当前对应中间件的process_response方法,将HttpResponse对象返回给浏览器。也就是说:如果MIDDLEWARE中注册了6个中间件,执行过程中,第3个中间件返回了一个HttpResponse对象,那么第4,5,6中间件的process_request和process_response方法都不执行,顺序执行3,2,1中间件的process_response方法。

process_request方法都执行完后,匹配路由,找到要执行的视图函数,先不执行视图函数,先执行中间件中的process_view方法,process_view方法返回None,继续按顺序执行,所有process_view方法执行完后执行视图函数。加入中间件3 的process_view方法返回了HttpResponse对象,则4,5,6的process_view以及视图函数都不执行,直接从最后一个中间件,也就是中间件6的process_response方法开始倒序执行。



参考地址:
Django 中间件使用:https://www.cnblogs.com/zlpbk/p/9512673.html(原文地址)

浙公网安备 33010602011771号