单片机学习笔记————指针的第二大好处,指针作为数组在函数中的输入接口
proteus虚拟串口的实现:https://mp.csdn.net/console/editor/html/107251649
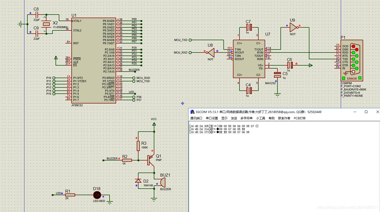
一、使用proteus绘制简单的电路图,用于后续仿真

二、编写程序
1 /******************************************************************************************************************** 2 ---- @Project: Pointer 3 ---- @File: main.c 4 ---- @Edit: ZHQ 5 ---- @Version: V1.0 6 ---- @CreationTime: 20200808 7 ---- @ModifiedTime: 20200808 8 ---- @Description: 9 ---- 波特率是:9600 。 10 ---- 通讯协议:EB 00 55 XX YY 11 ---- 把5个随机数据按从大到小排序,用冒泡法来排序。 12 ---- 通过电脑串口调试助手,往单片机发送EB 00 55 08 06 09 05 07 指令,其中EB 00 55是数据头,08 06 09 05 07 是参与排序的5个随机原始数据。单片机收到指令后就会返回13个数据,最前面5个数据是第1种方法的排序结果,中间3个数据EE EE EE是第1种和第2种的分割线,为了方便观察,没实际意义。最后5个数据是第2种方法的排序结果. 13 ---- 14 ---- 比如电脑发送:EB 00 55 08 06 09 05 07 15 ---- 单片机就返回:09 08 07 06 05 EE EE EE 09 08 07 06 05 16 ---- 单片机:AT89C52 17 ********************************************************************************************************************/ 18 #include "reg52.h" 19 /*——————宏定义——————*/ 20 #define FOSC 11059200L 21 #define BAUD 9600 22 #define T1MS (65536-FOSC/12/500) /*0.5ms timer calculation method in 12Tmode*/ 23 24 #define const_array_size 5 /* 参与排序的数组大小 */ 25 26 #define const_voice_short 19 /*蜂鸣器短叫的持续时间*/ 27 #define const_rc_size 10 /*接收串口中断数据的缓冲区数组大小*/ 28 29 #define const_receive_time 5 /*如果超过这个时间没有串口数据过来,就认为一串数据已经全部接收完,这个时间根据实际情况来调整大小*/ 30 31 /*——————变量函数定义及声明——————*/ 32 /*蜂鸣器的驱动IO口*/ 33 sbit BEEP = P2^7; 34 /*LED*/ 35 sbit LED = P3^5; 36 37 unsigned int uiSendCnt = 0; /*用来识别串口是否接收完一串数据的计时器*/ 38 unsigned char ucSendLock = 1; /*串口服务程序的自锁变量,每次接收完一串数据只处理一次*/ 39 unsigned int uiRcregTotal = 0; /*代表当前缓冲区已经接收了多少个数据*/ 40 unsigned char ucRcregBuf[const_rc_size]; /*接收串口中断数据的缓冲区数组*/ 41 unsigned int uiRcMoveIndex = 0; /*用来解析数据协议的中间变量*/ 42 43 unsigned int uiVoiceCnt = 0; /*蜂鸣器鸣叫的持续时间计数器*/ 44 45 unsigned char ucUsartBuffer[const_array_size]; /* 从串口接收到的需要排序的原始数据 */ 46 unsigned char ucGlobalBuffer_1[const_array_size]; /* 第1种方法,参与具体排序算法的全局变量数组 */ 47 unsigned char ucGlobalBuffer_2[const_array_size]; /* 第2种方法,参与具体排序算法的全局变量数组 */ 48 49 /** 50 * @brief 定时器0初始化函数 51 * @param 无 52 * @retval 初始化T0 53 **/ 54 void Init_T0(void) 55 { 56 TMOD = 0x01; /*set timer0 as mode1 (16-bit)*/ 57 TL0 = T1MS; /*initial timer0 low byte*/ 58 TH0 = T1MS >> 8; /*initial timer0 high byte*/ 59 } 60 61 /** 62 * @brief 串口初始化函数 63 * @param 无 64 * @retval 初始化T0 65 **/ 66 void Init_USART(void) 67 { 68 SCON = 0x50; 69 TMOD = 0x21; 70 TH1=TL1=-(FOSC/12/32/BAUD); 71 } 72 73 /** 74 * @brief 外围初始化函数 75 * @param 无 76 * @retval 初始化外围 77 * 让数码管显示的内容转移到以下几个变量接口上,方便以后编写更上一层的窗口程序。 78 * 只要更改以下对应变量的内容,就可以显示你想显示的数字。 79 **/ 80 void Init_Peripheral(void) 81 { 82 ET0 = 1;/*允许定时中断*/ 83 TR0 = 1;/*启动定时中断*/ 84 TR1 = 1; 85 ES = 1; /*允许串口中断*/ 86 EA = 1;/*开总中断*/ 87 } 88 89 /** 90 * @brief 初始化函数 91 * @param 无 92 * @retval 初始化单片机 93 **/ 94 void Init(void) 95 { 96 LED = 0; 97 Init_T0(); 98 Init_USART(); 99 } 100 /** 101 * @brief 延时函数 102 * @param 无 103 * @retval 无 104 **/ 105 void Delay_Long(unsigned int uiDelayLong) 106 { 107 unsigned int i; 108 unsigned int j; 109 for(i=0;i<uiDelayLong;i++) 110 { 111 for(j=0;j<500;j++) /*内嵌循环的空指令数量*/ 112 { 113 ; /*一个分号相当于执行一条空语句*/ 114 } 115 } 116 } 117 /** 118 * @brief 延时函数 119 * @param 无 120 * @retval 无 121 **/ 122 void Delay_Short(unsigned int uiDelayShort) 123 { 124 unsigned int i; 125 for(i=0;i<uiDelayShort;i++) 126 { 127 ; /*一个分号相当于执行一条空语句*/ 128 } 129 } 130 131 /** 132 * @brief 串口发送函数 133 * @param unsigned char ucSendData 134 * @retval 往上位机发送一个字节的函数 135 **/ 136 void eusart_send(unsigned char ucSendData) 137 { 138 ES = 0; /* 关串口中断 */ 139 TI = 0; /* 清零串口发送完成中断请求标志 */ 140 SBUF = ucSendData; /* 发送一个字节 */ 141 142 Delay_Short(400); /* 每个字节之间的延时,这里非常关键,也是最容易出错的地方。延时的大小请根据实际项目来调整 */ 143 144 TI = 0; /* 清零串口发送完成中断请求标志 */ 145 ES = 1; /* 允许串口中断 */ 146 } 147 148 /** 149 * @brief 第1种方法 150 * @param 无 151 * @retval 152 * 第1种方法,用不带输入输出接口的空函数,这是最原始的做法,它完全依靠 153 * 全局变量作为函数的输入和输出口。我们要用到这个函数,就要把参与运算 154 * 的变量直接赋给对应的输入全局变量,调用一次函数之后,再找到对应的 155 * 输出全局变量,这些输出全局变量就是我们要的结果。 156 * 在本函数中,ucGlobalBuffer_1[const_array_size]既是输入全局变量,也是输出全局变量, 157 * 这种方法的缺点是阅读不直观,封装性不强,没有面对用户的输入输出接口, 158 **/ 159 void big_to_small_sort_1(void) /* 第1种方法 把一个数组从大小小排序 */ 160 { 161 unsigned char i; 162 unsigned char k; 163 unsigned char ucTemp; /* 在两两交换数据的过程中,用于临时存放交换的某个变量 */ 164 165 /* 冒泡法 */ 166 for(i = 0; i < (const_array_size - 1); i ++) /* 冒泡的次数是(const_array_size-1)次 */ 167 { 168 for(k = 0; k < (const_array_size - 1 - i); k ++) 169 { 170 if(ucGlobalBuffer_1[const_array_size - 1 - k] > ucGlobalBuffer_1[const_array_size - 1 - 1 - k]) 171 { 172 ucTemp = ucGlobalBuffer_1[const_array_size - 1 - 1 - k]; 173 ucGlobalBuffer_1[const_array_size - 1 - 1 - k] = ucGlobalBuffer_1[const_array_size - 1 - k]; 174 ucGlobalBuffer_1[const_array_size - 1 - k] = ucTemp; 175 } 176 } 177 } 178 } 179 180 /** 181 * @brief 第2种方法 182 * @param 无 183 * @retval 184 * 第2种方法,为了改进第1种方法的用户体验,用指针为函数增加一个输入接口。 185 * 为什么要用指针?因为C语言的函数中,数组不能直接用来做函数的形参,只能用指针作为数组的形参。 186 * 比如,你不能这样写一个函数void big_to_small_sort_2(unsigned char a[5]),否则编译就会出错不通过。 187 * 在本函数中,*p_ucInputBuffer指针就是输入接口,而输出接口仍然是全局变量数组ucGlobalBuffer_2。 188 * 这种方法由于为函数多增加了一个数组输入接口,已经比第1种方法更加直观了。 189 **/ 190 void big_to_small_sort_2(unsigned char *p_ucInputBuffer) 191 { 192 unsigned char i; 193 unsigned char k; 194 unsigned char ucTemp; /* 在两两交换数据的过程中,用于临时存放交换的某个变量 */ 195 196 for(i = 0; i < const_array_size; i ++) /* 参与排序算法之前,先把输入接口的数据全部搬移到全局变量数组中。 */ 197 { 198 ucGlobalBuffer_2[i] = p_ucInputBuffer[i]; 199 } 200 201 /* 冒泡法 */ 202 for(i = 0; i < (const_array_size - 1); i ++) /* 冒泡的次数是(const_array_size-1)次 */ 203 { 204 for(k = 0; k < (const_array_size - 1 - i); k ++) 205 { 206 if(ucGlobalBuffer_2[const_array_size - 1 - k] > ucGlobalBuffer_2[const_array_size - 1 - 1 - k]) 207 { 208 ucTemp = ucGlobalBuffer_2[const_array_size - 1 - 1 - k]; 209 ucGlobalBuffer_2[const_array_size - 1 - 1 - k] = ucGlobalBuffer_2[const_array_size - 1 - k]; 210 ucGlobalBuffer_2[const_array_size - 1 - k] = ucTemp; 211 } 212 } 213 } 214 } 215 216 /** 217 * @brief 串口服务程序 218 * @param 无 219 * @retval 220 * 以下函数说明了,在空函数里,可以插入很多个return语句。 221 * 用return语句非常便于后续程序的升级修改。 222 **/ 223 void usart_service(void) 224 { 225 unsigned char i = 0; 226 // /*如果超过了一定的时间内,再也没有新数据从串口来*/ 227 // if(uiSendCnt >= const_receive_time && ucSendLock == 1) 228 // { 229 // 原来的语句,现在被两个return语句替代了 230 if(uiSendCnt < const_receive_time) /* 延时还没超过规定时间,直接退出本程序,不执行return后的任何语句。 */ 231 { 232 return; /* 强行退出本子程序,不执行以下任何语句 */ 233 } 234 if(ucSendLock == 0) /* 不是最新一次接收到串口数据,直接退出本程序,不执行return后的任何语句。 */ 235 { 236 return; /* 强行退出本子程序,不执行以下任何语句 */ 237 } 238 /* 239 * 以上两条return语句就相当于原来的一条if(uiSendCnt>=const_receive_time&&ucSendLock==1)语句。 240 * 用了return语句后,就明显减少了一个if嵌套。 241 */ 242 ucSendLock = 0; /*处理一次就锁起来,不用每次都进来,除非有新接收的数据*/ 243 /*下面的代码进入数据协议解析和数据处理的阶段*/ 244 uiRcMoveIndex = 0; /*由于是判断数据头,所以下标移动变量从数组的0开始向最尾端移动*/ 245 // /* 246 // * 判断数据头,进入循环解析数据协议必须满足两个条件: 247 // * 第一:最大接收缓冲数据必须大于一串数据的长度(这里是5。包括2个有效数据,3个数据头) 248 // * 第二:游标uiRcMoveIndex必须小于等于最大接收缓冲数据减去一串数据的长度(这里是5。包括2个有效数据,3个数据头) 249 // */ 250 // while(uiRcregTotal >= 5 && uiRcMoveIndex <= (uiRcregTotal - 5)) 251 // { 252 // 原来的语句,现在被两个return语句替代了 253 while(1) /* 死循环可以被以下return或者break语句中断,return本身已经包含了break语句功能。 */ 254 { 255 if(uiRcregTotal < 5) /* 串口接收到的数据太少 */ 256 { 257 uiRcregTotal = 0; /*清空缓冲的下标,方便下次重新从0下标开始接受新数据*/ 258 return; /* 强行退出while(1)循环嵌套,直接退出本程序,不执行以下任何语句 */ 259 } 260 if(uiRcMoveIndex > (uiRcregTotal - 5)) /* 数组缓冲区的数据已经处理完 */ 261 { 262 uiRcregTotal = 0; /*清空缓冲的下标,方便下次重新从0下标开始接受新数据*/ 263 return; /* 强行退出while(1)循环嵌套,直接退出本程序,不执行以下任何语句 */ 264 } 265 /* 266 * 以上两条return语句就相当于原来的一条while(uiRcregTotal>=5&&uiRcMoveIndex<=(uiRcregTotal-5))语句。 267 * 以上两个return语句的用法,同时说明了return本身已经包含了break语句功能,不管当前处于几层的内部循环嵌套, 268 * 都可以强行退出循环,并且直接退出本程序。 269 */ 270 if(ucRcregBuf[uiRcMoveIndex + 0] == 0xeb && ucRcregBuf[uiRcMoveIndex + 1] == 0x00 && ucRcregBuf[uiRcMoveIndex + 2] == 0x55) 271 { 272 for(i = 0; i < const_array_size; i ++) /* 从串口接收到的需要被排序的原始数据 */ 273 { 274 ucUsartBuffer[i] = ucRcregBuf[uiRcMoveIndex+3+i]; 275 } 276 /* 第1种运算方法,依靠全局变量 */ 277 for(i = 0; i < const_array_size; i ++) /* 把需要被排列的数据放进输入全局变量数组 */ 278 { 279 ucGlobalBuffer_1[i] = ucUsartBuffer[i]; 280 } 281 big_to_small_sort_1(); /* 调用一次空函数就出结果了,结果还是保存在ucGlobalBuffer_1全局变量数组中 */ 282 for(i = 0; i < const_array_size; i ++) 283 { 284 eusart_send(ucGlobalBuffer_1[i]); /* 把用第1种方法排序后的结果返回给上位机观察 */ 285 } 286 287 /* 为了方便上位机观察,多发送3个字节ee ee ee作为第1种方法与第2种方法的分割线 */ 288 eusart_send(0xee); 289 eusart_send(0xee); 290 eusart_send(0xee); 291 292 293 /* 第2种运算方法,依靠指针为函数增加一个数组的输入接口 */ 294 /* 通过指针输入接口,直接把ucUsartBuffer数组的首地址传址进去,排序后输出的结果还是保存在ucGlobalBuffer_2全局变量数组中 */ 295 big_to_small_sort_2(ucUsartBuffer); 296 for(i = 0; i < const_array_size; i ++) 297 { 298 eusart_send(ucGlobalBuffer_2[i]); /* 把用第2种方法排序后的结果返回给上位机观察 */ 299 } 300 301 break; /*退出while(1)循环*/ 302 } 303 uiRcMoveIndex ++; /*因为是判断数据头,游标向着数组最尾端的方向移动*/ 304 } 305 // } 306 uiRcregTotal = 0; /*清空缓冲的下标,方便下次重新从0下标开始接受新数据*/ 307 // } 308 } 309 /** 310 * @brief 定时器0中断函数 311 * @param 无 312 * @retval 无 313 **/ 314 void ISR_T0(void) interrupt 1 315 { 316 TF0 = 0; /*清除中断标志*/ 317 TR0 = 0; /*关中断*/ 318 319 if(uiSendCnt < const_receive_time) /*如果超过这个时间没有串口数据过来,就认为一串数据已经全部接收完*/ 320 { 321 uiSendCnt ++; /*表面上这个数据不断累加,但是在串口中断里,每接收一个字节它都会被清零,除非这个中间没有串口数据过来*/ 322 ucSendLock = 1; /*开自锁标志*/ 323 } 324 325 if(uiVoiceCnt != 0) 326 { 327 uiVoiceCnt --; 328 BEEP = 0; 329 } 330 else 331 { 332 ; 333 BEEP = 1; 334 } 335 336 TL0 = T1MS; /*initial timer0 low byte*/ 337 TH0 = T1MS >> 8; /*initial timer0 high byte*/ 338 TR0 = 1; /*开中断*/ 339 } 340 341 /** 342 * @brief 串口接收数据中断 343 * @param 无 344 * @retval 无 345 **/ 346 void usart_receive(void) interrupt 4 347 { 348 if(RI == 1) 349 { 350 RI = 0; 351 ++ uiRcregTotal; 352 if(uiRcregTotal > const_rc_size) 353 { 354 uiRcregTotal = const_rc_size; 355 } 356 ucRcregBuf[uiRcregTotal - 1] = SBUF; /*将串口接收到的数据缓存到接收缓冲区里*/ 357 uiSendCnt = 0; /*及时喂狗,虽然main函数那边不断在累加,但是只要串口的数据还没发送完毕,那么它永远也长不大,因为每个中断都被清零。*/ 358 } 359 else 360 { 361 TI = 0; 362 } 363 } 364 365 /*————————————主函数————————————*/ 366 /** 367 * @brief 主函数 368 * @param 无 369 * @retval 实现LED灯闪烁 370 **/ 371 void main() 372 { 373 /*单片机初始化*/ 374 Init(); 375 /*延时,延时时间一般是0.3秒到2秒之间,等待外围芯片和模块上电稳定*/ 376 Delay_Long(100); 377 /*单片机外围初始化*/ 378 Init_Peripheral(); 379 while(1) 380 { 381 usart_service(); 382 } 383 }
三、仿真实现


浙公网安备 33010602011771号