单片机学习笔记————指针的第一大好处,让一个函数可以封装多个相当于return语句返回的参数
proteus虚拟串口的实现:https://mp.csdn.net/console/editor/html/107251649
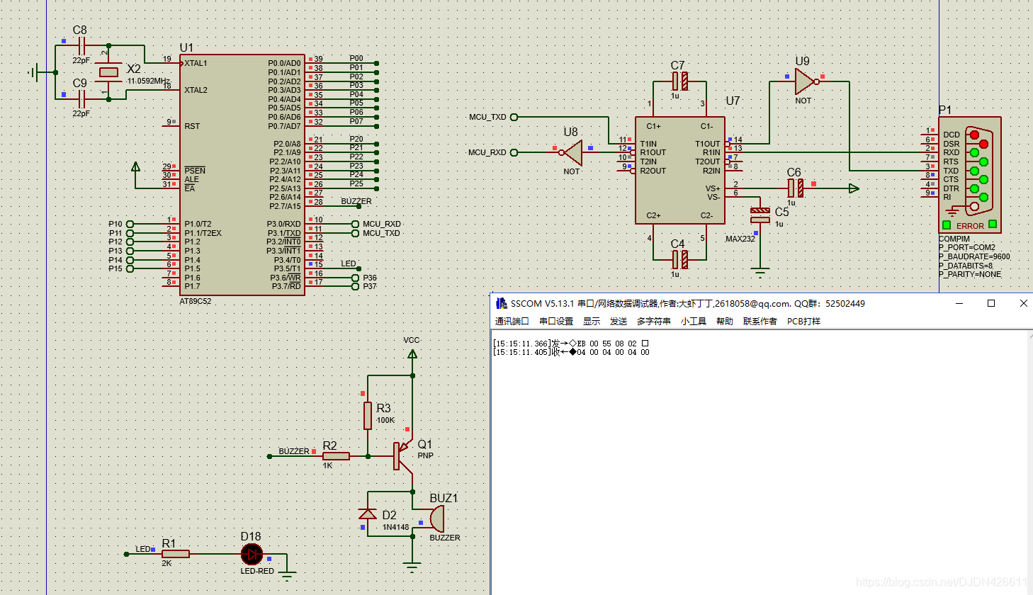
一、使用proteus绘制简单的电路图,用于后续仿真
二、编写程序
1 /******************************************************************************************************************** 2 ---- @Project: Pointer 3 ---- @File: main.c 4 ---- @Edit: ZHQ 5 ---- @Version: V1.0 6 ---- @CreationTime: 20200808 7 ---- @ModifiedTime: 20200808 8 ---- @Description: 9 ---- 波特率是:9600 。 10 ---- 通讯协议:EB 00 55 XX YY 11 ---- 通过电脑串口调试助手,往单片机发送EB 00 55 XX YY 指令,其中EB 00 55是数据头, XX是被除数,YY是除数。单片机收到指令后就会返回6个数据,最前面两个数据是第1种运算方式的商和余数,中间两个数据是第2种运算方式的商和余数,最后两个数据是第3种运算方式的商和余数。 12 ---- 比如电脑发送:EB 00 55 08 02 13 ---- 单片机就返回:04 00 04 00 04 00 (04是商,00是余数) 14 ---- 单片机:AT89C52 15 ********************************************************************************************************************/ 16 #include "reg52.h" 17 /*——————宏定义——————*/ 18 #define FOSC 11059200L 19 #define BAUD 9600 20 #define T1MS (65536-FOSC/12/500) /*0.5ms timer calculation method in 12Tmode*/ 21 22 #define const_voice_short 19 /*蜂鸣器短叫的持续时间*/ 23 #define const_rc_size 10 /*接收串口中断数据的缓冲区数组大小*/ 24 25 #define const_receive_time 5 /*如果超过这个时间没有串口数据过来,就认为一串数据已经全部接收完,这个时间根据实际情况来调整大小*/ 26 27 /*——————变量函数定义及声明——————*/ 28 /*蜂鸣器的驱动IO口*/ 29 sbit BEEP = P2^7; 30 /*LED*/ 31 sbit LED = P3^5; 32 33 unsigned int uiSendCnt = 0; /*用来识别串口是否接收完一串数据的计时器*/ 34 unsigned char ucSendLock = 1; /*串口服务程序的自锁变量,每次接收完一串数据只处理一次*/ 35 unsigned int uiRcregTotal = 0; /*代表当前缓冲区已经接收了多少个数据*/ 36 unsigned char ucRcregBuf[const_rc_size]; /*接收串口中断数据的缓冲区数组*/ 37 unsigned int uiRcMoveIndex = 0; /*用来解析数据协议的中间变量*/ 38 39 unsigned int uiVoiceCnt = 0; /*蜂鸣器鸣叫的持续时间计数器*/ 40 41 unsigned char ucBeiChuShu_1 = 0; /* 第1种方法中的被除数 */ 42 unsigned char ucChuShu_1 = 1; /* 第1种方法中的除数 */ 43 unsigned char ucShang_1 = 0; /* 第1种方法中的商 */ 44 unsigned char ucYu_1 = 0; /* 第1种方法中的余数 */ 45 46 unsigned char ucBeiChuShu_2 = 0; /* 第2种方法中的被除数 */ 47 unsigned char ucChuShu_2 = 1; /* 第2种方法中的除数 */ 48 unsigned char ucShang_2 = 0; /* 第2种方法中的商 */ 49 unsigned char ucYu_2 = 0; /* 第2种方法中的余数 */ 50 51 unsigned char ucBeiChuShu_3 = 0; /* 第3种方法中的被除数 */ 52 unsigned char ucChuShu_3 = 1; /* 第3种方法中的除数 */ 53 unsigned char ucShang_3 = 0; /* 第3种方法中的商 */ 54 unsigned char ucYu_3 = 0; /* 第3种方法中的余数 */ 55 56 /** 57 * @brief 定时器0初始化函数 58 * @param 无 59 * @retval 初始化T0 60 **/ 61 void Init_T0(void) 62 { 63 TMOD = 0x01; /*set timer0 as mode1 (16-bit)*/ 64 TL0 = T1MS; /*initial timer0 low byte*/ 65 TH0 = T1MS >> 8; /*initial timer0 high byte*/ 66 } 67 68 /** 69 * @brief 串口初始化函数 70 * @param 无 71 * @retval 初始化T0 72 **/ 73 void Init_USART(void) 74 { 75 SCON = 0x50; 76 TMOD = 0x21; 77 TH1=TL1=-(FOSC/12/32/BAUD); 78 } 79 80 /** 81 * @brief 外围初始化函数 82 * @param 无 83 * @retval 初始化外围 84 * 让数码管显示的内容转移到以下几个变量接口上,方便以后编写更上一层的窗口程序。 85 * 只要更改以下对应变量的内容,就可以显示你想显示的数字。 86 **/ 87 void Init_Peripheral(void) 88 { 89 ET0 = 1;/*允许定时中断*/ 90 TR0 = 1;/*启动定时中断*/ 91 TR1 = 1; 92 ES = 1; /*允许串口中断*/ 93 EA = 1;/*开总中断*/ 94 } 95 96 /** 97 * @brief 初始化函数 98 * @param 无 99 * @retval 初始化单片机 100 **/ 101 void Init(void) 102 { 103 LED = 0; 104 Init_T0(); 105 Init_USART(); 106 } 107 /** 108 * @brief 延时函数 109 * @param 无 110 * @retval 无 111 **/ 112 void Delay_Long(unsigned int uiDelayLong) 113 { 114 unsigned int i; 115 unsigned int j; 116 for(i=0;i<uiDelayLong;i++) 117 { 118 for(j=0;j<500;j++) /*内嵌循环的空指令数量*/ 119 { 120 ; /*一个分号相当于执行一条空语句*/ 121 } 122 } 123 } 124 /** 125 * @brief 延时函数 126 * @param 无 127 * @retval 无 128 **/ 129 void Delay_Short(unsigned int uiDelayShort) 130 { 131 unsigned int i; 132 for(i=0;i<uiDelayShort;i++) 133 { 134 ; /*一个分号相当于执行一条空语句*/ 135 } 136 } 137 138 /** 139 * @brief 串口发送函数 140 * @param unsigned char ucSendData 141 * @retval 往上位机发送一个字节的函数 142 **/ 143 void eusart_send(unsigned char ucSendData) 144 { 145 ES = 0; /* 关串口中断 */ 146 TI = 0; /* 清零串口发送完成中断请求标志 */ 147 SBUF = ucSendData; /* 发送一个字节 */ 148 149 Delay_Short(400); /* 每个字节之间的延时,这里非常关键,也是最容易出错的地方。延时的大小请根据实际项目来调整 */ 150 151 TI = 0; /* 清零串口发送完成中断请求标志 */ 152 ES = 1; /* 允许串口中断 */ 153 } 154 155 /** 156 * @brief 第1种方法 157 * @param 无 158 * @retval 159 * 第1种方法,用不带参数返回的空函数,这是最原始的做法,也是我当年刚毕业 160 * 就开始做项目的时候经常用的方法。它完全依靠全局变量作为函数的输入和输出口。 161 * 我们要用到这个函数,就要把参与运算的变量直接赋给对应的输入全局变量, 162 * 调用一次函数之后,再找到对应的输出变量,这些输出变量就是我们要的结果。 163 * 在本函数中,被除数ucBeiChuShu_1和除数ucChuShu_1就是输入全局变量, 164 * 商ucShang_1和余数ucYu_1就是输出全局变量。这种方法的缺点是阅读不直观, 165 * 封装性不强,没有面对用户的输入输出接口, 166 **/ 167 void chu_fa_yun_suan_1(void) /* 第1种方法 求商和余数 */ 168 { 169 if(ucChuShu_1 == 0) /* 如果除数为0,则商和余数都为0 */ 170 { 171 ucShang_1 = 0; 172 ucYu_1 = 0; 173 } 174 else 175 { 176 ucShang_1 = (ucBeiChuShu_1) / (ucChuShu_1); /* 求商 */ 177 ucYu_1 = (ucBeiChuShu_1) % (ucChuShu_1); /* 求余数 */ 178 } 179 } 180 181 /** 182 * @brief 第2种方法 183 * @param 无 184 * @retval 185 * 第2种方法,用return返回参数和带输入形参的函数,这种方法已经具备了完整的输入和输出性能, 186 * 比第1种方法直观多了。但是这种方法有它的局限性,因为return只能返回一个变量, 187 * 如果要用在返回多个输出结果的函数中,就无能为力了。比如本程序,就不能同时输出 188 * 商和余数,只能分两个函数来做。如果要在一个函数中同时输出商和余数,该怎么办? 189 * 这个时候就必须用指针了,也就是我下面讲到的第3种方法。 190 **/ 191 unsigned char get_shang_2(unsigned char ucBeiChuShuTemp, unsigned char ucChuShuTemp) 192 { 193 unsigned char ucShangTemp; 194 if(ucChuShuTemp == 0) /* 如果除数为0,则商为0 */ 195 { 196 ucShangTemp = 0; 197 } 198 else 199 { 200 ucShangTemp = (ucBeiChuShuTemp) / (ucChuShuTemp); 201 } 202 return ucShangTemp; /* 返回运算后的结果 商 */ 203 } 204 205 unsigned char get_yu_2(unsigned char ucBeiChuShuTemp, unsigned char ucChuShuTemp) 206 { 207 unsigned char ucYuTemp; 208 if(ucChuShuTemp == 0) /* 如果除数为0,则余数为0 */ 209 { 210 ucYuTemp = 0; 211 } 212 else 213 { 214 ucYuTemp = (ucBeiChuShuTemp) % (ucChuShuTemp); 215 } 216 return ucYuTemp; /* 返回运算后的结果 余数 */ 217 } 218 219 /** 220 * @brief 第3种方法 221 * @param 无 222 * @retval 223 * 第3种方法,用带指针的函数,就可以顺心所欲,不受return的局限,想输出多少个 224 * 运算结果都可以,赞一个!在本函数中,ucBeiChuShuTemp和ucChuShuTemp是输入变量, 225 * 它们不是指针,所以不具备输出接口属性。*p_ucShangTemp和*p_ucYuTemp是输出变量, 226 * 因为它们是指针,所以具备输出接口属性。 227 **/ 228 void chu_fa_yun_suan_3(unsigned char ucBeiChuShuTemp, unsigned char ucChuShuTemp, unsigned char *p_ucShangTemp, unsigned char *p_ucYuTemp) 229 { 230 if(ucChuShuTemp == 0) /* 如果除数为0,则商和余数都为0 */ 231 { 232 *p_ucShangTemp = 0; 233 *p_ucYuTemp = 0; 234 } 235 else 236 { 237 *p_ucShangTemp = (ucBeiChuShuTemp) / (ucChuShuTemp); 238 *p_ucYuTemp = (ucBeiChuShuTemp) % (ucChuShuTemp); 239 } 240 } 241 242 /** 243 * @brief 串口服务程序 244 * @param 无 245 * @retval 246 * 以下函数说明了,在空函数里,可以插入很多个return语句。 247 * 用return语句非常便于后续程序的升级修改。 248 **/ 249 void usart_service(void) 250 { 251 // /*如果超过了一定的时间内,再也没有新数据从串口来*/ 252 // if(uiSendCnt >= const_receive_time && ucSendLock == 1) 253 // { 254 // 原来的语句,现在被两个return语句替代了 255 if(uiSendCnt < const_receive_time) /* 延时还没超过规定时间,直接退出本程序,不执行return后的任何语句。 */ 256 { 257 return; /* 强行退出本子程序,不执行以下任何语句 */ 258 } 259 if(ucSendLock == 0) /* 不是最新一次接收到串口数据,直接退出本程序,不执行return后的任何语句。 */ 260 { 261 return; /* 强行退出本子程序,不执行以下任何语句 */ 262 } 263 /* 264 * 以上两条return语句就相当于原来的一条if(uiSendCnt>=const_receive_time&&ucSendLock==1)语句。 265 * 用了return语句后,就明显减少了一个if嵌套。 266 */ 267 ucSendLock = 0; /*处理一次就锁起来,不用每次都进来,除非有新接收的数据*/ 268 /*下面的代码进入数据协议解析和数据处理的阶段*/ 269 uiRcMoveIndex = 0; /*由于是判断数据头,所以下标移动变量从数组的0开始向最尾端移动*/ 270 // /* 271 // * 判断数据头,进入循环解析数据协议必须满足两个条件: 272 // * 第一:最大接收缓冲数据必须大于一串数据的长度(这里是5。包括2个有效数据,3个数据头) 273 // * 第二:游标uiRcMoveIndex必须小于等于最大接收缓冲数据减去一串数据的长度(这里是5。包括2个有效数据,3个数据头) 274 // */ 275 // while(uiRcregTotal >= 5 && uiRcMoveIndex <= (uiRcregTotal - 5)) 276 // { 277 // 原来的语句,现在被两个return语句替代了 278 while(1) /* 死循环可以被以下return或者break语句中断,return本身已经包含了break语句功能。 */ 279 { 280 if(uiRcregTotal < 5) /* 串口接收到的数据太少 */ 281 { 282 uiRcregTotal = 0; /*清空缓冲的下标,方便下次重新从0下标开始接受新数据*/ 283 return; /* 强行退出while(1)循环嵌套,直接退出本程序,不执行以下任何语句 */ 284 } 285 if(uiRcMoveIndex > (uiRcregTotal - 5)) /* 数组缓冲区的数据已经处理完 */ 286 { 287 uiRcregTotal = 0; /*清空缓冲的下标,方便下次重新从0下标开始接受新数据*/ 288 return; /* 强行退出while(1)循环嵌套,直接退出本程序,不执行以下任何语句 */ 289 } 290 /* 291 * 以上两条return语句就相当于原来的一条while(uiRcregTotal>=5&&uiRcMoveIndex<=(uiRcregTotal-5))语句。 292 * 以上两个return语句的用法,同时说明了return本身已经包含了break语句功能,不管当前处于几层的内部循环嵌套, 293 * 都可以强行退出循环,并且直接退出本程序。 294 */ 295 if(ucRcregBuf[uiRcMoveIndex + 0] == 0xeb && ucRcregBuf[uiRcMoveIndex + 1] == 0x00 && ucRcregBuf[uiRcMoveIndex + 2] == 0x55) 296 { 297 /* 第1种运算方法,依靠全局变量 */ 298 ucBeiChuShu_1 = ucRcregBuf[uiRcMoveIndex + 3]; 299 ucChuShu_1 = ucRcregBuf[uiRcMoveIndex + 4]; 300 chu_fa_yun_suan_1(); 301 eusart_send(ucShang_1); 302 eusart_send(ucYu_1); 303 304 /* 第2种运算方法,依靠两个带return语句的返回函数 */ 305 ucBeiChuShu_2 = ucRcregBuf[uiRcMoveIndex + 3]; 306 ucChuShu_2 = ucRcregBuf[uiRcMoveIndex + 4]; 307 ucShang_2 = get_shang_2(ucBeiChuShu_2, ucChuShu_2); 308 ucYu_2 = get_yu_2(ucBeiChuShu_2, ucChuShu_2); 309 eusart_send(ucShang_2); 310 eusart_send(ucYu_2); 311 312 /* 第3种运算方法,依靠指针 */ 313 ucBeiChuShu_3 = ucRcregBuf[uiRcMoveIndex + 3]; 314 ucChuShu_3 = ucRcregBuf[uiRcMoveIndex + 4]; 315 /* 316 * 注意,由于商和余数是指针形参,我们代入的变量必须带地址符号& 。比如&ucShang_3和&ucYu_3。 317 * 因为我们是把变量的地址传递进去的。 318 */ 319 chu_fa_yun_suan_3(ucBeiChuShu_3, ucChuShu_3, &ucShang_3, &ucYu_3); 320 eusart_send(ucShang_3); 321 eusart_send(ucYu_3); 322 323 break; /*退出while(1)循环*/ 324 } 325 uiRcMoveIndex ++; /*因为是判断数据头,游标向着数组最尾端的方向移动*/ 326 } 327 // } 328 uiRcregTotal = 0; /*清空缓冲的下标,方便下次重新从0下标开始接受新数据*/ 329 // } 330 } 331 /** 332 * @brief 定时器0中断函数 333 * @param 无 334 * @retval 无 335 **/ 336 void ISR_T0(void) interrupt 1 337 { 338 TF0 = 0; /*清除中断标志*/ 339 TR0 = 0; /*关中断*/ 340 341 if(uiSendCnt < const_receive_time) /*如果超过这个时间没有串口数据过来,就认为一串数据已经全部接收完*/ 342 { 343 uiSendCnt ++; /*表面上这个数据不断累加,但是在串口中断里,每接收一个字节它都会被清零,除非这个中间没有串口数据过来*/ 344 ucSendLock = 1; /*开自锁标志*/ 345 } 346 347 if(uiVoiceCnt != 0) 348 { 349 uiVoiceCnt --; 350 BEEP = 0; 351 } 352 else 353 { 354 ; 355 BEEP = 1; 356 } 357 358 TL0 = T1MS; /*initial timer0 low byte*/ 359 TH0 = T1MS >> 8; /*initial timer0 high byte*/ 360 TR0 = 1; /*开中断*/ 361 } 362 363 /** 364 * @brief 串口接收数据中断 365 * @param 无 366 * @retval 无 367 **/ 368 void usart_receive(void) interrupt 4 369 { 370 if(RI == 1) 371 { 372 RI = 0; 373 ++ uiRcregTotal; 374 if(uiRcregTotal > const_rc_size) 375 { 376 uiRcregTotal = const_rc_size; 377 } 378 ucRcregBuf[uiRcregTotal - 1] = SBUF; /*将串口接收到的数据缓存到接收缓冲区里*/ 379 uiSendCnt = 0; /*及时喂狗,虽然main函数那边不断在累加,但是只要串口的数据还没发送完毕,那么它永远也长不大,因为每个中断都被清零。*/ 380 } 381 else 382 { 383 TI = 0; 384 } 385 } 386 387 /*————————————主函数————————————*/ 388 /** 389 * @brief 主函数 390 * @param 无 391 * @retval 实现LED灯闪烁 392 **/ 393 void main() 394 { 395 /*单片机初始化*/ 396 Init(); 397 /*延时,延时时间一般是0.3秒到2秒之间,等待外围芯片和模块上电稳定*/ 398 Delay_Long(100); 399 /*单片机外围初始化*/ 400 Init_Peripheral(); 401 while(1) 402 { 403 usart_service(); 404 } 405 }
三、仿真实现



浙公网安备 33010602011771号