1.2 - 概率论
1.2.1 概率认识
a)什么是概率:通俗的讲,概率就是 随机事件发生的可能性大小。
b)概率的公理化定义:设随机试验的样本空间Ω,若按照某种方法,对样本空间中的每一个事件 A 都赋予一个实数值 P(A),且符合以下性质:
1)非负性:P(A) ≥ 0
2)规范性:P(Ω) = 1
3)(无限)可列可加性:对于两两互不相容的可列的无穷多个事件 A1,A2,...,An,有 P(A1 ∪ A2 ... ∪ An)= P(A1) + P(A2) + ... + P(An)。
则:称 P(A) 为事件 A 的概率。
在上述的公理化定义中,只是说按照某种方法,对每个事件A产生了一个映射,只要是映射的结果符合下面的三条性质,这就叫做概率。
c)在概率的公理化定义中,概率的数值上的精确大小是没有意义的,其只是在描述一种可能性。某种程度上,概率比较的相对意义更重于概率数值的绝对意义。同一个样本空间中,一个事件A发生的概率是 0.6,而另一个事件B发生的概率是 0.2,我们可以认为事件A发生的可能性要大于事件B,但是事件A的概率具体是 0.60 还是0..61,0.70 这并不是太重要。(同一个实验用不同的符合概率公理化定义的概率公式来计算概率,可能会出现这种情况。)
1.2.2 概率分类
条件概率
全概率公式
贝叶斯公式:已知某种现象结果,求结果对应某个原因的概率。即:如果 P(A | B) 难以计算,可以通过贝叶斯公式先求 P(B | A) 。
1.2.3 概率求解
1)频率。当实验结果次数趋向于正无穷的时候,某个事件发生的频率会趋向于一个稳定值,这个稳定的 似然值 可看作概率。(该方法实质也是一种最大似然估计,并且我们认为:之所以在无限次实验时频率会趋向稳定值,是因为这样可能性最大,即:这个稳定值为这个事件的概率。)
2)若符合古典概型 =》P = 1 / n
3)利用概率的性质以及 全概率公式 + 贝叶斯。
4)其它 统计学&机器学习 方法。
1.2.4 机器学习方法求概率
在机器学习领域,经常需要预估一个事件发生概率的大小,并且通常难以用经典概率论方法求解。例如:空间中有两团点且两团点略有交集,这时候又来了一个新的点,这个点是落在两团中的哪一团?在机器学习中,我们可以在空间中设置一个超平面,这个超平面能够将这两团点分开在两侧。 当点与超平面的距离 -> +∞ 时,点归属于超平面上方一团的可能性就越大直到1,当点与超平面距离趋向于 -∞ 时,点归属于超平面下方一团的可能性就越小直到0。当点恰好坐在超平面上时,点的类别归属于两团的可能性相等。当点距平面的距离在变化的时候,点实际归属类别的可能性也在变化。 在这个案例中,每个来新的点都是一次随机实验,点落在超平面上方、下方和恰好落在超平面上是随机实验下的三个事件,所有的落点实验组成了样本空间。这种用距离数值映射概率的过程特性,完全符合概率的公理化定义。
这种将距离映射到概率的思路是可行的,但是概率的有效值区间:[0, 1],如何找到一个合适的映射函数,将距离转换为概率值呢?
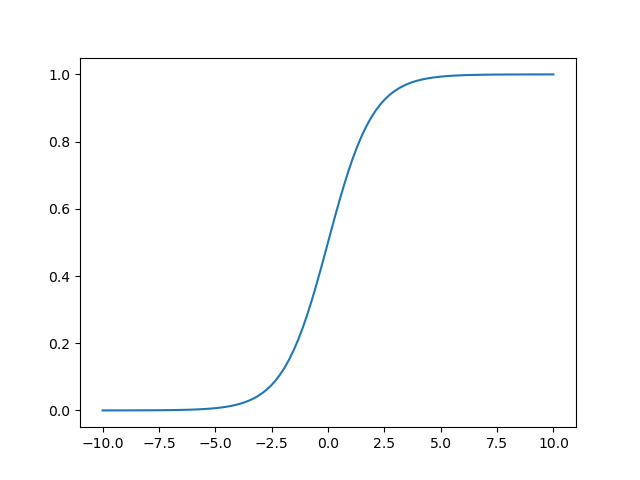
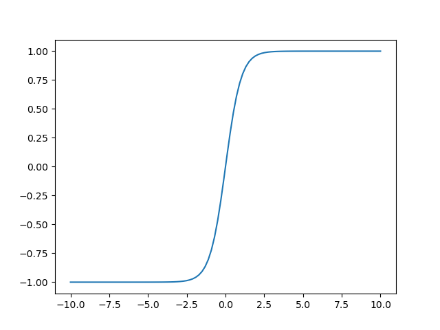
常用的映射函数:
1)logistic(sigmoid)函数(二分类):1/(1 + e-x)

2)双曲正切函数 tanh(x):(ex - e-x)/(ex + e-x)

3)softmax函数(多分类,通常是 ≥3 维的向量):Si = ei / ∑Si
小结,概率的意义:
概率大小只有相对意义,并不代表最终结果。前期98%,99%的胜率也可能会后期被对手翻盘,如 战鹰熬老太太。概率本身就是不确定性。所以,98%,99%在某些情况下并没有什么意义。但是在推荐商品的时候,我们肯定还是首推用户匹配度99%的商品而不是98%的。 概率本身的意义就是在促成一些东西,并不断的积累有利因素的一个过程,但是在最终结果出来之前,得到的概率值再大也不能代表最终一定会这样,这只阐述了一种可能性。在最终结果之前过程之中,我们能做的只是 尽可能的让我们想要的结果的发生的概率足够大,但是概率足够大就一定会发生吗?倒也未必,只是很可能会发生。

浙公网安备 33010602011771号