软件工程第一次作业
| 这个作业属于哪个课程 | https://edu.cnblogs.com/campus/fzu/202501SoftwareEngineering |
|---|---|
| 这个作业要求在哪里 | https://edu.cnblogs.com/campus/fzu/202501SoftwareEngineering/homework/13546 |
| 这个作业的目标 | 团队协作完成GitHub团队主页搭建、AIGC生成团队Logo、建立个人技术博客和简介,并进行系统的自我能力评估与学习规划,最终以Markdown格式提交包含完整内容的博客园随笔 |
| 学号 | 102301215 |
Github团队主页
团队网址:https://github.com/zhangcaihan/ruanjiangongcheng
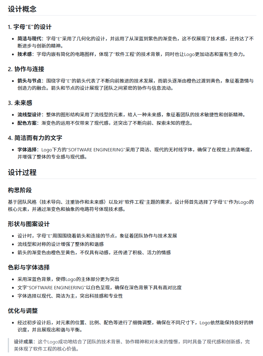
团队主页与logo


团队成员介绍

自我评估
自我介绍

技术能力自评
✅ 已掌握技能
编程语言
- C/C++:熟练掌握
- Python:熟练掌握
深度学习
- 图卷积神经网络(GCN):深入掌握
- CKGConv等前沿模型:熟悉理解
学习能力
- 自主学习能力强
- 技术钻研能力突出
❌ 欠缺技能
开发技能
- 前后端开发:未学习
- Web开发技术:不了解
工程实践
- 项目部署经验:缺乏
- 团队协作开发:经验不足
🎯 兴趣方向
- 深度学习前沿技术
- eda布线前沿算法技术
代码量
- 目前代码量:2000行左右
- 学完软件工程这么课期望代码量:10000行左右(最好能有3000行能有自己独创的思想)
📈 发展方向
升学,希望能够进入一个计算机较强的大学进行研究生的学习,找到属于自己的方向
软件工程课程学习期待
🎯 最期待学习的知识
1. 工程化开发流程
- 完整的软件开发生命周期
- 从需求分析到部署上线的系统方法
2. 团队协作与项目管理
- 版本控制与代码协作规范
- 项目规划与进度管理经验
3. 软件架构设计
- 设计模式与架构原则
- 可维护、可扩展的系统设计方法
💡 期望收获
能力提升
- 将算法能力转化为工程实践
- 建立完整的项目开发经验
技能补全
- 弥补前后端开发技术短板
- 掌握项目部署与运维技能
职业发展
- 增强工业界竞争力
- 理解从研究到产品的转化路径
希望通过这门课程,真正理解"工程"的含义,让技术能力创造实际价值。
软件工程课程学习指南
deepseek生成的学习指南
🗓️ 学期学习安排
第一阶段:基础入门(第1-4周)
学习重点:软件工程基本概念
- 软件开发生命周期
- 需求分析方法
- UML基础图表示例
- 项目选题与团队组建
第二阶段:开发实践(第5-10周)
学习重点:工具使用与开发流程
- Git版本控制实战
- 敏捷开发方法
- 设计模式基础
- 代码规范与测试
第三阶段:项目实战(第11-15周)
学习重点:团队项目开发
- 需求分析文档编写
- 系统设计与架构
- 编码实现与集成
- 测试与部署
第四阶段:总结提升(第16周)
学习重点:项目总结与反思
- 项目演示与答辩
- 代码重构优化
- 学习成果总结
📋 核心学习任务
必须掌握的工具
- Git 版本控制
- 绘图工具(绘制UML图)
- 项目管理工具(如Trello)
- 单元测试框架
重要文档编写
- 需求规格说明书
- 系统设计文档
- 测试用例文档
- 用户手册
团队协作技能
- 代码版本管理
- 任务分工协调
- 定期进度同步
- 代码审查
💡 实用建议
学习技巧
- 理论结合实践,边学边做
- 参考优秀开源项目
- 定期整理学习笔记
- 主动与老师同学交流
项目建议
- 选择熟悉领域的项目
- 控制项目复杂度
- 重视代码质量而非功能数量
- 文档与代码同步更新
时间管理
- 每周固定时间学习
- 提前规划项目里程碑
- 为调试留出充足时间
- 平衡各课程学习时间
🎯 成功关键
- 尽早开始:不要拖延项目
- 勤于实践:多写代码多调试
- 团队协作:学会沟通与协调
- 持续改进:接受反馈并优化
记住:软件工程的核心是将好的想法变成可用的软件!
这份指南十分合理,对我很有帮助,以一个学期为例为我仔细分析了如何学习软件工程这门课,希望自己能够按照这份指南结合实际情况认真从理论到实践学好软件工程这门课,提升自己的硬实力
markdown编辑截图


浙公网安备 33010602011771号