5+:非肿瘤能量代谢思路来喽
原文公众号:一起实验网
对下述分析方法感兴趣或者没有研究思路的小伙伴,欢迎踊跃探讨!
早!今天小编和大家分享一篇10月刚刚发表在Front Cardiovasc Med杂志(IF:5.846)的文章《Identification of energy metabolism-related biomarkers for risk prediction of heart failure patients using random forest algorithm》。最近发表了很多和能力代谢相关的生信研究文章,无论是针对肿瘤还是非肿瘤疾病。心脏能量代谢紊乱是早期心力衰竭的一个重要特征,在这篇文章中,作者识别了心衰中能量代谢相关的标志物。
背景&方法
心力衰竭 (HF) 是一种复杂的疾病,具有多维性质,主要由心肌梗塞、心肌病、心脏负荷异常和心律失常引起。心脏能量代谢紊乱是早期心力衰竭的一个重要特征。在有氧条件下,健康的心脏从脂肪酸和葡萄糖中获得收缩能量,而这种平衡在心脏压力条件下被破坏,这会对心脏的功能产生深远的影响。目前的研究表明,能量代谢在早期和代偿的 HF 状态下得到促进,代谢能力的下降可能导致在更严重的 HF 病例中出现进行性缺陷。这些研究表明,进一步了解 HF 患者能量代谢的价值对于阐明 HF 的过程和开发新的治疗方案至关重要。
方法:
1.在 GEO 数据库中获得了 HF 和非心力衰竭 (NF) 样本之间的能量代谢相关 DEG。
2.使用随机森林算法 (RF) 和支持向量(SVM) 来识别 HF 的诊断生物标志物。
3.构建并验证了能量代谢相关的基因诊断列线图来预测 HF 的风险。
4.预测了关键基因相关的药物和miRNA。
研究结果
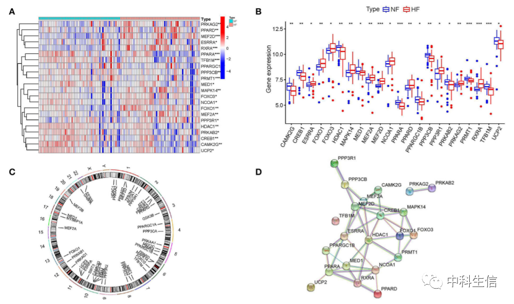
鉴定差异表达的能量代谢相关基因
总共22个能量代谢相关的DEG,被鉴定为差异的表达基因。染色体位置分析共有 44 个能量代谢相关基因分布在 18 条染色体中,这些基因数量最多(n = 6)位于 2 号染色体上。PPI 网络显示 MEF2A、MEF2D、CREB1、HDAC1、MED1 和 ESRRA 可能具有更多数量的相互作用蛋白。

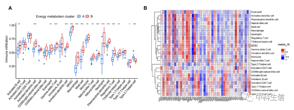
基于能量代谢相关基因的心力衰竭分子亚型
根据 CDF 曲线和 CDF Delta 面积曲线,当聚类数设置为 2,PCA 结果显示聚类 A 和聚类 B 之间的分布清晰,表明能量代谢相关基因对心衰患者具有潜在的诊断价值。

不同组心衰患者的功能分析
在簇A 和簇 B 之间共鉴定出 378 个 DEG,然后对这些 DEG 进行 GO 和 KEGG 富集分析。结果表明,DEGs主要与免疫应答调节信号通路、分泌颗粒膜、免疫受体活性、破骨细胞分化,脂质和动脉粥样硬化相关。

评估集群之间的免疫浸润水平
基于功能分析的结果,我们进一步探讨了两个簇之间免疫细胞浸润水平的相关性。HF 样本中近一半的免疫细胞水平 (12/23) 比健康对照组更丰富 ( P < 0.001),这表明 HF 患者已经显示出全身免疫激活的迹象,并且可能有助于进展为 HF。更重要的是,我们发现大多数免疫细胞(17/23)在两个簇中也有不同的浸润水平。此外,我们评估了48个能量代谢相关基因与 24个免疫细胞之间的相关性。大多数能量代谢相关基因的表达与免疫细胞的浸润有很强的相关性。

RF和SVM模型的建立与评估
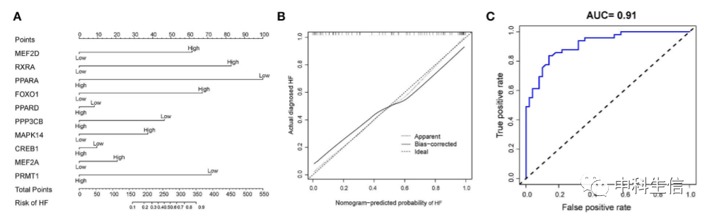
RF(AUC = 1.000)和 SVM 模型(AUC=0.938)的 AUC 表明 RF 模型具有更高的分离性能。为了进一步分析,将显著性> 2的10个基因确定为候选基因。在十个变量中,MEF2D、RXRA 和 PPARA 是最重要的,其次是 FOXO1、PPARD、PPP3CB、MAPK14、CREB1、MEF2A、PRMT1。

建立临床列线图
基于来自 RF 模型的十个诊断生物标志物,我们开发了一个临床预测列线图,并且人们可以使用列线图评分来预测 HF 的风险。我们使用校准曲线评估了列线图的预测准确性,结果表明列线图对 HF 风险预测具有较高的准确性。相应的 ROC 分析显示,所构建的诊断模型的 AUC 值为 0.91,证明了该临床列线图的预测性能。接下来,我们使用测试队列(GSE59867)验证了列线图的稳定性。

相关药物和miRNA的预测
十种药物被确定为能量代谢相关药物,可能是心力衰竭靶点的潜在治疗药物。此外,我们构建了一个 miRNA-基因关联网络,展示了 10 个能量代谢相关生物标志物的 15 个潜在 miRNA 靶标,它们可能在 HF 的发展中发挥调节作用。

浙公网安备 33010602011771号