TLE+IRGs+免疫浸润,5+SCI你值得拥有!
摘要
早上好,今天小编分享一篇2022年10月发表在Frontiers in Neuroscience(IF=5.152)的文章,作者利用生物信息学方法确定颞叶癫痫病理过程中涉及的炎症相关基因(IRGs)和免疫细胞浸润模式。

背景&方法
背景:
颞叶癫痫(Temporal lobe epilepsy,TLE)是一种常见的脑部疾病。然而,TLE的发病机制及其与免疫浸润的关系尚不清楚。
方法:
1、数据集GSE88992(8个TLE_vs_9个对照,小鼠)和GSE60772(5个TLE_vs_5个对照,小鼠)分别作为训练集和验证集,在Genecard数据库收集炎症相关基因;
2、Limma差异分析和WGCNA分别筛选差异基因和关键模块基因;
3、炎症相关基因、差异基因和关键模块基因取交集并进行GO和KEGG富集分析;
4、在STRING数据库构建PPI网络并筛选生物标志物并进行GSEA富集分析;
5、利用CIBERSORT计算免疫浸润细胞评分;
6、计算各免疫细胞与生物标志物间的spearman相关性;
7、生物标志物相关小分子药物预测;
8、qPCR验证生物标志物表达。
结果
识别差异基因
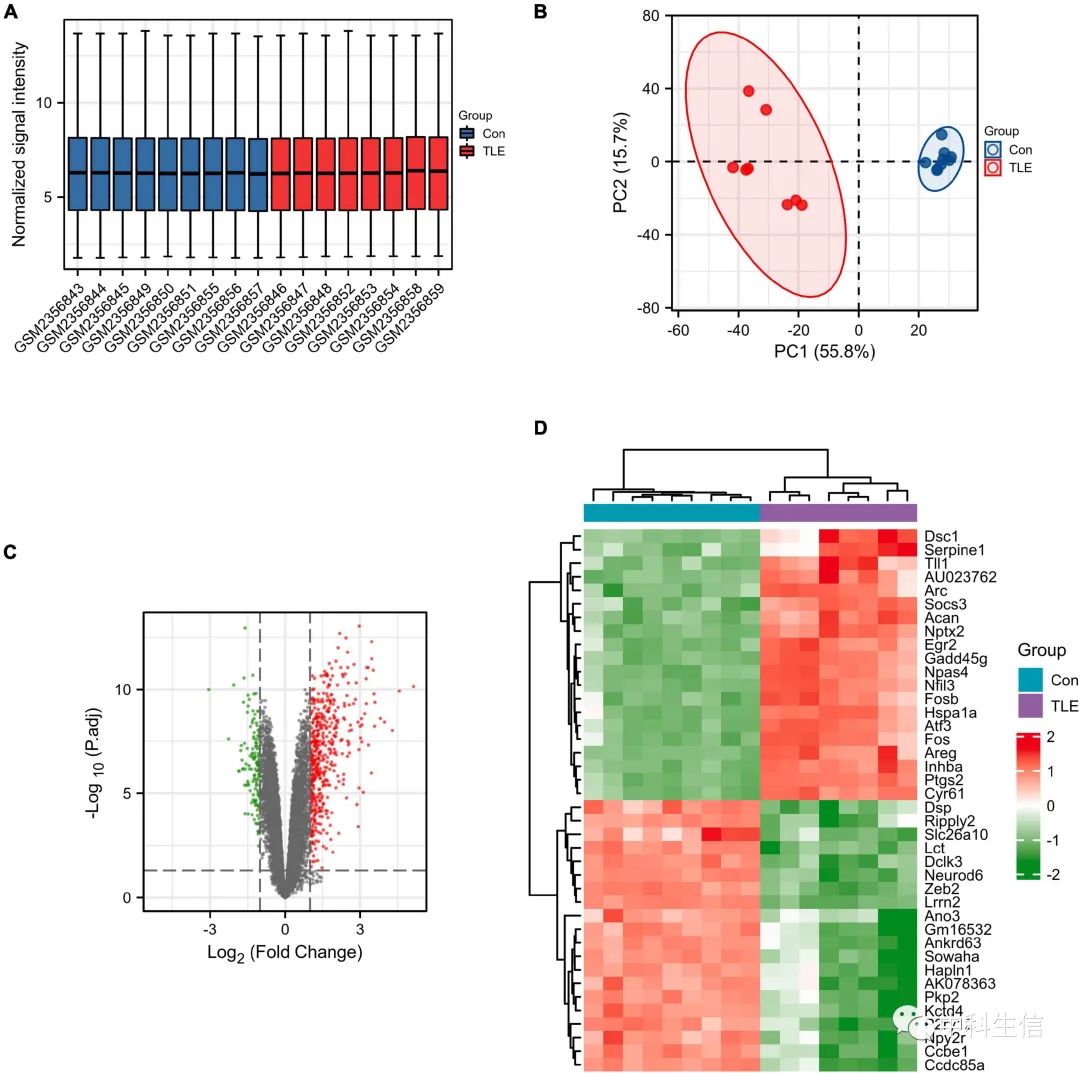
PCA结果显示,对照样品与TLE样品的基因表达存在显著差异(图1B)。如图1C所示,在TLE和对照组之间共识别出613个差异基因,其中上调基因474个,下调基因139个。Top40的DEGs的表达如图1D所示。
WGCNA识别TLE相关模块
WGCNA选取了两个与TLE最相关的模块(蓝色和绿松石色)进行下一步研究,分别识别出2312和2651个关键基因。
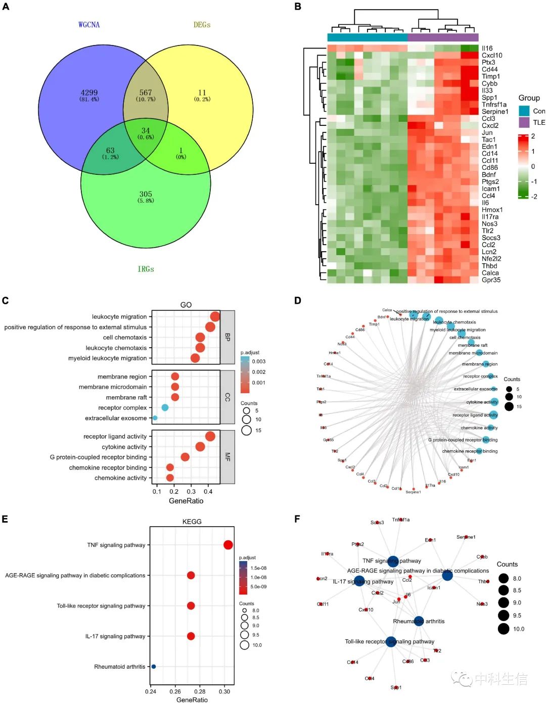
识别关键炎症相关基因及富集分析
从GeneCards数据库中总共获得了403个炎症相关基因(IRGs)。将差异基因、模块基因和IRGs取交集得到34个候选IRGs(图2A)。训练集中34个候选IRGs的表达如图2B所示。随后,对34个候选IRGs进行了富集分析。如图2C,D所示,GO生物学进程富集结果表明,候选IRGs参与了白细胞迁移、对外界刺激反应的正调控、白细胞趋化、髓系白细胞迁移和细胞趋化;GO细胞成分结果表明,候选IRGs主要富集于膜筏、膜微域、膜区、受体复合体和细胞外泌体;GO分子功能结果显示,候选IRGs在细胞因子活性、受体配体活性、趋化因子活性、G蛋白偶联受体结合、趋化因子受体结合方面显著富集。如图2E、F所示,KEGG富集分析显示,候选IRGs富集于TNF信号通路、IL-17信号通路、toll样受体信号通路、AGE-RAGE信号通路、糖尿病并发症和类风湿性关节炎中的信号通路。
 
识别hub基因集验证
利用cytoHubba插件筛选出8个基因。然后,利用R包UpSet识别了4个hub基因(图3A)。4个hub基因的表达如图3B所示。对照组Ptgs2、Jun、Icam1、Il6表达量显著低于TLE组,结果与之前结果一致(图4A, B)。
 
GSEA富集分析
如图5所示,大多数基因富集到免疫和炎症相关的通路,包括中性粒细胞脱颗粒、白细胞跨内皮迁移、免疫系统疾病、细胞因子和炎症反应、炎症反应通路、IL18信号通路、TNF-α信号通路以及癌症中的衰老和自噬。表明免疫反应和炎症反应可能在TLE的病理过程中起重要作用。
免疫浸润分析
接下来作者进行了免疫浸润分析,以确定可能参与TLE病理的免疫细胞类型。如图6A所示,与对照组相比,TLE组中静息的CD4记忆T细胞和激活的树突状细胞评分相对较低,而激活的NK细胞和激活的单核细胞评分相对较高。22种免疫细胞的比例如图6B所示。

hub基因与免疫细胞相关性分析
Spearman相关性分析表明,Icam1与M2巨噬细胞和静息CD4记忆T细胞呈负相关,与激活的树突状细胞、激活的肥大细胞、激活的NK细胞和激活的单核细胞呈正相关(图7A)。Il6与静息的CD4记忆T细胞呈负相关,与激活的树突状细胞、激活的NK细胞、激活的肥大细胞呈正相关(图7B)。Jun与休眠CD4记忆T细胞呈负相关,与激活的树突状细胞、激活的单核细胞、激活的NK细胞呈正相关(图7C)。Ptgs2与休眠CD4记忆T表呈负相关,与激活的树突状细胞、激活的单核细胞、激活的肥大细胞、激活的NK细胞呈正相关(图7D)。

小分子药物预测
如图8所示,作者研究了31种潜在药物和4种可能治疗TLE的hub基因-药物相互作用。如表3所示,潜在的31种候选药物均获得了FDA的批准。大多数这些潜在药物可能与Ptgs2相互作用。

 
 
                    
                 
                
            
         浙公网安备 33010602011771号
浙公网安备 33010602011771号