ZABBIX 3.2 监控服务器TCP连接状态
TCP的连接状态对于我们web服务器来说是至关重要的,尤其是并发量ESTAB;或者是syn_recv值,假如这个值比较大的话我们可以认为是不是受到了攻击,或是是time_wait值比较高的话,我们要考虑看我们内核是否需要调优,太高的time_wait值的话会占用太多端口,要是端口少的话后果不堪设想
zabbix
TCP 11种状态图 (我也记不住所有的) 

TCP连接可以使用命令获取
- [root@abcdocker ~]# netstat -an|awk '/^tcp/{++S[$NF]}END{for(a in S) print a,S[a]}'
- TIME_WAIT 99
- CLOSE_WAIT 44
- FIN_WAIT1 1
- FIN_WAIT2 5
- ESTABLISHED 275
- LAST_ACK 1
- LISTEN 25
可以使用man netstat查看TCP的各种状态信息描述
LISTEN - 侦听来自远方TCP端口的连接请求; 
SYN-SENT -在发送连接请求后等待匹配的连接请求; 
SYN-RECEIVED - 在收到和发送一个连接请求后等待对连接请求的确认; 
ESTABLISHED- 代表一个打开的连接,数据可以传送给用户; 
FIN-WAIT-1 - 等待远程TCP的连接中断请求,或先前的连接中断请求的确认;
FIN-WAIT-2 - 从远程TCP等待连接中断请求; 
CLOSE-WAIT - 等待从本地用户发来的连接中断请求; 
CLOSING -等待远程TCP对连接中断的确认; 
LAST-ACK - 等待原来发向远程TCP的连接中断请求的确认; 
TIME-WAIT -等待足够的时间以确保远程TCP接收到连接中断请求的确认; 
CLOSED - 没有任何连接状态;
一、编写配置文件
- [root@abcdocker zabbix]# grep "Include" zabbix_agentd.conf
- Include=/etc/zabbix/zabbix_agentd.d/*.conf
- 我们查看我们设置的Include目录,这下面的*.conf文件都是可以读取的
编写配置文件
- [root@abcdocker zabbix_agentd.d]# cat status.conf
- UserParameter=tcp.status[*],/etc/zabbix/zabbix_agentd.d/tcp_status.sh "$1"
- 咳咳,注意听讲(敲黑板)
- UserParameter=后面是key的名称
- /etc/zabbix/zabbix_agentd.d 存放脚本的路径
- 以前的文章有写过,大家可以看我的zabbix板块
复制脚本
- [root@abcdocker zabbix_agentd.d]# cat tcp_status.sh
- #!/bin/bash
- #this script is used to get tcp and udp connetion status
- #tcp status
- metric=$1
- tmp_file=/tmp/tcp_status.txt
- /bin/netstat -an|awk '/^tcp/{++S[$NF]}END{for(a in S) print a,S[a]}'> $tmp_file
- case $metric in
- closed)
- output=$(awk '/CLOSED/{print $2}' $tmp_file)
- if["$output"==""];then
- echo 0
- else
- echo $output
- fi
- ;;
- listen)
- output=$(awk '/LISTEN/{print $2}' $tmp_file)
- if["$output"==""];then
- echo 0
- else
- echo $output
- fi
- ;;
- synrecv)
- output=$(awk '/SYN_RECV/{print $2}' $tmp_file)
- if["$output"==""];then
- echo 0
- else
- echo $output
- fi
- ;;
- synsent)
- output=$(awk '/SYN_SENT/{print $2}' $tmp_file)
- if["$output"==""];then
- echo 0
- else
- echo $output
- fi
- ;;
- established)
- output=$(awk '/ESTABLISHED/{print $2}' $tmp_file)
- if["$output"==""];then
- echo 0
- else
- echo $output
- fi
- ;;
- timewait)
- output=$(awk '/TIME_WAIT/{print $2}' $tmp_file)
- if["$output"==""];then
- echo 0
- else
- echo $output
- fi
- ;;
- closing)
- output=$(awk '/CLOSING/{print $2}' $tmp_file)
- if["$output"==""];then
- echo 0
- else
- echo $output
- fi
- ;;
- closewait)
- output=$(awk '/CLOSE_WAIT/{print $2}' $tmp_file)
- if["$output"==""];then
- echo 0
- else
- echo $output
- fi
- ;;
- lastack)
- output=$(awk '/LAST_ACK/{print $2}' $tmp_file)
- if["$output"==""];then
- echo 0
- else
- echo $output
- fi
- ;;
- finwait1)
- output=$(awk '/FIN_WAIT1/{print $2}' $tmp_file)
- if["$output"==""];then
- echo 0
- else
- echo $output
- fi
- ;;
- finwait2)
- output=$(awk '/FIN_WAIT2/{print $2}' $tmp_file)
- if["$output"==""];then
- echo 0
- else
- echo $output
- fi
- ;;
- *)
- echo -e "\e[033mUsage: sh $0 [closed|closing|closewait|synrecv|synsent|finwait1|finwait2|listen|established|lastack|timewait]\e[0m"
- esac
提示: 脚本来源于网络
因为脚本是把tcp的一些信息存放在/tmp/下,为了zabbix可以读取到我们设置zabbix可以读的权限
- [root@abcdocker zabbix_agentd.d]# chmod +x tcp_connection_status.sh
- [root@abcdocker zabbix_agentd.d]# chown zabbix.zabbix /tmp/tcp_status.txt
重点: 这里要添加执行权限和tcp_status的属主和属组
执行脚本测试
既然脚本写完了,我们就需要执行一下
- [root@abcdocker zabbix_agentd.d]# zabbix_get -s 127.0.0.1-k tcp.status[established]
- 8
- [root@abcdocker zabbix_agentd.d]# zabbix_get -s 127.0.0.1-k tcp.status[lastack]
- 0
- [root@abcdocker zabbix_agentd.d]# zabbix_get -s 127.0.0.1-k tcp.status[finwait1]
- 0
- [root@abcdocker zabbix_agentd.d]# zabbix_get -s 127.0.0.1-k tcp.status[timewait]
- 101
如果没有zabbix_get需要yum安装
二、WEB界面配置
1. 创建模板 

2.设置模板 

3.添加监控项 

添加完基本上就是下面这样 

为了方便大家添加,我已经将name和key整理如下. 手动添加即可
Name                 Key
CLOSED              tcp.status[closed]
CLOSE_WAIT          tcp.status[closewait]
CLOSING             tcp.status[closing]
ESTABLISHED         tcp.status[established]
FIN WAIT1           tcp.status[finwait1]
FIN WAIT2           tcp.status[finwait2]
LAST ACK            tcp.status[lastack]
LISTEN              tcp.status[listen]
SYN RECV            tcp.status[synrecv]
SYN SENT            tcp.status[synsent]
TIME WAIT           tcp.status[timewait]
我这里提供模板: 
链接:http://pan.baidu.com/s/1sle6oNj 密码:oqgs 
可以直接使用模板导入即可
4.添加图表 
 我们所有的操作都在TCP 模板下面添加和设置的,大家不要设置错了 



添加完之后我们点击update
三、添加主机
 
 

进行查看 

四、出图结果

小结:
因为tcp连接数不太好设置触发器,因为业务不同,具体设置多少还是要根据需求来。因为我这是个人博客监控所以连接数是多少都可以!
关于tcp最大连接可以参考下面的文章 
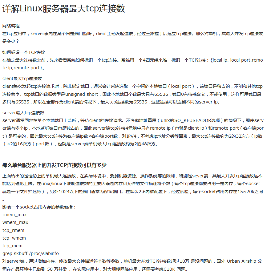
http://www.cnblogs.com/fjping0606/p/4729389.html 

关于ZABBIX更多相关文章请前往 ZABBIX板块
参考 http://john88wang.blog.51cto.com/2165294/1586234/
 
                     
                    
                 
                    
                
 
 
                
            
         
         浙公网安备 33010602011771号
浙公网安备 33010602011771号