Mysql基础-DDL、TCL

Mysql基础-DDL、TCL

1.创建和管理数据库

image-20220421215451989

2.使用数据库

image-20220421215515732

3.修改数据库

image-20220421215621028

4.创建、查看、修改、删除、清空表

4.1 创建

  • 创建方式1

    image-20220421215744393

  • 创建方式2

    image-20220421215934764

4.2 查看

image-20220421220032749

4.3 修改

image-20220421220112554

# 3.1 添加一个字段
ALTER TABLE myemp1
ADD salary DOUBLE(10,2); #默认添加到表中的最后一个字段的位置

ALTER TABLE myemp1
ADD phone_number VARCHAR(20) FIRST;

ALTER TABLE myemp1
ADD email VARCHAR(45) AFTER emp_name;

# 3.2 修改一个字段:数据类型、长度、默认值(略)
ALTER TABLE myemp1
MODIFY emp_name VARCHAR(25) ;

ALTER TABLE myemp1
MODIFY emp_name VARCHAR(35) DEFAULT 'aaa';

# 3.3 重命名一个字段
ALTER TABLE myemp1
CHANGE salary monthly_salary DOUBLE(10,2);

ALTER TABLE myemp1
CHANGE email my_email VARCHAR(50);

# 3.4 删除一个字段
ALTER TABLE myemp1
DROP COLUMN my_email;

#4. 重命名表
#方式1:
RENAME TABLE myemp1
TO myemp11;

DESC myemp11;

#方式2:
ALTER TABLE myemp2
RENAME TO myemp12;

4.4 删除

image-20220421220416783

4.5 清空

image-20220421220521347

5.TCL

  • DCL 中 COMMIT 和 ROLLBACK
    COMMIT:提交数据。一旦执行COMMIT,则数据就被永久的保存在了数据库中,意味着数据不可以回滚。
    ROLLBACK:回滚数据。一旦执行ROLLBACK,则可以实现数据的回滚。回滚到最近的一次COMMIT之后。

  • DDL 和 DML 的说明
    DDL的操作一旦执行,就不可回滚。指令SET autocommit = FALSE对DDL操作失效。(因为在执行完DDL
    操作之后,一定会执行一次COMMIT。而此COMMIT操作不受SET autocommit = FALSE影响的。)

    ② DML的操作默认情况,一旦执行,也是不可回滚的。但是,如果在执行DML之前,执行了
    SET autocommit = FALSE,则执行的DML操作就可以实现回滚。

#提交之前的事务
commit;
#查询job_grades表数据
SELECT * from job_grades jg ;
# 关闭自动提交
SET autocommit=FALSE ;
#删除表数据
DELETE from job_grades WHERE grade_level ='G';
# 查询job_grades表数据,发现已删除grade_level ='G'的数据
SELECT * from job_grades jg ;
# 回滚
ROLLBACK;
# 被删除的数据恢复
SELECT * from job_grades jg ;
# 恢复自动提交
SET autocommit=TRUE ;

6.内容拓展

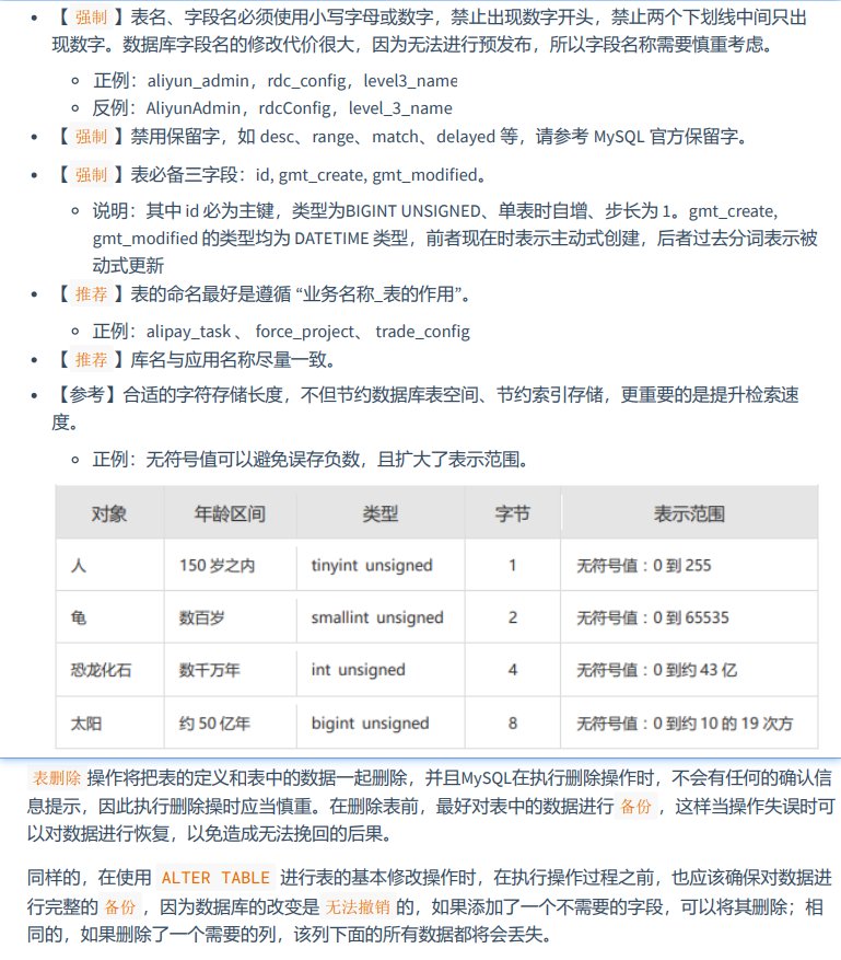
5.1 阿里巴巴《Java开发手册》之MySQL字段命名

image-20220421221453937

5.2 如何理解清空表、删除表等操作须谨慎

image-20220421224909381

5.3 MySQL8新特性—DDL的原子化

image-20220421224931812

posted @ 2022-04-22 00:10  iaxusyy  阅读(37)  评论(0)    收藏  举报