10.RDB和AOF--持久化
具体细节
RDB--默认情况,一般情况不修改--原理是读写文件


触发机制

如何恢复rdb文件


优点:
1.适合大规模的数据恢复
2.对数据的完整性要求不高
缺点:
1.需要一定的时间间隔进行操作!如果redis意外宕机了,最后一次修改的数据就没有了
2.fork进程的适合,会占用一定的内存空间
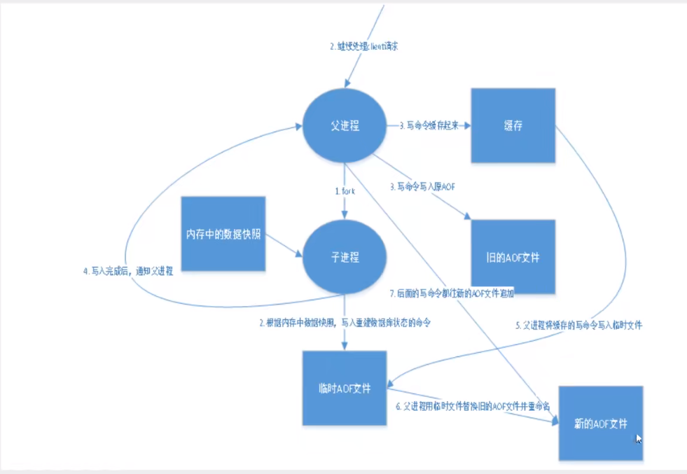
AOF--原理是fork子进程



如果文件正常,重启就可以直接恢复了

aof的重写规则

缺点:
相对于数据文件来说aof远远大于rdb,修复的速度也比rdb慢
aof运行效率比rdb慢

浙公网安备 33010602011771号