主干分支开发
正向流程
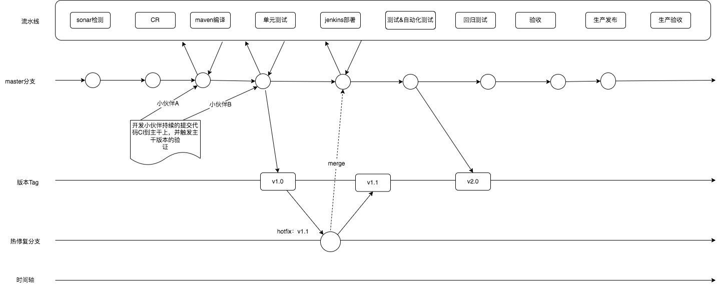
基于我们版本稳定,代码质量的目标形式如下

解释
sonar检测会扫描代码中不规范的情况,按照代码规约不同,会有不同的级别,包括 WARNING, MAJOR, CRITICAL, BLOCKER 四种级别,基于不同级别可以设置拦截规则,如果代码不符合设定的拦截规则,将不予 merge
代码评审会触发代码评审邀请,可以根据设定,邀请组内研发,leader,或者测试人员参与代码评审,通过设定规则,如果代码评审通过,才允许 merge
现在自动进行 maven 打包和单元测试工作,如果单元测试不通过,将不予 merge
流水线会自动将单元测试通过的 jar 包发布到测试环境进行部署,部署完成后自动调取线上自动化测试流程,只有所有接口通过自动化测试,才允许 merge
优点:
- 分支模型简单高效,开发人员易于掌握不容易出现错误操作
- 避免了分支合并、冲突解决的困扰
- 随时拥有可发布的版本
- 有利于持续集成和持续交付
- 简洁性:简单明了,易于遵循,适用于小型团队和采用持续交付实践的项目。
缺点:
- 基础架构要求高:合入到主干的代码若质量不过关将直接阻塞整个团队的开发工作,因此需要高效的持续集成平台进行把关;
- 自动化测试要求高:需有完备单元测试代码,确保在代码合入主干前能在获得快速和可靠的质量反馈;
- 最好有代码评审:若代码质量要求高,需要配套代码评审(CR)机制,在代码提交到主干时,触发 CR,通过 Peer Review 后才能正式合入;
- 最好有特性开关:主干开发频发合入主干的情况下,特性拆分得很小,可能是半成品特性,需要配套特性开关(Feature Toggle),只有当特性整体开发完才通过灰度发布等手段逐步打开;
浙公网安备 33010602011771号