智能座舱:L3级AI智能座舱量产元年
智能座舱平台主要是指实现智能座舱各项子系统及功能的软硬件架构,包含硬件和软件两大部分;硬件部分主要是指各种异构芯片共同组成的底层硬件平台;软件部分主要是指有底层操作系统、中间件和应用层等组成实现座舱系统功能的软件平台产品。
在本报告中,我们参考了中国汽车工程学会的座舱分类标准,进一步将整车智能座舱平台分类为:
-
L0,功能座舱,提供基础车机服务;
-
L1,感知座舱,具备联网和OTA能力,具备基础的舱内感知能力(比如语音等);
-
L2,部分认知智能座舱,舱内外的认知能力进一步提升,部分可支持DMS/OMS、V2X、生物体征等,能够与驾驶员实现主动交互;大部分支持1-20亿参数端侧大模型 ;
-
L3,高阶认知 AI 智能座舱,舱内AI性能强劲,全场景主动感知,座舱能够通过智能决策,在部分场景下可以自主执行任务;可支持50-150亿参数端侧大模型;
-
L4,全面认知 AI 智能座舱,支持无驾驶员操控、主动执行、远程云控、情感交互,支持300亿+参数端侧大模型。
具体而言,可以将智能座舱平台产品细分框架展开为个7大类、40多个细分类别进行研究,以探究OEM主机厂和Tier1的智能座舱产品创新方向、智能座舱架构演进发展、供应链搭建等,具体如下表所示:
智能座舱平台产品细分框架

添加图片注释,不超过 140 字(可选)
来源:佐思汽研《2025年主机厂和Tier1智能座舱平台(硬件&软件)及供应链搭建策略研究报告》
座舱平台创新方向:高通8397平台、AI Agent等软硬件新品加快部署
随着智能座舱向融合多模态交互、实时数据处理与沉浸式体验的“第三生活空间”迈进,对座舱硬件平台提出了更高要求,总体来看,在成本可控的基础上,主要有以下几方面创新升级:
-
高算力需求:在端侧AI大模型、3D HMI、车载游戏、沉浸式交互以及智能座舱与智驾融合等功能需求推动下,座舱需要高算力支持复杂算法需求。目前已量产的主流高端座舱SoC的CPU算力已迈向200+KDMIPS以上,GPU、NPU等也在持续提升。
-
大带宽需求:主要是如端侧AI大模型、多传感器、多屏显示以及多模态交互等外设功能配置,使座舱的多源数据传输速度、多屏交互流畅性、多媒体播放实时性等要求更高,因此需要大带宽来支持智能座舱功能的实现。端侧部署多模态大模型参数规格不断提升,对内存容量及数据读取速度(带宽)要求也在不断提升,DRAM 带宽从几十GB/s向100+GB/s演进,规格逐步向LPDDR5/5x升级演进。
-
高速传输需求:座舱高速通信需求主要体现在保障数据快速、低延迟、高可靠与稳定性、安全传输等方面,以满足智能座舱日益丰富的功能应用。
以博泰车联网为例,在智能座舱快速发展的进程中,博泰车联网积极布局,为AI大模型上车、沉浸式3D体验等更高性能的智能座舱需求提供多样化创新产品。如搭载高通骁龙座舱平台至尊版(QAM8397P)的新一代智能座舱解决方案、博泰AI Agent 端云一体化平台等。
-
博泰新一代座舱平台方案:基于高通骁龙座舱平台至尊版(QAM8397P)
2025年4月,博泰车联网宣布打造搭载高通骁龙座舱平台至尊版(QAM8397P)的新一代智能座舱解决方案,将助力全球车企提供面向中央计算架构的顶级智能座舱产品,具备高性能、高扩展性和安全性的智能座舱解决方案。高通第五代的座舱SoC产品CPU算力达到660KDMIPS,AI算力达到360TOPS,可实现同时支持多达16个4K显示器、实时光线追踪和沉浸式3D体验;其内置的Hexagon NPU不仅能够处理大型语言模型以提供如本地用户手册问答等服务,还能学习并适应用户的偏好,甚至自动执行某些动作,助力端侧AI大模型更高性能的运行。
-
博泰AI方案:博泰AI Agent端云一体化平台
博泰车联网正在研发的端云一体化智能座舱AI Agent平台,基于众多强大的基础大模型能力、结合车联网领域的独特诉求精心打造。通过云端与车端的紧密联动,平台实现了功能的全面跃升,如车书精准识别与智能问答,趣味角色扮演与闲聊等。该平台将为用户带来全新的人车交互体验,推动了汽车智能座舱的不断进化与变革。

添加图片注释,不超过 140 字(可选)
来源:博泰车联网
座舱平台创新方向:端侧AI大模型参数从10亿向70亿、甚至百亿以上发展
AI 大模型正在改变汽车产业,AI大模型在人机交互、驾乘体验、车载娱乐服务等优势方面正赋能新一代的沉浸式座舱体验,让座舱从工具变为“有情感有灵魂的伙伴”。
在智能座舱中,AI大模型的部署通常依赖于端云协同架构。云端负责大规模计算和数据存储,端侧主要负责低延迟的实时响应和用户隐私保护。考虑到云端大模型受制于隐私安全、延迟、稳定性、成本等问题,未来,AI大模型使用过程中部分计算和存储需要由车端计算资源完成,因此需要端侧AI大模型的加入。近两年,供应商们纷纷推出软硬相关新品共同助力AI座舱方案演进。
主要供应商AI智能座舱产品布局

添加图片注释,不超过 140 字(可选)
来源:佐思汽研《2025年主机厂和Tier1智能座舱平台(硬件&软件)及供应链搭建策略研究报告》
-
端侧AI硬件方案需求:单芯片如联发科3nmMT8678方案 &双高通骁龙8295硬件平台产品
当前,AI座舱大模型在车端侧只有10亿参数甚至更少,性能略显不足,未来的智能座舱中需要支持70亿参数以上的AI大语言模型,因此需要更高算力性能的智能座舱硬件产品基座。
如北斗智联基于MT8678平台的MARS 06智能座舱,其NPU算力46+ TOPS,可支持端侧130亿参数AI大模型(如LLMs, Stable Diffusion),可实现集成了IVI、仪表、AVM、DMS、IMS、AI大模型、APA功能等。
除了单芯片性能提升外,部分车企甚至通过搭载双座舱SoC芯片的方式来保障座舱低延迟、高效稳定运行。如2025年新上市的领克900座舱通过配置双高通骁龙8295芯片构建高算力底座,实现30英寸6K一体式主屏、后排30英寸6K悬浮式娱乐屏及95英寸AR-HUD等八屏互联、3D可视化桌面、跨屏手势、沉浸式音效以及“AI智能管家”情感化交互等座舱功能。
当然,硬件升级往往伴随成本激增,如何在性能提升与成本控制之间找到平衡点,成为车企与供应商的核心命题。
-
端侧AI软件方案需求:座舱接入AI大模型,并集成如DeepSeek等多种基础大模型能力
近两年,多家主机厂座舱AI大模型量产上车,促进座舱大幅提升交互自然度、场景适应性与个性化水平。如吉利全栈自研 AI 大模型——星睿 AI 大模型搭载上车,其涵盖语言大模型、多模态大模型、数字孪生大模型三大基础模型。
2025年2月,吉利星睿大模型与 DeepSeek-R1 深度耦合,基础意图交给星睿 AI 大模型系统 1 处理;复杂意图则由星睿 VLM 感知大模型与 DeepSeek 推理大模型组成的系统 2 处理。两个系统决策后,指令传至执行系统,控制智能驾驶、智能座舱、生成式交互和 UI Agent 交互等功能,同时决策过程会参考信号库、功能库和外部信源等。
吉利星睿大模型与 DeepSeek-R1 深度耦合

添加图片注释,不超过 140 字(可选)
来源:吉利汽车
座舱平台创新方向:声学、人机交互等座舱应用层追求沉浸化、高品质化
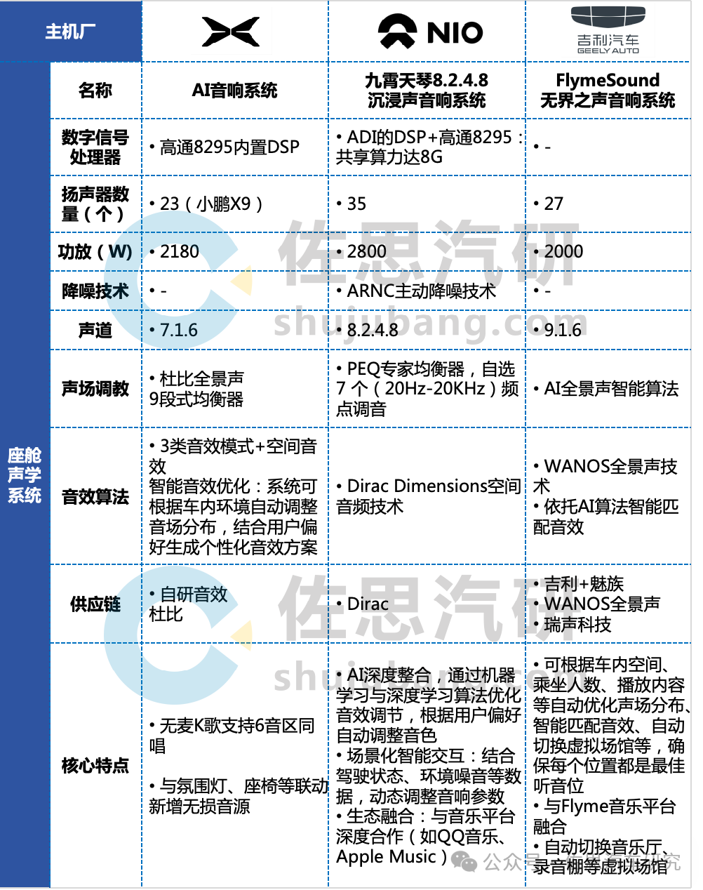
随着座舱智能化演进推动,智能座舱应用层领域布局逐步向沉浸化、高品质化等方向演进。以座舱声学系统为例,近几年,主机厂座舱声学系统从以供应商供应向自研+供应的模式演进,其音效从传统单一音效输出向多维感官交互的角色转变,在软硬同时升级的基础上,声学系统向沉浸化、情感化、场景交互化和个性化等方向发展。
部分OEM主机厂智能座舱声学软硬件系统布局

添加图片注释,不超过 140 字(可选)
来源:佐思汽研《2025年主机厂和Tier1智能座舱平台(硬件&软件)及供应链搭建策略研究报告》
2025年上市的蔚来 ET9搭载了九霄天琴8.2.4.8蔚来沉浸声音响系统,包含35个扬声器,10%失真率功率2800W, 引入头枕扬声器、后排中置环绕单元,和前后双低音炮组合,每个座位都获得360°声场包裹,带来影院级临场感。
蔚来九霄天琴8.2.4.8蔚来沉浸声系统

添加图片注释,不超过 140 字(可选)
来源:蔚来汽车
2025年上海车展,极氪展出了全新旗舰SUV极氪9X,其搭载了最新Zeekr Sound MAX音响系统,其内置32扬声器音响系统,最大功率超4000W,大功率内搭配石墨烯振膜及NANO-CELL等新材料和新技术,支持7.1.4的全景声沉浸式音效。
除声学硬件升级外,极氪Zeekr Sound系统还具备“调音极客”功能,能够实现全车所有通道增益、延时、均衡器的单独调节,以及整车混响效果的调整,从而定制出用户专属音效。同时,调音极客功能还支持共享,通过创建个性化音效后分享给他人,也可通过分享码添加其他用户的音效。

添加图片注释,不超过 140 字(可选)
来源:极氪汽车
随着各大主机厂对车载声学等智能座舱应用功能和体验的重视程度不断加深,其相应产品也需要创新和升级。对此,供应商们积极创新产品,以快速响应市场需求。
博泰车联网推出了汽车全场景智慧交互系统,利用车身面板发声并融合车身面板振动感知,实现车外交互的创新应用,通过轻敲车身面板,可直接激活语音识别、开启后备箱或车门,并可在相应侧对外发声。该系统集合发声振子、振动传感器和控制单元,具备车外多方位的发声与感知等多模交互能力,支持50多种全新场景应用,覆盖休闲娱乐、车外交互、安全车控等各个方面,如车辆碰撞感知、车外充电启停控制、本地救援、车内外传声筒、车外立体声音乐等。
汽车全场景智慧交互系统

添加图片注释,不超过 140 字(可选)
《2025年主机厂和Tier1智能座舱平台(硬件&软件)及创新策略研究报告》目录
01 智能座舱平台定义与软硬件平台发展趋势分析
1.1 汽车智能座舱平台定义与座舱架构
汽车智能座舱平台定义
汽车智能座舱平台报告主要研究范畴
当前座舱平台硬件架构以SoC外挂MCU架构为主
智能座舱软件平台架构演进
主流座舱平台方案分类
已量产的主流座舱平台方案市场占有率:
座舱平台架构(1):高通SA8295智能座舱平台硬件架构
座舱平台架构(1):高通SA8295智能座舱平台软件架构
座舱平台架构(2):基于高通8155座舱系统方案框图
座舱平台架构(3):伟世通基于2颗座舱SoC双系统的智能座舱平台架构
座舱平台架构(3):双座舱SoC配置
座舱平台架构(4):AMD X86座舱平台软件架构
座舱平台架构(5):MT2715座舱方案
座舱平台架构(6):基于瑞萨R-car H3四屏智能座舱系统框架图
座舱平台架构(7):基于NXP iMX8QM智能座舱系统框架图
座舱平台架构(8):基于NXP iMX8QM智能座舱系统框架图
……
1.2 智能座舱平台(各类型方向)市场规模及渗透率发展趋势预测
中国智能座舱平台装配量及渗透率,2024-2030E
中国座舱平台(各类型)市场规模,2024-2030E
中国智能座舱平台(各类型)市场渗透率,2024-2030E
中国智能乘用车智能座舱平台供应商市场份额,2024年
中国智能座舱平台(分等级)装配量,2023-2024年
中国智能座舱平台(分等级)装配量,2024-2030E
智能座舱分级说明
1.3 主要主机厂智能座舱硬件平台演进趋势:
……
1.4 主机厂智能座舱软件平台演进趋势一:
……
1.5 主机厂智能座舱软件平台演进趋势二:
……
1.6 主机厂智能座舱软件平台演进趋势三:
……
1.7 主机厂智能座舱软件平台演进趋势四:
……
02 智能座舱平台供应商创新方案与竞争力分析
2.1 中国智能座舱平台供应商创新产品布局与竞争力分析
主要中国供应商座舱硬件平台产品创新方案
主要中国供应商座舱软件产品创新方案:软件OS系统产品
主要中国供应商座舱软件产品创新方案:AI产品
主要中国供应商座舱软件产品创新方案:声学产品
主要中国供应商座舱软件产品创新方案:其他
主要中国座舱平台供应商竞争力分析(1)
主要中国座舱平台供应商竞争力分析(2)
……
2.2 国外智能座舱平台供应商竞争力分析
主要国外供应商座舱硬件平台产品创新方案
主要国外供应商座舱软件产品创新方案:软件OS系统产品
主要国外供应商座舱软件产品创新方案:AI产品
主要国外供应商座舱软件产品创新方案:其他
主要国外座舱平台供应商竞争力分析(1)
主要国外座舱平台供应商竞争力分析(2)
……
03 主机厂智能座舱软硬件布局策略与演进趋势研究
3.1 理想汽车
理想汽车智能座舱硬件平台演进路线:2022-2025年
理想汽车智能座舱各子系统演进路线汇总表(1):2023-2025年
理想汽车智能座舱各子系统演进路线汇总表(2):2023-2025年
理想汽车智能座舱各子系统演进路线汇总表(3):2023-2025年
理想汽车智能座舱各子系统演进路线汇总表(4):2023-2025年
理想汽车自研汽车操作系统星环OS
理想汽车Mind GPT大模型
理想汽车语音系统搭建方案
理想汽车音响系统方案
理想汽车AR HUD方案
理想汽车手势识别方案
3.2 小鹏汽车
小鹏汽车智能座舱硬件平台演进路线:2022-2025年
小鹏汽车智能座舱各子系统演进路线汇总表(1):2023-2025年
小鹏汽车智能座舱各子系统演进路线汇总表(2):2023-2025年
小鹏汽车智能座舱各子系统演进路线汇总表(3):2023-2025年
小鹏汽车智能座舱各子系统演进路线汇总表(4):2023-2025年
小鹏汽车座舱计算平台演进
小鹏汽车座舱智能系统开发策略:软件坚持走全栈自研
小鹏汽车智能座舱系统架构:软件向SOA软件架构迈进
小鹏汽车舱驾融合布局
小鹏汽车跨域融合布局
小鹏汽车最新智能座舱系统最新功能:AI天玑系统
小鹏汽车HMI 设计
小鹏汽车语音助手研发与功能
小鹏汽车人脸和手势识别研发与技术特点
小鹏汽车携手智谱AI大模型打造出行助理 AI小P
小鹏汽车MONA M03的音响系统声学软件开发
3.3 零跑汽车
零跑汽车智能座舱硬件平台演进路线:2023-2025年
零跑汽车智能座舱各子系统演进路线汇总表(1):2023-2025年
零跑汽车智能座舱各子系统演进路线汇总表(2):2023-2025年
零跑汽车智能座舱各子系统演进路线汇总表(3):2023-2025年
零跑汽车智能座舱各子系统演进路线汇总表(4):2023-2025年
零跑LEAP3.5高阶舱驾一体中央域控平台
零跑LEAP3.0智能座舱标准解决方案配置
零跑舱驾行泊融合系统
零跑汽车AI智能座舱
零跑汽车接入DeepSeek-R1大模型
零跑汽车数字座舱软件:音效大师
3.4 蔚来汽车
蔚来汽车智能座舱硬件平台演进路线:2023-2025年
蔚来汽车智能座舱各子系统演进路线汇总表(1):2023-2025年
蔚来汽车智能座舱各子系统演进路线汇总表(2):2023-2025年
蔚来汽车智能座舱各子系统演进路线汇总表(3):2023-2025年
蔚来汽车智能座舱各子系统演进路线汇总表(4):2023-2025年
蔚来中央超算平台ADAM2.0
蔚来中央计算平台ADAM
蔚来智能座舱子系统SkyOS-C
蔚来全向AI的整车全域操作系统
蔚来汽车NOMI GPT AI智能体
蔚来汽车NOMI GPT AI智能体:技术框架图
蔚来NOMI GPT AI智能体:认知中枢
蔚来NOMI GPT AI智能体:如何调度分发
蔚来汽车自研高保真无麦K歌技术
蔚来汽车AR HUD算法引擎
蔚来汽车DMS算法
3.5 小米汽车
小米汽车智能座舱硬件平台演进路线:2024-2025年
小米汽车智能座舱各子系统演进路线汇总表(1):2024-2025年
小米汽车智能座舱各子系统演进路线汇总表(2):2024-2025年
小米汽车智能座舱各子系统演进路线汇总表(3):2024-2025年
小米汽车智能座舱各子系统演进路线汇总表(4):2024-2025年
小米汽车智能座舱系统
小米汽车智能座舱域控平台
小米汽车软件系统:澎湃OS系统
小米汽车座舱软件系统系统主要亮点(一)
小米汽车座舱软件系统主要亮点(二)
小米汽车声学系统布局
小米汽车语音控车专利
小米汽车智能座舱主要供应商
3.6 长城汽车
长城汽车智能座舱硬件平台演进路线:2023-2025年
长城汽车智能座舱各子系统演进路线汇总表(1):2023-2025年
长城汽车智能座舱各子系统演进路线汇总表(2):2023-2025年
长城汽车智能座舱各子系统演进路线汇总表(3):2023-2025年
长城汽车智能座舱各子系统演进路线汇总表(4):2023-2025年
智能座舱平台迭代路线
长城智能座舱系统Coffee OS 3.0
长城自研座舱操作系统GC-OS
长城舱驾合一规划
长城中央计算SOA软件架构
长城汽车Coffee Agent×DeepSeek
长城汽车Coffee AI语音助手
长城汽车立体声动态转全景声技术
3.7 广汽集团
广汽集团智能座舱硬件平台演进路线:2023-2025年
广汽集团智能座舱各子系统演进路线汇总表(1):2023-2025年
广汽集团智能座舱各子系统演进路线汇总表(2):2023-2025年
广汽集团智能座舱各子系统演进路线汇总表(3):2023-2025年
广汽集团智能座舱各子系统演进路线汇总表(4):2023-2025年
广汽智能座舱发展规划
广汽集团最新智能座舱:星灵智行
广汽普赛OS
广汽星灵AI全景图
广汽乘用车ADiGO SENSE端云一体大模型
广汽乘用车ADiGO SENSE端云一体大模型与DeepSeek-R1大模型完成深度融合
广汽乘用车与华为云合作利用盘古大模型
广汽魔方场景共创平台
广汽传祺与华为合作
3.8 上汽集团
上汽智己汽车智能座舱硬件平台演进路线:2023-2025年
上汽智己汽车智能座舱各子系统演进路线汇总表(1):2023-2025年
上汽智己汽车智能座舱各子系统演进路线汇总表(2):2023-2025年
上汽智己汽车智能座舱各子系统演进路线汇总表(3):2023-2025年
上汽智己汽车智能座舱各子系统演进路线汇总表(4):2023-2025年
上汽集团AI赋能座舱体验
上汽集团IM AIOS生态座舱
上汽下一代全新软件新系统:AI OS
上汽零束第一代中央大脑ZXD1
上汽零束第二代中央大脑ZXD2
零束银河零束银河®舱驾融合计算平台ZXD
上汽零束银河舱驾一体全栈软硬方案
上汽智己全新语音交互体验
上汽智己剧院级智慧声学系统”
上汽智己HMI 设计
3.9 比亚迪
汽车智能座舱硬件平台演进路线:2023-2025年
汽车智能座舱各子系统演进路线汇总表(1):2023-2025年
汽车智能座舱各子系统演进路线汇总表(2):2023-2025年
汽车智能座舱各子系统演进路线汇总表(3):2023-2025年
汽车智能座舱各子系统演进路线汇总表(4):2023-2025年
比亚迪全新DiLink座舱平台
比亚迪全新DiLink座舱平台及硬件规划
比亚迪舱驾融合布局
比亚迪座舱软件架构:全栈自研技术
比亚迪璇玑AI大模型
比亚迪 “璇玑架构”×Deepseek R1大模型
比亚迪联手Cocos打造3D HMI座舱
比亚迪语音技术方案
3.10 吉利汽车
吉利汽车智能座舱硬件平台演进路线:2023-2025年
吉利汽车智能座舱各子系统演进路线汇总表(1):2023-2025年
吉利汽车智能座舱各子系统演进路线汇总表(2):2023-2025年
吉利汽车智能座舱各子系统演进路线汇总表(3):2023-2025年
吉利汽车智能座舱各子系统演进路线汇总表(4):2023-2025年
吉利汽车AI OS
吉利汽车整车OS:GOS系统
吉利汽车智能音响系统方案
吉利汽车全域AI智能化布局
吉利AI技术研发优势
吉利汽车AI大模型矩阵
吉利全栈自研 星睿 AI 大模型
吉利汽车与DeepSeek-R1 深度耦合
3.11 长安汽车
长安汽车智能座舱硬件平台演进路线:2022-2025年
长安汽车智能座舱各子系统演进路线汇总表(1):2023-2025年
长安汽车智能座舱各子系统演进路线汇总表(2):2023-2025年
长安汽车智能座舱各子系统演进路线汇总表(3):2023-2025年
长安汽车智能座舱各子系统演进路线汇总表(4):2023-2025年
长安阿维塔11智能座舱架构
长安汽车舱驾一体布局:“UNIBrain超脑中央计算平台”
长安天域智能座舱系统
长安天域OS
长安智能座舱AI原生技术架构
长安汽车天枢大模型
长安汽车AI模型接入Deepseek+通义大模型
长安汽车AI 接入文心一言
长安汽车音频系统解决方案
3.12 一汽红旗
一汽红旗汽车智能座舱硬件平台演进路线:2023-2025年
一汽红旗汽车智能座舱各子系统演进路线汇总表(1):2023-2025年
一汽红旗汽车智能座舱各子系统演进路线汇总表(2):2023-2025年
一汽红旗汽车智能座舱各子系统演进路线汇总表(3):2023-2025年
一汽红旗汽车智能座舱各子系统演进路线汇总表(4):2023-2025年
一汽红旗灵犀座舱
一汽红旗第三代智能座舱平台
一汽红旗α,β,γ三大智能座舱平台产品
一汽红旗舱驾融合布局
一汽红旗智能HIS软件架构
一汽红旗FAW.OS系统
3.13 北汽
北汽极狐智能座舱硬件平台演进路线:2023-2025年
北汽极狐智能座舱各子系统演进路线汇总表(1):2023-2025年
北汽极狐智能座舱各子系统演进路线汇总表(2):2023-2025年
北汽极狐智能座舱各子系统演进路线汇总表(3):2023-2025年
北汽极狐智能座舱各子系统演进路线汇总表(4):2023-2025年
北汽最新舱驾融合AI平台
北汽高算力智能座舱域控平台
北汽与华为智能座舱合作
北汽灵智OS座舱系统
北汽极狐AI多模型融合布局
北汽极狐声学系统方案
北汽极狐HMI数字座舱软件
3.14 特斯拉
特斯拉汽车智能座舱硬件平台演进路线:2023-2025年
特斯拉汽车智能座舱各子系统演进路线汇总表(1):2023-2025年
特斯拉汽车智能座舱各子系统演进路线汇总表(2):2023-2025年
特斯拉汽车智能座舱各子系统演进路线汇总表(3):2023-2025年
特斯拉汽车智能座舱各子系统演进路线汇总表(4):2023-2025年
特斯拉HW4.0座舱域
特斯拉座舱软件平台
特斯拉Grok 3大模型
特斯拉麦克音频系统核心技术
3.15 奔驰汽车
奔驰汽车智能座舱硬件平台演进路线:2023-2025年
奔驰汽车智能座舱各子系统演进路线汇总表(1):2023-2025年
奔驰汽车智能座舱各子系统演进路线汇总表(2):2023-2025年
奔驰汽车智能座舱各子系统演进路线汇总表(3):2023-2025年
奔驰汽车智能座舱各子系统演进路线汇总表(4):2023-2025年
奔驰CIVIC座舱硬件(1)
奔驰CIVIC座舱硬件(2)
奔驰MB.OS 车机系统
奔驰MB.OS系统硬件层
奔驰MB.OS系统软件层
奔驰×Azure OpenAI,ChatGPT上车
奔驰豆包大模型上车奔驰
奔驰MBUX虚拟助理开发模式
奔驰MBUX虚拟助理功能特点
3.16 宝马汽车
宝马汽车智能座舱硬件平台演进路线:2023-2025年
宝马汽车智能座舱各子系统演进路线汇总表(1):2023-2025年
宝马汽车智能座舱各子系统演进路线汇总表(2):2023-2025年
宝马汽车智能座舱各子系统演进路线汇总表(3):2023-2025年
宝马汽车智能座舱各子系统演进路线汇总表(4):2023-2025年
宝马超感智能座舱
宝马汽车新世代操作系统X
宝马智能座舱人机交互演变
宝马新世代车型 BMW智能个人助理核心功能
宝马新世代车型AI决策
宝马中国座舱本土化策略:CHINA4CHINA
宝马IDC23座舱域控(1)
宝马IDC23座舱域控(2)
宝马IDC23 VS MGU22
3.17 大众汽车
大众汽车智能座舱硬件平台演进路线:2023-2025年
大众汽车智能座舱各子系统演进路线汇总表(1):2023-2025年
大众汽车智能座舱各子系统演进路线汇总表(2):2023-2025年
大众汽车智能座舱各子系统演进路线汇总表(3):2023-2025年
大众汽车智能座舱各子系统演进路线汇总表(4):2023-2025年
大众汽车ID.EVO的智能座舱
大众汽车ChatGPT×IDA语音助手
大众汽车智能座舱布局
大众汽车软件平台规划与布局
3.18 福特汽车
福特汽车智能座舱硬件平台演进路线:2023-2025年
福特汽车智能座舱各子系统演进路线汇总表(1):2023-2025年
福特汽车智能座舱各子系统演进路线汇总表(2):2023-2025年
福特汽车智能座舱各子系统演进路线汇总表(3):2023-2025年
福特汽车智能座舱各子系统演进路线汇总表(4):2023-2025年
福特新一代车载座舱域控制器:SG5PHX
福特新一代车载信息娱乐系统:Ford and Lincoln Digital Experience
福特SYNC 4.0
福特中国SYNC+
福特人脸识别系统专利
福特AR HUD 技术专利
3.19 Stellantis集团
Stellantis集团发展计划
Stellantis集团三大技术平台部署(1)
Stellantis集团三大技术平台部署(2)
Stellantis集团智能座舱平台部署
Stellantis集团智能座舱AI部署
04 全球智能座舱平台系统集成商研究
4.1 哈曼
哈曼智能座舱平台创新产品汇总
哈曼智能驾舱产品Ready Upgrade
哈曼最新座舱域控产品Ready Upgrade Base & Advanced
哈曼轻量级中央计算单元(CCU)平台
哈曼数字商务平台Ready Link Marketplace
哈曼智能座舱硬件平台方案
哈曼智能座舱平台
哈曼可扩展智能座舱解决方案
哈曼提出座舱模块化、可组合型合作方式
哈曼智能座舱与ADAS功能集成发展规划
哈曼智能座舱预集成ADAS功能
智能座舱底层架构发展走势:哈曼智能座舱底层架构
哈曼座舱软件平台架构
4.2 伟世通
伟世通智能座舱平台创新产品汇总
伟世通智能座舱平台产品主要核心性能与主要功能
伟世通多域融合发展演进路线:推动SmartCore和ADAS融合为统一解决方案
伟世通SmartCore AI高性能座舱平台
伟世通SmartCore™ HPC高性能智能座舱计算平台
伟世通SmartCore™ 多域融合控制器
伟世通第四代 SmartCore 座舱域控产品:至尊款 & 豪华款
伟世通第四代 SmartCore 座舱域控产品:旗舰款
伟世通SmartCore“中国芯”座舱域控平台产品
伟世通SmartCore第四代座舱平台
伟世通SmartCore座舱平台软件架构
伟世通IVI车载娱乐系统软件架构
4.3 佛瑞亚FORVIA
FORVIA智能座舱平台创新产品汇总
FORVIA智能座舱硬件平台产品主要功能
FORVIA最新跨域融合座舱方案
佛瑞亚“智·璨座舱”
FORVIA座舱智能化平台
FORVIA座舱域控制器:不断进化,集成更多功能
FORVIA座舱域控制器
FORVIA座舱域控制器规划目标
FORVIA座舱应用软件产品:车载应用商店Appning
4.4 安波福
安波福智能座舱平台创新产品汇总
安波福SVA™ 硬件平台中座舱域
Aptiv智能座舱平台演进趋势
Aptiv座舱域发展规划
安波福跨域融合数字基座:软件架构
安波福全新一代智能座舱平台
Aptiv高性能智能座舱平台
Aptiv座舱跨域融合计算平台
Aptiv软件战略及软件开发解决方案
安波福SVA™ 硬件平台中座舱域
4.5 博世集团
博世智能座舱平台创新产品汇总
博世智能座舱平台产品主要核心性能与主要功能
博世智能座舱太极平台产品发展演进
博世太极3.0平台:AI智能座舱平台
博世第一代舱驾融合平台:基于高通SA8775P平台产品
博世舱驾融合方案设计
博世太极1.0座舱平台与太极2.0座舱平台产品
博世智能座舱灵活的合作模式
博世中国本土座舱开放式合作模式
4.6 大陆集团
大陆HPC
大陆座舱HPC
大陆座舱HPC
大陆座舱HPC:软硬件分离的架构
4.7 电装
电装智能座舱域控平台产品列表
电装座舱发展规划
Denso座舱集成控制系统
基于虚拟化技术的Denso座舱集成控制系统
电装座舱域控Harmony Core
电装跨域布局
电装CASE战略下软件布局
电装CASE战略下半导体布局
电装2035“安心”战略下,未来座舱与智能驾驶将深度融合
电装安心智能座舱系统发展蓝图
电装面向中国本土化布局
4.8 马瑞利
马瑞利智能座舱平台创新产品汇总
马瑞利智能座舱平台演进路线
马瑞利AIO一体化车机方案
马瑞利新集成式座舱与互联平台ProConnect
马瑞利第四代座舱域控制平台 MInD-Xp
05 中国智能座舱系统集成商研究
5.1 博泰车联网
博泰车联网智能座舱平台创新产品汇总
博泰车联网智能座舱平台布局现状及趋势:跨域平台
博泰车联网智能座舱平台布局现状及趋势:纯座舱平台
博泰车联网智能座舱平台布局现状及趋势:其他纯座舱平台
博泰车联网智能座舱平台路线
2022-2024年博泰车联网智能座舱(分方案)营业收入
2022-2024年博泰车联网智能座舱出货量与收入
博泰车联网端云一体化智能座舱AI Agent平台
博泰车联网打造骁龙®座舱平台至尊版新一代智能座舱解决方案
博泰车联网擎感整车智能化座舱平台
博泰车联网舱驾一体平台产品
博泰车联网中央计算平台产品
博泰车联网与华为座舱领域深度合作
博泰车联网主要客户
博泰车联网主要座舱相关合作动态
5.2 德赛西威
德赛西威智能座舱平台创新产品汇总
德赛西威智能座舱平台演进趋势
德赛西威智能座舱平台产品主要核心性能与主要功能
德赛西威Smart Solution 3.0
德赛西威第五代AI智能座舱平台G10PH
德赛西威中央计算平台产品ICPS02H
德赛西威新一代AI座舱:基于芯驰X10方案
德赛西威新一代舱驾一体布局
德赛西威集成座舱、智驾、网联等多域的中央计算平台
德赛西威第4代智能座舱系统G9PH
德赛西威第4代智能座舱域控平台G9SH
德赛西威国产化智能座舱域控平台DS06C
德赛西威全球智能座舱平台国芯V5/GXV5
德赛西威座舱空间V-AIOT软硬件一体化创新方案
5.3 华阳通用
ADAYO华阳智能座舱平台创新产品汇总
ADAYO华阳智能座舱平台产品核心性能与主要功能:多域平台
ADAYO华阳智能座舱布局规划
华阳舱驾一体域控平台方案
华阳基于高通8255座舱域控方案
华阳开放平台AAOP发展演进
华阳开放平台(AAOP):五大特点
5.4 均胜电子
均胜电子智能座舱平台创新产品汇总
均胜电子智能座舱演进路线
均胜电子智能座舱平台演进趋势
均胜电子智能座舱平台产品主要核心性能与主要功能:
均联智行基于高通8255芯片打造第三代智能座舱平台产品
均联智行中央计算单元nCCU2.0方案
均联智行中央计算单元总体技术方案
均联智行基于黑芝麻智能芯片打造的nCCU - 中央计算单元产品(1)
均联智行基于黑芝麻智能芯片打造的nCCU - 中央计算单元产品(2)
均联智行中央计算平台演进:“FlexBlade”概念
均联智行与华为深化合作共建智能座舱新生态
均胜电子成立专门软件公司,加码软件创新
5.5 华为
华为智能座舱平台创新产品汇总
华为智能汽车解决方案业务简介
华为智能座舱解决方案
华为智能座舱计算平台:9610车机模组
华为新一代鸿蒙座舱HarmonySpace5.0
华为智能座舱操作系统HOS
华为鸿蒙座舱OS发展
华为鸿蒙座舱OS生态
华为HiCar开发平台
华为智能汽车商业模式:智选车模式升级为鸿蒙智行
华为鸿蒙智行主要合作新车型
5.6 中科创达
中科创达智能座舱平台创新产品汇总
中科创达智能座舱平台产品主要核心性能与主要功能:跨域平台
中科创达智能座舱平台产品主要核心性能与主要功能:座舱软件
中科创达Thunder Auto OS演进路线:座舱OS→整车OS
中科创达滴水OS 1.0 Evo
中科创达重塑智能汽车下一代沉浸式出行体验智能座舱解决方案E-Cockpit 9.0
中科创达Kanzi Immersive Linking:跨屏沉浸式体验革新者
中科创达面向中央计算的AI原生整车操作系统滴水OS
中科创达整车操作系统滴水OS版本
中科创达滴水OS生态伙伴
中科创达旗下畅行智驾RUBIK Auto Pi开源项目
中科创达舱泊一体数字座舱平台
中科创达下一代3D 座舱平台
中科创达软硬一体的单SoC舱驾融合域控制方案
中科创达软硬一体的单SoC舱驾融合域控制方案参考设计
中科创达量产级舱泊一体域控方案:RazorDCX Tongass
中科创达商业模式
合作伙伴
5.7 航盛电子
航盛电子智能座舱平台创新产品汇总
航盛电子业务布局
航盛电子智能座舱平台演进路线
航盛电子智能座舱平台产品主要核心性能与主要功能:
航盛全新一代墨子舱驾跨域融合平台
航盛依智第四代智能座舱平台
航盛电子毕昇平台-GEN 5E信息娱乐系统
航盛第三代座舱的核心能力
航盛座舱软硬分离分层设计架构
5.8 北斗智联
北斗智联智能座舱平台创新产品汇总
北斗智联智能座舱平台演进趋势
北斗智联智能座舱平台产品主要核心性能与主要功能(1)
北斗智联智能座舱平台布局演进
北斗智联MARS-06 智能座舱AI原始移动智享空间
北斗智联MARS-03 国产化智能座舱产品
北斗智联智驭 2.0-舱泊一体平台
北斗智联智驭2.0 舱驾融合产品
北斗智联智驭1.0座舱融合域控产品
北斗智联软件业务布局
5.9 亿咖通
亿咖通智能座舱平台创新产品汇总
亿咖通全栈技术产品
亿咖通座舱计算平台产品演进
亿咖通智能座舱平台产品主要核心性能与主要功能:
亿咖通·乔戈里智能座舱计算平台产品
亿咖通阿特拉斯智能座舱计算平台产品
亿咖通派克智能座舱计算平台产品
亿咖通·安托拉®1000 PLUS中央计算平台:单芯片强劲AI性能
亿咖通汽车大脑®安托拉SPB系列中央计算平台
亿咖通·安托拉®1000 PLUS计算平台
亿咖通·安托拉®1000 AI加强版计算平台
亿咖通汽车大脑®安托拉系列计算平台
亿咖通Makalu马卡鲁智能座舱计算平台
亿咖通舱驾融合产品
亿咖通舱驾融合(2)
亿咖通·云山Cloudpeak 跨域软件平台
亿咖通车载大模型ECARX AutoGPT
亿咖通车载HMI系统“ECARXperience”
Flyme Auto车机系统
主要量产车型
亿咖通主要客户与合作伙伴
5.10 车联天下
车联天下智能座舱平台创新产品汇总
车联天下智能座舱平台产品主要核心性能与主要功能
车联天下Al-A1舱驾融合平台产品
车联天下AL-C2高端座舱平台产品
车联天下AL-C1智能座舱平台
车联天下AL-N1国产化智能座舱平台产品
车联天下AL-l1智能座舱平台产品
5.11 四维图新
四维图新智能座舱平台创新产品汇总
四维智联智能座舱平台相关产品演进
四维图新智能座舱平台产品主要核心性能与主要功能
四维图新舱泊一体中阶产品
四维图新舱行泊一体产品
四维图新基于杰发科技AC8025舱行泊一体方案
四维图新舱驾一体域控解决方案(1)
四维图新舱驾一体域控解决方案(2)
开源的智能座舱OS平台代码
5.12 诚迈科技
诚迈科技智能座舱平台创新产品汇总
诚迈科技智能座舱软件平台产品演进(1)
诚迈科技智能座舱软件平台产品演进(2)
诚迈科技峰昇FusionOS4.0舱驾一体
诚迈科技ArraymoAIOS 2.0
诚迈科技座舱AI智能体
诚迈科技第八代智能座舱系统FusionEX8.0
诚迈科技鸿志汽车座舱系统
跨域融合整车软件计算平台
诚迈科技中央控制域软件平台FusionWise3.0:跨域软件OS解决方案
诚迈科技子公司智达诚远基于高通8295的智能座舱系统
诚迈科技子公司智达诚远智能座舱系统
诚迈与宝马合资成立软件开发公司,与EB建立合作代理经销
5.13 光庭信息
光庭信息智能座舱平台创新产品汇总
光庭信息智能座舱软件平台产品演进
光庭信息整车操作系统A²OS
光庭信息面向中央计算与跨域融合的A²OS Premium版本
光庭信息面向智驾与座舱域控的A²OS Standard版本
光庭信息面向MCU及区域控制器的A²OS Lite版本
面向中央计算的软件平台解决方案(1)
面向中央计算的软件平台解决方案(2)
光庭信息中央域控解决方案
光庭信息国产替代智能座舱解决方案
国产化智能座舱方案布局:光庭信息与芯驰科技
光庭信息超级软件工厂SDW2.5
参考文献链接
https://mp.weixin.qq.com/s/5PxJ4LUXDULtkpW21XsNNg
人工智能芯片与自动驾驶