【软件开发日记2】组内第二次讨论
由于全国疫情防控的形式依旧严峻,我们还没有能够回到美丽的校园开展线下讨论,小组内所有成员通过QQ电话的形式进行了我们小组的第二次讨论,讨论的主要目的是各自介绍一下在第一次任务中的学习心得以及确立下一步的任务内容。我们的开发工具主要确定为Android Studio,这次任务一主要也是围绕Android Studio 展开的学习,确立主要的负责大方向,大家对各自的负责的方向和内容进行了解和入门。
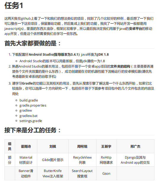
第一次任务如下:


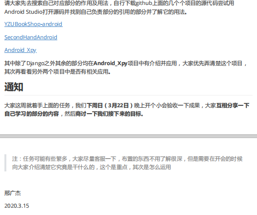
会议中大家都分享了各自的学习内容,大家的第一次的学习任务都完成的很好,对各自负责的内容都有所学习。由发言可以听出大家在这一周都比较用心的对内容进行了了解和学习。
在会议的结束阶段,邢广杰同学分享了一个比较好的学习视频系列,对这次的会议进行了总结,并且确立了我们接下来的任务分工。
视频的链接:https://www.bilibili.com/video/av38409964?p=7
分工如下:


————2020.3.23 撰稿人:王新宇
posted on 2020-03-23 20:05 Easy_Access 阅读(270) 评论(0) 收藏 举报
浙公网安备 33010602011771号