大模型网信办备案详细步骤说明
根据查询出的数据统计,截至2025年7月,全国通过的大模型备案家数为439家,如果算上7月份以及8月份不同省份公布的通过大模型备案的产品应该是再多出一些;
算法备案:4450条 大模型备案:439条 各省大模型登记:233条
数据更新时间:算法备案(截至2025年07月),大模型备案(截至2025年06月),各省大模型登记(截至2025年06月)

大模型备案,大模型算法备案
一、大模型算法备案的强制性
二、生成式人工智能(大语言模型)安全评估要点
三、大模型备案必备材料+重点说明
四、算法备案填报流程
五、大模型备案时间成本对比
六、备案建议
附录、过程性材料

一、大模型算法备案的强制性
1、强制要求备案
(1)《办法》第六条规定:利用生成式人工智能产品向公众提供服务前,应当按照《具有舆论属性或社会动员能力的互联网信息服务安全评估规定》向国家网信部门申报安全评估,并按照《互联网信息服务算法推荐管理规定》履行算法备案和变更、注销备案手续。
(2)根据《算法推荐规定》第三十一条规定:算法推荐服务提供者违反该规定第二十四条,不履行或未按时履行算法备案义务的,应承担如下法律责任:警告、通报批评;罚款;刑事责任等(简化版)。

2、强制实现
(1)根据《算法推荐规定》第三十三条规定:具有舆论属性或者社会动员能力的算法推荐服务提供者通过隐瞒有关情况、提供虚假材料等不正当手段取得备案的,予以撤销备案,关闭网站、吊销相关业务许可证或吊销营业执照等处罚。

(2)算法备案不是审查制度,是通过事前手段对算法产品加强管理的方式,算法产品通过备案不意味着监管部门认可实质内容。在算法应用过程中,用户可以通过公开渠道查询到算法产品的备案信息,若发现互联网服务提供者实际提供的服务与其备案内容不符,可向监管部门投诉、举报。
二、生成式人工智能(大语言模型)安全评估要点
1、语料安全评估
(一)评估内容
(1)文本训练语料规模
训练语料存储规模,按文本格式存储时的语料大小。
训练语料数量,按词元 (Token) 计数。
(2)各类型语料规模
训练语料中的中文文本、英文文本、代码、图片、音频、
视频及其他语料的规模。
(3)训练语料来源
训练语料来源的组成情况,按照开源语料、自采语料、商业语料进行分类。
境外开源网站语料内中文文本、英文文本、代码、图片、音频、视频及其他语料的规模。
自采语料内中文文本、英文文本、代码、图片、音频、视频及其他语料的规模。
商业语料内中文文本、英文文本、代码、图片、音频、视频及其他语料的规模。
(4)语料标注数量
语料标注的数量,仅限文本和图片,按标注单元计数,
通常按条数、张数。
(5)标注人员情况
标注人员的数量,标注人员的类型,通常包括内部、外包。
标注人员培训时间、培训数量等情况。
(6)标注规则
按照《生成式人工智能服务管理暂行办法》第四条要求制定的标注规则。
(7)标注内容准确性核验
标注内容准确性人工核验比例。
(8)语料合法性
语料来源合法性情况。
语料是否包含侵害他人知识产权内容。
语料是否包含违法违规的个人信息内容。
(二)评估结论
评估结论应包括以下内容:
(1)语料是否符合《生成式人工智能服务管理暂行办法》相关规定,是否含有违反我国法律法规明确禁止的内容。
(2)语料中包含个人信息语料的数量、种类,是否符合《生成式人工智能服务管理暂行办法》规定。
(3)因语料产生知识产权纠纷的风险分析。
(4)防范语料安全风险的措施和建议。
2、模型安全评估
(1)语料内容评估
采用人工抽检,说明抽检数量与合格率。
采用关键词抽检,说明抽检数量与合格率。
采用分类模型抽检,说明抽检数量与合格率。
(2)生成内容评估
采用人工抽检,说明抽检数量与合格率。
采用关键词抽检,说明抽检数量与合格率。
采用分类模型抽检,说明抽检数量与合格率。
(3)涉知识产权、商业秘密的评估
评估方法、评判标准以及评估结果等。
(4)涉民族、信仰、性别等的评估
评估方法、评判标准以及评估结果等。
(5)涉透明性、准确性、可靠性等的评估
评估方法、评判标准以及评估结果等。
3、 安全措施评估
(1)模型适用人群、场合、用途
服务的适用人群,是否适用未成年人、学生等。
适用场合,是否适用关键信息基础设施、自动控制、医疗信息服务、心理咨询等。
服务范围,是否限定或未限定特定领域。
(2)服务过程中收集保存个人信息情况
服务过程中收集保存个人信息情况,包括个人信息的类型、数量、用途以及保存期限。
(3)收集个人信息征得个人同意情况
收集个人信息征得个人同意的方式。
(4)受理处理使用者查阅、复制、更正、补充、删除个人信息请求的情况
受理处理的条件以及途径方法。
(5)图片、视频标识情况
标识的样式,按1:1 比例贴入。
标识在图片、视频中的具体位置。
标识频度,如每帧、跳帧等。
(6)接受公众或使用者投诉举报情况
接受公众或使用者投诉举报的途径及反馈方式。
(7)服务协议情况
上述1至6内容是否已经写入模型服务协议。
(8)非法内容拦截措施
监看人员的数量。
预置关键词拦截情况,并提供预置关键词拦截列表。
分类模型的检测情况,说明分类模型研制情况和准确性。
(9)拒答率
拒绝回答或者以简单模板回答数量占总测试数量的比率。
(10)模型更新、升级
在何种情况下重新进行预训练,如较频繁发现生成非法
三、大模型备案必备材料+参考资料
必备材料清单
《算法备案承诺书》
《落实算法安全主体责任基本情况》
《算法安全自评估报告》
《拟公示内容》
《落实算法安全主体责任基本情况》,需要50页左右,《算法安全自评估报告》 100 页左右,包含附录各种证明材料。材料申报难度较高,一方面涉及专业问题非常全面,可能算法数据人员在实际工作中都未思考过,更不好回答;另一方面对于算法的详细描述质量,有较高的要求,非专业人员无法胜任报告的撰写。
1、《 算法安全自评估报告》
重点说明,需要明确以下4个点
(1)算法原理和逻辑
(2)数据来源合规性
(3)算法透明度和可解释性
(4)安全漏洞检测与应对
《算法安全自评估报告》是整个申报过程中最难和最重要的材料,总共160+种备案关键指标需要回答,且所有问题都必须要回答清楚,如果不理解问题表述,需要寻求专业求助,不能删除问题不回答,更不能随意回答,回答的详细程度和准确性决定算法备案是否通过。
撰写评估报告的难点主要在于三点:
一是要对算法进行全面的评估,包括安全性、可靠性、有效性等,同时需要与法务的参与,必须要符合法律法规;
二是数据的合规性,要有数据来源的开源授权协议或相关合作证明,确保数据在使用中符合相关行业法规和标准,避免违规操作;
三是风险预估与应对策略,对各种可能出现的风险进行评估,并进行对应的策略。
2、《落实算法安全主体责任基本情况》
这个文档的填写难度较高,需要明确3个重点
(1)如何做好信息安全监测
(2)如何做好内容安全监测
(3)如何做好用户个人信息安全监测
做好以上几点需要产品、研发算法、法务团队的密切配合,材料需要详细提供企业建立的算法安全相关组织和制度,但大多数公司还没有建立算法制度,网上的资料还少,其中制度又分为了自评估制度、监测制度、应急处置制度和违法违规处置等。
3、《xxx大模型算法”拟公示内容》【公示内容《拟公示内容》】
这部分信息主要在网页端的信息填报环节,这部分包括算法名称、算法基本原理、算法运行机制、算法应用场景、算法目的意图、算法公示情况(选填),一般一页word即可
4、申请公司营业执照副本彩色扫描件;
5、法定代表人身份证彩色扫描件+手机号+电子邮箱;
6、算法安全负责人身份证彩色扫描件+手机号+电子邮箱+工作证明(如工作证扫描件);
7、联系人身份证彩色扫描件+手机号+电子邮箱;法人、安全责任人、联系人 分别三人担任
8、算法机构设置(主要工作职责、任职要求、配备的规模、保障措施);
参考资料
1、《互联网信息服务深度合成管理规定》
2、《互联网信息服务算法推荐管理规定》
3、《生成式人工智能服务安全基本要求》
补充说明
《落实算法安全主体责任基本情况》《算法安全自评估报告》是非常重要并且比较繁琐的,需要画出流程图,描述各个产品研发过程、输入输出的算法原理、范围、来源、限制,算法的意图、算法的逻辑、使用的技术、数据结构、对数据安全保障和风险防范措施。程序的构造和原理主要包括计算机程序设计语言、算法设计、编码、调试、测试等技术。
四、算法备案填报流程及重难点分析
1、填报入口
登陆互联网信息服务算法备案系统(以下简称备案系统)进 行填报,网址为 https://beian.cac.gov.cn。
系统首页如图 1 所示。

图 1 备案系统首页(示意图)
2、填报流程
填报人员需首先注册并登陆备案系统,具体步骤可参考该系 统信息公告中的《互联网信息服务算法备案系统使用手册》。登 录后的主页面如图 2 所示。

图 2 主页面(示意图)
深度合成备案填报包括三个步骤:一是填报主体信息;二是填报算法信息;三是关联产品及功能信息或填报技术服务方式;四是线下审核。
“深度合成服务提供者”(以下简称“服务提供者”)角色 的填报人员需关联产品及功能信息,“深度合成服务技术支持者” (以下简称“服务技术支持者”)角色的填报人员需填报技术服务方式。其中,“服务提供者”是指提供深度合成服务的组织、 个人;“服务技术支持者”是指为深度合成服务提供技术支持的 组织、个人。填报流程如图 3 所示。

图 3 填报流程(示意图)
(一)主体信息填报
填报人员可点击主页的“主体信息”进行主体信息填报,按 照备案主体的实际情况如实填写主体的基本信息、证件信息、法定代表人信息、算法安全责任人信息等内容,并下载附件模板,严格按照模板要求填写并上传《算法备案承诺书》和《落实算法安全主体责任基本情况》附件。主体信息填报页面如图 4 所示。

图 4 主体信息填报页面(示意图)
(二)算法信息填报
填报人员可点击主页的“备案信息”进行算法信息填报。算 法信息填报包括两个步骤:一是填写算法基础属性信息;二是填写算法详细属性信息。
(1)填写算法基础属性信息
填报人员需选择“生成合成(深度合成)”算法类型,根据实际情况选择“服务提供者”或“服务技术支持者”填报角色。 填报人员需下载页面中的模板,按照模板内容填写并上传《算法安全自评估报告》《拟公示内容》等附件。算法基础属性信息填报页面如图 5 所示。

图 5 算法基础属性信息填报页面(示意图)
(2) 填写算法详细属性信息
填报人员可参考当前填报页面右方的说明文字,根据实际情况填写算法数据、算法模型、算法策略和算法风险与防范机制等信息。填报时,如需中途退出,可点击页面下方的“保存至草稿箱”,保存当前已填写的内容,便于后续继续填写。算法详细属性信息填报页面如图 6 所示。

图 6 算法详细属性信息填报页面(示意图)
(三)产品及功能信息或技术服务信息填报
在关联产品及功能信息或填报技术服务方式时,“服务提供者”角色的填报人员需关联产品及功能信息,“服务技术支持者” 角色的填报人员需填报技术服务方式。
(1)关联产品及功能信息
“服务提供者”角色的填报人员需根据实际情况勾选应用当前备案算法的产品及功能。需要注意的是,若勾选产品,则表示当前备案算法应用于该产品下所有功能;若勾选功能访问路径,则表示当前备案算法应用于该路径下所有功能;若勾选特定功能,则表示当前备案算法仅应用于被勾选的功能。勾选产品页面如图 7 所示。

图 7 勾选产品页面(示意图)
若当前产品及功能信息不完善,即产品及功能不能覆盖当前备案算法的关联范围,填报人员可点击该界面下方的“保存至草 稿箱”按钮,返回主页并点击主页的“产品及功能信息”完善相应的产品及功能信息。产品及功能信息填报页面如图 8 所示。

图 8 产品及功能信息填报页面(示意图)
待产品及功能信息完善后,算法备案填报人员可通过草稿箱返回至“备案信息”页面继续进行算法信息填报。其中,草稿箱的进入方式有两种:一是点击主页右上角用户昵称,在下拉菜单中选择“草稿箱”;二是点击主页“备案信息”按钮,从备案信息界面中进入“草稿箱”。
(2)填报技术服务方式
“服务技术支持者”角色的填报人员需根据实际情况填写当前备案算法的技术服务方式信息,包括技术服务名称、技术访问方式、技术服务对象、技术服务频度等。填报技术服务方式页面如图 9 所示。

图 9 填报技术服务方式页面(示意图)
(四)提交备案信息
算法备案填报人员在确认填报信息无误后,应勾选页面下方的“我承诺上述填报信息真实有效”,并点击提交按钮,完成算法备案申报。确认信息页面如图 10 所示。

图 10 确认信息页面(示意图)
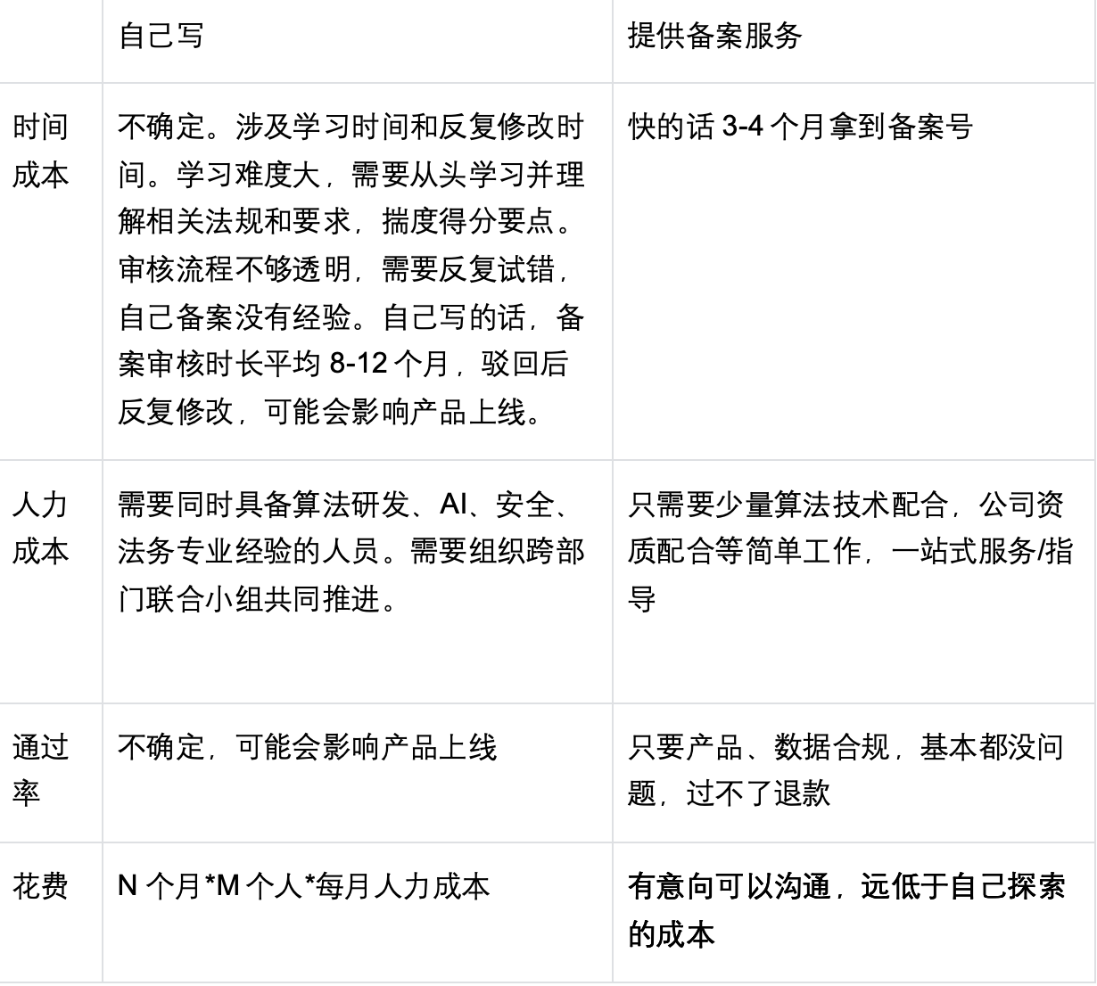
五、大模型备案时间成本对比

六、备案建议
1、是否需要专业指导
在详细了解算法备案申报要求和规则基础上,可选择自己做,如果不了解,会造成申报材料反复出错被打回,增加试错的时间成本,严重延缓获得备案号的时间。
寻求专业指导,要避免误区,算法备案属于技术型工作,并不属于法律相关服务。需要寻找有自主备案成功经验和相关行业背景的机构进行辅导服务。专业的事交给专业的而做,在时间效率上,专业机构无疑会更准确的立即监管要求,从而更好更快的完成算法备案工作。
2、提升通过率
没有绝对的通过率高低之分,备案取决于模型和数据是否合规合法,只要申报材料能完整、如实描述,有完整的制度、策略、流程规避安全风险,理论上都是可以通过的。区别在于一次性快速通过,还是多次修改最终通过。
3、关于备案咨询
在备案过程中有任何不清楚的问题都可以向我们咨询

附录、大模型备案材料

浙公网安备 33010602011771号