会员
众包
新闻
博问
闪存
赞助商
HarmonyOS
Chat2DB
所有博客
当前博客
我的博客
我的园子
账号设置
会员中心
简洁模式
...
退出登录
注册
登录
卡哇伊的蜗牛
博客园
首页
新随笔
联系
订阅
管理
功能测试框架
提到功能测试就不得说一下功能测试三剑客了,此时你脑海中一定会有一个疑问“功能测试三剑客到底是什么呢?”下面我将对三剑客进行逐一介绍。
该篇文章主要介绍三剑客之一:功能测试框架,主要是根据经验整理通用测试点的框架。
通用测试框架部分:
PC端测试策略:
APP端测试策略:
服务器端测试策略:
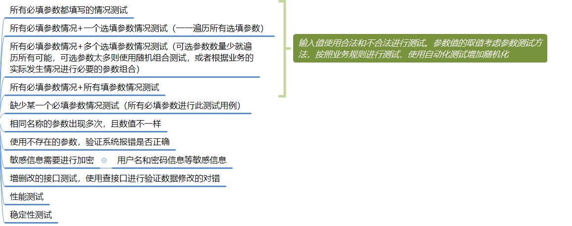
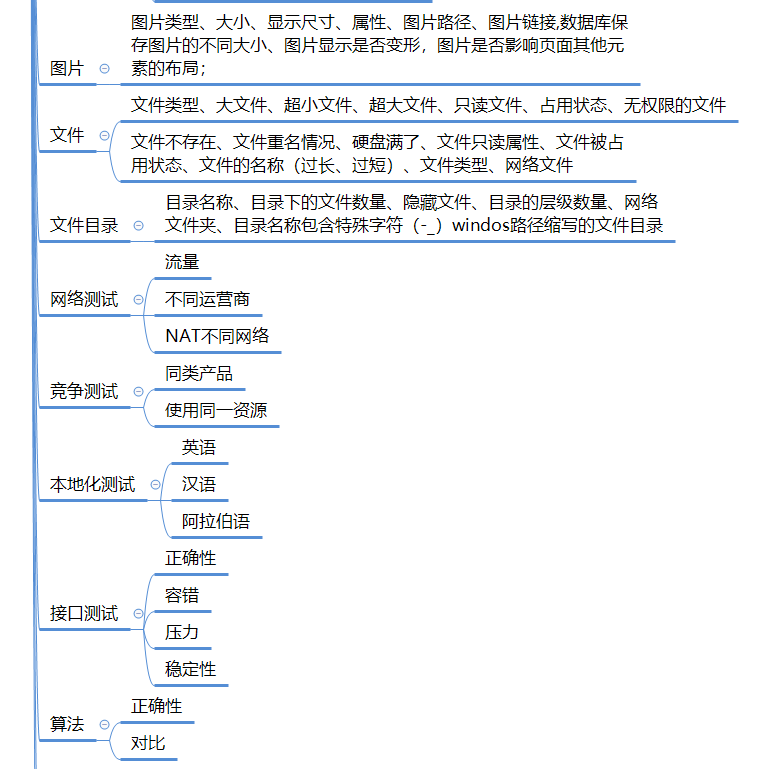
接口测试策略:
Web端测试策略:
posted on
2019-03-30 13:42
卡哇伊的蜗牛
阅读(
547
) 评论(
0
)
收藏
举报
刷新页面
返回顶部