QP:词权重
词权重(Term Weighting)
词权重(Term Weighting)指搜索引擎在处理用户查询时,用于衡量用户查询(Query)中每个词(Term)的重要程度。这种重要程度的评估对于搜索引擎准确理解用户意图、召回相关结果并排序至关重要。词权重信息主要应用在以下场景:
- 丢词重召:在召回结果较少或为空的情况下,通过识别并丢弃权重较低的词,对核心词重新进行召回,以达到扩召目的
- 相关性排序:词权重作为一个特征计算以查询与结果相关性程度,从而对召回Doc进行相关性分档排序。除了作为特征,也可以在相关性模型训练时用作数据增强(如丢弃核心词以构建负样本)
词权重依赖分词,即首先对Query分词获得Term序列,然后利用语料信息、点击日志等信息判断每个Term的重要程度。而如何确定词重要性决定了词权重的优化方向。本章节先介绍词权重的定义和标注规则,然后对词权重算法进行介绍。
词权重标注
词权重通常分为4档:
- 3档:核心词,为Query的核心意图词,当核心词丢弃时Query语义基本完全改变,无法检索符合原Query意图的Doc
- 2档:关键词,Query核心意图重要组成部分,丢弃时语义有较大变化,但仍然可以检索到符合原Query意图的Doc
- 1档:边缘词,通常在Query中作为修饰词,丢弃后Query主要意图基本不变,且可以检索到绝大部分符合Query意图的Doc
- 0档:冗余词,丢弃后Query意图不发生变化,且检索到的Doc基本都符合原Query意图
根据词权重的档位定义,我们可以得知,词权重信号判断依赖两个信号:先验的语义信息和后验的检索召回信息。在具体的词权重的标注过程中,可以结合具体搜索场景下的难/易Case,根据语义和检索信息完成词权重标注任务。
词权重算法
在基于词权重标注规则完成数十万量级的训练样本标注后,接下来的工作就是特征构造和模型打分了。
特征挖掘
常见的词权重特征如下:
 
模型打分
完成特征挖掘后,利用模型完成对词权重的打分。模型输入为Term粒度下的Term特征,输出为Term的标签,模型可以根据情况选择树模型或DNN模型。
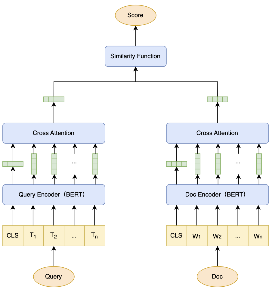
除了上述常规的数据标注 + 模型预测的方法,也可采用点击数据训练一个双塔模型,利用Query侧塔的注意力层中间结果作为词向量的权重(也可作为监督模型的特征采用),具体的:
 
- 对Query和Doc分词并分别输入到对应的Encoder模块(通常是BERT)获取词向量表征、CLS向量表征(作为全局文本语义信息表征)
- 对于Query和Doc双塔,其对应CLS向量表征(Q)和词向量表征(K、V)经过交叉注意力层获得Query向量和Doc向量
- 使用相似度度量来计算这两个向量的匹配度,常用方法有点积或余弦相似度
- 最后经过激活函数(如 Sigmoid)将匹配度映射到[0,1]区间,目标是点击预测
- 模型完成训练后,Query塔中注意力层的attention score($ \mathrm{score}={\frac{\bf q\cdot k_{i}}{\sqrt{d_{k}}}} $)将作为最后的词权重
总结
综上,本章介绍了词权重在搜索系统里的应用,以及词权重分档定义和标注准则,另外在算法实现上介绍了常用的文本特征和统计特征,以及相关模型设计。
参考文献
- Term-weighting approaches in automatic text retrieval
- BERT: Pre-training of Deep Bidirectional Transformers for Language Understanding
 
                    
                     
                    
                 
                    
                
 
                
            
         
         浙公网安备 33010602011771号
浙公网安备 33010602011771号