会员
众包
新闻
博问
闪存
赞助商
HarmonyOS
Chat2DB
所有博客
当前博客
我的博客
我的园子
账号设置
会员中心
简洁模式
...
退出登录
注册
登录
活儿在当下
导航
博客园
首页
新随笔
联系
订阅
管理
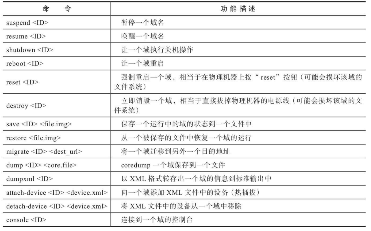
KVM常用virsh命令
1.virsh命令管理dom(域)
2.virsh命令管理宿主机与Hypervisor
3.virsh命令管理网络
4.virsh对存储池和存储卷管理
5.其他命令
posted on
2021-10-16 12:43
活儿在当下
阅读(
85
) 评论(
0
)
收藏
举报
刷新页面
返回顶部
公告