一些常见的数据结构总结
1、线性表
1.1、数组
数组是可以再内存中连续存储多个元素的结构,在内存中的分配也是连续的,数组中的元素通过数组下标进行访问,数组下标从0开始。
1.2、链表
链表是物理存储单元上非连续的、非顺序的存储结构,数据元素的逻辑顺序是通过链表的指针地址实现,每个元素包含两个结点,一个是存储元素的数据域 (内存空间),另一个是指向下一个结点地址的指针域。根据指针的指向,链表能形成不同的结构,例如单链表,双向链表,循环链表等。

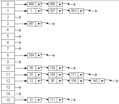
2、散列表
2.1、哈希(Hash)
散列表,也叫哈希表,是根据关键码和值 (key和value) 直接进行访问的数据结构,通过key和value来映射到集合中的一个位置。
记录的存储位置=f(key)
这里的对应关系 f 成为散列函数,又称为哈希 (hash函数),而散列表就是把Key通过一个固定的算法函数既所谓的哈希函数转换成一个整型数字,然后就将该数字对数组长度进行取余,取余结果就当作数组的下标,将value存储在以该数字为下标的数组空间里。
因为哈希表是基于数组衍生的数据结构,在添加删除元素方面是比较慢的,所以很多时候需要用到一种数组链表来做,
有很多问题要考虑,比如哈希冲突的问题,解决方案有开发定址法和链地址法。
2.1.1、链地址法
也叫拉链法。拉链法是数组结合链表的一种结构。如在JDK1.7中HashMap的底层就是这样的。

3、栈和队列
3.1、队列
队列可以在一端添加元素,在另一端取出元素,也就是:先进先出。从一端放入元素的操作称为入队,取出元素为出队。

3.2、栈
栈的结构就像一个集装箱,越先放进去的东西越晚才能拿出来。先进后出,或者说是后进先出,从栈顶放入元素的操作叫入栈,取出元素叫出栈。

4、树结构
4.1、二叉树
每个节点最多含有两个子树的树称为二叉树。
在某些极端的情况下(如在插入的序列是有序的时),二叉查找树将退化成近似链或链。

4.2、平衡二叉树(AVL树)
平衡二叉树是基于二叉查找树的改进。在某些极端情况下,二叉查找树将退化成近似链或链,我们通过自平衡操作(即旋转)构建两个子树高度差不超过1的平衡二叉树。
4.3、红黑树
红黑树也是一种自平衡的二叉查找树。红黑树确保没有一条路径会比其他路径长出两倍。

-
每个结点非黑即红。
-
根结点是黑的。
-
每个叶结点(叶结点即指树尾端NIL指针或NULL结点)都是黑的。
-
如果一个结点是红的,那么它的两个儿子都是黑的。(不能有两个连续节点为红色)
-
对于任意结点而言,其到叶结点树尾端NIL指针的每条路径都包含相同数目的黑结点。
4.4、B树
B树(英语:B-tree)是一种自平衡的树,能够保持数据有序。可以认为是m叉的多路平衡查找树。它的每个节点最多包含m个孩子(子节点),m称为b树的阶,m的大小取决于磁盘页的大小。
-
定义任意非叶子结点最多只有M个儿子,且M>2;
-
根结点的儿子数为[2, M];
-
除根结点以外的非叶子结点的儿子数为[M/2, M],向上取整;
-
非叶子结点的关键字个数=儿子数-1;
-
所有叶子结点位于同一层;
-
k个关键字把节点拆成k+1段,分别指向k+1个儿子,同时满足查找树的大小关系。
如图,是一个(M=3)3阶B树。

4.5、B+树
是b树的一种变体,查询性能更好,通常用于关系型数据库(如Mysql)和操作系统的文件系统中。元素自底向上插入,这与二叉树恰好相反。
在B树基础上,为叶子结点增加链表指针(B树+叶子有序链表),所有关键字都在叶子结点中出现,非叶子结点作为叶子结点的索引;B+树总是到叶子结点才命中。
b+树的非叶子节点不保存数据,只保存子树的临界值(最大或者最小),所以同样大小的节点,b+树相对于b树能够有更多的分支,使得这棵树更加矮胖,查询时做的IO操作次数也更少。
同一个数字会在不同节点中重复出现,根节点的最大元素就是b+树的最大元素。
-
所有关键字都出现在叶子结点的链表中(稠密索引),且链表中的关键字恰好是有序的。
-
不可能在非叶子结点命中。
-
非叶子结点相当于是叶子结点的索引(稀疏索引),叶子结点相当于是存储(关键字)数据的数据层。
-
更适合文件索引系统。原因: 增删文件(节点)时,效率更高,因为B+树的叶子节点包含所有关键字,并以有序的链表结构存储,这样可很好提高增删效率。
如图,是一个(M=3)3阶B+数。

本文来自博客园,作者:是老胡啊,转载请注明原文链接:https://www.cnblogs.com/solar-9527/p/15906425.html

浙公网安备 33010602011771号