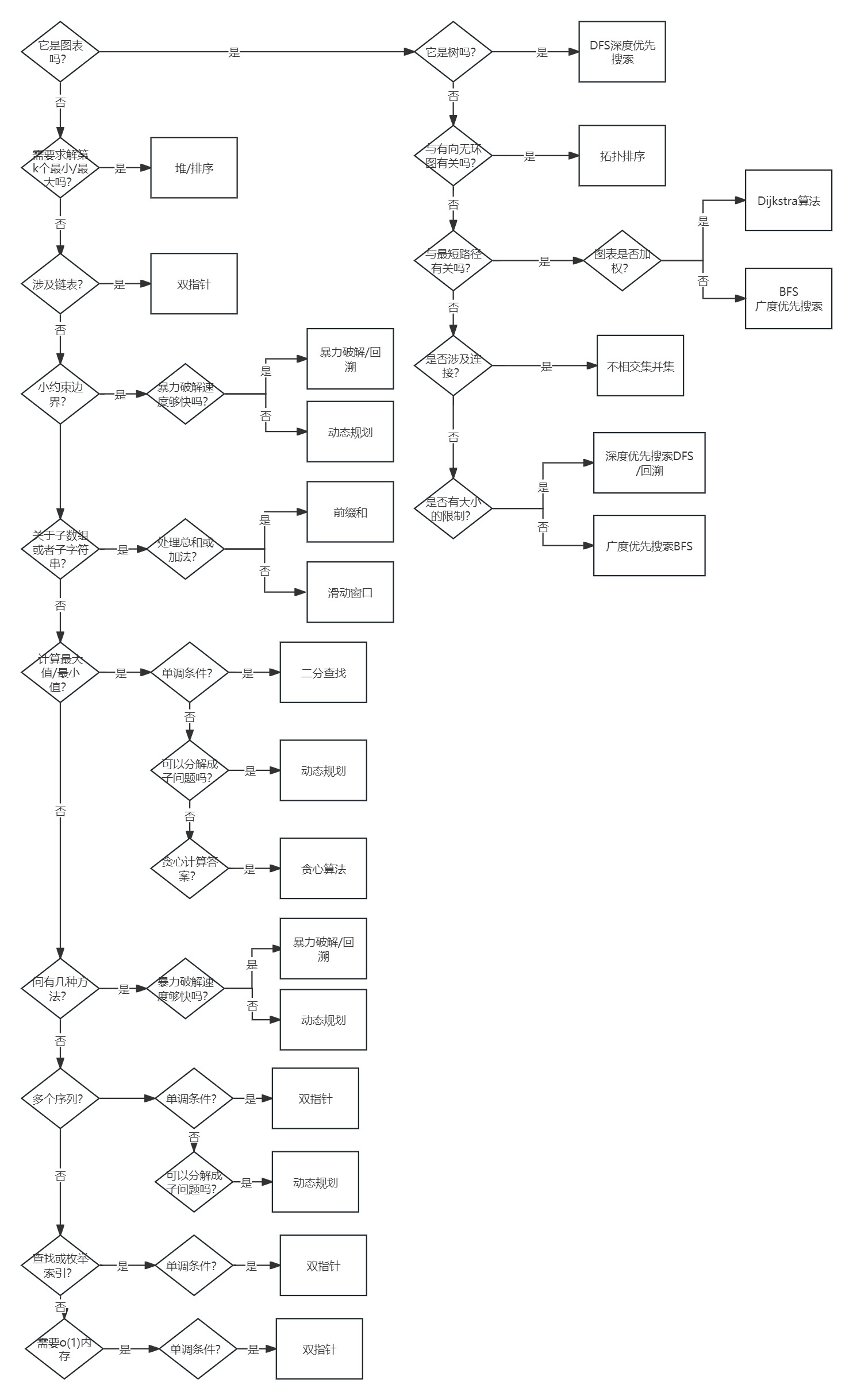
解题思路

转自:https://algo.monster/flowchart

解题十连问

图表?
第K个最值?
链表?
小约束边界?
子数组或子字符串?
最值?
有几种方法?
多个序列?
索引?
o(1)内存?

posted @ 2024-04-08 21:41  二声  阅读(15)  评论(0)    收藏  举报