HashMap的源码解析
1 常用的几个方法
public class HashMapTest { public static void main(String[] args) { // TODO Auto-generated method stub HashMap<String, String> hashMap=new HashMap<>(); //添加方法 hashMap.put("1", "chris"); //遍历方法1_for Set<String> keys=hashMap.keySet(); for(String key:keys){ System.out.println(key+"="+hashMap.get(key)); } //遍历方法1_iterator(for和iterator实现原理相同) Iterator iter = map.keySet().iterator(); while (iter.hasNext()) { String key = iter.next(); String value = map.get(key); } //遍历方法2_for Set<Entry<String, String>> entrys= hashMap.entrySet(); for(Entry<String, String> entry:entrys){ String key=entry.getKey(); String value=entry.getValue(); } //遍历方法2_iterator Iterator<Entry<String, String>> iterator=hashMap.entrySet().iterator(); while(iterator.hasNext()){ Map.Entry<String, String> entry=iterator.next(); String key=entry.getKey(); String value=entry.getValue(); } //查询方法 hashMap.get("1"); //删除方法 hashMap.remove("1"); } }
2 HashMap类图结构

3 HashMap数据结构

Java中最常用的两种结构是数组和模拟指针(引用),几乎所有的数据结构都可以利用这两种来组合实现。数组的存储方式在内存的地址是连续的,大小固定,一旦分配不能被其他引用占用。它的特点是查询快,时间复杂度是O(1),插入和删除的操作比较慢,时间复杂度是O(n),链表的存储方式是非连续的,大小不固定,特点与数组相反,插入和删除快,查询速度慢。HashMap可以说是一种折中的方案吧。
4 HashMap重要概念

5 HashMap源码分析
老规矩,按照使用的顺序来分析源码
1.HashMap<String, String> hashMap=new HashMap<>();
public HashMap() { this(DEFAULT_INITIAL_CAPACITY, DEFAULT_LOAD_FACTOR); }
其中默认容量DEFAULT_INITIAL_CAPACITY
static final int DEFAULT_INITIAL_CAPACITY = 4;//android N
默认加载因子DEFAULT_LOAD_FACTOR
static final float DEFAULT_LOAD_FACTOR = 0.75f;//android N
构造函数有几个,但最后都会落到HashMap(int initialCapacity, float loadFactor)
public HashMap(int initialCapacity, float loadFactor) { //初始容量不能<0 if (initialCapacity < 0) throw new IllegalArgumentException("Illegal initial capacity: " + initialCapacity); //初始容量不能 > 最大容量值,HashMap的最大容量值为2^30 if (initialCapacity > MAXIMUM_CAPACITY) initialCapacity = MAXIMUM_CAPACITY; //负载因子不能 < 0 if (loadFactor <= 0 || Float.isNaN(loadFactor)) throw new IllegalArgumentException("Illegal load factor: " + loadFactor); // 计算出大于 initialCapacity 的最小的 2 的 n 次方值。 int capacity = 1; while (capacity < initialCapacity) capacity <<= 1; this.loadFactor = loadFactor; //设置HashMap的容量极限,当HashMap的容量达到该极限时就会进行扩容操作 threshold = (int) (capacity * loadFactor); //初始化table数组 table = new Entry[capacity]; init(); }
其中涉及到位运算<<,,capacity <<= 1等价于capacity=capacity<<1,表示capacity左移1位
从源码中可以看出,每次新建一个HashMap时,都会初始化一个table数组。table数组的元素为Entry节点
static class Entry<K,V> implements Map.Entry<K,V> { final K key; V value; Entry<K,V> next; final int hash; /** * Creates new entry. */ Entry(int h, K k, V v, Entry<K,V> n) { value = v; next = n; key = k; hash = h; } ....... }
其中Entry为HashMap的内部类,它包含了键key、值value、下一个节点next,以及hash值,这是非常重要的,正是由于Entry才构成了table数组的项为链表
2.hashMap.put("1", "chris");
先来看看put的几种分支

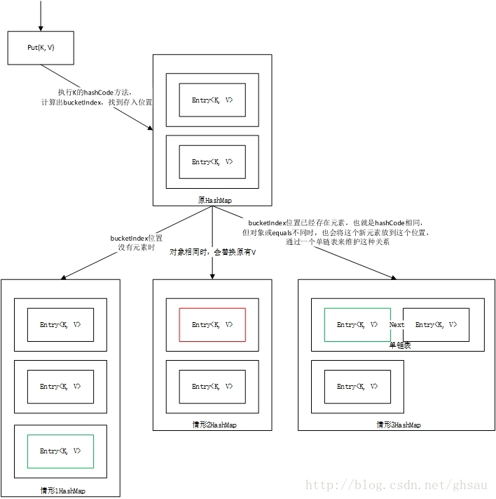
HashMap通过键的hashCode来快速的存取元素。当不同的对象hashCode发生碰撞时,HashMap通过单链表来解决,将新元素加入链表表头,通过next指向原有的元素。
先说说大概的过程:当我们调用put存值时,HashMap首先会获取key的哈希值,通过哈希值快速找到某个存放位置,这个位置可以被称之为bucketIndex。
对于一个key,如果hashCode不同,equals一定为false,如果hashCode相同,equals不一定为true。
所以理论上,hashCode可能存在冲突的情况,也叫发生了碰撞,当碰撞发生时,计算出的bucketIndex也是相同的,这时会取到bucketIndex位置已存储的元素,最终通过equals来比较,equals方法就是哈希码碰撞时才会执行的方法,所以说HashMap很少会用到equals。HashMap通过hashCode和equals最终判断出K是否已存在,如果已存在,则使用新V值替换旧V值,并返回旧V值,如果不存在 ,则存放新的键值对<K, V>到bucketIndex位置。
下面我们来看看put的源码
public V put(K key, V value) { //当key为null,调用putForNullKey方法,保存null于table第一个位置中,这是HashMap允许为null的原因 if (key == null) return putForNullKey(value); //计算key的hash值 int hash = hash(key.hashCode()); ------(1) //计算key hash 值在 table 数组中的位置 int i = indexFor(hash, table.length); ------(2) //从i出开始迭代 e,找到 key 保存的位置 for (Entry<K, V> e = table[i]; e != null; e = e.next) { Object k; //判断该条链上是否有hash值相同的(key相同) //若存在相同,则直接覆盖value,返回旧value if (e.hash == hash && ((k = e.key) == key || key.equals(k))) { V oldValue = e.value; //旧值 = 新值 e.value = value; e.recordAccess(this); return oldValue; //返回旧值 } } //修改次数增加1 modCount++; //将key、value添加至i位置处 addEntry(hash, key, value, i); return null; }
通过源码我们可以清晰看到HashMap保存数据的过程为:
1)首先判断key是否为null,若为null,则直接调用putForNullKey方法
private V putForNullKey(V value) { for (HashMapEntry<K,V> e = table[0]; e != null; e = e.next) { if (e.key == null) { V oldValue = e.value; e.value = value; e.recordAccess(this); return oldValue; } } modCount++; addEntry(0, null, value, 0); return null; }
从代码可以看出,如果key为null的值,默认就存储到table[0]开头的链表了。然后遍历table[0]的链表的每个节点Entry,如果发现其中存在节点Entry的key为null,就替换新的value,然后返回旧的value,如果没发现key等于null的节点Entry,就增加新的节点
2)计算key的hashcode(hash(key.hashCode())),再用计算的结果二次hash(indexFor(hash, table.length)),找到Entry数组的索引i,这里涉及到hash算法,最后会详细讲解
3)遍历以table[i]为头节点的链表,如果发现hash,key都相同的节点时,就替换为新的value,然后返回旧的value,只有hash相同时,循环内并没有做任何处理
4)modCount++代表修改次数,与迭代相关,在迭代篇会详细讲解
5)对于hash相同但key不相同的节点以及hash不相同的节点,就增加新的节点(addEntry())
void addEntry(int hash, K key, V value, int bucketIndex) { //获取bucketIndex处的Entry Entry<K, V> e = table[bucketIndex]; //将新创建的 Entry 放入 bucketIndex 索引处,并让新的 Entry 指向原来的 Entry table[bucketIndex] = new Entry<K, V>(hash, key, value, e); //若HashMap中元素的个数超过极限了,则容量扩大两倍 if (size++ >= threshold) resize(2 * table.length); }
这里新增加节点采用了头插法,新节点都增加到头部,新节点的next指向老节点
这里涉及到了HashMap的扩容问题,随着HashMap中元素的数量越来越多,发生碰撞的概率就越来越大,所产生的链表长度就会越来越长,这样势必会影响HashMap的速度,为了保证HashMap的效率,系统必须要在某个临界点进行扩容处理。该临界点在当HashMap中元素的数量等于table数组长度*加载因子。但是扩容是一个非常耗时的过程,因为它需要重新计算这些数据在新table数组中的位置并进行复制处理。
void resize(int newCapacity) { HashMapEntry[] oldTable = table; int oldCapacity = oldTable.length; if (oldCapacity == MAXIMUM_CAPACITY) { threshold = Integer.MAX_VALUE; return; } HashMapEntry[] newTable = new HashMapEntry[newCapacity]; transfer(newTable); table = newTable; threshold = (int)Math.min(newCapacity * loadFactor, MAXIMUM_CAPACITY + 1); }
从代码可以看出,如果大小超过最大容量就返回。否则就new 一个新的Entry数组,长度为旧的Entry数组长度的两倍。然后将旧的Entry[]复制到新的Entry[].
void transfer(HashMapEntry[] newTable) { int newCapacity = newTable.length; for (HashMapEntry<K,V> e : table) { while(null != e) { HashMapEntry<K,V> next = e.next; int i = indexFor(e.hash, newCapacity); e.next = newTable[i]; newTable[i] = e; e = next; } } }
在复制的时候数组的索引int i = indexFor(e.hash, newCapacity);重新参与计算
3.Iterator iter = map.keySet().iterator();
keySet()方法可以获取包含key的set集合,调用该集合的迭代器可以对key值遍历
public Set<K> keySet() { Set<K> ks = keySet; if (ks == null) { ks = new KeySet(); keySet = ks; } return ks; }
KeySet是HashMap中的内部类,继承AbstractSet,KeySet中获取的迭代器为KeyIterator
private final class KeySet extends AbstractSet<K> { public Iterator<K> iterator() { return new KeyIterator(); } ...... }
KeyIterator继承自HashIterator
private final class KeyIterator extends HashIterator<K> { public K next() { return nextEntry().getKey(); } } private abstract class HashIterator<E> implements Iterator<E> { HashMapEntry<K,V> next; // next entry to return int expectedModCount; // For fast-fail int index; // current slot HashMapEntry<K,V> current; // current entry HashIterator() { expectedModCount = modCount; if (size > 0) { // advance to first entry HashMapEntry[] t = table; while (index < t.length && (next = t[index++]) == null) ; } } public final boolean hasNext() { return next != null; } final Entry<K,V> nextEntry() { if (modCount != expectedModCount) throw new ConcurrentModificationException(); HashMapEntry<K,V> e = next; if (e == null) throw new NoSuchElementException(); if ((next = e.next) == null) { HashMapEntry[] t = table; while (index < t.length && (next = t[index++]) == null) ; } current = e; return e; } public void remove() { if (current == null) throw new IllegalStateException(); if (modCount != expectedModCount) throw new ConcurrentModificationException(); Object k = current.key; current = null; HashMap.this.removeEntryForKey(k); expectedModCount = modCount; } }
4.Iterator<Entry<String, String>> iterator=hashMap.entrySet().iterator();
public Set<Map.Entry<K,V>> entrySet() { return entrySet0(); } private Set<Map.Entry<K,V>> entrySet0() { Set<Map.Entry<K,V>> es = entrySet; return es != null ? es : (entrySet = new EntrySet()); }
EntrySet是HashMap内部类,继承AbstractSet,EntrySet中获取的迭代器为EntryIterator
private final class EntrySet extends AbstractSet<Map.Entry<K,V>> { public Iterator<Map.Entry<K,V>> iterator() { return newEntryIterator(); } ...... } Iterator<Map.Entry<K,V>> newEntryIterator() { return new EntryIterator(); } private final class EntryIterator extends HashIterator<Map.Entry<K,V>> { public Map.Entry<K,V> next() { return nextEntry(); } } private abstract class HashIterator<E> implements Iterator<E> { HashMapEntry<K,V> next; // next entry to return int expectedModCount; // For fast-fail int index; // current slot HashMapEntry<K,V> current; // current entry HashIterator() { expectedModCount = modCount; if (size > 0) { // advance to first entry HashMapEntry[] t = table; while (index < t.length && (next = t[index++]) == null) ; } } public final boolean hasNext() { return next != null; } final Entry<K,V> nextEntry() { if (modCount != expectedModCount) throw new ConcurrentModificationException(); HashMapEntry<K,V> e = next; if (e == null) throw new NoSuchElementException(); if ((next = e.next) == null) { HashMapEntry[] t = table; while (index < t.length && (next = t[index++]) == null) ; } current = e; return e; } public void remove() { if (current == null) throw new IllegalStateException(); if (modCount != expectedModCount) throw new ConcurrentModificationException(); Object k = current.key; current = null; HashMap.this.removeEntryForKey(k); expectedModCount = modCount; } }
显然entrySet()遍历的效率会比keySet()高,因为keySet获取key的集合后,还需要调用get()方法,相当于遍历两次
5.hashMap.get("1");
public V get(Object key) { // 若为null,调用getForNullKey方法返回相对应的value if (key == null) return getForNullKey(); // 根据该 key 的 hashCode 值计算它的 hash 码 int hash = hash(key.hashCode()); // 取出 table 数组中指定索引处的值 for (Entry<K, V> e = table[indexFor(hash, table.length)]; e != null; e = e.next) { Object k; //若搜索的key与查找的key相同,则返回相对应的value if (e.hash == hash && ((k = e.key) == key || key.equals(k))) return e.value; } return null; }
在这里能够根据key快速的取到value除了和HashMap的数据结构密不可分外,还和Entry有莫大的关系,在前面就提到过,HashMap在存储过程中并没有将key,value分开来存储,而是当做一个整体key-value来处理的,这个整体就是Entry对象。同时value也只相当于key的附属而已。在存储的过程中,系统根据key的hashcode来决定Entry在table数组中的存储位置,在取的过程中同样根据key的hashcode取出相对应的Entry对象
6.hashMap.remove("1");
public V remove(Object key) { Entry<K,V> e = removeEntryForKey(key); return (e == null ? null : e.getValue()); } final Entry<K,V> removeEntryForKey(Object key) { if (size == 0) { return null; } int hash = (key == null) ? 0 : sun.misc.Hashing.singleWordWangJenkinsHash(key); int i = indexFor(hash, table.length); HashMapEntry<K,V> prev = table[i]; HashMapEntry<K,V> e = prev; while (e != null) { HashMapEntry<K,V> next = e.next; Object k; if (e.hash == hash && ((k = e.key) == key || (key != null && key.equals(k)))) { modCount++; size--; if (prev == e) table[i] = next; else prev.next = next; e.recordRemoval(this); return e; } prev = e; e = next; } return e; }
6 总结
1.HashMap结合了数组和链表的优点,使用Hash算法加快访问速度,使用散列表解决碰撞冲突的问题,其中数组的每个元素是单链表的头结点,链表是用来解决冲突的
2.HashMap有两个重要的参数:初始容量和加载因子。这两个参数极大的影响了HashMap的性能。初始容量是hash数组的长度,当前加载因子=当前hash数组元素/hash数组长度,最大加载因子为最大能容纳的数组元素个数(默认最大加载因子为0.75),当hash数组中的元素个数超出了最大加载因子和容量的乘积时,要对hashMap进行扩容,扩容过程存在于hashmap的put方法中,扩容过程始终以2次方增长。
3.HashMap是泛型类,key和value可以为任何类型,包括null类型。key为null的键值对永远都放在以table[0]为头结点的链表中,当然不一定是存放在头结点table[0]中。
4.哈希表的容量一定是2的整数次幂。

浙公网安备 33010602011771号