实验5:开源控制器实践——POX
一、实验目的
1.能够理解 POX 控制器的工作原理;
2.通过验证POX的forwarding.hub和forwarding.l2_learning模块,初步掌握POX控制器的使用方法;
3.能够运用 POX控制器编写自定义网络应用程序,进一步熟悉POX控制器流表下发的方法。
二、实验环境
Ubuntu 20.04 Desktop amd64
三、实验要求
(一)基本要求
1.搭建下图所示SDN拓扑,协议使用Open Flow 1.0,控制器使用部署于本地的POX(默认监听6633端口)

- 搭建拓扑后,开启POX

2.阅读Hub模块代码,使用 tcpdump 验证Hub模块
- 利用Mininet的xterm开启h1 h2 h3的命令行终端后,在h2和h3使用tcpdump开启抓包(抓取eth0端口)
- h1 ping h2,观察h2和h3的终端(发现h2和h3都能接收到数据包)
- h1 ping h3,观察h2和h3的终端(发现h2和h3都能接收到数据包)

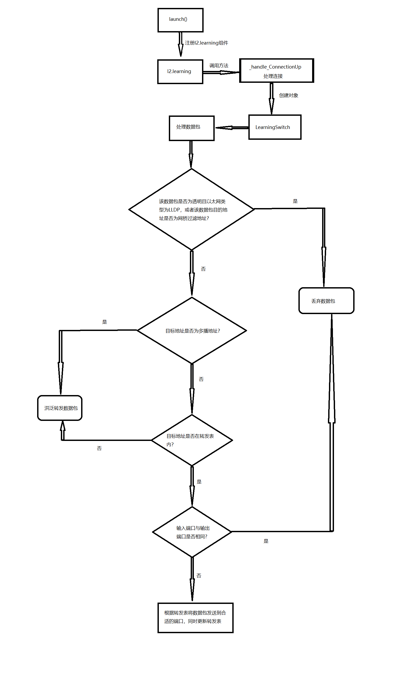
3.阅读L2_learning模块代码,画出程序流程图,使用 tcpdump 验证Switch模块。
- 利用Mininet的xterm开启h1 h2 h3的命令行终端后,在h2和h3使用tcpdump开启抓包(抓取eth0端口)
- h1 ping h2,观察h2和h3的终端(发现只有h2都能接收到数据包)
- h1 ping h3,观察h2和h3的终端(发现只有h3都能接收到数据包)

- 程序流程图
四、个人总结
在本次实验中,我通过阅读READ.MD文档,了解到了POX控制器的工作原理,并知晓了相关组件的功能。接着在阅读相关模块的源代码理解其算法实现细节后,顺利画出Switch模块的流程图,并通过实际的测试验证了Hub和Switch模块的功能,进而比对了两个模块的不同点。在POX控制器与交换机的交互过程中,POX需要为每一台交换机构建一个connection类的对象,connection类中有一个send(msg)方法,被用于向交换机发送OpenFlow消息。而相应的,POX将通过定义事件(event)处理(handler)方法来处理交换机发送来的特定消息事件。我认为本次实验基础要求部分相对简单,按照老师给的实验指南书一步一步完成即可。

浙公网安备 33010602011771号