计算条件极值和最值
计算条件极值和最值
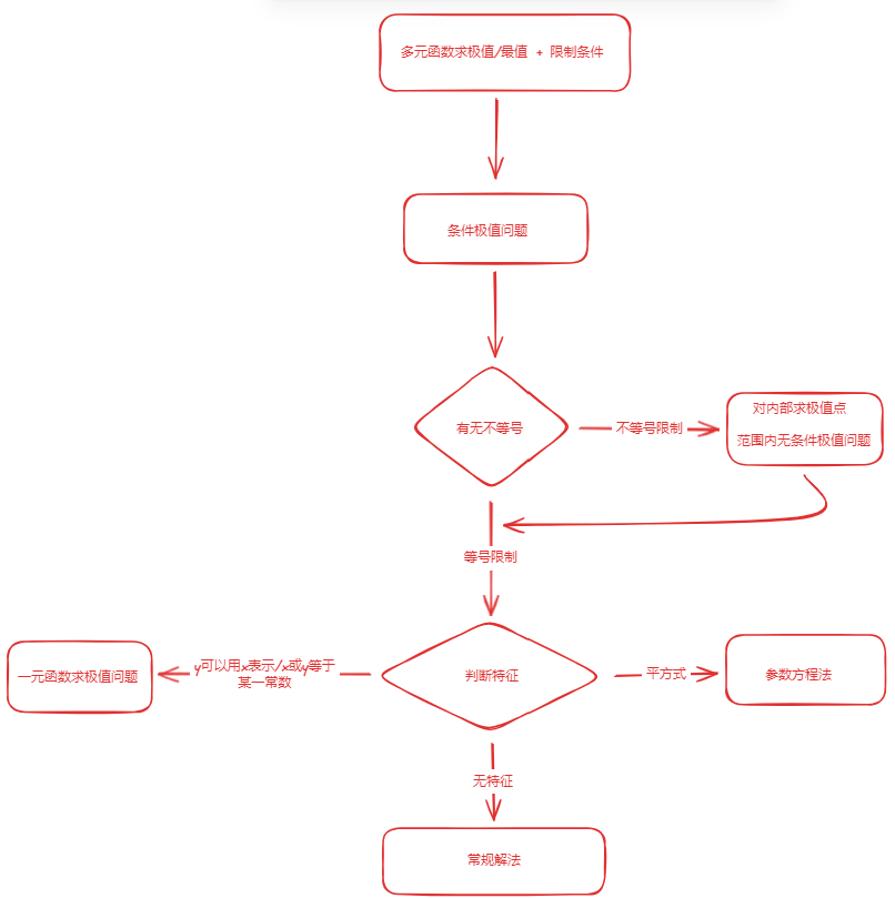
类型1:等号限制条件
总共分为4个步骤:
1,令原函数与限制条件复合成F
2,对F求偏导
3,令偏导=0,求出各个可能值
4,对可能值进行组合,求出可能点,代入可能点求出最大最小值
例题1:

类型2:≤号限制条件
常规解法
总共分为2个步骤:
1,求范围内无条件极值
2,求等号限制条件(类型1)
3,比较最大最小值
例题2:

以上为基础解法,下面讨论进阶解法:
解法2:转换为参数方程
对于例题2的step2步骤,有:

解法3:转换为1元函数的极值
某些限制函数直接给出了x与y的关系,此时可以直接用x对y进行替换,转换为一元函数的极值问题
例题3:

练习部分

模型总结:


浙公网安备 33010602011771号