Nat Commun | 时空蛋白质组学揭示猕猴大脑发育图谱研究
 
 景杰生物 | 报道
中枢神经系统的发育需要经历十分复杂的变化,在此期间的任何异常变化都可能导致神经和精神疾病。非人类灵长类动物与人类有许多遗传和生理相似之处,结合大规模组学技术绘制人类与非人类灵长类动物大脑特定区域的分子图谱,为理解大脑的生物网络、通路和动态变化提供有价值的参考。前人的研究揭示了灵长类动物大脑组织的转录组景观,但是mRNA表达与蛋白质丰度之间的相关性较差,因此,灵长类动物大脑发育不同阶段以及不同区域的蛋白质组学研究有待进一步探索。
7月3日,来自昆明理工大学的司维、季维智院士及王正波团队联合在Nature Communications 发表了题为“Spatiotemporal proteomic atlas of multiple brain regions across early fetal to neonatal stages in cynomolgus monkey”的研究论文。该文章利用超灵敏时空蛋白质组学技术对食蟹猕猴不同发育阶段以及大脑的不同区域的156个样本进行了蛋白质组学分析,构建了食蟹猕猴从胎儿到新生儿大脑的时空蛋白质组学图谱,为大脑发育研究提供了重要的研究资源。景杰生物为该研究提供了时空蛋白质组学技术支持。
 
1. 食蟹猕猴胎儿大脑发育不同阶段的时空蛋白质组学研究猕猴被认为是研究人脑的理想的非人类灵长类动物模型。研究者选取了食蟹猕猴胎儿发育过程中神经发生和皮质扩张期间的四个阶段:受精后50天、90 天和 120 天(F50、F90 和 F120)以及出生后 3 天(P3)。并对12个大脑组织(每个阶段3个生物学重复)的前脑样本中与高阶认知和行为相关的1个解剖大脑区域,共156个脑组织样本进行采样(样本策略),进行时空蛋白质组学检测(质谱策略)。研究者在156个样本中,共鉴定到9286种蛋白质,平均每个样本中鉴定到5967种蛋白质(5423-6600种蛋白质)。四个阶段中,平均每个阶段中鉴定到6002种蛋白质(5885-6191种蛋白质)。
研究者发现发育的整个过程中,不同大脑区域的蛋白质组存在持续的动态变化,且不同皮层的蛋白质丰度变化具有高度相似性。为了在蛋白质水平上识别早期大脑发育的关键因素,研究者分析蛋白质家族的时空变化模式,在大脑皮质区发现三种蛋白质表达模式,包括连续上升(如蛋白激酶超家族和血影蛋白家族)、连续下降(如ALB/AFP/VDB家族和中间丝家族)、先下降后上升蛋白表达模式(如微管蛋白家族和金属依赖性水解酶超家族)。
 
图1 食蟹猕猴胎儿大脑发育过程中的采样概览和蛋白质组图谱
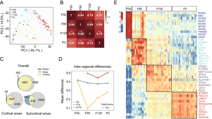
2. 不同发育阶段及不同大脑区域的动态蛋白质组变化研究者在食蟹猕猴的不同发育阶段共鉴定出6177个差异表达蛋白,主成分分析(PCA分析)发现,胎儿早期(F50阶段)的大脑样本蛋白组与后期样本的蛋白组存在较大差异,而胎儿晚期(F120)与新生儿阶段(P3)的蛋白组则高度相似,表明胎儿阶段有更多的蛋白质动态变化。此外,研究者进一步鉴定了每个发育阶段的标记蛋白,并基于标记蛋白进行富集分析揭示了每个阶段的不同生物过程。
 
图2 时空蛋白质组学揭示了发育阶段之间的显着差异
3. 大脑发育过程中不同区域间蛋白组差异
与此同时,研究者在大脑不同区域共鉴定到4856个差异表达蛋白。随着大脑发育的进展,皮质和皮质下区域之间的蛋白质组差异逐渐增大。F120阶段(相当于人类受精后32周)皮质和皮质下区域表现出独特的生物过程,表明该阶段可能会出现新的生物学过程来适应大脑结构和功能的变化。此外,由于小脑的蛋白质组成与大脑不同,研究者进一步探索了该区域在四个发育阶段的蛋白质组谱。结果表明,小脑中的蛋白质组在每个阶段都与其他大脑区域不同。
 
图3 皮质和皮质下区域之间蛋白质组的差异
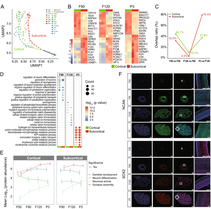
4. 皮质区域蛋白质组动态变化揭示疾病相关蛋白质研究者进一步比较不同区域的每两个相邻阶段的蛋白组变化,发现在胎儿大脑发育过程中(F120到P3),前额叶皮层(PFC)产生了比其他区域更多的新蛋白质,并且PFC中与神经精神疾病相关的蛋白质发生了显著变化。与神经退行性疾病(阿尔兹海默症和帕金森疾病)相关的蛋白质,其丰度从F90到P3阶段略有增加,并在胎儿大脑发育过程中的V1阶段发生显著变化。这一结果表明,这些疾病的发病机制可能是由于胎儿阶段“危险蛋白”的异常表达所致。
 
图4 皮质区域的动态蛋白质组变化
5. 跨物种蛋白质组比较以及蛋白质组和转录组间差异比较
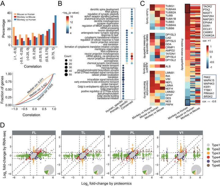
研究者比较了五个出生后3天猕猴大脑区域(STR、MD、HIPP、mPFC和小脑组织)和处于相似发育阶段的人类和小鼠蛋白质组数据。研究者发现,人类特异性蛋白主要富集在高尔基体囊泡运输、巨自噬等方面。灵长类动物特异性蛋白主要富集于神经元发育、顺行跨突触信号传导等方面。研究者还进一步分析了三个配对比较下五个区域中前10个丰富蛋白质家族的相关性。猴子与人类的数据比小鼠与人类、猴子与小鼠的蛋白质表达更为相似,并且揭示了人类和猴子之间几个特定蛋白质丰度存在显著差异。鉴于猕猴与人类之间的物种特异性和相似性,这些数据对于了解人类大脑发育具有重要的科学价值。此外研究者将产前(F120)和产后(P3)食蟹猕猴大脑组织的蛋白质组数据变化情况与之前发表的猕猴产前(F110)和产后(P2)阶段转录组数据进行了比较,揭示了RNA和蛋白质水平之间的差异以及转录后调控的特征。结果显示,一定比例(>15%)的基因的mRNA和蛋白质水平存在显著差异,强调了大脑发育研究中蛋白质组学研究的重要性。
 
图5 人类、猴子和小鼠大脑蛋白质组的比较
综上所述,该研究利用时空蛋白质组学技术,系统分析了非人类的灵长类动物从胎儿到新生儿发育阶段的多个大脑区域的全面的时空蛋白质组特征,有利于了解正常发育过程中大脑功能以及人类功能障碍和疾病的机制,并将对神经科学研究具有深远的影响。
参考文献:Wei J, et al. 2023. Spatiotemporal proteomic atlas of multiple brain regions across early fetal to neonatal stages in cynomolgus monkey. Nat Commun.
景杰生物作为修饰组学领域的领跑者,拥有多种修饰抗体和修饰组学质谱检测服务。如果您想了解相关产品和服务的更多信息,请扫描下方二维码填写合作咨询表单、或咨询景杰生物销售工程师、或拨打科服热线400-100-1145。如有转载、投稿等其他合作需求,请在文章下方留言,或添加微信ptm-market咨询。
 
                    
                     
                    
                 
                    
                
 
                
            
         
         浙公网安备 33010602011771号
浙公网安备 33010602011771号