分布式系统【八、分布式系统性能优化与架构演进】
分布式系统性能优化与架构演进
系列专题第八篇 · 分布式系统基础指南
一、引言
随着互联网业务规模不断增长,分布式系统面临的挑战愈发复杂,单靠简单的架构或基础优化难以满足高性能要求。
分布式系统优化目标可归纳为:
- 高吞吐(Throughput):最大化系统处理能力
- 低延迟(Latency):快速响应请求
- 可扩展性(Scalability):水平/垂直扩展轻松
- 可用性(Availability):故障恢复与高可用保障
- 一致性(Consistency):保证数据正确性
优化需要关注 架构层、数据层、服务调用层、网络层和运维层。
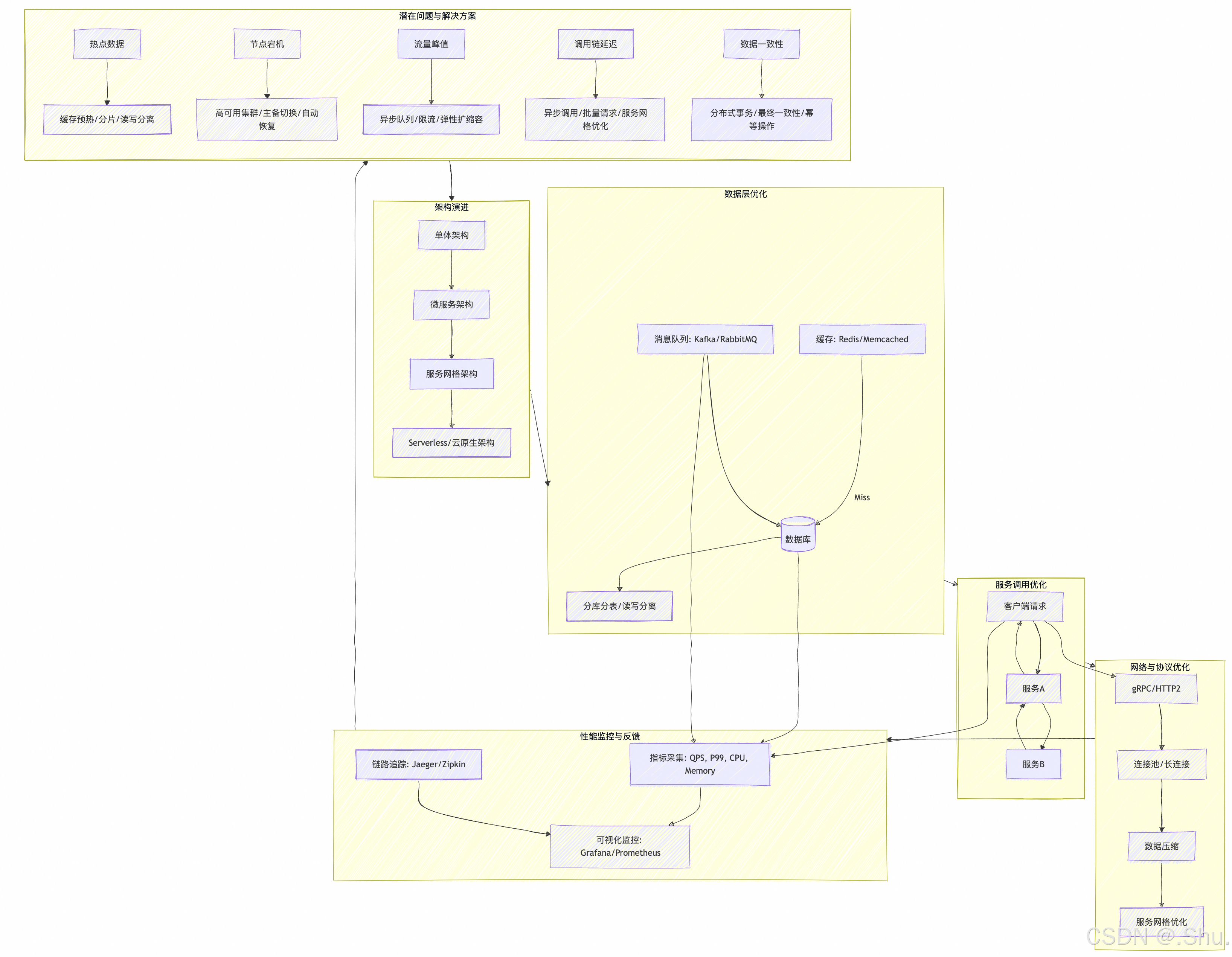
二、架构演进与优化策略
1. 单体架构
- 优点:开发简单、事务管理方便
- 缺点:难扩展、部署慢、模块间耦合度高
2. 微服务架构
- 优点:模块化、易扩展、支持独立部署
- 缺点:分布式事务复杂、服务调用链长
3. 服务网格架构
- 优点:统一服务治理、可观测性、流量控制
- 缺点:运维复杂,学习成本高
4. Serverless / 云原生架构
- 优点:按需弹性、运维压力小
- 缺点:冷启动问题、调试困难、依赖云平台
三、性能优化策略
1. 数据层优化
常见问题及解决方案:
| 问题 | 可能原因 | 解决方案 |
|---|---|---|
| 数据库压力过大 | 单库压力过高 | 分库分表、读写分离、数据库集群 |
| 缓存击穿 | 热点数据失效 | 设置互斥锁/提前预热、使用二级缓存 |
| 缓存雪崩 | 大量缓存同时过期 | 缓存过期时间随机化、分批刷新 |
| 数据一致性 | 缓存与数据库不一致 | 缓存更新策略:write-through、write-back、cache-aside |
2. 服务调用优化
常见问题及解决方案:
| 问题 | 可能原因 | 解决方案 |
|---|---|---|
| 服务调用延迟累积 | 同步链路过长 | 异步调用、批量请求 |
| 服务雪崩 | 上游服务挂掉 | 熔断、限流、重试策略、降级处理 |
| 调用失败 | 网络波动或节点宕机 | 超时重试、幂等设计、负载均衡 |
| 可观察性不足 | 缺少调用链追踪 | 接入链路追踪(Jaeger、Zipkin)、统一日志结构 |
3. 网络与协议优化
- HTTP/2 或 gRPC:支持多路复用,减少握手次数
- 连接池与长连接:减少 TCP 握手延迟
- 数据压缩:减少传输量,提高吞吐
- 服务网格优化:智能路由、灰度发布、流量镜像
潜在问题:
-
网络延迟波动:跨数据中心通信增加延迟
-
包丢失重传:TCP/UDP 网络抖动
-
解决方案:
- CDN 边缘缓存
- 网络质量监控
- 数据中心多活架构
四、性能监控与瓶颈定位
-
核心指标:
- QPS(吞吐量)
- P99/P95 延迟
- CPU/内存/IO
- 错误率与超时率
-
分析工具:
- 链路追踪:Jaeger、Zipkin
- 性能分析:Prometheus、Grafana
- 压力测试:JMeter、Locust
潜在问题及解决方案:
| 问题 | 可能原因 | 解决方案 |
|---|---|---|
| 性能瓶颈定位困难 | 分布式调用链复杂 | 接入链路追踪、日志聚合 |
| 瓶颈突发 | 突然流量峰值 | 弹性扩缩容、熔断、限流 |
| 指标缺失 | 服务未接入监控 | 灰度接入监控、统一接入标准 |
潜在问题&解决方案全景

五、分布式架构优化实战案例
案例1:电商秒杀场景
问题:高并发下数据库宕机、下单失败率高
优化策略:
- 前端限流、排队(漏斗模型、令牌桶)
- 缓存库存,异步扣减数据库
- 数据分片,独立存储热点商品
- 队列异步处理,提高吞吐
案例2:微服务调用链优化
问题:多服务同步调用,延迟累积,性能低
优化策略:
- 异步化、批量化
- 服务网格流量管理
- 链路追踪与延迟分析
- 数据分区与热点缓存
六、常见问题与高级优化方案
| 问题类型 | 描述 | 解决方案 |
|---|---|---|
| 数据一致性 | 多节点更新不同步 | 分布式事务(2PC/3PC)、最终一致性、幂等操作 |
| 容错与可用性 | 节点宕机或网络分区 | 高可用集群、心跳检测、主备切换 |
| 热点数据 | 单点热点引起延迟 | 热点分片、缓存预热、读写分离 |
| 压力峰值 | 突发请求超系统承载 | 异步队列、限流、弹性扩缩容 |
| 部署与运维 | 架构复杂、微服务多 | 服务网格、CI/CD、统一监控与告警 |
七、总结
- 性能优化是 系统化、全链路 的工程问题
- 数据层、服务层、网络层、运维监控需 协同优化
- 预判潜在问题(热点、流量峰值、节点宕机)并设计解决方案
- 工程实践中,需兼顾 吞吐、延迟、一致性、可用性
本文来自博客园,作者:NeoLshu,转载请注明原文链接:https://www.cnblogs.com/neolshu/p/19120387

浙公网安备 33010602011771号