JIPB | 中国玉米杂种优势群基因组分化的解析
玉米在长期驯化中保留野生遗传多样性,形成丰富种质资源。20世纪杂交育种通过构建杂种优势群实现产量突破。我国现代育种始于20世纪30年代,融合本土种质(如塘四平头、旅大红骨)与外来种质,培育出黄改群、PA群、X群等核心群体,支撑杂优模式创新。当前主流模式如X群×黄改群面临遗传界限模糊、多样性下降等问题,制约自交系创新。特有杂种优势群在长期人工选择下的遗传分化机制及改良规律尚未明确。解析群体遗传演变规律对突破种质创新瓶颈、维持多样性至关重要。未来需系统研究遗传结构动态与协同演化机制,优化杂优模式理论框架,推动玉米育种可持续发展。
近日,JIPB在线发表了北京市农林科学院赵久然/王凤格团队题为“ Insights into the genomic divergence of maize heterotic groups in China ”的研究论文,系统阐述了我国玉米种质资源群体分化的基因组特征和群体间遗传改良规律。
该研究基于国内广泛收集的5822份玉米种质的Maize6H-60K芯片基因型数据和150份代表性自交系的基因组数据,利用多种群体结构分析方法将我国玉米种质资源划分为7大类群,与我国现代玉米育种广泛应用的核心育种群体相一致。以60%的遗传组分为遗传界限,进一步划分为14个亚群,用于区分玉米杂种优势群和种质资源(图1)。
图1. 我国5822份玉米种质的群体结构和遗传关系
研究发现,为了适应我国多变的气候环境,玉米演变出3种叶绿体胞质类型 (CC Ⅰ、CC Ⅱ和CC Ⅲ) (图2)。其中CC Ⅱ和CC Ⅲ是经过野生近缘种基因型的选择直接演化而来,CC Ⅰ则通过选择和多碱基突变独立演变而来。CC Ⅰ和CC Ⅱ胞质类型集中于杂种优势群HG1和HG2,同时CC Ⅱ具有温带玉米种质 (GRG2) 和热带/亚热带玉米种质 (GRG4) 特征,意味着我国玉米温带种质和热带/亚热带种质间存在遗传渗入。
重要发现包括:
叶绿体基因组进化:鉴定出CC I-III三种细胞质类型,其中CC III在温带种质中占比83.4%,而CC I/II特异分布于具有地方种源特征的杂种优势群,揭示了细胞质类型与生态适应性间的密切关联。
基因组分化机制:杂种优势群表现出显著的等位基因频率偏移(平均FST≥0.19),在4、7、8、9、10号染色体上发现1,663个分化区域,其中90%为群体特异性区域。这些区域与选择清除分析鉴定的641个核心选择区域存在显著重叠,证实人工选择是群体分化的主要驱动力。
育种改良轨迹:全基因组选择清除分析发现317个核心基因在杂种优势群中持续受到选择,涉及胁迫响应(ZmPYL9、ZmNPR1)、株型调控(ZmBR1)和籽粒发育(ZmSFP1)等通路。分析显示杂种优势群间存在定向基因流(如HG2→HG3/HG5),但核心杂优模式亲本群(如HG1与HG6)保持遗传独立性,为杂种优势持续利用提供了分子依据。
图2. 我国玉米杂种优势群的叶绿体胞质关系和遗传多样性
杂种优势群基因组特征分析发现等位基因频率增加和基因型的固定是驱动杂种优势群从种质资源中分化的主要因素。杂种优势群间90.38%基因组分化区间为特异性分化区间,分化区间染色体分布展现出明显的不均一性且存在明显差异,特别是HG1和HG2间显示出相反的基因组分化特征,表明特定基因组区间的分化和分化基因组的差异是杂种优势群群体间差异分化的主要原因 (图3)。上述结果证明了我国杂种优势群HG1和HG2在叶绿体基因组和核基因组水平上展现出的地域性和独特性。
图3. 我国玉米杂种优势群和种质资源间的基因组分化
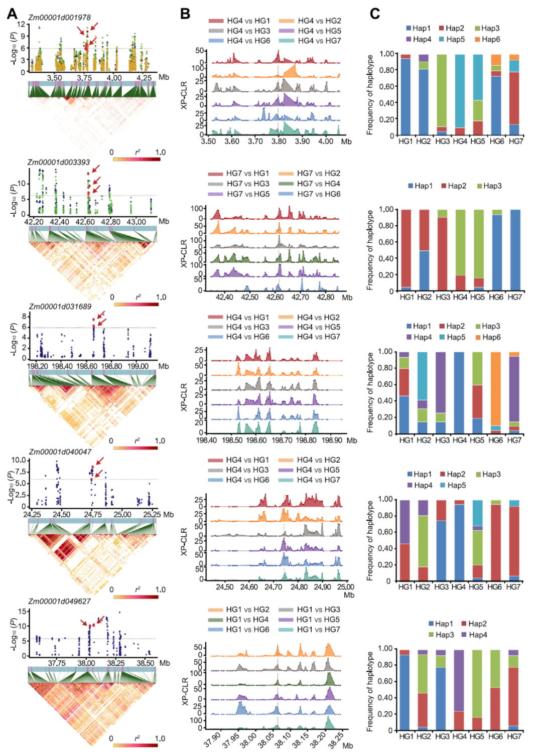
分析表明选择在玉米种质资源群体分化中发挥着重要作用,且在7个杂种优势群中鉴定到317个核心选择基因,发现我国杂种优势群通过选择更多的胁迫响应和抗性相关基因,以提高环境的适应性。结合全基因组关联分析,鉴定到26个与玉米开花时间、行粒数、穗上部叶片数、雄穗分支数等性状紧密相关的核心选择基因,能够作为玉米遗传改良的候选基因池,指导玉米育种 (图4)。基因流分析表明我国杂种优势群间的基因交流在主要杂优模式的亲本群间保持遗传独立性,以实现群体间的遗传改良以及杂优模式的优化与利用。
图4. 不同农艺性状关联候选核心选择基因GWAS分析
本研究首次从叶绿体-核基因组协同进化视角,系统解析了我国玉米杂种优势群的分化机制与改良规律。三大发现尤为关键:(1)地方种质衍生的独特杂种优势群(HG1/HG2)具有不可替代的遗传价值,其丰富的等位变异可作为突破育种瓶颈的战略资源;(2)胁迫响应基因的定向选择是群体适应广域生态的核心策略,为抗逆育种提供分子靶点;(3)基因流分析为优化杂优模式提供了分子依据,避免亲本群遗传同质化导致的优势衰减。未来可通过挖掘群体特异性选择基因、设计跨群渗入育种策略,创制兼具广适性与突破性的新种质,推动我国玉米育种从“经验选择”向“精准设计”跨越。
这项研究不仅深化了对杂种优势形成机制的理解,更为种质资源高效利用、杂优模式迭代创新提供了基因组学蓝图,标志着我国玉米分子育种进入群体基因组学驱动的新阶段。
来源:作物杂种优势与生物育种论坛
END
本文来自博客园,作者:生物信息与育种,转载请注明原文链接:https://www.cnblogs.com/miyuanbiotech/p/18930264。若要及时了解动态信息,请关注同名微信公众号:生物信息与育种。

浙公网安备 33010602011771号