Genome Research | 核质体DNA在稻属(Oryza)中的持续渗入和演化轨迹
NORG形成和片段化的机制总结。
一般认为,植物细胞中的叶绿体和线粒体起源于原始蓝细菌和ɑ-变形菌,是真核细胞中拥有少量基因组的半自主性细胞器。目前已经在现存的包括水稻在内的许多真核生物中发现线粒体DNA(mitochondrial DNA, mtDNA)和叶绿体DNA(plastid DNA, ptDNA)向细胞核基因组的转移,形成了核内线粒体DNA(nuclear mitochondrial DNA, NUMT)和核内叶绿体DNA(nuclear plastid DNA, NUPT),统称为核内细胞器DNA(nuclear organelle DNA, NORG)。已有的研究表明,细胞器DNA向细胞核的转移显著增加了细胞核基因组的遗传多样性,在生物演化中发挥着重要作用。
2025年4月25日,华中农业大学作物遗传改良全国重点实验室、洪山实验室水稻研究团队联合沙特阿卜杜拉国王科技大学Rod A. Wing教授实验室在《Genome Research》发表题为“Continuous infiltration and evolutionary trajectory of nuclear organelle DNA in Oryza”的研究论文。本研究以稻属(Oryza)为研究对象,通过泛基因组分析和系统发育追踪,系统揭示了NORG的插入模式、结构复杂性及演化规律,展开植物细胞器DNA核转移机制研究,为深入理解植物基因组演化提供了新视角。
在本研究中,通过对7个稻属物种的22个基因组组装数据进行解析,发现稻属物种中普遍存在丰富的细胞器DNA插入事件,并将其分类为3,406个直系同源NORG组(orthologous NORG group,ONG)。每个基因组中的NORG数量与染色体大小呈强正相关,而总长度与染色体大小的相关性较弱,其主要为 < 1 kb 的短片段,在染色体中接近均匀分布,且通常不位于基因和外显子区域以避免破坏基因功能。NORG可以包含单个细胞器DNA(orgDNA)片段,也可以由多个orgDNA构成,其中由线粒体DNA和叶绿体DNA共同构成的镶嵌NORG约占11%。进一步分析发现,13%的同源NORG组(ONG)包含接近完整的细胞器基因(NIOG),它们是演化中功能性基因替代的来源。
在20个AA基因组中,ONG丰富的存在与不存在变异(presence/absence variation, PAV)表明细胞器DNA向细胞核的转移在持续进行,约每百万年631–944个插入。ONG在演化过程中不保守,越古老的演化分支所共有的ONG越少,本研究中发现的NORG大多数为AA和BB基因组物种分化后形成。此外,结合3,458个包含亚洲栽培稻(O. sativa)、非洲栽培稻(O. glaberrima)和非洲野生稻(O. barthii)的群体数据,观察到ONG的分布具有种群和物种特异性。
作者认为NORG的转移过程不依赖于mRNA/cDNA中间体,而是直接由DNA介导,并且复杂NORG可通过单次插入多个叶绿体或线粒体DNA连接片段的突变事件形成。对NORG插入位点的连接序列和侧翼序列的特征分析发现,NORG主要通过双链断裂修复途径(73%),尤其是典型的非同源末端连接(c-NHEJ)机制形成;复制依赖的机制,如复制叉停滞和模板切换(FoSTeS)、微同源介导的断裂诱导复制(MMBIR),则贡献了剩余ONG的形成。进一步分析显示,转座元件(TE)在造成NORG片段化的演化过程中也发挥了重要作用。本研究不仅为理解植物细胞器DNA向核基因组转移的机制提供了新视角,也为基于泛基因组挖掘新型基因进行作物改良提供了重要参考。
图1. NORG长度各异,但在水稻基因组中的数量和分布相对恒定。(A-B) NORG的数量在水稻基因组中相对恒定,且与染色体长度正相关。(C-D) NORG的长度在水稻基因组中差异较大,与染色体长度相关性较弱。(E) NORG主要为1 kb以下的短片段。(F) NORG在染色体上接近均匀分布。
图2. NORG类型随长度变化,但其比例在水稻基因组中保持一致。(A-E) NORG的5种类型。(F) 不同基因组种NORG类型的比例。(G) NORG的类型随长度变化,>1 kb的NORG主要为复杂NORG。(H) 三种复杂NORG的细胞器DNA片段数。
图********3. 稻属基因组中同源NORG组(ONG)丰富的存在与不存在变异(PAV)。****(A) 5个AA基因组物种ONG的PAV信息。(B-C) 亚洲栽培稻和非洲栽培稻/野生稻的ONG存在频数。(D) ONG在AA基因组物种中的分布。
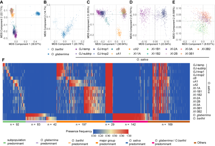
图4. ONG的PAV反映了群体结构和亚群体差异。(A-E) ONG PAV多维尺度分析(MDS)能够区分亚洲稻和非洲稻不同群体。(F) 754个ONG在不同亚群体中的存在频率。
图********5. 细胞器DNA插入的特征反映其形成机制。(A,B) NORG和侧翼序列连接处、NORG插入位点的特征。(C-E) 细胞器DNA插入的特征示意图。(F) 第2染色体上相邻的4个独立NORG插入。
图********6. 转座子造成NORG片段化。(A-D) 转座子在不同材料中的独立插入造成NORG的动态变化。
华中农业大学周菲教授、张建伟教授、林拥军教授及沙特阿卜杜拉国王科技大学Rod A. Wing教授为论文共同通讯作者,华中农业大学宫晨波博士为论文第一作者。该研究得到了农业生物育种国家科技重大专项(2023ZD04073)、湖北洪山实验室重大项目(2022HSZD014、2022HSZD031)、国家自然科学基金(31771752)、湖北省基础研究重大项目(2024AFE001)、国家水稻产业技术体系(CARS-01-01)等资助,华中农业大学作物遗传改良全国重点实验室生物信息计算平台提供了数据分析计算资源的支持。
原文链接:https://doi.org/10.1101/gr.279609.124
来源:植物生物技术Pbj
本文来自博客园,作者:生物信息与育种,转载请注明原文链接:https://www.cnblogs.com/miyuanbiotech/p/18930001。若要及时了解动态信息,请关注同名微信公众号:生物信息与育种。

浙公网安备 33010602011771号