大麦泛转录组发表NG,其他作物可借鉴
英国詹姆斯·赫顿研究所(James Hutton Institute)Robbie Waugh教授领衔,张润烜博士、过文彬博士团队联合包括澳大利亚默多克大学李承道教授团队、浙江大学张国平教授团队等多家国际研究机构,在Nature Genetics发表了题为_A barley pan-transcriptome reveals layers of genotype-dependent transcriptional complexity_的研究论文。该研究创新性地提出多基因型参考基因组的泛转录组策略,结合二代测序(Illumina RNA-seq)和三代测序(PacBio Iso-seq),全面解析大麦基因型特异的转录调控网络,突破了传统单一参考基因组的局限,为禾本科作物基因功能解析、环境适应性研究和精准育种提供了新颖的研究方法和重要的数据资源。
研究背景
-
大麦的重要性:大麦是一种适应性强的谷物作物,广泛应用于食品、饲料和饮料行业。其二倍体自交遗传特性使其成为小麦等更复杂谷物作物的模型。
-
基因组多样性:大麦的形态和发育多样性源于自然或人工诱导的遗传变异,这些变异在不同农业生态环境中增强了其繁殖成功率。近期的研究通过比较不同基因型的染色体水平序列组装,揭示了大麦基因组中的遗传变异类型和规模。
研究目的
- 泛转录组构建:研究旨在通过构建大麦泛转录组,探索基因型多样性对转录组的影响,以及这些转录变异如何影响大麦的生物学功能。
研究方法
-
样本和测序:研究者对20种代表大麦全球多样性的基因型进行了RNA测序(RNA-seq)和PacBio Iso-seq,涵盖了五种不同组织(胚、幼苗根、谷粒、发育中的花序和幼苗茎)。
-
转录组构建:为了避免使用单一参考基因组带来的偏差,研究者为每个基因型构建了特定的参考转录数据集(GsRTDs),并整合这些数据构建了泛转录组(PanBaRT20)。
-
数据分析:通过加权相关网络分析(WGCNA)等方法,研究者分析了不同基因型之间的转录组差异,并探讨了基因表达的保守性和多样性。
研究结果
-
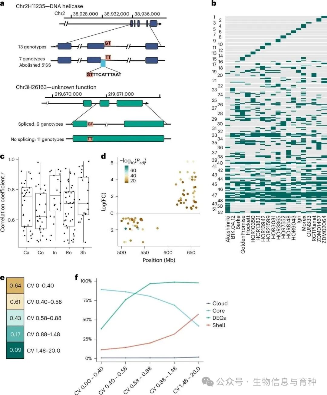
泛转录组特征:PanBaRT20包含79,600个基因和582,000个转录本,平均每个基因有7.3个转录本。研究发现,不同基因型之间的转录本数量和结构存在显著差异。
-
基因分类:基因被分为核心基因(在所有基因型中都存在)、外壳基因(在2-19个基因型中存在)和云基因(仅在一个基因型中存在)。核心基因主要与基本生物学功能相关,而外壳和云基因则与应激响应相关。
-
转录本丰度变异:研究揭示了基因存在/缺失变异(PAV)和拷贝数变异(CNV)对转录本丰度的影响。例如,某些基因在特定基因型中因CNV而表现出更高的基础表达水平。
-
基因网络分析:通过比较不同基因型的共表达网络,研究者发现尽管许多基因在不同基因型中表现出相似的表达模式,但也存在显著的表达差异,这可能与基因的功能分化有关。
转录本多样性和分类
转录本丰度变化的驱动因素
比较基因表达和基因网络分析
研究意义
-
泛转录组的应用:PanBaRT20为大麦的基因表达分析提供了一个更全面的参考,有助于减少单一参考基因组带来的偏差。
-
基因功能研究:通过分析特定基因家族(如赤霉素2-氧化酶基因家族)的表达模式,研究者能够更好地理解这些基因在大麦生长和发育中的作用。
-
育种和改良:研究结果为大麦的遗传改良提供了重要的基因资源,特别是在提高产量、改善谷物质量和增强环境适应性方面。
数据和资源
-
代码及数据:https://github.com/cropgeeks/barleyPantranscriptome,https://github.com/vanda-marosi/PanBarleyNetworks,https://github.com/WCGA-Murdoch/Barley-phenology-2023。
-
数据库:研究者创建了“MorexGeneAtlas”数据库,提供了一个直观的平台来探索大麦基因的转录丰度和相关元数据。
Morex Atlas RNA-seq数据集和样本间的变异性
这篇文章通过深入的转录组分析,为理解大麦的基因型多样性和转录调控提供了新的视角,并为未来的遗传研究和育种工作奠定了基础。
本文来自博客园,作者:生物信息与育种,转载请注明原文链接:https://www.cnblogs.com/miyuanbiotech/p/18843559。若要及时了解动态信息,请关注同名微信公众号:生物信息与育种。

浙公网安备 33010602011771号