将GWAS显著位点加入GS中,准确性能提升8倍!?
2025年1月,《园艺研究》(Horticulture Research)期刊在线发表了一项由中国农业科学院北京畜牧兽医研究所饲草育种与栽培创新团队完成的研究,题为“The whole-genome dissection of root system architecture provides new insights for the genetic improvement of alfalfa (Medicago sativa L.)”。该研究深入分析了紫花苜蓿根系性状的遗传基础,为培育高产、抗逆性强的苜蓿新品种提供了理论支持。
紫花苜蓿,被誉为“牧草之王”,是一种多年生豆科牧草,以其高产、高营养价值和强大的适应性在全球广泛种植。其根系结构(Root System Architecture, RSA)是其适应环境和抗逆性的关键因素之一。在干旱和盐碱等逆境条件下,良好的根系结构有助于植物更好地吸收水分和养分,从而提高抗逆性。然而,紫花苜蓿根系结构及其发育的遗传机制尚未完全明确。
苜蓿的GS之前在园艺研究上发表过几篇,比如同一单位发的:机器学习算法可准确预测紫花苜蓿秋眠性,比如我们之前解读的一篇:机器学习在紫花苜蓿中的基因组预测研究案例(附代码)。我怎么感觉这比主粮作物还好发?
本研究对紫花苜蓿核心种质的六个根系性状进行了评估,发现与地方品种相比,栽培品种的根干重(Root Dry Weight, RDW)有所增加,而根长(Root Length, RL)有所缩短,但差异并不显著。进一步的相关性分析表明,在正常灌溉和干旱条件下,根干重与饲草干重(Dry Weight, DW)呈显著正相关,而根长与饲草干重呈显著负相关。这表明,在苜蓿育种过程中,育种者对产量的选择间接影响了根系表型,倾向于选择根系更发达的植株。
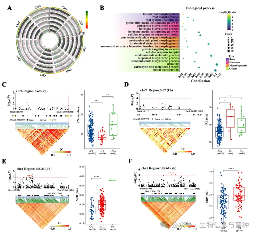
为了深入挖掘根系性状的遗传基础,利用SNP标记对六个根系性状进行了GWAS,共鉴定出60个显著关联的SNP位点。这些位点附近的基因主要富集在根系发育、激素合成与信号传导以及形态发育相关的基因本体(GO)条目中。其中,19个高置信度的候选基因被确定,包括生长素响应因子(AUXIN RESPONSE FACTORs)、侧器官边界结构域(LATERAL ORGAN BOUNDARIES-DOMAIN)和WUSCHEL相关同源盒(WUSCHEL-RELATED HOMEOBOX)等。
GWAS 鉴定苜蓿根系性状变异的候选基因。
为了验证这些SNP位点在苜蓿育种中的应用潜力,研究团队计算了有利单倍型数量与饲草产量的关系。结果显示,在正常灌溉条件下,高产苜蓿材料中积累了更多与根系性状相关的有利单倍型。在干旱条件下,这一趋势同样明显。这表明,鉴定的根系性状相关标记在苜蓿育种中具有重要的应用价值。
此外,研究团队还结合机器学习模型进行了全基因组预测。结果表明,利用所有标记进行预测时,预测准确性在0.11到0.18之间,而结合表型相关标记后,预测准确性可提高到0.7到0.8之间。这一发现为紫花苜蓿根系性状的高效选择提供了有力支持。
六种机器学习模型在6个RSA相关性状中的预测准确性。
GWAS关联位点加入GS后,准确性变化如何各表不一。一般认为会有所提升,有些研究认为变化不大,甚至有的下降了。这篇文章从0.1直接飙到了0.8,有点难以置信,所有标记带来的噪音如此之大?除非根系性状遗传力极高(文章中0.5-0.9),本身就是受少数主效位点控制。但如果是这样,就不太能发挥GS的优势了。
当然,这篇文章还是有很多可参考的地方,比如说表型绘图就做得很好。另一个就是有利单倍型和不利单倍型的讨论。
基于六个根系结构 (RSA) 性状的 171 个苜蓿样品的表型分析。
本文来自博客园,作者:生物信息与育种,转载请注明原文链接:https://www.cnblogs.com/miyuanbiotech/p/18841900。若要及时了解动态信息,请关注同名微信公众号:生物信息与育种。

浙公网安备 33010602011771号