Machine_Learning_in_Action05 - Logistc regression
Logistic regression
sigmoid 函数和逻辑回归分类器
优化
梯度下降算法
缺失值处理
目录
- 逻辑回归的一般方法
- 收集数据
- 准备:数值型数据用于距离计算。最好是结构化数据
- 分析
- 训练:最花费时间的地方,找到一套最优参数来分类
- 测试
- 应用
逻辑回归分类和 sigmoid 函数
- 优点: 计算量少,易于实现,知识表示易于解释
- 缺点: 易欠拟合,精度低
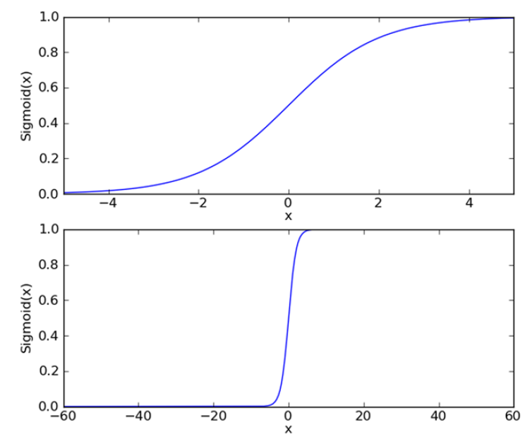
sigmoid 函数
\[\sigma(z) = \frac{1}{1 + e^{-z}}
\]

使用最优化方法获得最佳回归参数
梯度上升法
- 梯度
\[ \bigtriangledown{f(x, y)} = \begin{pmatrix}
\frac{\partial{f(x,y)}}{\partial{x}} \\
\frac{\partial{f(x,y)}}{\partial{y}}
\end{pmatrix} \]
- 更新参数
\[w := w + \alpha\bigtriangledown_{\mathbf{w}}{f(w)}
\]
朝着梯度的正方向上升
对于梯度下降方法: \(w := w - \alpha\bigtriangledown_{\mathbf{w}}{f(w)}\)
训练算法:使用梯度上升找到最佳参数
import numpy as np
def loadDataSet():
dataMat = []; labelMat = []
fr = open('testSet.txt')
for line in fr.readlines():
lineArr = line.strip().split()
dataMat.append([1.0, float(lineArr[0]), float(lineArr[1])])
labelMat.append(int(lineArr[2]))
return dataMat,labelMat
def sigmoid(inX):
return 1.0/(1+np.exp(-inX))
def gradAscent(dataMatIn, classLabels):
dataMatrix = np.mat(dataMatIn)
labelMat = np.mat(classLabels).transpose()
m,n = np.shape(dataMatrix)
alpha = 0.001
maxCycles = 500
weights = np.ones((n,1))
for k in range(maxCycles):
h = sigmoid(dataMatrix*weights)
error = (labelMat - h)
weights = weights + alpha * dataMatrix.transpose()* error
return weights
if __name__ == '__main__':
dataMat,labelMat = loadDataSet()
weights = gradAscent(dataMat, labelMat)
print(weights)
分析数据:画出决策边界
def plotBestFit(wei):
import matplotlib.pyplot as plt
weights = wei.getA()
dataMat,labelMat=loadDataSet()
dataArr = np.array(dataMat)
n = np.shape(dataArr)[0]
xcord1 = []; ycord1 = []
xcord2 = []; ycord2 = []
for i in range(n):
if int(labelMat[i])== 1:
xcord1.append(dataArr[i,1]); ycord1.append(dataArr[i,2])
else:
xcord2.append(dataArr[i,1]); ycord2.append(dataArr[i,2])
fig = plt.figure()
ax = fig.add_subplot(111)
ax.scatter(xcord1, ycord1, s=30, c='red', marker='s')
ax.scatter(xcord2, ycord2, s=30, c='green')
x = np.arange(-3.0, 3.0, 0.1)
y = (-weights[0]-weights[1]*x)/weights[2]
ax.plot(x, y)
plt.xlabel('X1'); plt.ylabel('X2');
plt.show()
- 分类边界

训练算法:随机梯度上升
## stochastic gradient ascent
def stocGradAscent0(dataMatrix, classLabels):
dataMatrix = np.array(dataMatrix)
m,n = np.shape(dataMatrix)
alpha = 0.01
weights = np.ones(n)
for i in range(m):
h = sigmoid(sum(dataMatrix[i]*weights))
error = classLabels[i] - h
weights = weights + alpha * error * dataMatrix[i]
weights = np.mat(weights).transpose()
return weights
- 分类边界

改进
修改学习率
def stocGradAscent1(dataMatrix, classLabels, numIter=150):
dataMatrix = np.array(dataMatrix)
m,n = np.shape(dataMatrix)
weights = np.ones(n)
for j in range(numIter):
dataIndex = list(range(m))
for i in range(m):
alpha = 4/(1.0+j+i)+0.01
randIndex = int(random.uniform(0,len(dataIndex)))
h = sigmoid(sum(dataMatrix[randIndex]*weights))
error = classLabels[randIndex] - h
weights = weights + alpha * error * dataMatrix[randIndex]
del(dataIndex[randIndex])
weights = np.mat(weights).transpose()
return weights
- 分类边界

实例:从疝气病预测病马的死亡率
## estimating horse fatalities from colic
def classifyVector(inX, weights):
prob = sigmoid(sum(inX*weights))
if prob > 0.5: return 1.0
else: return 0.0
def colicTest():
frTrain = open('horseColicTraining.txt')
frTest = open('horseColicTest.txt')
trainingSet = []; trainingLabels = []
for line in frTrain.readlines():
currLine = line.strip().split('\t')
lineArr =[]
for i in range(21):
lineArr.append(float(currLine[i]))
trainingSet.append(lineArr)
trainingLabels.append(float(currLine[21]))
trainWeights = stocGradAscent1(np.array(trainingSet), trainingLabels, 500)
errorCount = 0; numTestVec = 0.0
for line in frTest.readlines():
numTestVec += 1.0
currLine = line.strip().split('\t')
lineArr =[]
for i in range(21):
lineArr.append(float(currLine[i]))
if int(classifyVector(np.array(lineArr), trainWeights)) != int(currLine[21]):
errorCount += 1
errorRate = (float(errorCount)/numTestVec)
print("the error rate of this test is: %f" % errorRate)
return errorRate
def multiTest():
numTests = 10; errorSum=0.0
for k in range(numTests):
errorSum += colicTest()
print("after %d iterations the average error rate is: %f" % (numTests, errorSum/float(numTests)))
完整代码
import numpy as np
import random
def loadDataSet():
dataMat = []; labelMat = []
fr = open('testSet.txt')
for line in fr.readlines():
lineArr = line.strip().split()
dataMat.append([1.0, float(lineArr[0]), float(lineArr[1])])
labelMat.append(int(lineArr[2]))
return dataMat,labelMat
def sigmoid(inX):
return 1.0/(1+np.exp(-inX))
def gradAscent(dataMatIn, classLabels):
dataMatrix = np.mat(dataMatIn)
labelMat = np.mat(classLabels).transpose()
m,n = np.shape(dataMatrix)
alpha = 0.001
maxCycles = 500
weights = np.ones((n,1))
for k in range(maxCycles):
h = sigmoid(dataMatrix*weights)
error = (labelMat - h)
weights = weights + alpha * dataMatrix.transpose()* error
return weights
def plotBestFit(wei):
import matplotlib.pyplot as plt
weights = wei.getA()
dataMat,labelMat=loadDataSet()
dataArr = np.array(dataMat)
n = np.shape(dataArr)[0]
xcord1 = []; ycord1 = []
xcord2 = []; ycord2 = []
for i in range(n):
if int(labelMat[i])== 1:
xcord1.append(dataArr[i,1]); ycord1.append(dataArr[i,2])
else:
xcord2.append(dataArr[i,1]); ycord2.append(dataArr[i,2])
fig = plt.figure()
ax = fig.add_subplot(111)
ax.scatter(xcord1, ycord1, s=30, c='red', marker='s')
ax.scatter(xcord2, ycord2, s=30, c='green')
x = np.arange(-3.0, 3.0, 0.1)
y = (-weights[0]-weights[1]*x)/weights[2]
ax.plot(x, y)
plt.xlabel('X1'); plt.ylabel('X2');
plt.show()
## stochastic gradient ascent
def stocGradAscent0(dataMatrix, classLabels):
dataMatrix = np.array(dataMatrix)
m,n = np.shape(dataMatrix)
alpha = 0.01
weights = np.ones(n)
for i in range(m):
h = sigmoid(sum(dataMatrix[i]*weights))
error = classLabels[i] - h
weights = weights + alpha * error * dataMatrix[i]
weights = np.mat(weights).transpose()
return weights
def stocGradAscent1(dataMatrix, classLabels, numIter=150):
dataMatrix = np.array(dataMatrix)
m,n = np.shape(dataMatrix)
weights = np.ones(n)
for j in range(numIter):
dataIndex = list(range(m))
for i in range(m):
alpha = 4/(1.0+j+i)+0.01
randIndex = int(random.uniform(0,len(dataIndex)))
h = sigmoid(sum(dataMatrix[randIndex]*weights))
error = classLabels[randIndex] - h
weights = weights + alpha * error * dataMatrix[randIndex]
del(dataIndex[randIndex])
weights = np.mat(weights).transpose()
return weights
def ascentTest():
dataMat,labelMat = loadDataSet()
# weights = gradAscent(dataMat, labelMat)
# weights = stocGradAscent0(dataMat, labelMat)
weights = stocGradAscent1(dataMat, labelMat)
plotBestFit(weights)
## estimating horse fatalities from colic
def classifyVector(inX, weights):
prob = sigmoid(sum(inX*weights))
if prob > 0.5: return 1.0
else: return 0.0
def colicTest():
frTrain = open('horseColicTraining.txt')
frTest = open('horseColicTest.txt')
trainingSet = []; trainingLabels = []
for line in frTrain.readlines():
currLine = line.strip().split('\t')
lineArr =[]
for i in range(21):
lineArr.append(float(currLine[i]))
trainingSet.append(lineArr)
trainingLabels.append(float(currLine[21]))
trainWeights = stocGradAscent1(np.array(trainingSet), trainingLabels, 500)
errorCount = 0; numTestVec = 0.0
for line in frTest.readlines():
numTestVec += 1.0
currLine = line.strip().split('\t')
lineArr =[]
for i in range(21):
lineArr.append(float(currLine[i]))
if int(classifyVector(np.array(lineArr), trainWeights)) != int(currLine[21]):
errorCount += 1
errorRate = (float(errorCount)/numTestVec)
print("the error rate of this test is: %f" % errorRate)
return errorRate
def multiTest():
numTests = 10; errorSum=0.0
for k in range(numTests):
errorSum += colicTest()
print("after %d iterations the average error rate is: %f" % (numTests, errorSum/float(numTests)))
if __name__ == '__main__':
# ascentTest()
multiTest()

浙公网安备 33010602011771号