行动导向教学法
行动导向教学法
是一种以实践操作为核心,工作任务为引导的职业教育教学模式,其根本目的在于塑造学生的职业技能和实际操作能力。 这种教学法强调学生在实际操作中学习,通过完成具体任务来培养实际操作能力和问题解决能力。 它倡导通过行动来学习和为了行动而学习,是“由师生共同确定的行动过程与学习过程相统一”的教学模式。
📚 教学理念的核心
- 实践操作的核心地位:行动导向教学法将实践操作置于教学的中心位置,认为理论知识的学习应服务于实践技能的培养。
- 工作任务的引导作用:通过具体的工作任务来引导教学,使学生能够在完成实际工作的过程中学习和掌握必要的技能。
- 学生主体性的发挥:在教学过程中,学生被赋予主体地位,鼓励他们主动参与、积极探索,以提高其分析问题和解决问题的能力。
- 教师的主导作用:教师在行动导向教学中扮演着引导者和协助者的角色,通过设计和指导实践活动来促进学生的职业能力发展。
- 行动与学习的统一:行动导向教学强调将行动过程与学习过程相统一,即通过行动来学习,为了行动而学习。
🔍 教学方法的多样性
- 目标单一的知识传授:在某些情况下,行动导向教学法也包括目标单一的知识传授,以确保学生掌握必要的理论知识。
- 技能教学方法:技能教学是行动导向教学法的重要组成部分,通过实际操作来培养学生的专业技能。
- 综合运用的教学方法:行动导向教学法鼓励教师根据学习内容和教学目标灵活选择和综合运用不同的教学方法。
🛠️ 教学实施的策略
- 设计实际工作任务:教师需要设计贴近实际工作的任务,使学生能够在完成任务的过程中学习到实用的技能。
- 促进学生主动学习:通过设置问题情境和挑战,激发学生的好奇心和求知欲,促使他们主动探索和学习。
- 提供及时反馈:教师应提供及时的反馈和指导,帮助学生及时纠正错误,提高学习效率。
- 评估学习成果:通过对学生完成任务的质量和效果进行评估,来检验教学效果和学生的学习成果。
🌟 教学目标的实现
- 职业技能的塑造:行动导向教学法的最终目标是塑造学生的职业技能,使他们能够适应未来的工作需求。
- 实际操作能力的培养:通过完成具体任务,学生能够培养出实际操作能力和问题解决能力。
- 职业能力的发展:行动导向教学法促进学习者职业能力的发展,帮助他们在未来职业生涯中取得成功。
行动导向教学法通过将实践操作和工作任务融入教学过程,不仅提高了学生的职业技能和实际操作能力,而且培养了他们的主动学习能力和问题解决能力,为他们的职业生涯打下了坚实的基础。
一句话概括行动导向教学法:
”行动导向教学法强调学生是整个教学过程中的主体,注重培养学生的综合职业能力,形成了一个包括任务识别和信息收集在内的,以行动为导向,“资讯、计划、决策、实施、检查、评估”的完整过程。在教师的指导下,学生以解决工作任务为目标,采用多种方法搜集相关资料,通过小组合作的方式制定计划,然后选择最佳方案来完成工作任务,最后对整个行动过程和成果进行评估。这种完整的行动模式不仅有助于提高学生的基础知识技能,还能培养学生的综合职业能力,使学生更好地应对未来工作中遇到的挑战。“
行动导向教学法的教学设计应该着眼工作本身的需求,关注课堂之外的延伸,确保整个教学过程形成闭环。当前计算机的相关知识更新的速度较快,这对信息化岗位人才就提出了更高的要求。
行动导向教学法一大特点是要结合社会企业需要,那就要求教师对该专业该行业的就业前景、工作范围、工作内容、工作要求有着深刻清晰广泛的认识。
结合对访谈和问卷调查结果的分析,并参考专家学者的研究和观点,可以发现目前中职《计算机应用基础》课程的教学活动的不足之处主要存在以下四个方面。
1. 教学目标脱离实际
通过调查学生对《计算机应用基础》课程的了解情况可以看出学生对于课程的认知处于初级阶段,大部分学生不了解这门课程。学生对于课程的认知不清晰,认为《计算机应用基础》课程对未来的就业帮助不大,难以获得自己在未来的工作中需要掌握的技能。通过与教师的对话访谈可以发现学生对课程认知不清晰是因为目前中职《计算机应用基础》课程的教学目标不明确,没有与工作岗位需求接轨。教学目标是课程和教学的基础,是完成教学任务之后,对实际应用知识与技能的期望。虽然《计算机应用基础》课程目标也对学生的专业知识和技能提出一定要求,但目前多数教师在确立教学目标时,仅注重学生知识层面的掌握情况,忽略学生良好的学习习惯、岗位技能等职业素养的培养。除此之外,一些教师忽略了不同班级和学生之间的差异,要求所有学生达到统一的目标。有些学生对于这些无法达到的目标产生厌恶情绪,从而影响了教学效果。
2. 理论与实践脱节
通过了解《计算机应用基础》课程中理论与实践学时的分配不难看出,学生自己进行实践的时间过少,大部分学生认为自己对计算机操作技能的掌握程度不高,没有将理论知识与实践相结合。在当今数字化时代,计算机的基础操作技能至关重要。因此,《计算机应用基础》课程不仅要求学生掌握基础理论,同时应该注重学生实践能力的训练。在目前的教学中,教师对学生实践环节的重视程度不够,只是根据教材对理论内容进行单一讲解,忽略了实践的重要性。在与教师的访谈中发现,尽管当前学校和教师已经意识到课程的实践内容对学生的发展具有积极作用,但是在实际教学中,实践教学时间仍然受到限制,导致学生无法通过实践加深对教学内容的理解,从而无法培养学生的计算机相关技能和综合职业能力。
3. 教学方式过于陈旧
在目前的教学活动中,教师仍然采用讲授法为主的传统教学方法。教师首先讲授理论知识,然后上机操作一遍,学生跟着教师的步骤进行操作,被动地模仿教师的操作。这种教学方式既不利于提高学生的学习兴趣,又无法充分发挥学生在课堂上的主体地位,使学生失去学习的积极性、创造性[68]。在与教师的访谈中可以看出,部分教师对其他的教学方法进行了积极的探索尝试,但实施效果并没有达到预期。
4.教学评价不够科学
目前《计算机应用基础》课程的教学评价大多是教师通过期末笔试和上机测验来检验学生学习的效果。这种单一的终结性评价不能让教师对学生的学习效果进行持续地评价和改进,不能真正衡量学生在学习过程中所掌握的知识和技能。不够科学的评价结果无法为学生提供全面的学习反馈,教师用期末成绩作为评价标准,学生无法清楚地认识自己的优势和不足,不能判断自己在学习成果方面的实际达成情况,导致学生无法有效地改进学习方法,提升自身的学习水平。
应用行动导向教学法
1. 结合实际的教学目标
中职学校的教学目的是培养高素质技能型人才,要求学生在就业岗位上具备自主学习能力和较强的专业能力。《计算机应用基础》课程应以实际的工作过程为基础确定教学目标,将任务分解为短期目标。通过实现简单易完成的阶段性教学目标来激发学生的学习动力,促进理论知识技能与实际的工作岗位对接。基于行动导向的教学设计能够结合实际设置教学目标,首先,学生在资讯阶段独立查阅资料,了解教师设定的教学目标的内涵和实际生活工作中的应用价值,使学生能够对课程有一定程度的理解,对教学目标更加熟悉。接着,在计划阶段,教师需要引导学生尝试着把要达成目标所需要完成的任务细化,帮助学生更好地完成目标。通过这种方式,不仅能够使学生明确教学目标,也极大地增加了学生的信心。
- 以实际的工作过程为基础确定教学目标,将任务分解为短期目标。通过实现简单易完成的阶段性教学目标来激发学生的学习动力,促进理论知识技能与实际的工作岗位对接。
- 首先,学生在资讯阶段独立查阅资料,了解教师设定的教学目标的内涵和实际生活工作中的应用价值,使学生能够对课程有一定程度的理解,对教学目标更加熟悉。
- 接着,在计划阶段,教师需要引导学生尝试着把要达成目标所需要完成的任务细化,帮助学生更好地完成目标。通过这种方式,不仅能够使学生明确教学目标,也极大地增加了学生的信心。
2. 丰富充实的实践环节
在中职《计算机应用基础》课程的教学中,学生反映较多的问题就是缺少充足的实践时间和机会,导致不能真正地掌握操作技能。教师在有限的课时内,必须找到一种适合的教学方法,使学生能够尽可能多地动手操作,同时又不会偏离教学方向,而行动导向教学法则是一个合适的选择。应用行动导向教学法的教学设计中,学生在教师的指导下独立查阅资料、小组合作讨论后决定行动方案并实施、最后进行检查和评价。学生在充足的实践环节中,独立发现问题,提出解决办法。行动导向教学法提供了充足的时间去锻炼学生自主思考能力与动手操作能力,可以有效解决目前中职学校《计算机应用基础》课程重视理论知识,忽视实践环节的问题。
3. 灵活多变的教学方法
行动导向教学法并不受限某种特定的形式,更多地反映了一种先进的教学理念[69]。在教学过程中,教师需要根据学生的学情和授课的具体内容,选用灵活多变的教学策略,按照教学的实际内容,合理地安排教学环节。行动导向教学法的应用可以使教学内容摆脱单调、枯燥乏味等问题,调动学生学习的积极性,同时培养学生独立思考的能力。在教学活动中运用行动导向教学法,可以将课堂打造成以学生为中心,能够让学生展示自我并不断进步的舞台。灵活多变的教学策略可以让学生在实践中深入理解新知识并掌握新技能,与《计算机应用基础》课程的教学目标高度契合。
4. 多元的教学评价
行动导向教学法强调用多维度、多阶段的教学评价来更加全面地评估学生的学习效果。教师需要了解学生的学习情况,尊重学生的差异性,从不同角度对学生学习效果进行评价,不仅仅关注学生的成绩、操作技能等。在任务完成后,教师组织学生展示自己的项目成果,并进行总结,学生在获得反馈信息的基础上不断反思和提高反思。教师应该鼓励学生积极参与自我评价和互评活动,以便在整个学习过程中对学生的表现进行反馈和指导。通过展示成果,学生可以反思自己在学习过程中做得好和做得不好的方面,并不断完善改进。此外,教师还应该对学生的结论进行总结和评论,帮助学生回顾实践的过程,加深对知识的理解,并为下一次动手操作做好准备。评价的方式可以是学生对于自我的评价、小组之间的互评、教师评价等[70]。行动导向教学多元化的评价方式可以使学生发现自身的缺陷,并从中吸取教训,在反思中不断进步,使学生更准确地掌握所学习的内容,有助于学生专业素养的提升。
反思评价是一个整个教学过程至关重要的环节。行动导向教学法倡导多元化的评价方式,注重培养学生综合职业能力[71]。基于行动导向教学法的教学设计中反思评价原则包括以下三个方面,首先,评价的主体应该是多元化的,其中包括学生自评、学生互评和教师评价。在教学任务完成后,先由小组成员进行自我评价,再由学生和教师按照一定的要求对作品打分并给出自己的建议。其次,教学评价要尊重学生的个体差异,关注每位学生在完成任务过程中的表现,从不同的角度来评估学生,而不应仅仅关注学生的成绩、操作技能等。最后,评价的重点不是评价学生的成绩,而是要帮助学生找到出现问题的原因并且改正,从中吸取经验,在反思中不断进步,使学生更准确地掌握所学习的内容,提升学生的岗位专业能力素养。
(二)教学设计要素
1. 教学目标的重新定位
通过前面的问卷调查以及对原因的分析,笔者认为《计算机应用基础》课程的整体教学目标可以理解为:教师通过模拟工作岗位的情景,构建具有关键环节的职业情景的实践项目,学生在“行动”中主动对计算机应用的基础知识进行构建,促使学生的知识和技能在不同的应用环境中迁移,培养从事计算机相关岗位的高素质劳动者和技能型人才。
为体现以学生为中心原则,解决教学目标与社会需求之间脱节的问题,基于行动导向教学法的《计算机应用基础》课程培养目标应该以岗位需求和工作内容为导向,结合校企会谈、行业专家建议等信息,深入了解岗位性质,让学生体会岗位需求,从而明确未来就业方向。
在完成任务的过程中,培养学生的信息安全意识,能与他人共享信息,在合作中解决问题,为开展网络信息安全工作打下基础。
2. 教学内容的重新建构
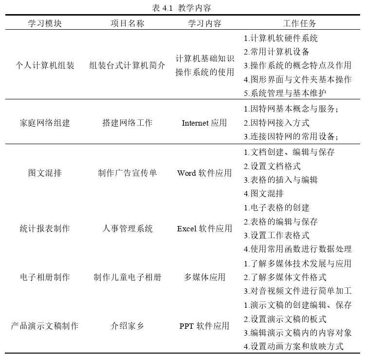
基于行动导向教学法的《计算机应用基础》课程教学内容设计更加注重在实际中的应用,这与传统教学强调课程的知识体系不同。教学内容不再以教材为中心,而是“以行动为导向”灵活地选择和编排教学内容。通过对行业企业对计算机相关岗位人才的需求和样本学校提供的《计算机应用基础》课程教学大纲与教材以及课程内容分析的基础上,选取与岗位要求相匹配的教学内容整合成学习模块。每一个学习模块对应一个具体的项目,项目中包含具体的工作任务,并且与典型工作任务相对应,具体教学内容如表4.1所示。此外,为了更好地满足社会对计算机人才的需求,教师不仅需要适当增加补充知识,还应该充分利用信息化手段。学生能够了解更多关于计算机的新知识,与社会需求保持一致,在实际工作和生活中学以致用,提高学生的就业能力和职业素养。
3. 教学对象分析
根据以学生为中心原则,在进行教学设计时必须充分考虑学生的学情因素,确保教学环节和教学内容与学生的学习方式相契合。教学对象分析需要全面了解学生的学习特点、现有知识和技能水平、认知规律以及学生需求方面等。学情分析可以确保教学设计更具针对性,为后续的教学策略的制定和教学评价的设计提供基础。中职学生的年龄大多介于15至18岁之间,这个年龄段的学生处于活泼好动、对事物充满好奇,但是对未来职业的认知不够清晰的青少年阶段。在学生现有知识水平方面,大多数学生对于计算机基础知识技能相对欠缺,学习兴趣和动机较低。由于缺乏足够的学习动力,学生在上课时的积极性较低,导致专业课程的学习效果不佳。因此,在教学过程中,教师要激发学生的学习兴趣,充分发挥学生的主体地位。在学生的需求方面,大部分中职学生的主要目标是学得一技之长,以确保未来能够就业。因此,教师需要给学生更多的实践机会,强化技能的训练,提高学生的综合职业能力。
4. 教学策略的制定
制定教学策略是为了实现中职《计算机应用基础》课程发展和培养学生从事计算机相关岗位的综合职业能力的教学目标,选择和应用合适的教学方法能够更好地达成教学目标。在教学过程中,教学任务可能受到学生特点、教学环境等多种因素的影响,因此在实际教学中,教师需要对学习环境进行分析,根据具体情况灵活地调整和运用不同的教学方法。
(1) 学习环境的分析
- 学习环境由学习资源和人际关系组成,其中包括教材、教具和学习地点,师生关系和生生关系。由于实施行动导向教学法的高要求,在教学中,需要模拟一个相对来说较为真实的工作环境来体现岗位的专业性。因此,教师需要创设出这样不仅可以满足理论课程的需要,也可以满足实践练习需要的教学环境,这是应用行动导向教学法的必要条件。《计算机应用基础》课程的授课地点主要是机房,教师机可以连接服务器,并且安装了必备的软件,可以随时控制和监视学生机,为教师提供了良好的教学条件。
(2) 创设职业情境
- 职业情境是指构建具有典型意义或关键环节职业情境的专业实践项目,并在教师引导下通过学生小组和师生互动实施教学[74]。在行动导向教学法的教学设计中,创设有利于学生理解的职业情境非常重要,学生能够将抽象知识转化为具体的工作任务。在创设教学情境时,教师要考虑教学目标,通过模拟真实的工作岗位帮助学生更好地了解实际的工作需求。在教学过程中,学生需要在遵守模拟岗位要求的前提下,参与到整个学习过程,学习基础知识与技能,以小组合作的形式共同完成任务。教师作为引导者,帮助学生快速进入角色,使其能够在情境中更好地掌握工作岗位需要的技能。
(3) 教学方法的运用
- 教学方法是统一教与学的方法,它要求教师和学生在教学活动中采用合适的教学手段和形式,共同完成教学目标和任务[75]。针对在现状调查中总结出课堂枯燥乏味、教师授课方式单一、学生实践时间少等问题,对《计算机应用基础》课程进行整体教学设计。例如,在“计算机基础知识”的教学活动中,由于理论知识较多,容易令学生感到枯燥,因此教师在导入环节就用图片、视频等方式激发学生的兴趣。同时,教师还可以提供学习资料的链接,让学生直接在互联网中查询相关资料,开展学习活动。在“统计报表制作”的教学活动中,则创设与工作岗位相关的工作情境,让学生扮演人事部门人员,并按照角色所要求制作“人事管理系统”并录入员工的基本信息等。学生在完成实际工作流程的过程中,能够增强学生对实际场景的体验,提高学生的参与感和成就感。
5. 教学评价设计
(1) 自评-互评-师评
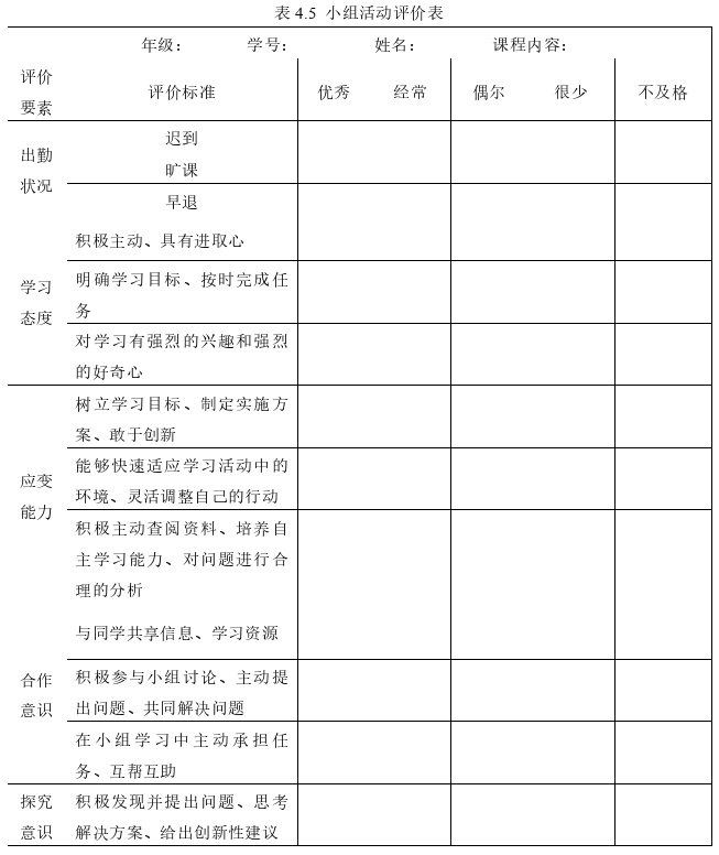
多元化的评价方式是行动导向教学法的构成要素之一[76]。传统的教学评价以教师评价为主体,而多元化的评价方式应该是以学生为主,教师为辅的评价组合方式。在评价过程中,要注重教师评价和学生评价相结合,教师和学生都是教学活动中不可或缺的部分,教师作为引导者,应该善于观察学生的表现,在教学结束后作出公平客观地评价。教学评价的方式可以总结为自评、互评和师评。自评指的是,在模块任务结束后,每个小组成员对其他组员的贡献、参与度和工作质量等方面进行评价,小组自评表如表4.3所示。自评有助于找到小组的强项和需要改进之处,鼓励小组成员更加负责地完成任务。互评指的是不同小组之间互相的评价,确定特定标准下任务完成最优秀的小组,小组互评表如表4.4所示。互评能够促进小组之间良性竞争,使学生积极地参与到课堂中来。教师评价在教学过程中也是至关重要的,在一定程度上,教师能够及时调整评价方向,学生通过教师评价能够将所学知识整合内化,反思自己的学习需求。
(三)教学流程设计
在课前准备阶段,教师首先需要对学情进行分析以了解学生的特点和需求。在此基础上,教师可以设计出更加适合所授班级学生的教学目标和教学重点,并且能够选择与工作情境相关的素材,帮助学生建立对岗位的基本认识。同时,教师需要对教材进行深入分析和研读,结合当前社会职业需求,在教材的基础上开发教学内容,合理运用教学手段。另外,教师在课前需要与学生交流,了解学生的问题并及时的解答,为课中实施作充足的准备。这样做不仅能够为教学实施奠定坚实基础,还可以增强学生与教师、教学内容和岗位需求等方面的联系,激发中职学生的学习动机和主动性,提高学习积极性。
在课中实施阶段,教师首先创设模拟真实岗位的情境,给学生布置工作任务,让学生体验真实的工作环境。在资讯阶段,教师着重介绍任务中所涉及的知识和技能,让学生了解完成任务所需要的条件。同时学生可以根据自己的兴趣偏好和项目的需求选择自己心仪的岗位,教师根据学生的意愿以及他们不同特点,合理的组建小组。在计划阶段,小组成员会承担不同的工作任务,并进行头脑风暴,探讨完成项目的方案。在此期间,教师需要帮助学生解答在思考过程中出现的问题,鼓励学生创新。在决策阶段,小组成员在若干方案中选择最佳方案并交给教师评价,然后根据教师的建议进行修改,确定最终方案。在实施阶段,小组成员根据最终的方案开展工作并完成任务。在检查阶段,学生在完成任务的基础上,评估完成的情况。对没有达到预期的部分重新梳理,调整实施计划,确保任务的完成度。在评价阶段,小组汇报展示最后完成项目并进行评价。学生需要进行自我评价和小组互评,教师也需对学生的作品和表现进行评价。
在课后总结阶段,教师将项目成绩、小组活动成绩和笔试成绩按比例计算,综合得出学生期末成绩。通过学生的期末成绩进行分析,了解学生学习情况。对教学过程中出现的问题、不合理之处展开反思与总结。改进教学设计,及时调整教学方案,从而提高教学质量。具体的教学流程图如图4.1所示。

浙公网安备 33010602011771号