kaggle-奥托集团产品分类挑战赛-数据不均衡处理、欠采样、随机森林、模型超参数分析、模型调优
比赛官网链接:https://www.kaggle.com/c/otto-group-product-classification-challenge/overview
背景介绍
奥托集团是世界上最⼤的电⼦商务公司之⼀,在20多个国家设有⼦公司。该公司每天都在世界各地销售数百万种产品,所以对其产品根据性能合理的分类⾮常重要。
不过,在实际⼯作中,⼯作⼈员发现,许多相同的产品得到了不同的分类。本案例要求,你对奥拓集团的产品进⾏正确的分分类。尽可能的提供分类的准确性。
数据简介
- 本案例中,数据集包含⼤约200,000种产品的93个特征。
- 所有产品共被分成九个类别(例如时装,电⼦产品等)。
id | feat_1 | feat_2 | feat_3 | feat_4 | feat_5 | feat_6 | feat_7 | feat_8 | feat_9 | ... | feat_85 | feat_86 | feat_87 | feat_88 | feat_89 | feat_90 | feat_91 | feat_92 | feat_93 | target | |
---|---|---|---|---|---|---|---|---|---|---|---|---|---|---|---|---|---|---|---|---|---|
0 | 1 | 1 | 0 | 0 | 0 | 0 | 0 | 0 | 0 | 0 | ... | 1 | 0 | 0 | 0 | 0 | 0 | 0 | 0 | 0 | Class_1 |
1 | 2 | 0 | 0 | 0 | 0 | 0 | 0 | 0 | 1 | 0 | ... | 0 | 0 | 0 | 0 | 0 | 0 | 0 | 0 | 0 | Class_1 |
2 | 3 | 0 | 0 | 0 | 0 | 0 | 0 | 0 | 1 | 0 | ... | 0 | 0 | 0 | 0 | 0 | 0 | 0 | 0 | 0 | Class_2 |
3 | 4 | 1 | 0 | 0 | 1 | 6 | 1 | 5 | 0 | 0 | ... | 0 | 1 | 2 | 0 | 0 | 0 | 0 | 0 | 0 | Class_1 |
4 | 5 | 0 | 0 | 0 | 0 | 0 | 0 | 0 | 0 | 0 | ... | 1 | 0 | 0 | 0 | 0 | 1 | 0 | 0 | 0 | Class_3 |
竞赛规则
- 其⽬的是建⽴⼀个能够区分otto公司主要产品类别的预测模型。
- 获胜的模型将被开源。
评分标准
本案例中,最后结果使⽤多分类对数损失进⾏评估(sklearn有现成的方法)。
具体公式:
上公式中,
其中 N 是测试集中产品的数量,M 是类标签的数量,log 是自然对数。
i表示样本,j表示类别。Pij代表第i个样本属于类别j的概率。
如果第i个样本真的属于类别j,则yij等于1,否则为0。
根据上公式,假如你将所有的测试样本都正确分类,所有pij都是1,那每个log(pij)都是0,最终的logloss也是0。
假如第1个样本本来是属于1类别的,但是你给它的类别概率pij=0.1,那logloss就会累加上log(0.1)这⼀项。我们知道这⼀项是负数,⽽且pij越⼩,负得越多,logloss越大,如果pij=0,将是⽆穷。这会导致这种情况:你分错了⼀个,logloss就是⽆穷。这当然不合理,为了避免对数函数的极值,我们对⾮常⼩的值做如下处理:
也就是说最⼩不会⼩于10^-15。
实现过程
流程分析
- 获取数据
- 数据基本处理
- 数据量⽐较⼤,尝试是否可以进⾏数据分割
- 转换⽬标值表示⽅式
- 模型训练
- 模型基本训练
读取数据
import pandas as pd
# 获取数据
data=pd.read_csv(r"D:\learn\000人工智能数据大全\经典数据集\奥托集团产品分类挑战赛\train.csv")
data.head()
id | feat_1 | feat_2 | feat_3 | feat_4 | feat_5 | feat_6 | feat_7 | feat_8 | feat_9 | ... | feat_85 | feat_86 | feat_87 | feat_88 | feat_89 | feat_90 | feat_91 | feat_92 | feat_93 | target | |
---|---|---|---|---|---|---|---|---|---|---|---|---|---|---|---|---|---|---|---|---|---|
0 | 1 | 1 | 0 | 0 | 0 | 0 | 0 | 0 | 0 | 0 | ... | 1 | 0 | 0 | 0 | 0 | 0 | 0 | 0 | 0 | Class_1 |
1 | 2 | 0 | 0 | 0 | 0 | 0 | 0 | 0 | 1 | 0 | ... | 0 | 0 | 0 | 0 | 0 | 0 | 0 | 0 | 0 | Class_1 |
2 | 3 | 0 | 0 | 0 | 0 | 0 | 0 | 0 | 1 | 0 | ... | 0 | 0 | 0 | 0 | 0 | 0 | 0 | 0 | 0 | Class_2 |
3 | 4 | 1 | 0 | 0 | 1 | 6 | 1 | 5 | 0 | 0 | ... | 0 | 1 | 2 | 0 | 0 | 0 | 0 | 0 | 0 | Class_1 |
4 | 5 | 0 | 0 | 0 | 0 | 0 | 0 | 0 | 0 | 0 | ... | 1 | 0 | 0 | 0 | 0 | 1 | 0 | 0 | 0 | Class_3 |
查看数据基本情况
data.shape#(61878, 95)
data.describe()
id | feat_1 | feat_2 | feat_3 | feat_4 | feat_5 | feat_6 | feat_7 | feat_8 | feat_9 | ... | feat_84 | feat_85 | feat_86 | feat_87 | feat_88 | feat_89 | feat_90 | feat_91 | feat_92 | feat_93 | |
---|---|---|---|---|---|---|---|---|---|---|---|---|---|---|---|---|---|---|---|---|---|
count | 61878.000000 | 61878.00000 | 61878.000000 | 61878.000000 | 61878.000000 | 61878.000000 | 61878.000000 | 61878.000000 | 61878.000000 | 61878.000000 | ... | 61878.000000 | 61878.000000 | 61878.000000 | 61878.000000 | 61878.000000 | 61878.000000 | 61878.000000 | 61878.000000 | 61878.000000 | 61878.000000 |
mean | 30939.500000 | 0.38668 | 0.263066 | 0.901467 | 0.779081 | 0.071043 | 0.025696 | 0.193704 | 0.662433 | 1.011296 | ... | 0.070752 | 0.532306 | 1.128576 | 0.393549 | 0.874915 | 0.457772 | 0.812421 | 0.264941 | 0.380119 | 0.126135 |
std | 17862.784315 | 1.52533 | 1.252073 | 2.934818 | 2.788005 | 0.438902 | 0.215333 | 1.030102 | 2.255770 | 3.474822 | ... | 1.151460 | 1.900438 | 2.681554 | 1.575455 | 2.115466 | 1.527385 | 4.597804 | 2.045646 | 0.982385 | 1.201720 |
min | 1.000000 | 0.00000 | 0.000000 | 0.000000 | 0.000000 | 0.000000 | 0.000000 | 0.000000 | 0.000000 | 0.000000 | ... | 0.000000 | 0.000000 | 0.000000 | 0.000000 | 0.000000 | 0.000000 | 0.000000 | 0.000000 | 0.000000 | 0.000000 |
25% | 15470.250000 | 0.00000 | 0.000000 | 0.000000 | 0.000000 | 0.000000 | 0.000000 | 0.000000 | 0.000000 | 0.000000 | ... | 0.000000 | 0.000000 | 0.000000 | 0.000000 | 0.000000 | 0.000000 | 0.000000 | 0.000000 | 0.000000 | 0.000000 |
50% | 30939.500000 | 0.00000 | 0.000000 | 0.000000 | 0.000000 | 0.000000 | 0.000000 | 0.000000 | 0.000000 | 0.000000 | ... | 0.000000 | 0.000000 | 0.000000 | 0.000000 | 0.000000 | 0.000000 | 0.000000 | 0.000000 | 0.000000 | 0.000000 |
75% | 46408.750000 | 0.00000 | 0.000000 | 0.000000 | 0.000000 | 0.000000 | 0.000000 | 0.000000 | 1.000000 | 0.000000 | ... | 0.000000 | 0.000000 | 1.000000 | 0.000000 | 1.000000 | 0.000000 | 0.000000 | 0.000000 | 0.000000 | 0.000000 |
max | 61878.000000 | 61.00000 | 51.000000 | 64.000000 | 70.000000 | 19.000000 | 10.000000 | 38.000000 | 76.000000 | 43.000000 | ... | 76.000000 | 55.000000 | 65.000000 | 67.000000 | 30.000000 | 61.000000 | 130.000000 | 52.000000 | 19.000000 | 87.000000 |
8 rows × 94 columns
#查看数据分布是否均匀
import seaborn as sns
import matplotlib.pyplot as plt
sns.countplot(data,x='target',hue='target')
plt.show()
由上图可以看出,该数据类别不均衡,所以需要后期处理
数据基本处理
数据已经经过脱敏,不再需要特殊处理
截取部分数据
尝试简单截取方法
cutdata=data.loc[:9999]
cutdata.shape#(10000, 95)
使用上面方式获取数据不可行,然后使用随机欠采样获取响应的数据
随机欠采样获取数据
#随机欠采样获取数据
# 首先获取纯净的x和y
y=data['target']
x=data.drop(['id','target'],axis=1)
y.shape,x.shape#((61878,), (61878, 93))
x.head()
feat_1 | feat_2 | feat_3 | feat_4 | feat_5 | feat_6 | feat_7 | feat_8 | feat_9 | feat_10 | ... | feat_84 | feat_85 | feat_86 | feat_87 | feat_88 | feat_89 | feat_90 | feat_91 | feat_92 | feat_93 | |
---|---|---|---|---|---|---|---|---|---|---|---|---|---|---|---|---|---|---|---|---|---|
0 | 1 | 0 | 0 | 0 | 0 | 0 | 0 | 0 | 0 | 0 | ... | 0 | 1 | 0 | 0 | 0 | 0 | 0 | 0 | 0 | 0 |
1 | 0 | 0 | 0 | 0 | 0 | 0 | 0 | 1 | 0 | 0 | ... | 0 | 0 | 0 | 0 | 0 | 0 | 0 | 0 | 0 | 0 |
2 | 0 | 0 | 0 | 0 | 0 | 0 | 0 | 1 | 0 | 0 | ... | 0 | 0 | 0 | 0 | 0 | 0 | 0 | 0 | 0 | 0 |
3 | 1 | 0 | 0 | 1 | 6 | 1 | 5 | 0 | 0 | 1 | ... | 22 | 0 | 1 | 2 | 0 | 0 | 0 | 0 | 0 | 0 |
4 | 0 | 0 | 0 | 0 | 0 | 0 | 0 | 0 | 0 | 0 | ... | 0 | 1 | 0 | 0 | 0 | 0 | 1 | 0 | 0 | 0 |
y.head()
0 Class_1
1 Class_1
2 Class_1
3 Class_1
4 Class_1
Name: target, dtype: object
# 随机欠采样
from imblearn.under_sampling import RandomUnderSampler
ran=RandomUnderSampler(random_state=66)
ran_x,ran_y=ran.fit_resample(x,y)
ran_x.shape,ran_y.shape#((17361, 93), (17361,))
# 欠采样后查看数据分布
sns.countplot(x=ran_y,hue=ran_y)
plt.show()
标签值转换为数字
ran_y.head()
0 Class_1
1 Class_1
2 Class_1
3 Class_1
4 Class_1
Name: target, dtype: object
from sklearn.preprocessing import LabelEncoder
le= LabelEncoder()
num_y=le.fit_transform(ran_y)
array([0, 0, 0, ..., 8, 8, 8])
数据分割
# 分割数据
from sklearn.model_selection import train_test_split
x_train,x_test,y_train,y_test=train_test_split(ran_x,num_y,random_state=6,test_size=0.2)
模型训练
# 模型训练
from sklearn.ensemble import RandomForestClassifier
rfc=RandomForestClassifier(random_state=66,oob_score=True)
rfc.fit(x_train,y_train)
模型评估
# 模型评估
pre=rfc.predict(x_test)
score=rfc.score(x_test,y_test)
print("score:",score)#score: 0.7745465015836452
pre
array([6, 6, 6, ..., 7, 5, 4])
# 图形化查看预测结果数据分布
sns.countplot(x=pre)
plt.tight_layout()
plt.show()
# 按照比赛评分标准评估模型
from sklearn.metrics import log_loss
from sklearn.preprocessing import OneHotEncoder
#log_loss方法输入参数必须是onehot编码的所以对输入值做如下转换:
he=OneHotEncoder(sparse_output=False)
hot_pre=he.fit_transform(pre.reshape(-1,1))
hot_y_test=he.fit_transform(y_test.reshape(-1,1))
hot_pre
array([[0., 0., 0., ..., 1., 0., 0.],
[0., 0., 0., ..., 1., 0., 0.],
[0., 0., 0., ..., 1., 0., 0.],
...,
[0., 0., 0., ..., 0., 1., 0.],
[0., 0., 0., ..., 0., 0., 0.],
[0., 0., 0., ..., 0., 0., 0.]])
logscore=log_loss(hot_y_test,hot_pre,normalize=True)
print("多分类对数损失logscore:",logscore)#多分类对数损失logscore: 8.126167752282964
'''
说明,根据logloss计算公式可知,更准确真实的结果应该是模型预测属于某一类的概率取对数之和,而上面的hot_pre预测值只有0和1的最终结果,(所有的0,在预测错的情况下,都会取1e-15次方,导致log值极大,导致最终结果偏大)所以上面的多分类对数损失logscore: 8.126167752282964,应该使用预测概率来计算
'''
#使用模型预测并以概率形式返回预测结果
pre_pro=rfc.predict_proba(x_test)
pre_pro
#predict_proba的返回结果形式正好就是矩阵形式,因此我们不需要onehot编码了:
array([[0.14, 0.2 , 0.09, ..., 0.22, 0.06, 0.05],
[0.06, 0.09, 0.06, ..., 0.52, 0.04, 0.12],
[0.08, 0.08, 0.13, ..., 0.5 , 0.04, 0.06],
...,
[0.05, 0. , 0. , ..., 0. , 0.89, 0.02],
[0.11, 0.04, 0.04, ..., 0.06, 0.18, 0.06],
[0. , 0. , 0. , ..., 0. , 0. , 0. ]])
logscore=log_loss(hot_y_test,pre_pro,normalize=True)
print("多分类对数损失logscore:",logscore)#多分类对数损失logscore: 0.7482532726303186,相比直接使用0-1结果明显减小了
模型调优
我们对随机森林api这几个超参数逐一调优,并可视化观察模型表现:
n_estimators, max_feature, max_depth, min_samples_leaf
注意,实际工作中我们可能会使用交叉验证网格搜索GridSearchCV来进行超参数调优,我们现在手动调优是为了加深对模型调优的理解。
树⽊数量n_estimators
# 模型训练
import numpy as np
parames=np.arange(30,500,20)
scores=np.zeros(len(parames))
logscores=np.zeros(len(parames))
for i,param in enumerate(parames):
rfc1=RandomForestClassifier(random_state=66,
oob_score=True,
n_estimators=param,
max_depth=10,
max_features=10,
min_samples_leaf=10,
n_jobs=-1)
rfc1.fit(x_train,y_train)
scores[i]=rfc1.oob_score_
pre_proba=rfc1.predict_proba(x_test)
logscores[i]=log_loss(y_test,pre_proba, normalize=True)
plt.figure(figsize=(20,6),dpi=100)
plt.subplot(1,2,1)
plt.plot(parames,logscores)
plt.title("多分类对数损失")
plt.xlabel("n_estimators")
plt.ylabel("多分类对数损失值")
plt.grid()
plt.subplot(1,2,2)
plt.plot(parames,scores)
plt.title("模型得分")
plt.xlabel("n_estimators")
plt.ylabel("模型包外得分")
plt.grid()
plt.show()
经过图像展示,最后确定n_estimators=400的时候,表现效果不错
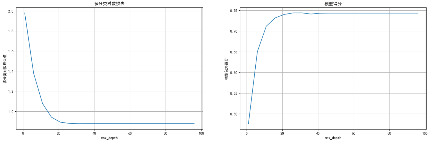
最大树深度max_depth
# 模型训练
import numpy as np
parames=np.arange(1,100,5)
scores=np.zeros(len(parames))
logscores=np.zeros(len(parames))
for i,param in enumerate(parames):
rfc2=RandomForestClassifier(random_state=66,
oob_score=True,
n_estimators=400,
max_depth=param,
max_features=10,
min_samples_leaf=10,
n_jobs=-1)
rfc2.fit(x_train,y_train)
scores[i]=rfc2.oob_score_
pre_proba=rfc2.predict_proba(x_test)
logscores[i]=log_loss(y_test,pre_proba, normalize=True)
plt.figure(figsize=(20,6),dpi=100)
plt.subplot(1,2,1)
plt.plot(parames,logscores)
plt.title("多分类对数损失")
plt.xlabel("max_depth")
plt.ylabel("多分类对数损失值")
plt.grid()
plt.subplot(1,2,2)
plt.plot(parames,scores)
plt.title("模型得分")
plt.xlabel("max_depth")
plt.ylabel("模型包外得分")
plt.grid()
plt.show()
从上图得出最大树深度在20左右模型表现最好
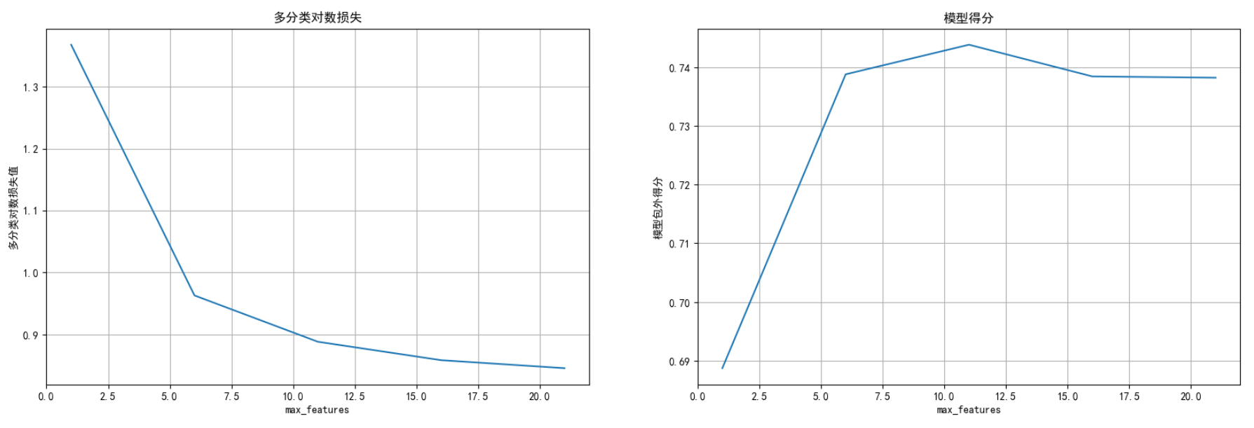
决策树的最⼤特征数量max_features
# 模型训练
import numpy as np
parames=np.arange(1,25,5)
scores=np.zeros(len(parames))
logscores=np.zeros(len(parames))
for i,param in enumerate(parames):
rfc3=RandomForestClassifier(random_state=66,
oob_score=True,
n_estimators=400,
max_depth=20,
max_features=param,
min_samples_leaf=10,
n_jobs=-1)
rfc3.fit(x_train,y_train)
scores[i]=rfc3.oob_score_
pre_proba=rfc3.predict_proba(x_test)
logscores[i]=log_loss(y_test,pre_proba, normalize=True)
plt.figure(figsize=(20,6),dpi=100)
plt.subplot(1,2,1)
plt.plot(parames,logscores)
plt.title("多分类对数损失")
plt.xlabel("max_features")
plt.ylabel("多分类对数损失值")
plt.grid()
plt.subplot(1,2,2)
plt.plot(parames,scores)
plt.title("模型得分")
plt.xlabel("max_features")
plt.ylabel("模型包外得分")
plt.grid()
plt.show()
每个决策树的最⼤特征数量为12时模型性能最好
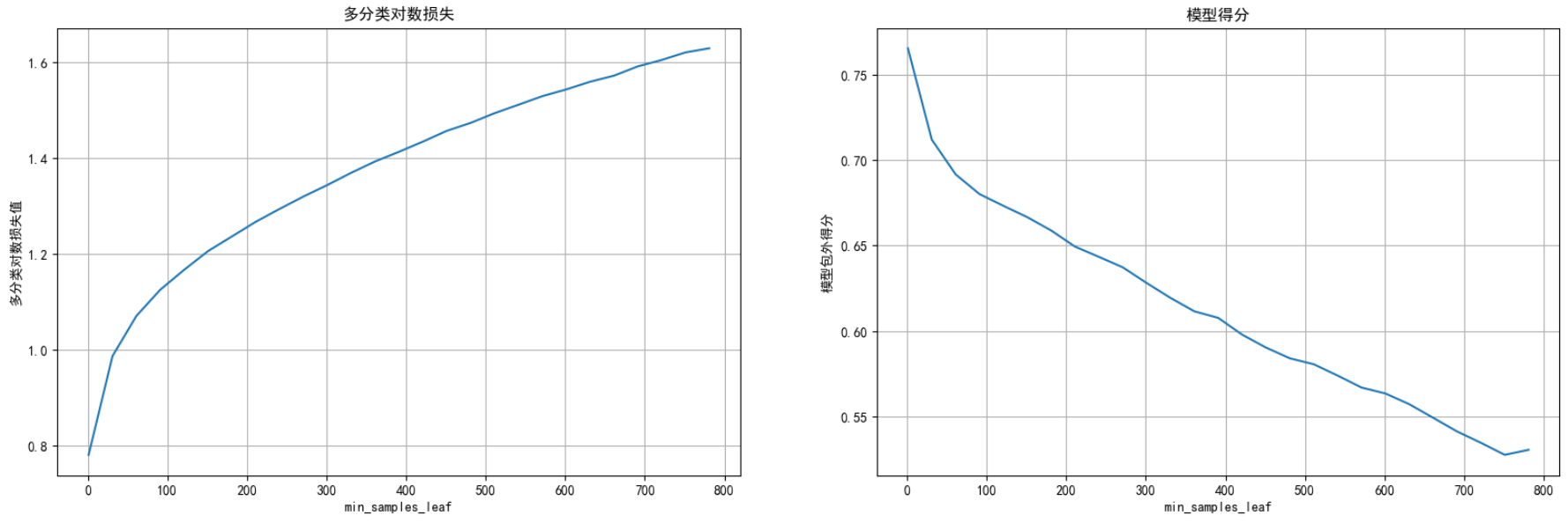
叶⼦节点的最⼩样本数min_samples_leaf
# 模型训练
import numpy as np
parames=np.arange(1,800,30)
scores=np.zeros(len(parames))
logscores=np.zeros(len(parames))
for i,param in enumerate(parames):
rfc4=RandomForestClassifier(random_state=66,
oob_score=True,
n_estimators=400,
max_depth=20,
max_features=12,
min_samples_leaf=param,
n_jobs=-1)
rfc4.fit(x_train,y_train)
scores[i]=rfc4.oob_score_
pre_proba=rfc4.predict_proba(x_test)
logscores[i]=log_loss(y_test,pre_proba, normalize=True)
plt.figure(figsize=(20,6),dpi=100)
plt.subplot(1,2,1)
plt.plot(parames,logscores)
plt.title("多分类对数损失")
plt.xlabel("min_samples_leaf")
plt.ylabel("多分类对数损失值")
plt.grid()
plt.subplot(1,2,2)
plt.plot(parames,scores)
plt.title("模型得分")
plt.xlabel("min_samples_leaf")
plt.ylabel("模型包外得分")
plt.grid()
plt.show()
叶⼦节点的最⼩样本数为1时 模型表现最好
最优参数训练模型
# 模型训练
rfc5=RandomForestClassifier(random_state=66,
oob_score=True,
n_estimators=400,
max_depth=20,
max_features=12,
min_samples_leaf=1,
n_jobs=-1)
rfc5.fit(x_train,y_train)
score=rfc5.oob_score_
pre_proba=rfc5.predict_proba(x_test)
logscores=log_loss(y_test,pre_proba, normalize=True)
print(f'oobscoer:{score}\nlogscores:{logscores}')
oobscoer:0.7716733870967742
logscores:0.7166710553193704
# 调优之前:
# oobscore: 0.7611607142857143
# logscore: 0.7482532726303186
'''
从上面结果可以看出,超参数调优并非那么简单,很多时候,数据的重新切分,参数调优顺序都可能影响最终结果,所以,我们仅仅直到调优的过程即可
'''
生成提交数据
# 获取测试数据
test_data=pd.read_csv(r"D:\learn\000人工智能数据大全\经典数据集\奥托集团产品分类挑战赛\test.csv")
test_data.head()
id | feat_1 | feat_2 | feat_3 | feat_4 | feat_5 | feat_6 | feat_7 | feat_8 | feat_9 | ... | feat_84 | feat_85 | feat_86 | feat_87 | feat_88 | feat_89 | feat_90 | feat_91 | feat_92 | feat_93 | |
---|---|---|---|---|---|---|---|---|---|---|---|---|---|---|---|---|---|---|---|---|---|
0 | 1 | 0 | 0 | 0 | 0 | 0 | 0 | 0 | 0 | 0 | ... | 0 | 0 | 11 | 1 | 20 | 0 | 0 | 0 | 0 | 0 |
1 | 2 | 2 | 2 | 14 | 16 | 0 | 0 | 0 | 0 | 0 | ... | 0 | 0 | 0 | 0 | 0 | 4 | 0 | 0 | 2 | 0 |
2 | 3 | 0 | 1 | 12 | 1 | 0 | 0 | 0 | 0 | 0 | ... | 0 | 0 | 0 | 0 | 2 | 0 | 0 | 0 | 0 | 1 |
3 | 4 | 0 | 0 | 0 | 1 | 0 | 0 | 0 | 0 | 0 | ... | 0 | 3 | 1 | 0 | 0 | 0 | 0 | 0 | 0 | 0 |
4 | 5 | 1 | 0 | 0 | 1 | 0 | 0 | 1 | 2 | 0 | ... | 0 | 0 | 0 | 0 | 0 | 0 | 0 | 9 | 0 | 0 |
test_data_dropid=test_data.drop('id',axis=1)
test_data_dropid.head()
feat_1 | feat_2 | feat_3 | feat_4 | feat_5 | feat_6 | feat_7 | feat_8 | feat_9 | feat_10 | ... | feat_84 | feat_85 | feat_86 | feat_87 | feat_88 | feat_89 | feat_90 | feat_91 | feat_92 | feat_93 | |
---|---|---|---|---|---|---|---|---|---|---|---|---|---|---|---|---|---|---|---|---|---|
0 | 0 | 0 | 0 | 0 | 0 | 0 | 0 | 0 | 0 | 3 | ... | 0 | 0 | 11 | 1 | 20 | 0 | 0 | 0 | 0 | 0 |
1 | 2 | 2 | 14 | 16 | 0 | 0 | 0 | 0 | 0 | 0 | ... | 0 | 0 | 0 | 0 | 0 | 4 | 0 | 0 | 2 | 0 |
2 | 0 | 1 | 12 | 1 | 0 | 0 | 0 | 0 | 0 | 0 | ... | 0 | 0 | 0 | 0 | 2 | 0 | 0 | 0 | 0 | 1 |
3 | 0 | 0 | 0 | 1 | 0 | 0 | 0 | 0 | 0 | 0 | ... | 0 | 3 | 1 | 0 | 0 | 0 | 0 | 0 | 0 | 0 |
4 | 1 | 0 | 0 | 1 | 0 | 0 | 1 | 2 | 0 | 3 | ... | 0 | 0 | 0 | 0 | 0 | 0 | 0 | 9 | 0 | 0 |
res=rfc5.predict_proba(test_data_dropid)
res
array([[0.00867396, 0.07792025, 0.21167363, ..., 0.05370235, 0.01041452,
0.00655165],
[0.05561672, 0.04926894, 0.03698527, ..., 0.02817363, 0.31065767,
0.03571542],
[0.0075 , 0.005 , 0.0025 , ..., 0.00266667, 0.02705556,
0.00561111],
...,
[0.02069945, 0.29311995, 0.30004326, ..., 0.05345355, 0.01400344,
0.0080886 ],
[0.00557086, 0.36087861, 0.11366321, ..., 0.01720327, 0.00135527,
0.00459146],
[0.0348605 , 0.17931501, 0.31182602, ..., 0.17517756, 0.01515248,
0.01724063]])
res.shape#(144368, 9)
#按照比赛要求整理列名
resdata=pd.DataFrame(res,columns=['Class_'+str(i) for i in range(1,10)])
resdata.head()
#插入id列
resdata.insert(loc=0,column='id',value=test_data.id)
resdata.head()
id | Class_1 | Class_2 | Class_3 | Class_4 | Class_5 | Class_6 | Class_7 | Class_8 | Class_9 | |
---|---|---|---|---|---|---|---|---|---|---|
0 | 1 | 0.008674 | 0.077920 | 0.211674 | 0.622969 | 0.005850 | 0.002245 | 0.053702 | 0.010415 | 0.006552 |
1 | 2 | 0.055617 | 0.049269 | 0.036985 | 0.038553 | 0.018773 | 0.426257 | 0.028174 | 0.310658 | 0.035715 |
2 | 3 | 0.007500 | 0.005000 | 0.002500 | 0.002833 | 0.000000 | 0.946833 | 0.002667 | 0.027056 | 0.005611 |
3 | 4 | 0.028859 | 0.307226 | 0.270988 | 0.215828 | 0.001105 | 0.003443 | 0.022041 | 0.014304 | 0.136206 |
4 | 5 | 0.235738 | 0.011673 | 0.003789 | 0.002674 | 0.006961 | 0.024948 | 0.042312 | 0.266285 | 0.405619 |
#导出数据
resdata.to_csv(r"D:\learn\000人工智能数据大全\经典数据集\奥托集团产品分类挑战赛\lzssub.csv",index=False)
提交参赛数据