网络
1、交换机设备说明
交换机概念:解决多台主机在一个网络里面通讯的需求
主机身份标识信息:称为MAC地址
交换机通讯的网络范围:称为一个局域网
交换机传输数据问题:
01、会有广播风暴产生:会让主机接受大量广播包,影响主机性能
一个交换机所有接口都处于一个广播域内。
02、早期交换网络中,会存在数据冲突问题
目前一个交换机每一个接口都处于一个冲突域内即可。
总结:假设一个24口的交换机:总共有24个冲突域:总共有一个广播域
交换机的作用特征说明:
在一个交换机的端口上所连接的所有终端设备,均在一个网段上(广播域)。
并且一个网段会有一个统一的网络标识(mac),会产生广播消耗设备CPU资源(广播问题)
交换机可以隔离冲突域,每一个端口就是一个冲突域
终端用户的设备接入
基本的安全功能
广播域的隔离无法具备
2、路由器设备说明
路由器概念说明:实现不同网段主机通讯的需求
路由器身份标识信息:称为ip地址(网段信息+网络主机信息=IP地址),ip地址又称为一个逻辑地址
总结:假设一个5口的路由器,总共5个冲突域,5个广播域
广播、组播控制
对数据做寻址、选择到达目的网络的最佳路径
流量管理
连接广域网
网络架构层次模型

OSI
应用层协议:
http 80 超文本传输协议,提供浏览网页服务
https 443
ftp 20/21 文件传输协议,提供互联网文件资源共享服务
tftp 60 简单文件传输协议,提供简单的文件传输服务
smtp 25 简单邮件传输协议
pop3 110 邮局协议
telnet 23
dns 53
snmp 简单网络管理协议(监控) UDP 161端口接收和发送请求,162端口接收trap
dhcp 动态获取IP地址
telnet 23 远程登录协议,提供远程管理服务
传输层:
TCP
UDP
传输层数据包称为报文:会包含两个重要的信息--->源端口信息 目标端口信息 (分别2个字节)
网络层:
IP
ICMP (ping命令,这个协议要开着)
ARP
RARP
网络层数据包称为包: 会包含两个重要的信息--->源IP地址信息 目标IP地址信息 (分别4个字节)
数据链路层:
数据链路层数据包称为帧:会包含两个重要的信息 ---> 源MAC地址信息 目标MAC地址信息 (分别8个字节)
物理层:
单工、半双工、全双工

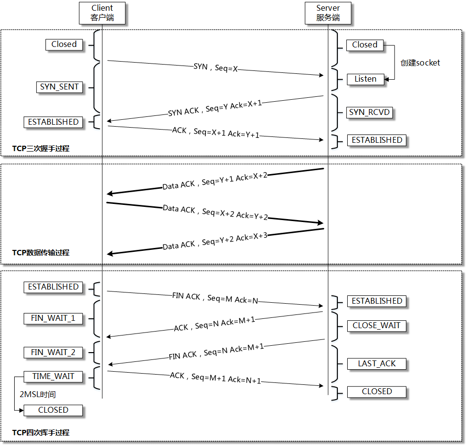
TCP建立连接 1、请求建立连接 syn 2、连接确认再请求 ack、syn 3、最后确认、即建立 ack TCP断开连接 1、请求连接断开 fin 2、断开请求确认 ack 3、思考后断开 fin、ack 4、最后确认,即断开 ack
网络状态集的装换
netstat -n 查看服务的状态信息

客户端发送FIN请求断开连接
服务端传输层接受了断开连接的请求;但并没有权利断开返回一个确认信号
接受确认信号
交由上层处理;判断有没有相应的数据传输完毕;发起断开连接
客户端time_wait状态;期间会一直发送ack请求,直到服务端last_ack接受到一次ack请求, 即安全的释放连接;
避免客户端断开,而服务端连接没有断开,连接数过大的情况
在建立连接的时候有5中状态
在断开连接的时候有5种状态
在断开连接异常的时候还有一种状态

FIN_WAIT_1接受到了本应FIN_WAIT_2接受的消息;便不会有FIN_wait_2状态,直接变为closing状态,很短一段时间后,会变为TIME_WAIT状态
ARP协议
Ipv4 --->MAC地址
1、确认本地arp表中有没有缓存192.168.1.2的MAC地址信息
2、全网广播查找192.168.1.2 地址的主机
3、192.168.1.2确认收到连接本地的通信请求
4、主机缓存192.168.1.1 的MAC,并单播回复消息
5、主机收到192.168.1.2单播回复消息,并缓存MAC
6、其他主机不回复广播,但缓存192.168.1.1的MAC地址
arp -a
dns协议
域名 ---> ip地址
ipconfig /displaydns
域名的层次级别
第一个级别:称为 根域名服务器 . 13个
第二个级别:称为 顶级域名服务器(一级域名服务器) .com .cn .gov
第三个级别:称为 二级域名服务器(授权DNS服务器) .baidu.com
第四个级别:称为虚拟主机信息 www.baidu.com
# 查看dns域名解析后的ip地址信息
dig www.baidu.com
nslookup www.baidu.com
host www.baidu.com
ping www.baidu.com
IP地址划分

- 按照IP地址数值范围划分(A B C 类 D类 组播地址 E 预留研发使用)
- 按照IP地址用途进行划分(公网地址 私网地址)
- 按照IP地址通讯方式划分(单播地址 组播地址 广播地址)
01. 为了避免IP地址资源浪费,会对IP地址进行子网划分 02. 大量的广播包,形成广播风暴,会严重影响主机性能 03. 会对路由器产生压力,路由的性能也会被耗尽
常见私有地址
10.0.0.0/8 (10.0.0.0 到 10.255.255.255)
172.16.0.0/12 (172.16.0.0 到 172.31.255.255)
192.168.0.0/16 (192.168.0.0 到 192.168.255.255)
169.254.0.0/16 (169.254.0.0 到 169.254.255.255)*
# 掩码
255.0.0.0 A类掩码信息 /8
255.255.0.0 B类掩码信息 /16
255.255.255.0 C类掩码信息 /24
单播地址:
就是网卡上配置的IP地址,就称为单播地址
组播地址:
一般为D类地址,称为组播地址,只能在一个组内进行互相访问通讯
广播地址:
就是主机位全为1的,就称为广播地址
网络地址
就是主机位全为0的,就称为网络地址
系统网卡配置参数
[root@oldboy ~]# vim /etc/sysconfig/network-scripts/ifcfg-eth0 DEVICE=eth0 <- 第一块网卡逻辑设备名;第二块为eth1, 有些系统也会以em等字符标识(centos7系统) TYPE=Ethernet <- 上网类型,目前基本都是以太网 UUID=sasd-sdasd-wqe-12 <- 通用唯一识别码(Universally Unique Identifier); 如果是vmware克隆的虚拟机无法启动网卡可以去除此项。 ONBOOT=yes <- 这个地方要设置为yes,才能保证下次开机启动激活网卡设备 NM_CONTROLLED=no <- 是否通过NetworkManager管理网卡设备(centos6关闭) BOOTPROTO=none <- 启动协议,获取IP地址配置方式,有none|bootp|dhcp三个选项 IPADDR=10.0.0.51 <- 表示本台局域网中服务器的固定IP地址 NETMASK=255.255.255.0 <- 子网掩码,用来规划网络为和主机位的,一般为255.255.255.0 DNS2=223.6.6.6 <- 第二个DNS,这里默认会覆盖以及优选于/etc/resolv.conf的配置文件 GATEWAY=10.0.0.254 <- 局域网上网网关地址 DNS1=223.5.5.5 <- 主DNS,这里默认会覆盖以及优先于/etc/resolv.conf的配置生效 USERCTL=no PEERDNS=yes <- 是否确认网卡配置文件中的DNS配置优先于/etc/resolv.conf配置文件 IPV6INIT=no <- 是否支持IPV6 HWADDR=00:0c:29:10:2e:28 <- 以太网硬件地址即MAC地址,如果是vmware克隆的虚拟机 无法启动网卡可以毫不犹豫的删除此项。
针对所有网卡进行重启操作(工作场景慎用此命令) /etc/init.d/network restart # 推荐:ifdown,ifup进行指定发卡的重启操作 ifdown eth0 && ifup eth0 <- 重启eth0网卡 ifup eth0 <- 启动eth0网卡
默认路由
[root@liushuo ~]# route -n Kernel IP routing table Destination Gateway Genmask Flags Metric Ref Use Iface 0.0.0.0 172.16.0.1 0.0.0.0 UG 0 0 0 eth0 169.254.0.0 0.0.0.0 255.255.0.0 U 1002 0 0 eth0 172.16.0.0 0.0.0.0 255.255.240.0 U 0 0 0 eth0
添加默认网关路由 route add default gw 10.0.0.254 route del default gw 10.0.0.254 用ping可以测试是否可以访问外网 添加静态网段路由 route add -net 172.16.1.0 netmask 255.255.255.0 gw 192.168.1.1 # 不同子网实现通信 添加静态主机路由 route add -host 192.168.2.13 gw 192.168.1.1
系统网卡多个IP地址
- ip别名添加
ifconfig eth0:1 10.0.0.100/24 up <- 配置别名IP,即虚拟IP(VIP),并启用虚拟IP # 使用ifconfig eth0:1查看 ifconfig eth0:X down <- 停掉指定别名IP配置
- 辅助ip添加
ip addr add 10.0.0.13/24 dev eth0:1 # 使用 ip address show 查看 (ip a) ip addr add 10.0.0.14/24 broadcast 10.0.0.255 dev eth0:1 # 添加上广播地址 ip add del 10.0.0.10/24 dev ethx
- 1


浙公网安备 33010602011771号