java-springboot口腔医院就诊管理系统的实现 基于SpringBoot的“牙e通”智慧口腔门诊综合管理平台 Java技术栈下的“口e诊”医患一体化预约挂号与就诊系统计算机毕业设计 - 教程
java-springboot口腔医院就诊管(配套有源码 程序 mysql数据库 论文)
本套源码可以在文本联xi,先看具体系统功能演示视频领取,可分享源码参考。
口腔门诊的排队长龙、纸质病历难查找、医生排班常冲突、患者复诊总遗忘,这些“小”问题叠加起来就是门诊效率和满意度的大痛点。把挂号、排班、就诊、回访、打卡全流程搬到云端,让材料多跑路、患者少跑腿,医生只需专注治疗,后台自动提醒、自动排班、自动统计,这是“口腔医院就诊管理系统”想要解决的核心诉求。体系采用 SpringBoot + Vue + MySQL 构建 B/S 架构,一套代码覆盖管理员、患者、医生三大角色,机制全集如下:
用户注册/登录/找回密码
个人中心(资料、头像、密码、我的收藏、预约记录、就诊记录)
公告资讯与分类(富文本、封面、点赞、收藏、点击统计)
科室类型(动态增删、图标展示)
科室信息(名称、类型、医生关联、特长、挂号费、上班时段、简介、详情、评论、收藏、点赞/踩、点击量)
预约医生(预约编号、时间、状态、挂号费、备注、支付状态)
就诊信息(就诊编号、科室、医生、时间、费用、结果、病例、详情、回访时间、支付状态)
排班信息(日期、科室、班次、上下班时间、备注、医生关联)
打卡信息(编号、类型、科室、照片、时间、备注、医生关联)
健康回访(编号、标题、照片、时间、内容、医患双向关联)
收藏特性(科室、公告一键收藏)
评论与回复(科室信息医患互动)
系统配置(轮播图、关于我们、环境简介、参数键值)
操控日志与登录审计
后台Dashboard(预约走势、科室热度、医生工作量、收入统计)
一句话归纳:让门诊“人、科、时、钱”四要素在线可视,预约像网购、排班像日历、就诊像流水线,打通口腔医疗服务最后一公里。
注:以上是纯课题毕业设计功能介绍,并非实际构建完成,最终开发完成的毕业设计程序以下面的的环境软件、功能图和界面为准。
系统所需要的环境软件:idea、eclipse+mysql5.7、8.0+Navicat+JDK1.8+tomcat7.0
3 系统需求分析
在对一个软件进行设计与开发之前,应该对该系统进行深层次的调查、分析、研究。良好的需求分析不仅能使开发人员敏捷、准确地理解制作任务,还能提高开发效率,还能好地完毕工作。对系统进行需求分析是必不可少的,这是软件生存周期上一个很重要的部分,在该阶段需要确定该系统必须实现什么机制,然后做成一个信息规范、图表清晰的文档,为接下来的系统设计工作给予一定的基础。
3.1 困难定义
问题定义也是软件开发中一个重要的环节,在该阶段我们要清楚的找到以下难题的答案:开发这个系统的原因是什么,开发这个系统所需要的具备什么样的技术支持,需要获得什么样的物资基础,取得哪个方面的国家政策支持等。所采用的口腔医院就诊管理系统就可以很好的促进口腔医院就诊管理工作的完成、而且可以使得整体管理水平得到有效的提升。因为运用该系统的主要是管理员,患者和医生,所以要准确的进行角色的定位,然后对不同的角色给予不同的使用权限,表现如下:
1.使用角色的明晰
一个人数众多、规模庞大、工作机制复杂的机构,需要对管理范围内的人员进行清楚的角色定位。就是口腔医院就诊
2.利用角色的权限赋予
通过角色权限分配应灵活,尽量满足用户对于权限的采用需求以及适应工作变动。管理权限级别由下往上的增加,上一级的管理人员能够对下一级管理人员进行部分权限的限制与赋予,不同级别的管理者也可能拥有相同的管理权限。
3.架构所要求达到的性能要求
- 通过实用性:能够满足同一时间不同人员的登录,系统操作简单,界面明了干净。
- 可操作性:对每个角色在进行操作权限之后,后期还可以对其权限进行修改,可以增加或删除使用角色、部门等。
- 及时性:在对系统进行修改之后可以实时的系统的同步变化。
- 安全性:在框架出现故障之时允许在较短时间内进行修复,并且保证用户信息的绝密性,防止信息泄露的发生。
- 效率:可以满足各大使用群体的需求,消除使用者的挑战
3.2 可行性分析
可行性分析是需求分析中一个关键的部分,在进行可行性分析之后可能了解到系统完成所具备的条件,以此来判断系统实现的难度。本篇论文关键进行以下几个方面的分析:
该环境并没有独特、十分创新的地方,所需要的硬件设备可以从学校已经在采用或者目前闲置的存量里面选取;系统的后期维护和升级也比较容易,学校从事这个专业的老师或者学生就可完成,而学校所派发的日常经费就可满足需求;在系统开发做完之后还可将系统进行出租或者售卖,也可产生一定的经济效益;并且该系统所使用的MySQL数据库是免费的。
通过该系统在的开发,从设计的功能以及使用者的角度出发进行设计,能够更有针对性的对口腔医院就诊进行有效的监管,也符合口腔医院就诊管理工作的需要,并且操作简单,覆盖范围广,这就提高了使用者主动适应并使用该系统的几率。
- 技术可行性
该架构的设计所选用的都是经过时间筛选、比较成熟的技术,springboot、Spring MVC都是当前使用率较高、可靠性和安全性有一定保障的开发框架,MySQL数据库是拥有强大服务器支撑的系统,这就让系统开发的效率、质量得到了一定的保障。
3.3 系统各部分效果需求分析
3.3.1 系统总体需求分析
通过口腔医院就诊管理系统的设计与完成,最关键的是满足使用者的使用需求,并且能够向使用者提供一些与系统配套的服务。本篇论文主要从实际出发,采用以对象为设计重点的设计途径,因此在进行框架总体的需求分时借助用例图许可更好的阐述各个功能模块之间的关系,以及明确框架使用者之间的联系。本体系的设计包含管理员,患者和医生三个角色。
3.3.2 系统管理需求分析
本环境的系统管理用例需求如图3-1所示。系统管理可细化为若干个更低级的特性,每个功能均可进行不同的操作。

图3-1 系统管理用例图
3.4 系统流程分析
3.4.1 登录流程
每个用户都有专属的密码和账号,在输入合法的账号、密码以及验证之后即可进入体系。登录流程如图3-2所示:

图3-2 登录流程图
3.4.2 添加信息流程
系统用户可以添加信息,内容没有问题之后按下确定键就添加成功了。添加信息的流程图如图3-3所示:

图3-3 添加信息流程图
3.4.3 删除信息流程
用户可以选择把自己发布的信息删掉,选择要删除的文章确认之后,删除信息的操作就完成了。删除信息流程图如图3-4所示:

图3-4 添加信息流程图
4 系统功能的设计与实现
4.1 总体设计思路
该环境采用了B/S架构,对使用网络没有特别的要求,使用者可以随时访问该系统。该平台运行原理如图4-1所示:

图4-1 系统工作原理图
4.2 系统功能结构设计
完成了设计思路的构想,接下来就是按照实际要求完成所需功能。该环境功能结构图如图4-2所示:

图4-2 体系能力结构图
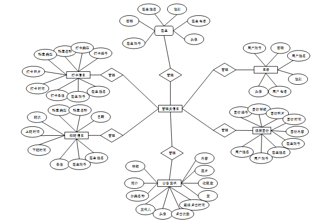
4.3 数据库设计
4.3.1 数据库E-R图设计
实体型、属性、联系。就是E-R图即实体-联系图,重要作用是给出了解显示数据类型存在的联系的途径,是藐视现实世界的概念模型,其关键要素在系统中将对 “打卡信息、排班信息、公告资讯、健康回访、患者、医生”等几个主要的实体属性进行布局,如图4-3所示:

图4-3系统局部E-R图
5 系统详细功能的实现
5.1前台效果实现
5.1.1系统首页页面
当人们打开系统的网址后,首先看到的就是首页界面。在这里,人们能够看到系统的导航条,通过导航条导航进入各能力展示页面进行管理。系统首页界面如图5-1所示:

图5-1 系统首页界面
在注册流程中,患者在Vue前端填写必要信息(如用户名、密码等)并提交。前端将这些信息通过HTTP请求发送到Java后端。后端处理这些信息,检查用户名是否唯一,并将新用户数据存入MySQL数据库。完成后,后端向前端发送注册成功的确认,前端随后通知患者完成注册。该过程实现了新用户的内容收集、验证和存储。体系注册页面如图5-2所示:

图5-2系统注册页面
科室信息:在科室信息页面的输入栏中输入科室名称、科室类型、医生账号、医生姓名、医生特长、挂号费、上班时段、科室简介进行查询,可以查看到科室详细信息;科室信息页面如图5-3所示:

图5-3科室信息详细页面
5.1.2个人中心
通过个人中心:在个人中心页面能够对个人中心、修改密码、预约医生、就诊信息、我的收藏进行详细操作;如图5-4所示:

图5-4个人中心界面
5.2系统管理员模块实现
在登录流程中,用户首先在Vue前端界面输入用户名和密码。这些信息通过HTTP请求发送到Java后端。后端接收请求,通过与MySQL数据库交互验证用户凭证。如果认证成功,后端返回给前端,允许用户访问系统。这个过程涵盖了从用户输入到系统验证和响应的全过程。管理员登录界面图5-6所示。

图5-6 管理员登录界面
5.2.1管理员功能实现
管理员进入主页面,主要功能包括对首页、患者、医生、科室类型、科室信息、预约医生、就诊信息、排班信息、打卡信息、系统管理、用户信息等进行操作。管理员主页面如图5-7所示:

图5-7管理员主界面
患者功能在视图层(view层)进行交互,比如点击“搜索、新增或删除”按钮或填写患者信息表单。这些患者表单动作被视图层捕获并作为请求发送给相应的控制器层(controller层)。控制器接收到这些请求后,调用服务层(service层)以执行相关的业务逻辑,例如验证输入数据的有效性和与数据库的交互。服务层处理完这些逻辑后,进一步与内容访问对象层(DAO层)交互,后者负责具体的素材操作如查看、修改或删除患者信息,并将操作结果返回给控制器。最终,控制器根据这些结果更新视图层,以便患者特性可能看到最新的信息或相应的操控反馈。患者界面如图5-8所示:

图5-8患者界面
医生功能在视图层(view层)进行交互,比如点击“搜索、新增或删除”按钮或填写医生信息表单。这些医生表单动作被视图层捕获并作为请求发送给相应的控制器层(controller层)。控制器接收到这些请求后,调用服务层(service层)以执行相关的业务逻辑,例如验证输入数据的有效性和与数据库的交互。服务层处理完这些逻辑后,进一步与数据访问对象层(DAO层)交互,后者负责具体的资料管理如查看、修改或删除医生信息,并将执行结果返回给控制器。最终,控制器根据这些结果更新视图层,以便医生功能许可看到最新的信息或相应的操作反馈。医生界面如图5-8所示:

图5-8医生界面
通过科室类型功能在视图层(view层)进行交互,比如点击“新增或删除”按钮或填写科室类型信息表单。这些科室类型表单动作被视图层捕获并作为请求发送给相应的控制器层(controller层)。控制器接收到这些请求后,调用服务层(service层)以执行相关的业务逻辑,例如验证输入数据的有效性和与数据库的交互。服务层处理完这些逻辑后,进一步与材料访问对象层(DAO层)交互,后者负责具体的数据运行如修改或删除科室类型信息,并将操作结果返回给控制器。最终,控制器根据这些结果更新视图层,以便科室类型功能能够看到最新的信息或相应的操作反馈。科室类型界面如图5-8所示:

图5-8科室类型界面
科室信息作用在视图层(view层)进行交互,比如点击“搜索、新增或删除”按钮或填写科室信息信息表单。这些科室信息表单动作被视图层捕获并作为请求发送给相应的控制器层(controller层)。控制器接收到这些请求后,调用服务层(service层)以执行相关的业务逻辑,例如验证输入数据的有效性和与数据库的交互。服务层处理完这些逻辑后,进一步与资料访问对象层(DAO层)交互,后者负责具体的数据执行如查看、修改、查看评论或删除科室信息信息,并将执行结果返回给控制器。最终,控制器根据这些结果更新视图层,以便科室信息功能许可看到最新的信息或相应的操作反馈。科室信息界面如图5-8所示:

图5-8科室信息界面
排班信息功能在视图层(view层)进行交互,比如点击“搜索、新增或删除”按钮或填写排班信息信息表单。这些排班信息表单动作被视图层捕获并作为请求发送给相应的控制器层(controller层)。控制器接收到这些请求后,调用服务层(service层)以执行相关的业务逻辑,例如验证输入信息的有效性和与数据库的交互。服务层处理完这些逻辑后,进一步与数据访问对象层(DAO层)交互,后者负责具体的数据操作如查看、修改或删除排班信息信息,并将操作结果返回给控制器。最终,控制器根据这些结果更新视图层,以便排班信息功能允许看到最新的信息或相应的操作反馈。排班信息界面如图5-8所示:

图5-8排班信息界面
通过打卡信息功能在视图层(view层)进行交互,比如点击“搜索、新增或删除”按钮或填写打卡信息信息表单。这些打卡信息表单动作被视图层捕获并作为请求发送给相应的控制器层(controller层)。控制器接收到这些请求后,调用服务层(service层)以执行相关的业务逻辑,例如验证输入数据的有效性和与数据库的交互。服务层处理完这些逻辑后,进一步与数据访问对象层(DAO层)交互,后者负责具体的资料处理如查看、修改或删除打卡信息信息,并将操作结果返回给控制器。最终,控制器根据这些结果更新视图层,以便打卡信息功能能够看到最新的信息或相应的处理反馈。打卡信息界面如图5-8所示:

图5-8打卡信息界面
系统管理;公告资讯功能在视图层(view层)进行交互,比如点击“搜索、新增或删除”按钮或填写公告资讯信息表单。这些公告资讯表单动作被视图层捕获并作为请求发送给相应的控制器层(controller层)。控制器接收到这些请求后,调用服务层(service层)以执行相关的业务逻辑,例如验证输入数据的有效性和与数据库的交互。服务层处理完这些逻辑后,进一步与数据访问对象层(DAO层)交互,后者负责具体的数据处理如查看、修改或删除公告资讯信息,并将操作结果返回给控制器。最终,控制器根据这些结果更新视图层,以便公告资讯功能可以看到最新的信息或相应的操作反馈。还可以对轮播图管理、公告资讯分类、关于我们、系统简介进行相应处理;公告资讯界面如图5-8所示:

图5-8系统管理界面
5.2.2医生功能实现
医生进入主页面,主要功能包括对首页、科室信息、预约医生、就诊信息、排班信息、打卡信息、用户信息等进行处理。医生主页面如图5-7所示:

图5-7医生主界面
源码无偿分享,文未领取
理系统的实现d26ur71j计算机毕业设计
浙公网安备 33010602011771号