vue3 与vue2的区别-cnblog
vue3 与vue2的区别
1. template节点
- vue2只允许一个根节点
- vue3允许多个根节点
2. 创建工具
-
vue3:使用vite,也可使用vue-cli
-
vue2:使用vue-cli
-
vite创建

3. 调试工具
- vue-2:标准版
- vue3:bate版本
4. 使用vite的注意点
- style节点下的less语法支持
需要安装less的包
- 项目的组成结构不同
5. vue3在main.js中的配置


6.vue3的全局注册组件

7.样式穿透

8.动态绑定html的class

9.绑定style行内样式

10.自定义属性的验证函数
- 对父组件传过来的值进行验证
color:{
type:String,
default:'white',
// value为属性值
// validator为自定义的验证函数,返回值为true时验证正确,false错误
validator(value){
return value==='red'
}
}

11. 自定义事件的emit节点
- Counter组件作为子组件,(this.$emit())
<template>
<div class="Counter-container">
<h3>Counter组件</h3>
<button @click='change'>+1</button>
</div>
</template>
<script>
export default {
// 定义emits节点,存储自定义事件
emits:['add'],
methods: {
change(){
// 按钮按下触发add事件
this.$emit('add');
}
}
}
</script>
<style>
</style>
- app作为父组件(监听自定义事件)
<template>
<h1>app根组件</h1>
<Myheader title="黑马图书馆" bgcolor="blue" color="black"></Myheader>
<Counter @add="fatherAdd"></Counter>
<hr>
<!-- 父组件值变化 ---值来自于子组件 -->
<h3>count的值-----{{count}}</h3>
</template>
<script>
import Myheader from './components/myCpment/Myheader.vue'
// 导入Counter组件
import Counter from './components/myCpment/Counter.vue'
export default {
data(){
return {
count:0
}
},
name: 'App',
components: {
Myheader,
Counter
},
methods: {
fatherAdd(){
this.count++;
}
}
}
</script>
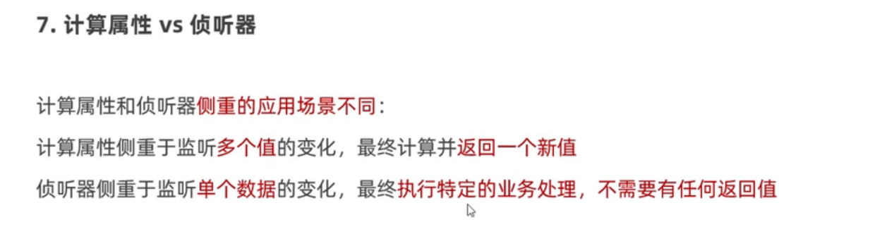
12. 计算属性于侦听器的区别


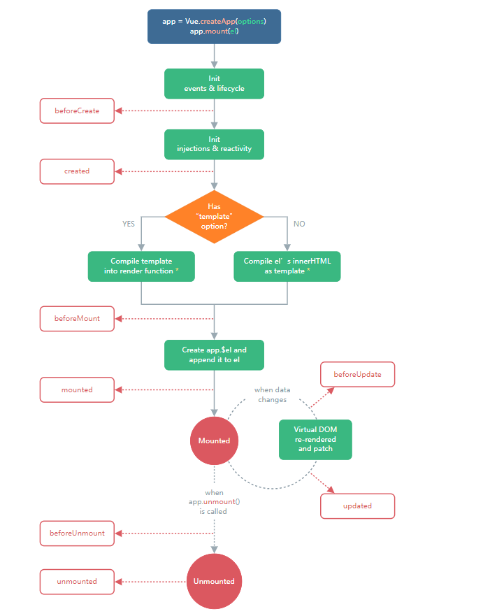
13 vue3中生命周期的变化
- 组件在内存中被创建之后,调用created函数(vue2、3)
- 组件成功渲染到页面上,调用mounted函数(vue2,3)
- 但组件销毁完毕,调用unmounted函数(vue3)
vue3生命周期图示

14. vue3使用v-model实现父子组件双向数据绑定

15.使用mitt第三方包实现兄弟组件信息传递
- mitt包的安装
npm i mitt -S
- 创建eventBus .js
// 导入mitt包
import mitt from "mitt";
// 创建bus对象
const bus =mitt()
// 默认到处
export default bus
- left组件(数据发送方)
<template>
<div class="Left-container">
<h3>left组件------{{count}}</h3>
<!-- 数据发送方 -->
<button @click="send"></button>
</div>
</template>
<script>
// 导入eventBus
import busEvent from './busEvent.js'
export default {
data(){
return {
count:0
}
},
methods: {
send(){
this.count++;
// 触发发送事件
busEvent.emit('countChange',this.count)
}
}
}
</script>
<style lang='less' scoped>
.Left-container{
flex: 1;
height: 200px;
background-color: pink;
}
</style>
- 数据接收方
<template>
<div class="Left-container">
<h3>right组件-----{{count}}</h3>
</div>
</template>
<script>
// 数据接收方
// 导入eventbus
import busEvent from './busEvent.js'
export default {
data(){
return{
count:0
}
},
// 在组件被创建时就监听eventBus事件
created () {
busEvent.on('countChange',(count)=>{
this.count=count
})
}
}
</script>
<style lang='less' scoped>
.Left-container{
flex: 1;
height: 200px;
background-color: skyblue;
}
</style>
16 vue3中向子孙节点共享数据
-
父组件使用provide函数来提供要共享的数据
数据如果为响应式(实时更新),需要使用computed函数
-
子孙节点使用inject节点来接收父组件来的数据
接收响应式数据,需要使用(属性名).value来获取
-
爷组件(app.vue)
<template>
<div class="box">
<h1>app根组件(爷)---------------{{count}}</h1>
<button @click="count+=1">+1</button>
<LeftOne></LeftOne>
</div>
</template>
<script>
import { provide } from '@vue/runtime-core'
// 导入LeftOne组件
import LeftOne from './components/LeftOne.vue'
// 导入vue中的computed函数
import {computed} from 'vue'
export default {
name: 'App',
components: {
LeftOne
},
data(){
return {
count:10
}
},
// provide方法用于向子组件传递值
provide(){
return {
countFather:computed(()=>this.count)
}
}
}
</script>
- 子组件
<template>
<div class="LeftOne-container">
<h3>leftone组件----------</h3>
<!-- 使用LeftTwo组件 -->
<LeftTwo></LeftTwo>
</div>
</template>
<script>
// 导入lefttwo组件
import LeftTwo from './LeftTwo.vue'
export default {
name:'LeftOne',
components:{
LeftTwo
}
}
</script>
<style>
</style>
- 孙组件
<template>
<div class="LeftOne-container">
<h3>lefttwo组件(孙子)----------{{countFather.value}}</h3>
</div>
</template>
<script>
export default {
name:'LeftOne',
data(){
return {
count:0
}
},
//使用inject节点来接收爷发过来的值
inject:['countFather']
}
</script>
<style>
</style>
17.vue3.0挂载全局axios

18 解决powershell窗口不识别vue命令的问题

19 axios拦截器

1. 配置请求拦截器
axios.interceptors.request.use(成功的回调函数,失败的回调函数)
2. 配置响应拦截器
axios.interceptors.response.use(成功的回调函数,失败的回调函数)
3.一个示例
import Vue from 'vue'
import App from './App.vue'
import router from './router'
// 导入element-ui
import ElementUI, { Loading } from 'element-ui'
import 'element-ui/lib/theme-chalk/index.css'
// 导入axios
import axios from 'axios'
Vue.config.productionTip = false
// 请求的根地址
axios.defaults.baseURL = 'https://www.escook.cn'
// element的加载效果实例
let loadingInstance = null
// axios请求拦截器
axios.interceptors.request.use(config => {
// 配置token字段
config.headers.Authorization = 'barere xxx'
console.log(config)
// 加载效果
loadingInstance = Loading.service({ fullscreen: true })
// 在发起请求时加载element-ui的加载效果
return config
})
// axios响应拦截器
axios.interceptors.response.use(response => {
// 关闭loading加载效果
loadingInstance.close()
return response
})
Vue.prototype.$http = axios
// 挂载element-ui
Vue.use(ElementUI)
new Vue({
router,
render: h => h(App)
}).$mount('#app')
20 proxy跨域代理
- 原理
proxy代理不存在跨域的问题


- main.js
import Vue from 'vue'
import App from './App.vue'
import router from './router'
// 导入element-ui
import ElementUI, { Loading } from 'element-ui'
import 'element-ui/lib/theme-chalk/index.css'
// 导入axios
import axios from 'axios'
Vue.config.productionTip = false
// 请求的根地址
// 配置跨域代理
axios.defaults.baseURL = 'http://localhost:8080/'
// axios.defaults.baseURL = 'https://www.escook.cn'
// element的加载效果实例
let loadingInstance = null
// axios请求拦截器
axios.interceptors.request.use(config => {
// 配置token字段
config.headers.Authorization = 'barere xxx'
console.log(config)
// 加载效果
loadingInstance = Loading.service({ fullscreen: true })
// 在发起请求时加载element-ui的加载效果
return config
})
// axios响应拦截器
axios.interceptors.response.use(response => {
// 关闭loading加载效果
loadingInstance.close()
return response
})
Vue.prototype.$http = axios
// 挂载element-ui
Vue.use(ElementUI)
new Vue({
router,
render: h => h(App)
}).$mount('#app')
- vue.config.js
const { defineConfig } = require('@vue/cli-service')
module.exports = defineConfig({
transpileDependencies: true,
devServer: {
// 配置跨域代理
proxy: 'https://www.escook.cn'
}
})
- app.vue发起请求
<template>
<div id="app">
<h1>app组件</h1>
<hr />
<el-row>
<el-button>默认按钮</el-button>
<el-button type="primary" @click='getinfo'>主要按钮</el-button>
<el-button type="success" @click='getUser'>成功按钮</el-button>
<el-button type="info">信息按钮</el-button>
<el-button type="warning">警告按钮</el-button>
<el-button type="danger">危险按钮</el-button>
</el-row>
</div>
</template>
<script>
export default {
name: 'App',
methods: {
async getinfo () {
const { data: res } = await this.$http.get('/api/get', {
params: {
name: 'zs',
age: 18
}
})
console.log(res)
},
async getUser () {
const { data: res } = await this.$http.get('/api/users')
console.log(res)
}
}
}
</script>
<style lang="less"></style>
浙公网安备 33010602011771号