效率工具软件介绍
一、电子电气类
1、半导小芯
用于Datasheet的查找。
查看全部分类:
汽车级元件国外品牌很容易断货,可替代型号一目了然。
此款软件还有手机版哦,体验一下!
2、华秋DFM
此软件使用前需要联网。它是一款PCB可制造性设计分析工具,通过华秋DFM官方版能够帮助用户规范PCB设计标准预防品质缺陷,精准定位设计隐患,提供优化方案,支持一键输出Gerber、BOM、坐标文件,促进增效降本,关键是Layout工程师永久免费!
1)打开*.PcbDoc文件
2)一键导出Gerber、BOM、座标文件
3、C-Free
一款国产的Windows下的C/C++ IDE,最新版本是5.0才14M,非常轻巧,安装简单。
下述代码来源:常用数据类型内存存储形式。
4、代码比较软件
1)BeyondCompare
这个软件主要的作用是合并以及比较源代码,使用这款软件,可以很快的对比出文件夹的不同之处,并且用不同的颜色区分出相差的字节,方便程序员查看。不仅如此,这款软件还支持多种规则的对比。
文件移步:Beyond Compare。
2)UltraCompare
这款软件主要的作用是对比文件内容,可比较二进制模式、文件夹模式和文本模式,还可以合并、同步比较的文本,同时还允许撤销。
3)TextDiff
这个工具相当小巧,主要用来比较开放源代码的文本,它的功能虽然比商业或者共享文本的比较工具更弱,但是可以完成一般源代码的修改以及比较任务。此外,由于这款软件属于开源软件,你完全可以将它改造得更加的强大,功能更多。
4)WinMerge 2.12.4多语言版
如果你的文字文件内容相似,那么可以使用这款软件,同时检查两个文件的不同。尤其是改版的时候,不知道新旧程序之间的不同处,这时候这个软件就可以派上用场。这个软件对比文件夹时,若出现相异之处,将出现高亮度,进而进行修改。
5)多文件比较(DiffMerge)
DiffMerge 则是一个强大的文件比较工具,除了代码加亮,不同之处加亮之外,它最大的特点是能够跨平台运行,你在什么平台上都可以方便的使用它。DiffMerge 的体积为 6.48M,官网上面提供了 windows 版、mac 版和 linux版,而 Windows 版中你可以选择安装包还是使用绿色版。而如果你在 linux 下使用,则可以下载到 ubuntu 的 deb 包和 fedora 的 rpm 包。从而无需编译安装。
6)Diffuse
在命令行中,Diffuse 的速度很快,支持像 C++、Python、Java、XML 等语言的语法高亮显示。可视化比较,非常直观,支持两相比较和三相比较。这就是说,使用 Diffuse 你可以同时比较两个或三个文本文件。
7)DiffMerge
DiffMerge 配套了用于比较的行代码工具,通过这个套件,不仅仅可以比较单一文件,还可以比较整个文件夹的代码,可以比较两个项目的源文件夹。
8)Compare My Files
这个代码比较工具是基于浏览器的 Web 应用程序,虽然简单,但是免费。运用它,可以解析不同文件的代码,找出差异处。亦可比较代码行,收集准确的结果。
9)DiffMerge
5、电路仿真软件
1)Multisim
它是美国国家仪器(NI)有限公司推出的以Windows为基础的仿真工具,行业标准的SPICE仿真与电路设计软件,适用于板级的模拟、数字电路板的设计工作。

使用方法参看:Multisim14.2仿真使用汇总。
2)Tina-TI
它是德州仪器 (TI) 专有的DesignSoft产品。该免费版本具有完整的功能,但不支持完整版TINA所提供的某些其他功能。
众多基于SPICE算法的仿真软件之一,前身为Tina,后缀 -TI 是因为里面的元件参数都是TI德州仪器的。 Multisim实在是太大,功能上对于绝大多数人来说应该都是过分冗余的。而Tina-TI则只有100多MB,麻雀虽小五脏俱全,常用的功能都包含在内,示波器、分析仪一应俱全。

使用方法参看:TINA-TI的介绍与入门使用。
3)Proteus
它是英国Lab Center Electronics公司出版的EDA工具软件,不仅具有其它EDA工具软件的仿真功能,还能仿真单片机及外围器件。

关于单片机的仿真移步专栏:51/STM32单片机+Proteus仿真实例。

使用方法参看:Proteus8.6 SP2仿真使用汇总。
二、文档类
1、流程图制作工具
1)Microsoft Visio
它是微软的一款流程图和矢量图绘制软件,与PPT、Word绘制的流程图相比,Visio有动态连接线,流程图模板多,有共享的组件和布局,也可以实现多人合作。

使用方法参看:Microsoft Visio使用汇总。
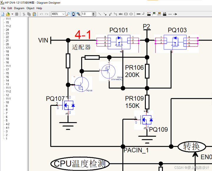
2)Diagram Designer
它是一款流程图和矢量图绘制软件,可绘制流程图、说明图、UML图和演示。该软件包括一个可定制的样板及调色板,简单的图绘图仪,支持使用压缩的文件格式。同时,其还可以导出多种文件格式,很方便。

其中HP1213tx笔记本电脑不触发维修、宏基AS6530笔记本电脑完整时序内的流程图就是用这个软件绘制的。
2、文本工具软件
1)Notepad++
推荐Notepad++,规避代码复制过来后,连成一串无法阅读。

2)pdf图片插入
向文档内插入图片,如下图所示,软件移步:Foxit Reader。

3)pdf加密去除
软件下载请移步:PDFUnlocker。

4)pdf转Word
软件下载请移步:PDF-XChange Viewer。

3、思维导图Xmind
用于制作思维导图,官网:https://xmind.cn/。

按Enter键或Insert键可以快速添加分支主题/子主题,也可以点击工具栏上插入主题按钮后面的小黑三角,插入分支主题。双击一样可以输入项目名称。
如果分支主题下还需要添加下一级内容,可以再创建子主题,可按Ctrl + Enter键或Insert键,或点击工具栏上插入主题按钮后面的小黑三角,选择父主题。
如果不需要某个主题,可以选中主题,按Delete键即可。

三、生活类
1、证件照的制作
打开支付宝搜索“一寸电子登记证件照”。



这样就避免去照相馆了。
2、英语学习
硬件电路设计与单片机开发离不开坚实的工科知识作为后盾,除电子工程学外,英语和数学同样非常重要。
1)百词斩
“百词斩”是个不错的工具软件,

达到顺畅沟通需在达到6级英语单词。

具有联想记忆单词:





2)一点英语
“一点英语”是一个让你边看视频,边学英语的高质量趣味英语学习软件。

3、官方流量卡
1)打开手机应用商店,搜索「172号卡」APP下载安装。(各大商店基本都有~)
2)打开APP,找到「注册」按钮点进去。
3)注册时,系统会问“是否有推荐码”?直接填官方码:2025018。(填这个码有平台给的福利哦!)
自己注册自己用,平台福利自己拿!操作完就能领到一笔福利金,折算下来能抵好几个月的话费呢!相当于薅到了羊毛。
四、视频图片类
1、PotPlayer
官方网站:PotPlayer。

可倍速播放,视频录制及视频转gif,实时字幕翻译等。Win10自带的播放器胜在解码器,易用性和功能性不如PotPlayer。
2、文本转语音
在线文本转语音工具https://voice.wangwangit.com/,使用微软 Edge 的语音朗读功能,简约无广告。支持几十种人物语音风格可以选择,可调语速、音调,文本翻译,效果非常好。
3、OBS Studio
若Win10自带录屏不能满足需求(Win10使用汇总),可以使用此款工具,官方直达:OBS Studio。
它是一款免费且开源的用于视频录制以及直播串流的软件。支持Windows、Mac以及Linux系统。完美地支持中文版。
高性能实时视频/音频捕获和混合。创建由多个来源组成的场景,包括窗口捕获、图像、文本、浏览器窗口、网络摄像头、捕获卡等。
工欲善其事,必先利其器。觉得不错,动动发财的小手点个赞哦!也可以去公众号获取更多资料,全网同号。
浙公网安备 33010602011771号