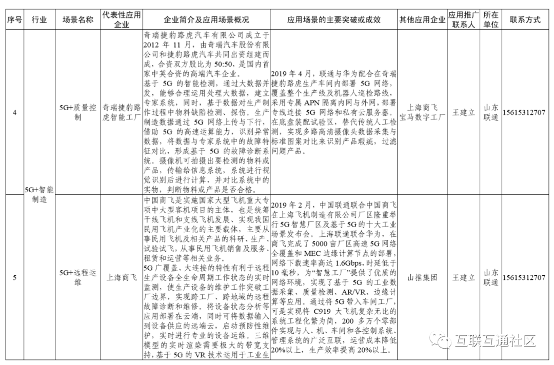
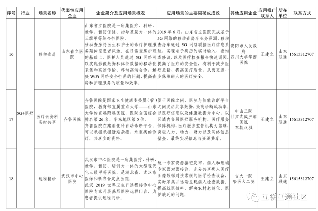
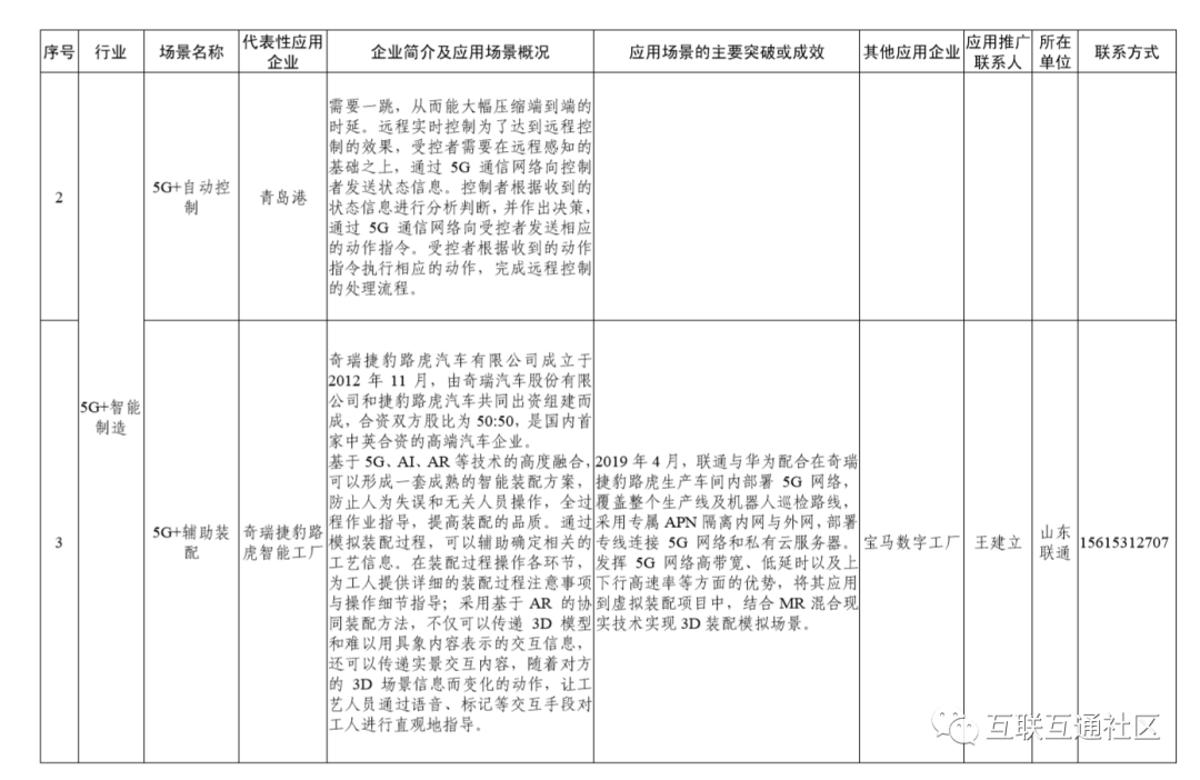
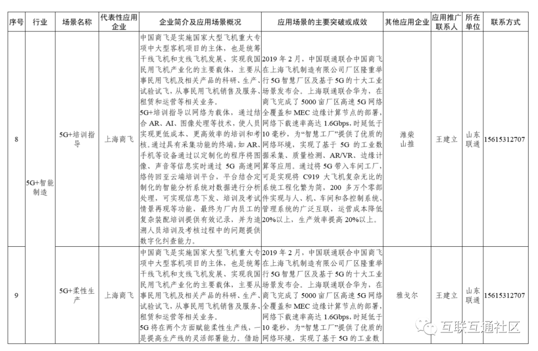
5G应用场景300例 附下载地址

  为加快5G在重点产业领域的推广应用,推动我省5G产业发展,我厅会同山东联通、山东移动、山东电信在全国范围内筛选了解决方案,编制了《5G应用场景300例》。

关注公众号【互联互通社区】,回复【5G应用场景300例】获取全部内容

 

5G移动通信技术基本介绍【电子书】 附下载地址

中国联通5G未来社区白皮书【电子书】 附下载地址

《5G与数字建造-5G技术引领数字化发展白皮书》【电子书】

 

posted @ 2020-08-10 10:51  互联互通社区  阅读(101)  评论(0)    收藏  举报