产业互联网-构建智能+时代数字生态新图景 附下载地址
在2019腾讯全球数字生态大会新闻发布会上,腾讯云联合腾讯研究院,共同发布了行业重磅报告:《产业互联网——构建智能+时代数字生态新图景》。报告首次阐述了产业互联网的战略框架和实践方法论。报告指出,产业互联网的实现,需要跨界共建数字生态共同体,形成新价值网络,需要传统行业发挥主导作用,利用互联网工具,构建适合自身特点的新型数字生态网络,获得新动能、实现新价值。
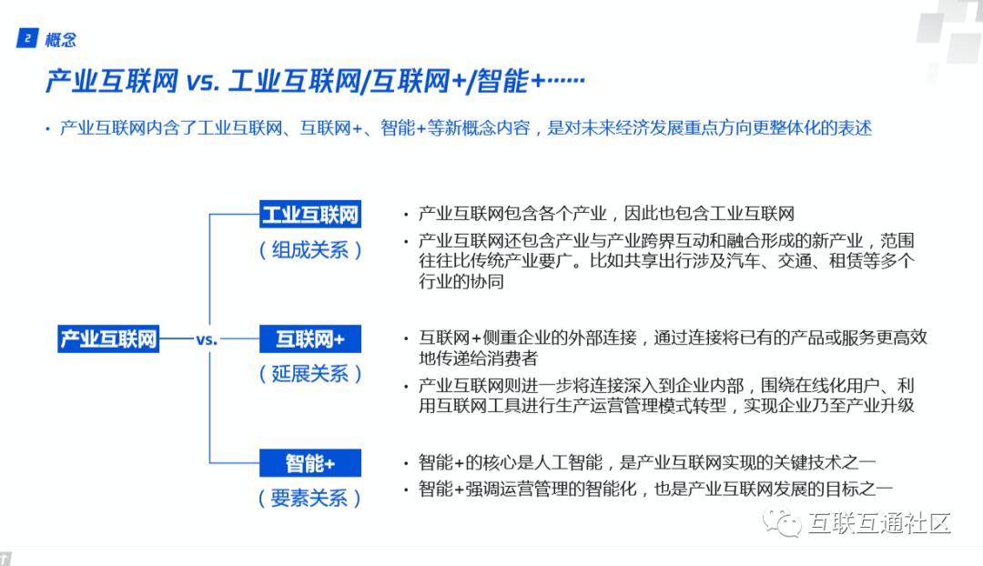
这份报告首次阐述了产业互联网的战略框架和实践方法论,让外界对产业互联网有了更深层次和更高角度的理解。
报告指出,产业互联网的实现,需要跨界共建数字生态共同体,形成新价值网络。当连接扩展到全产业、纵深到产业链的每个环节,需要传统行业发挥主导作用,利用互联网工具,构建适合自身特点的新型数字生态网络,获得新动能、实现新价值;也需要互联网科技公司做好数字化转型助手,提供连接器、工具箱。
关注公众号【互联互通社区】,回复【时代数字生态新图景】获取全部内容
推荐电子书

浙公网安备 33010602011771号