FLUX-TMS-物流整体解决方案 附下载地址
TMS是TransportationManagementSystem的英文缩写,意为运输管理系统。在管理软件中,以英文缩写命名的系统名称并不鲜见,TMS大部分只作为一个管理系统中的其中一个子系统来运用,主要在物流管理系统中,其主要功能是对物流环节中的运输环节的具体管理,包括车辆管理,在运途中货物的管理等。
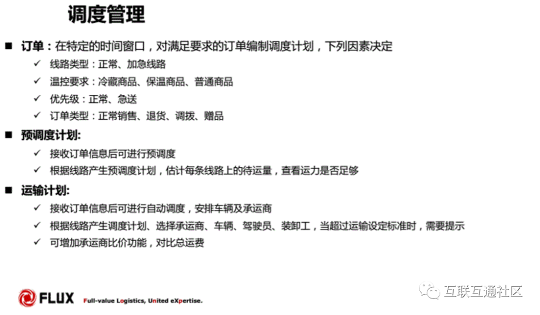
物流运输管理系统适用于运输公司、各企业下面的运输队等,它主要包括订单管理、配载作业、调度分配、行车管理、GPS车辆定位系统、车辆管理、人员管理、数据报表、基本信息维护、系统管理等模块。该系统对车辆、驾驶员、线路等进行全面详细的统计考核,能大大提高运作效率,降低运输成本,使您在激烈的市场竞争中处于领先优势。
TMS可以在大型物流门户综合网站中当作SaaS软件服务的一种,主要功能包括:业务流程管理(BPM)、托运单管理、订单跟踪、货物跟踪、从业人员管理、运输业户管理,实现运输业务流程的可视化监控、结算管理等。
![]()
![]()
![]()
![]()
![]()
![]()
关注公众号【互联互通社区】,回复【物流整体解决方案】获取全部内容
本方案来自互联网,版权归原公司所有,仅供学习使用

浙公网安备 33010602011771号