微软的Bug管理简谈 值得推荐
首先说下微软的bug管理工具,主要是有两个,一个是Product Studio,俗称PS;另一个是Visual Studio Team System,俗称VSTS(内嵌到Visual Studio的子功能)。对于这两个工具在微软team的使用率是差不多的,而且这两个也没有大的区别,其前身都是同一个bug工具,
偶是对PS比较熟悉,还有这个bug workflow对于微软team来说是有两个不同的情况,一个是新的版本的开发过程中发现bug后,一个就是在版本发布后客户上报的bug后。
我们先看一下在PS上的开发过程中bug管理流程。
如下是bug workflow:
稍微解释下:那个Triage team一般是review所有的bugs,给它们定优先级,并且assign它们给合适的人员去investigate 或者 fix。还有些bug是被resolved as “Won’t fix” 意思是这个bug确实存在但并不在当前版本中fix或者postponed 到下一个release版本。而且不同的team的bug流程都不是完全一样的,主要是适合这个product的开发。
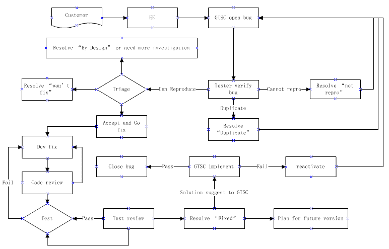
如下是在版本发布后客户上报的bug后的bug流程:
稍微解释下:EE就是escalation engineer, 更靠近customer那边的一些engineer,一般客户有问题都会直接找到EE;GTSC就是Global Technique Service Center, 技服人员,与EE合作处理customer遇到的问题。
我们可以看到在bug report中肯定有一些必要的一些属性使得我们可以更好的track这些bug。在PS中有如下这些:
Title (不能太短,不能口头式的,不能模糊的)
Description (包括这个bug的summary;customer impact info;期望结果;实际结果)
Status (包括 Active;Resolved;Closed)
Version number (发现bug的和需要fix的version)
Feature area (area and subarea, 以便后面统计)
Reproduction steps (Concise and precise)
Assignment (这个bug是指定给谁, open这个bug的时候,为active)
Severity (定义严重程度,一般根据customer impact)
Priority (定义优先级,一般与Severity一致,特殊情况除外)
Customer impact (确定这个bug影响用户的scenario和需求,确定用户遇见这个bug的频率和可能性,与Severity相对应)
Environment (Hardware, system, tools, data conf, roles and permissions)
Resolution (包括 Fixed; Not repro; Duplicate; By Design; Postponed/Won’t fix)
当然也有一些其他的属性可以完善bug管理:
How Found (发现这个bug的测试阶段)
Issue Type (coding bug; design issue; documentation issue 等)
Bug Type (安全; 性能; 功能;压力等)
Source (谁发现这个bug:test 还是 dev 还是internal user 等)
Planned version project (计划implementation the solution 到哪个版本)
这里面可是根据实际项目需要添加必要的一些属性,这就需要这个bug管理工具要有可配置性。对于一个bug管理工具首先要做到得是易于使用,第二个就是可配置性,第三个就是稳定性。如果有bug 通知或 Interoperability (与web,worksheet or custom control交互)就更好了。
现在我们淘宝测试部是用QC来管理bug,QC也是业界很多公司使用的bug管理工具,其功能也应该是比较强大,偶对QC也不是很熟。希望大家可以多多思考这个bug管理工具是否可以更好的定制化到我们的team,以提高大家的测试效率。

浙公网安备 33010602011771号