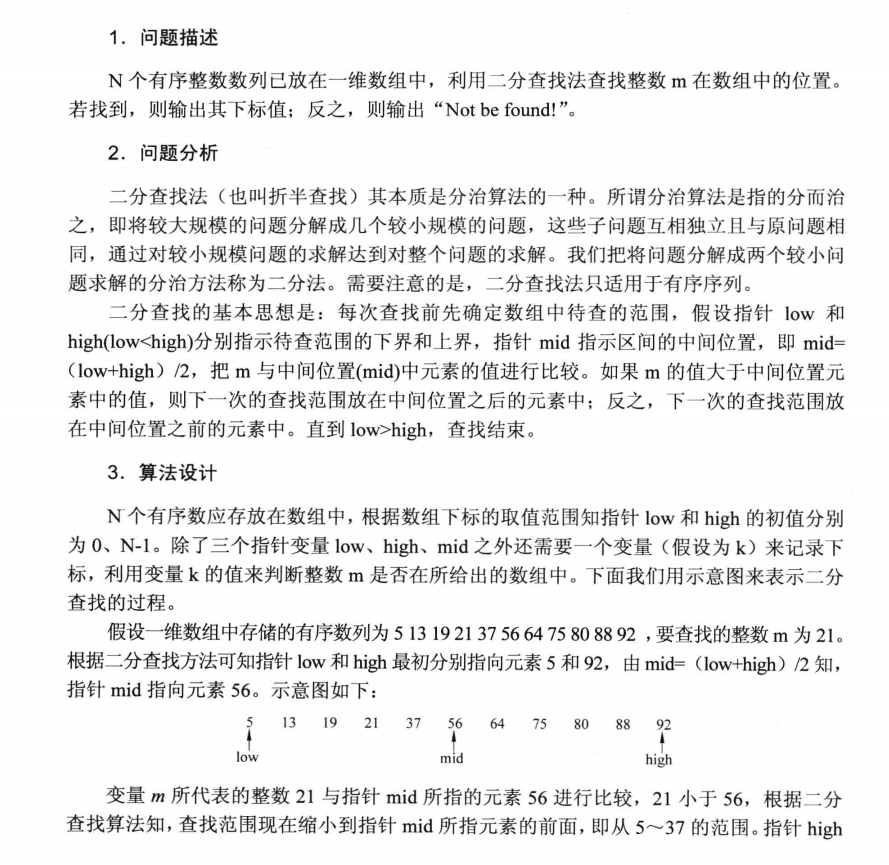
第九天 折半查找

#include<iostream>
using namespace std;
int main() {
int n, i, j;
cin >> n;
int a[10000];
for (i = 0; i < n; i++) {
cin >> a[i];
}
int m;
cin >> m;
int l = 0, r = n;
int t, mid;
while (l <= r) {
mid = (l + r) / 2;
if (m < a[mid]) {
r = mid - 1;
}
else if (m > a[mid]) {
l = mid + 1;
}
else {
cout << mid+1;
break;
}
}
if (l > r)cout << "Not be found";
}

浙公网安备 33010602011771号