机器学习经典算法
scikit-learn官网
https://scikit-learn.org
K近邻算法
KNN算法详解 https://scikit-learn.org/stable/modules/generated/sklearn.neighbors.KNeighborsClassifier.html
原理
import numpy as np from math import sqrt from collections import Counter class KNNClassifier: def __init__(self, k): """初始化kNN分类器""" assert k >= 1, "k must be valid" self.k = k self._X_train = None self._y_train = None def fit(self, X_train, y_train): """根据训练数据集X_train和y_train训练kNN分类器""" assert X_train.shape[0] == y_train.shape[0], \ "the size of X_train must be equal to the size of y_train" assert self.k <= X_train.shape[0], \ "the size of X_train must be at least k." self._X_train = X_train self._y_train = y_train return self def predict(self, X_predict): """给定待预测数据集X_predict,返回表示X_predict的结果向量""" assert self._X_train is not None and self._y_train is not None, \ "must fit before predict!" assert X_predict.shape[1] == self._X_train.shape[1], \ "the feature number of X_predict must be equal to X_train" y_predict = [self._predict(x) for x in X_predict] return np.array(y_predict) def _predict(self, x): """给定单个待预测数据x,返回x的预测结果值""" assert x.shape[0] == self._X_train.shape[1], \ "the feature number of x must be equal to X_train" distances = [sqrt(np.sum((x_train - x) ** 2)) for x_train in self._X_train] nearest = np.argsort(distances) topK_y = [self._y_train[i] for i in nearest[:self.k]] votes = Counter(topK_y) return votes.most_common(1)[0][0] def __repr__(self): return "KNN(k=%d)" % self.k
K个最近的节点中,某个类别多的分类多则为该分类

默认参数
class sklearn.neighbors.KNeighborsClassifier(n_neighbors=5, *, weights='uniform', algorithm='auto', leaf_size=30, p=2, metric='minkowski', metric_params=None, n_jobs=None, **kwargs)
加载数据集
import numpy as np import matplotlib.pyplot as plt from sklearn import datasets iris = datasets.load_iris() iris.keys() X = iris.data y = iris.target X.shape y.shape
拆分数据集
from sklearn.model_selection import train_test_split X_train, X_test, y_train, y_test = train_test_split(X, y, test_size=0.2, random_state=666) print(X_train.shape) print(y_train.shape) print(X_test.shape) print(y_test.shape)
分类
from sklearn.neighbors import KNeighborsClassifier knn_clf = KNeighborsClassifier(n_neighbors=6) knn_clf.fit(X_train, y_train) y_predict = knn_clf.predict(X_test) sum(y_predict == y_test) / len(y_test) # 准确度 knn_clf.score(X_test, y_test) # 准确度
分类结果的精确度
from sklearn.metrics import accuracy_score accuracy_score(y_test, y_predict)
# 加载数据集 from sklearn import datasets digits = datasets.load_digits() X = digits.data print(X.shape) # (1797, 64) y = digits.target print(y.shape) # (1797,) # 拆分数据集 from sklearn.model_selection import train_test_split X_train, X_test, y_train, y_test = train_test_split(X, y, test_size=0.2, random_state=666) # 分类 from sklearn.neighbors import KNeighborsClassifier knn_clf = KNeighborsClassifier(n_neighbors=3) knn_clf.fit(X_train, y_train) y_predict = knn_clf.predict(X_test) # 分类精确度 from sklearn.metrics import accuracy_score print(accuracy_score(y_test, y_predict)) # 0.9888888888888889 knn_clf.score(X_test, y_test) # 0.9888888888888889
超参数
weights 考虑距离权重 p 明可夫斯基距离相应的p
如果K=3,投票结果相同,如下三个类别,那怎么办呢?引入距离权重

欧拉距离
weights='distance'
p = 2
best_score = 0.0
best_k = -1
best_method = ""
for method in ["uniform", "distance"]:
for k in range(1, 11):
knn_clf = KNeighborsClassifier(n_neighbors=k, weights=method)
knn_clf.fit(X_train, y_train)
score = knn_clf.score(X_test, y_test)
if score > best_score:
best_k = k
best_score = score
best_method = method
print("best_method =", best_method) # best_method = uniform
print("best_k =", best_k) # best_k = 4
print("best_score =", best_score) # best_score = 0.9916666666666667
sk_knn_clf = KNeighborsClassifier(n_neighbors=4, weights="distance", p=1)
sk_knn_clf.fit(X_train, y_train)
sk_knn_clf.score(X_test, y_test) # 0.9833333333333333
明可夫斯基距离
考虑距离权重,最佳的参数p为2
best_score = 0.0
best_k = -1
best_p = -1
for k in range(1, 11):
for p in range(1, 6):
knn_clf = KNeighborsClassifier(n_neighbors=k, weights="distance", p=p)
knn_clf.fit(X_train, y_train)
score = knn_clf.score(X_test, y_test)
if score > best_score:
best_k = k
best_p = p
best_score = score
print("best_k =", best_k) # best_k = 3
print("best_p =", best_p) # best_p = 2
print("best_score =", best_score) # best_score = 0.9888888888888889
网格搜索
k p结合的搜索
verbose 输出日志
param_grid = [
{
'weights': ['uniform'],
'n_neighbors': [i for i in range(1, 11)]
},
{
'weights': ['distance'],
'n_neighbors': [i for i in range(1, 11)],
'p': [i for i in range(1, 6)]
}
]
knn_clf = KNeighborsClassifier()
from sklearn.model_selection import GridSearchCV
grid_search = GridSearchCV(knn_clf, param_grid)
grid_search.fit(X_train, y_train)
grid_search.best_estimator_
# KNeighborsClassifier(algorithm='auto', leaf_size=30, metric='minkowski',metric_params=None, n_jobs=1, n_neighbors=3, p=3, weights='distance')
grid_search.best_score_ # 0.9853862212943633
grid_search = GridSearchCV(knn_clf, param_grid, n_jobs=-1, verbose=2) # n_jobs=-1为所有CPU核
grid_search.fit(X_train, y_train)
更多超参数
http://scikit-learn.org/stable/modules/generated/sklearn.neighbors.DistanceMetric.html
数据归一化
作用:避免某部分特征数值过大,其它特征影响较小
# 均值方差归一化原理 import numpy as np import matplotlib.pyplot as plt X2 = np.random.randint(0, 100, (50, 2)) X2 = np.array(X2, dtype=float) X2[:,0] = (X2[:,0] - np.mean(X2[:,0])) / np.std(X2[:,0]) X2[:,1] = (X2[:,1] - np.mean(X2[:,1])) / np.std(X2[:,1]) np.mean(X2[:,0]) # -1.1990408665951691e-16 np.std(X2[:,0]) # 1.0 np.mean(X2[:,1]) # -1.1546319456101628e-16 np.std(X2[:,1]) # 0.99999999999999989
import numpy as np from sklearn import datasets # 加载数据集 iris = datasets.load_iris() X = iris.data y = iris.target # 拆分数据集 from sklearn.model_selection import train_test_split X_train, X_test, y_train, y_test = train_test_split(iris.data, iris.target, test_size=0.2, random_state=666) # 归一化 from sklearn.preprocessing import StandardScaler standardScalar = StandardScaler() standardScalar.fit(X_train) # 获得归一化后的均值和方差 standardScalar.mean_ # 归一化的均值 standardScalar.scale_ # 归一化的方差 X_train_standard = standardScalar.transform(X_train) # 均值方差归一化处理 X_test_standard = standardScalar.transform(X_test) # 归一化后的数据进行处理 from sklearn.neighbors import KNeighborsClassifier knn_clf = KNeighborsClassifier(n_neighbors=3) knn_clf.fit(X_train_standard, y_train) knn_clf.score(X_test_standard, y_test) # 1.0
总结
优点:
1.解决分类问题,天然可以解决多分类问题
2.思想简单,效果强大
3.还可以解决回归问题(取最近几个点的均值或者加权平均)
https://scikit-learn.org/stable/modules/generated/sklearn.neighbors.KNeighborsRegressor.html
缺点:
1.最大缺点:效率低下(训练集有m个样本,n个特征,则预测每一个新的数据,需要O(m*n))
2.高度数据相关(假设k=3,如果有两个点是错误值,则结果受影响很大)
3.预测结果不具可解释性
4.维度灾难

线性回归
作用
1.解决回归问题
2.思想简单,实现容易
3.许多强大的非线性模型的基础
4.结果具有很好的可解释性
5.蕴含机器学习中的很多重要思想
简单线性回归
import numpy as np class SimpleLinearRegression1: def __init__(self): """初始化Simple Linear Regression 模型""" self.a_ = None self.b_ = None def fit(self, x_train, y_train): """根据训练数据集x_train,y_train训练Simple Linear Regression模型""" assert x_train.ndim == 1, \ "Simple Linear Regressor can only solve single feature training data." assert len(x_train) == len(y_train), \ "the size of x_train must be equal to the size of y_train" x_mean = np.mean(x_train) y_mean = np.mean(y_train) num = 0.0 d = 0.0 for x, y in zip(x_train, y_train): num += (x - x_mean) * (y - y_mean) d += (x - x_mean) ** 2 self.a_ = num / d self.b_ = y_mean - self.a_ * x_mean return self def predict(self, x_predict): """给定待预测数据集x_predict,返回表示x_predict的结果向量""" assert x_predict.ndim == 1, \ "Simple Linear Regressor can only solve single feature training data." assert self.a_ is not None and self.b_ is not None, \ "must fit before predict!" return np.array([self._predict(x) for x in x_predict]) def _predict(self, x_single): """给定单个待预测数据x,返回x的预测结果值""" return self.a_ * x_single + self.b_ def __repr__(self): return "SimpleLinearRegression1()"

# 计算参数 from playML.SimpleLinearRegression import SimpleLinearRegression1 reg1 = SimpleLinearRegression1() reg1.fit(x, y) x_predict = 6 reg1.predict(np.array([x_predict])) reg1.a_ # 0.8 reg1.b_ # 0.39999999999999947 # 画图 y_hat1 = reg1.predict(x) plt.scatter(x, y) plt.plot(x, y_hat1, color='r') plt.axis([0, 6, 0, 6]) plt.show()

衡量线性回归法的指标


# 分割数据集 from playML.model_selection import train_test_split x_train, x_test, y_train, y_test = train_test_split(x, y, seed=666) # 得到参数 from playML.SimpleLinearRegression import SimpleLinearRegression reg = SimpleLinearRegression() reg.fit(x_train, y_train) reg.a_ reg.b_ # 精确度 from sklearn.metrics import mean_squared_error from sklearn.metrics import mean_absolute_error from sklearn.metrics import r2_score mean_squared_error(y_test, y_predict) # 44.02437512559532 mean_absolute_error(y_test, y_predict) # 4.219129679636869 r2_score(y_test, y_predict) # 0.4027785009292951
多元线性回归
import numpy as np from .metrics import r2_score class LinearRegression: def __init__(self): """初始化Linear Regression模型""" self.coef_ = None self.intercept_ = None self._theta = None def fit_normal(self, X_train, y_train): """根据训练数据集X_train, y_train训练Linear Regression模型""" assert X_train.shape[0] == y_train.shape[0], \ "the size of X_train must be equal to the size of y_train" X_b = np.hstack([np.ones((len(X_train), 1)), X_train]) self._theta = np.linalg.inv(X_b.T.dot(X_b)).dot(X_b.T).dot(y_train) self.intercept_ = self._theta[0] self.coef_ = self._theta[1:] return self def predict(self, X_predict): """给定待预测数据集X_predict,返回表示X_predict的结果向量""" assert self.intercept_ is not None and self.coef_ is not None, \ "must fit before predict!" assert X_predict.shape[1] == len(self.coef_), \ "the feature number of X_predict must be equal to X_train" X_b = np.hstack([np.ones((len(X_predict), 1)), X_predict]) return X_b.dot(self._theta) def score(self, X_test, y_test): """根据测试数据集 X_test 和 y_test 确定当前模型的准确度""" y_predict = self.predict(X_test) return r2_score(y_test, y_predict) def __repr__(self): return "LinearRegression()"

import numpy as np import matplotlib.pyplot as plt from sklearn import datasets # 数据加载 boston = datasets.load_boston() X = boston.data y = boston.target X = X[y < 50.0] y = y[y < 50.0] # 数据分割 from sklearn.model_selection import train_test_split X_train, X_test, y_train, y_test = train_test_split(X, y, random_state=666) # 得到参数 from sklearn.linear_model import LinearRegression lin_reg = LinearRegression() lin_reg.fit(X_train, y_train) # LinearRegression(copy_X=True, fit_intercept=True, n_jobs=1, normalize=False) lin_reg.coef_ # array([-1.14235739e-01, 3.12783163e-02, -4.30926281e-02, -9.16425531e-02,-1.09940036e+01, 3.49155727e+00,-1.40778005e-02, -1.06270960e+00,2.45307516e-01, -1.23179738e-02, -8.80618320e-01, 8.43243544e-03,-3.99667727e-01]) lin_reg.intercept_ # 32.64566083965309 # 打分 lin_reg.score(X_test, y_test) # 0.8008916199519096 # 可解释性 # 系数越大,特征影响越明显 lin_reg.coef_ # array([-1.05574295e-01, 3.52748549e-02, -4.35179251e-02, 4.55405227e-01, -1.24268073e+01, 3.75411229e+00, -2.36116881e-02, -1.21088069e+00, 2.50740082e-01, -1.37702943e-02, -8.38888137e-01, 7.93577159e-03,-3.50952134e-01]) np.argsort(lin_reg.coef_) # array([ 4, 7, 10, 12, 0, 2, 6, 9, 11, 1, 8, 3, 5], dtype=int64) boston.feature_names[np.argsort(lin_reg.coef_)] # array(['NOX', 'DIS', 'PTRATIO', 'LSTAT', 'CRIM', 'INDUS', 'AGE', 'TAX','B', 'ZN', 'RAD', 'CHAS', 'RM'], dtype='<U7')
梯度下降
理解:从向量的角度理解,梯度为导数向量的反方向,eta为取得的向量长度
作用:得到一个函数后,如何求解?有时候并不可解,线性回归可以当作一个特例
定义: 一步步逼近J最小值对应的theta。具体步骤:theta = theta - eta * gradient(导数大于0则theta变小,反之变大)。
参考文档 https://www.cnblogs.com/pinard/p/5970503.html
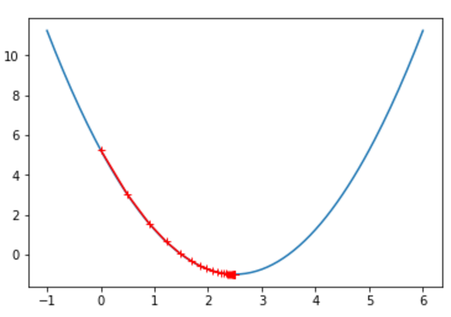
一元损失函数的梯度下降


解释:dJ/d(theta)为导数的方向,-dJ/d(theta)为梯度的方向

epsilon = 1e-8 eta = 0.1 def J(theta): return (theta-2.5)**2 - 1. def dJ(theta): return 2*(theta-2.5) theta = 0.0 while True: gradient = dJ(theta) last_theta = theta theta = theta - eta * gradient if(abs(J(theta) - J(last_theta)) < epsilon): break print(theta) # print(theta) print(J(theta)) # -0.99999998814289
theta = 0.0 theta_history = [theta] while True: gradient = dJ(theta) last_theta = theta theta = theta - eta * gradient theta_history.append(theta) if(abs(J(theta) - J(last_theta)) < epsilon): break plt.plot(plot_x, J(plot_x)) plt.plot(np.array(theta_history), J(np.array(theta_history)), color="r", marker='+') plt.show()

二元损失函数的梯度下降

线性回归的梯度下降


import numpy as np from .metrics import r2_score class LinearRegression: def __init__(self): """初始化Linear Regression模型""" self.coef_ = None self.intercept_ = None self._theta = None def fit_normal(self, X_train, y_train): """根据训练数据集X_train, y_train训练Linear Regression模型""" assert X_train.shape[0] == y_train.shape[0], \ "the size of X_train must be equal to the size of y_train" X_b = np.hstack([np.ones((len(X_train), 1)), X_train]) self._theta = np.linalg.inv(X_b.T.dot(X_b)).dot(X_b.T).dot(y_train) self.intercept_ = self._theta[0] self.coef_ = self._theta[1:] return self def fit_gd(self, X_train, y_train, eta=0.01, n_iters=1e4): """根据训练数据集X_train, y_train, 使用梯度下降法训练Linear Regression模型""" assert X_train.shape[0] == y_train.shape[0], \ "the size of X_train must be equal to the size of y_train" def J(theta, X_b, y): try: return np.sum((y - X_b.dot(theta)) ** 2) / len(y) except: return float('inf') def dJ(theta, X_b, y): res = np.empty(len(theta)) res[0] = np.sum(X_b.dot(theta) - y) for i in range(1, len(theta)): res[i] = (X_b.dot(theta) - y).dot(X_b[:, i]) return res * 2 / len(X_b) def gradient_descent(X_b, y, initial_theta, eta, n_iters=1e4, epsilon=1e-8): theta = initial_theta cur_iter = 0 while cur_iter < n_iters: gradient = dJ(theta, X_b, y) last_theta = theta theta = theta - eta * gradient if (abs(J(theta, X_b, y) - J(last_theta, X_b, y)) < epsilon): break cur_iter += 1 return theta X_b = np.hstack([np.ones((len(X_train), 1)), X_train]) initial_theta = np.zeros(X_b.shape[1]) self._theta = gradient_descent(X_b, y_train, initial_theta, eta, n_iters) self.intercept_ = self._theta[0] self.coef_ = self._theta[1:] return self def predict(self, X_predict): """给定待预测数据集X_predict,返回表示X_predict的结果向量""" assert self.intercept_ is not None and self.coef_ is not None, \ "must fit before predict!" assert X_predict.shape[1] == len(self.coef_), \ "the feature number of X_predict must be equal to X_train" X_b = np.hstack([np.ones((len(X_predict), 1)), X_predict]) return X_b.dot(self._theta) def score(self, X_test, y_test): """根据测试数据集 X_test 和 y_test 确定当前模型的准确度""" y_predict = self.predict(X_test) return r2_score(y_test, y_predict) def __repr__(self): return "LinearRegression()"
import numpy as np import matplotlib.pyplot as plt np.random.seed(666) x = 2 * np.random.random(size=100) y = x * 3. + 4. + np.random.normal(size=100) from playML.LinearRegression import LinearRegression lin_reg = LinearRegression() lin_reg.fit_gd(X, y) lin_reg.coef_ # array([3.00706277]) lin_reg.intercept_ # 4.021457858204859
随机梯度下降
import numpy as np from sklearn import datasets # 加载数据集 boston = datasets.load_boston() X = boston.data y = boston.target X = X[y < 50.0] y = y[y < 50.0] # 拆分数据集 from sklearn.model_selection import train_test_split X_train, X_test, y_train, y_test = train_test_split(X, y, random_state=666) # 数据集归一化 from sklearn.preprocessing import StandardScaler standardScaler = StandardScaler() standardScaler.fit(X_train) X_train_standard = standardScaler.transform(X_train) # 预测 from sklearn.linear_model import SGDRegressor sgd_reg = SGDRegressor() %time sgd_reg.fit(X_train_standard, y_train) # Wall time: 74.2 ms sgd_reg.score(X_test_standard, y_test) # 0.8032705751514356 sgd_reg = SGDRegressor(n_iter=50) %time sgd_reg.fit(X_train_standard, y_train) # Wall time: 4.88 ms sgd_reg.score(X_test_standard, y_test) # 0.8129892326446553
总结
梯度下降有3种算法:BGD、SGD、MGD
BGD全而慢,MGD小而快,MGD是折中选择
PCA



浙公网安备 33010602011771号