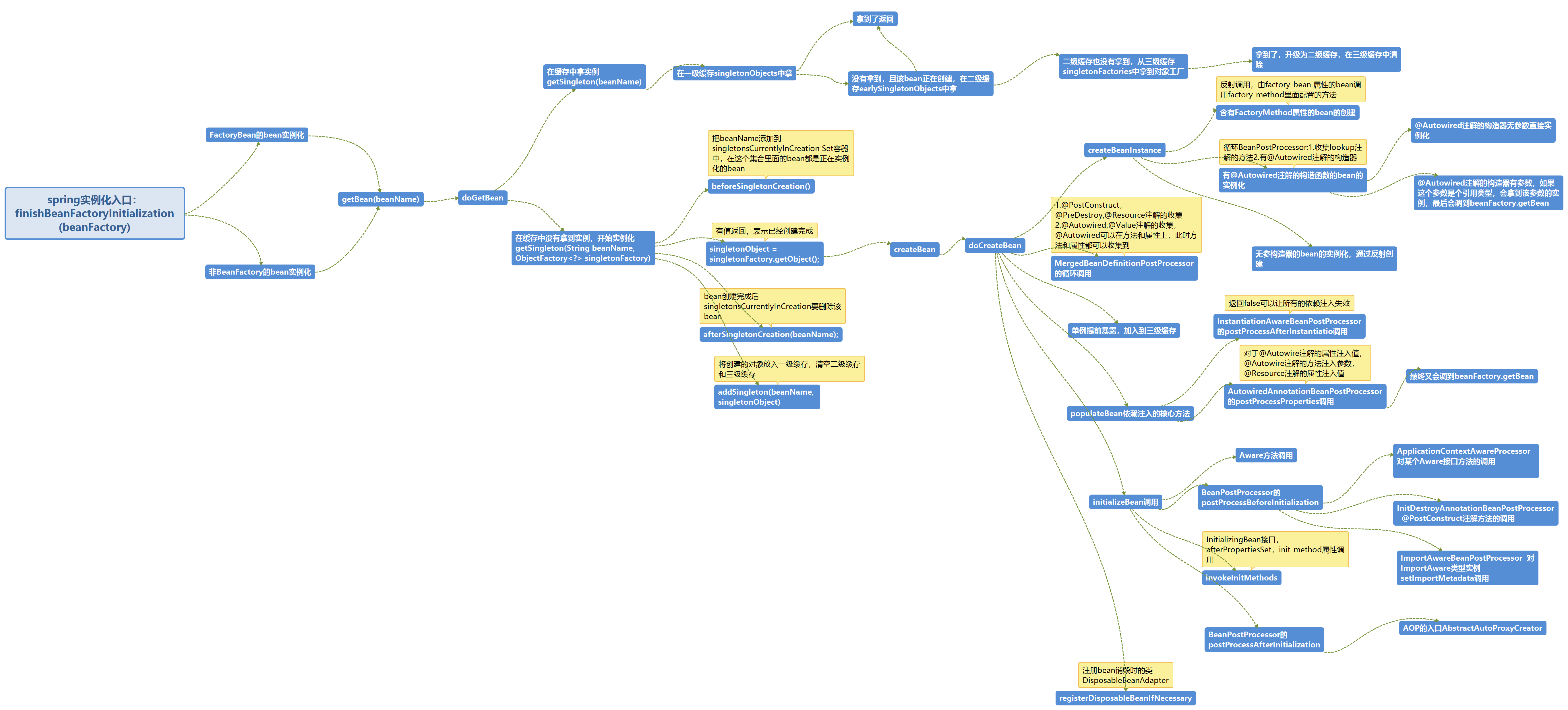
Spring源码解析之bean的实例化
bean实例化方法入口,AbstractApplicationContext类的finishBeanFactoryInitialization方法
finishBeanFactoryInitialization方法
protected void finishBeanFactoryInitialization(ConfigurableListableBeanFactory beanFactory) {
// Initialize conversion service for this context.
if (beanFactory.containsBean(CONVERSION_SERVICE_BEAN_NAME) &&
beanFactory.isTypeMatch(CONVERSION_SERVICE_BEAN_NAME, ConversionService.class)) {
beanFactory.setConversionService(
beanFactory.getBean(CONVERSION_SERVICE_BEAN_NAME, ConversionService.class));
}
// Register a default embedded value resolver if no bean post-processor
// (such as a PropertyPlaceholderConfigurer bean) registered any before:
// at this point, primarily for resolution in annotation attribute values.
if (!beanFactory.hasEmbeddedValueResolver()) {
beanFactory.addEmbeddedValueResolver(strVal -> getEnvironment().resolvePlaceholders(strVal));
}
// Initialize LoadTimeWeaverAware beans early to allow for registering their transformers early.
String[] weaverAwareNames = beanFactory.getBeanNamesForType(LoadTimeWeaverAware.class, false, false);
for (String weaverAwareName : weaverAwareNames) {
getBean(weaverAwareName);
}
// Stop using the temporary ClassLoader for type matching.
beanFactory.setTempClassLoader(null);
// Allow for caching all bean definition metadata, not expecting further changes.
beanFactory.freezeConfiguration();
// Instantiate all remaining (non-lazy-init) singletons.
beanFactory.preInstantiateSingletons();
}着重看beanFactory.preInstantiateSingletons();这行代码
preInstantiateSingletons方法
public void preInstantiateSingletons() throws BeansException {
if (logger.isTraceEnabled()) {
logger.trace("Pre-instantiating singletons in " + this);
}
// Iterate over a copy to allow for init methods which in turn register new bean definitions.
// While this may not be part of the regular factory bootstrap, it does otherwise work fine.
//xml解析时,讲过,把所有beanName都缓存到beanDefinitionNames了
List<String> beanNames = new ArrayList<>(this.beanDefinitionNames);
// Trigger initialization of all non-lazy singleton beans...
for (String beanName : beanNames) {
//把父BeanDefinition里面的属性拿到子BeanDefinition中
RootBeanDefinition bd = getMergedLocalBeanDefinition(beanName);
//如果不是抽象的,单例的,非懒加载的就实例化
if (!bd.isAbstract() && bd.isSingleton() && !bd.isLazyInit()) {
//判断bean是否实现了FactoryBean接口
if (isFactoryBean(beanName)) {
Object bean = getBean(FACTORY_BEAN_PREFIX + beanName);
if (bean instanceof FactoryBean) {
final FactoryBean<?> factory = (FactoryBean<?>) bean;
boolean isEagerInit;
if (System.getSecurityManager() != null && factory instanceof SmartFactoryBean) {
isEagerInit = AccessController.doPrivileged((PrivilegedAction<Boolean>)
((SmartFactoryBean<?>) factory)::isEagerInit,
getAccessControlContext());
}
else {
isEagerInit = (factory instanceof SmartFactoryBean &&
((SmartFactoryBean<?>) factory).isEagerInit());
}
if (isEagerInit) {
getBean(beanName);
}
}
}
else {
//主要从这里进入,看看实例化过程
getBean(beanName);
}
}
}
// Trigger post-initialization callback for all applicable beans...
for (String beanName : beanNames) {
Object singletonInstance = getSingleton(beanName);
if (singletonInstance instanceof SmartInitializingSingleton) {
final SmartInitializingSingleton smartSingleton = (SmartInitializingSingleton) singletonInstance;
if (System.getSecurityManager() != null) {
AccessController.doPrivileged((PrivilegedAction<Object>) () -> {
smartSingleton.afterSingletonsInstantiated();
return null;
}, getAccessControlContext());
}
else {
smartSingleton.afterSingletonsInstantiated();
}
}
}
}我们知道在xml解析的时候,注册的bean全部注册在beanDefinitionMap容器内,beanNames全部注册在beanDefinitionNames容器中,在bean的实例化时,会循环所有的beanName,然后拿到注册的beanDefinition
接着执行getBean()操作,继续下追,可以看到调用的是doGetBean方法
doGetBean方法
protected <T> T doGetBean(final String name, @Nullable final Class<T> requiredType,
@Nullable final Object[] args, boolean typeCheckOnly) throws BeansException {
final String beanName = transformedBeanName(name);
Object bean;
//从缓存中拿实例
// Eagerly check singleton cache for manually registered singletons.
Object sharedInstance = getSingleton(beanName);
//如果缓存里面能拿到实例
if (sharedInstance != null && args == null) {
if (logger.isTraceEnabled()) {
if (isSingletonCurrentlyInCreation(beanName)) {
logger.trace("Returning eagerly cached instance of singleton bean '" + beanName +
"' that is not fully initialized yet - a consequence of a circular reference");
} else {
logger.trace("Returning cached instance of singleton bean '" + beanName + "'");
}
}
//改方法是FactoryBean接口的调用入口
bean = getObjectForBeanInstance(sharedInstance, name, beanName, null);
} else {
//如果singletonObjects缓存里面没有,则走下来
// Fail if we're already creating this bean instance:
// We're assumably within a circular reference.
//如果是scope 是Prototype的,校验是否有出现循环依赖,如果有则直接报错
if (isPrototypeCurrentlyInCreation(beanName)) {
throw new BeanCurrentlyInCreationException(beanName);
}
// Check if bean definition exists in this factory.
BeanFactory parentBeanFactory = getParentBeanFactory();
if (parentBeanFactory != null && !containsBeanDefinition(beanName)) {
// Not found -> check parent.
String nameToLookup = originalBeanName(name);
if (parentBeanFactory instanceof AbstractBeanFactory) {
return ((AbstractBeanFactory) parentBeanFactory).doGetBean(
nameToLookup, requiredType, args, typeCheckOnly);
} else if (args != null) {
// Delegation to parent with explicit args.
return (T) parentBeanFactory.getBean(nameToLookup, args);
} else if (requiredType != null) {
// No args -> delegate to standard getBean method.
return parentBeanFactory.getBean(nameToLookup, requiredType);
} else {
return (T) parentBeanFactory.getBean(nameToLookup);
}
}
if (!typeCheckOnly) {
markBeanAsCreated(beanName);
}
try {
//父子BeanDefinition合并
final RootBeanDefinition mbd = getMergedLocalBeanDefinition(beanName);
checkMergedBeanDefinition(mbd, beanName, args);
//获取依赖对象属性,依赖对象要先实例化
// Guarantee initialization of beans that the current bean depends on.
String[] dependsOn = mbd.getDependsOn();
if (dependsOn != null) {
for (String dep : dependsOn) {
if (isDependent(beanName, dep)) {
throw new BeanCreationException(mbd.getResourceDescription(), beanName,
"Circular depends-on relationship between '" + beanName + "' and '" + dep + "'");
}
registerDependentBean(dep, beanName);
try {
//实例化
getBean(dep);
} catch (NoSuchBeanDefinitionException ex) {
throw new BeanCreationException(mbd.getResourceDescription(), beanName,
"'" + beanName + "' depends on missing bean '" + dep + "'", ex);
}
}
}
//大部分是单例的情况
// Create bean instance.
if (mbd.isSingleton()) {
sharedInstance = getSingleton(beanName, () -> {
try {
return createBean(beanName, mbd, args);
} catch (BeansException ex) {
// Explicitly remove instance from singleton cache: It might have been put there
// eagerly by the creation process, to allow for circular reference resolution.
// Also remove any beans that received a temporary reference to the bean.
destroySingleton(beanName);
throw ex;
}
});
//改方法是FactoryBean接口的调用入口
bean = getObjectForBeanInstance(sharedInstance, name, beanName, mbd);
} else if (mbd.isPrototype()) {
// It's a prototype -> create a new instance.
Object prototypeInstance = null;
try {
beforePrototypeCreation(beanName);
prototypeInstance = createBean(beanName, mbd, args);
} finally {
afterPrototypeCreation(beanName);
}
//改方法是FactoryBean接口的调用入口
bean = getObjectForBeanInstance(prototypeInstance, name, beanName, mbd);
} else {
String scopeName = mbd.getScope();
final Scope scope = this.scopes.get(scopeName);
if (scope == null) {
throw new IllegalStateException("No Scope registered for scope name '" + scopeName + "'");
}
try {
Object scopedInstance = scope.get(beanName, () -> {
beforePrototypeCreation(beanName);
try {
return createBean(beanName, mbd, args);
} finally {
afterPrototypeCreation(beanName);
}
});
//改方法是FactoryBean接口的调用入口
bean = getObjectForBeanInstance(scopedInstance, name, beanName, mbd);
} catch (IllegalStateException ex) {
throw new BeanCreationException(beanName,
"Scope '" + scopeName + "' is not active for the current thread; consider " +
"defining a scoped proxy for this bean if you intend to refer to it from a singleton",
ex);
}
}
} catch (BeansException ex) {
cleanupAfterBeanCreationFailure(beanName);
throw ex;
}
}
// Check if required type matches the type of the actual bean instance.
if (requiredType != null && !requiredType.isInstance(bean)) {
try {
T convertedBean = getTypeConverter().convertIfNecessary(bean, requiredType);
if (convertedBean == null) {
throw new BeanNotOfRequiredTypeException(name, requiredType, bean.getClass());
}
return convertedBean;
} catch (TypeMismatchException ex) {
if (logger.isTraceEnabled()) {
logger.trace("Failed to convert bean '" + name + "' to required type '" +
ClassUtils.getQualifiedName(requiredType) + "'", ex);
}
throw new BeanNotOfRequiredTypeException(name, requiredType, bean.getClass());
}
}
return (T) bean;
}
doGetBean方法源码分析如下
在缓存中拿实例
Object sharedInstance = getSingleton(beanName);
protected Object getSingleton(String beanName, boolean allowEarlyReference) {
//根据beanName从缓存中拿实例
//先从一级缓存拿
Object singletonObject = this.singletonObjects.get(beanName);
//如果bean还正在创建,还没创建完成,其实就是堆内存有了,属性还没有DI依赖注入
if (singletonObject == null && isSingletonCurrentlyInCreation(beanName)) {
synchronized (this.singletonObjects) {
//从二级缓存中拿
singletonObject = this.earlySingletonObjects.get(beanName);
//如果还拿不到,并且允许bean提前暴露
if (singletonObject == null && allowEarlyReference) {
//从三级缓存中拿到对象工厂
ObjectFactory<?> singletonFactory = this.singletonFactories.get(beanName);
if (singletonFactory != null) {
//从工厂中拿到对象
singletonObject = singletonFactory.getObject();
//升级到二级缓存
this.earlySingletonObjects.put(beanName, singletonObject);
//删除三级缓存
this.singletonFactories.remove(beanName);
}
}
}
}
return singletonObject;
}1.先从一级缓存singletonObjects中拿,此时的bean还没有开始实例化,所有拿到的是空的,同时isSingletonCurrentlyInCreation(beanName)拿到的也是false,自然下面的代码也不会执行了,这里下面的代码暂时不看,下面的代码会在spring的循环依赖中讲解
获取依赖对象属性,依赖对象要先实例化
String[] dependsOn = mbd.getDependsOn();
if (dependsOn != null) {
for (String dep : dependsOn) {
if (isDependent(beanName, dep)) {
throw new BeanCreationException(mbd.getResourceDescription(), beanName,
"Circular depends-on relationship between '" + beanName + "' and '" + dep + "'");
}
registerDependentBean(dep, beanName);
try {
//实例化
getBean(dep);
} catch (NoSuchBeanDefinitionException ex) {
throw new BeanCreationException(mbd.getResourceDescription(), beanName,
"'" + beanName + "' depends on missing bean '" + dep + "'", ex);
}
}
}可以看到我们在封装beanDefinition的时候,收集的dependsOn这个注解,并且封装在DependsOn属性中,这里会拿到所有的DependsOn的信息,然在实例化该bean之前优先实例化dependsOn里面的bean
单例的实例化
if (mbd.isSingleton()) {
sharedInstance = getSingleton(beanName, () -> {
try {
return createBean(beanName, mbd, args);
} catch (BeansException ex) {
// Explicitly remove instance from singleton cache: It might have been put there
// eagerly by the creation process, to allow for circular reference resolution.
// Also remove any beans that received a temporary reference to the bean.
destroySingleton(beanName);
throw ex;
}
});
//该方法是FactoryBean接口的调用入口
bean = getObjectForBeanInstance(sharedInstance, name, beanName, mbd);
}getSingleton方法
public Object getSingleton(String beanName, ObjectFactory<?> singletonFactory) {
Assert.notNull(beanName, "Bean name must not be null");
synchronized (this.singletonObjects) {
//如果缓存中有,则直接返回
Object singletonObject = this.singletonObjects.get(beanName);
if (singletonObject == null) {
if (this.singletonsCurrentlyInDestruction) {
throw new BeanCreationNotAllowedException(beanName,
"Singleton bean creation not allowed while singletons of this factory are in destruction " +
"(Do not request a bean from a BeanFactory in a destroy method implementation!)");
}
if (logger.isDebugEnabled()) {
logger.debug("Creating shared instance of singleton bean '" + beanName + "'");
}
//把beanName添加到singletonsCurrentlyInCreation Set容器中,在这个集合里面的bean都是正在实例化的bean
beforeSingletonCreation(beanName);
boolean newSingleton = false;
boolean recordSuppressedExceptions = (this.suppressedExceptions == null);
if (recordSuppressedExceptions) {
this.suppressedExceptions = new LinkedHashSet<>();
}
try {
//如果这里有返回值,就代表这个bean已经结束创建了,已经完全创建成功
singletonObject = singletonFactory.getObject();
newSingleton = true;
}
catch (IllegalStateException ex) {
// Has the singleton object implicitly appeared in the meantime ->
// if yes, proceed with it since the exception indicates that state.
singletonObject = this.singletonObjects.get(beanName);
if (singletonObject == null) {
throw ex;
}
}
catch (BeanCreationException ex) {
if (recordSuppressedExceptions) {
for (Exception suppressedException : this.suppressedExceptions) {
ex.addRelatedCause(suppressedException);
}
}
throw ex;
}
finally {
if (recordSuppressedExceptions) {
this.suppressedExceptions = null;
}
//bean创建完成后singletonsCurrentlyInCreation要删除该bean
afterSingletonCreation(beanName);
}
if (newSingleton) {
//创建对象成功时,把对象缓存到singletonObjects缓存中,bean创建完成时放入一级缓存
addSingleton(beanName, singletonObject);
}
}
return singletonObject;
}
}1.在一级缓存singletonObjects中拿实例,第一次拿不到
2.执行beforeSingletonCreation(beanName);把beanName添加到singletonsCurrentlyInCreation Set容器中,在这个集合里面的bean都是正在实例化的bean
3.singletonObject = singletonFactory.getObject();执行getObject()方法,getObject()方法体内是return createBean(beanName, mbd, args);
4.createBean方法里面最重要的一行代码Object beanInstance = doCreateBean(beanName, mbdToUse, args);
5.bean创建完成后singletonsCurrentlyInCreation要删除该bean
6.创建对象成功时,把对象缓存到singletonObjects缓存中,bean创建完成时放入一级缓存
doCreateBean方法
protected Object doCreateBean(final String beanName, final RootBeanDefinition mbd, final @Nullable Object[] args)
throws BeanCreationException {
// Instantiate the bean.
BeanWrapper instanceWrapper = null;
if (mbd.isSingleton()) {
instanceWrapper = this.factoryBeanInstanceCache.remove(beanName);
}
if (instanceWrapper == null) {
//创建实例
instanceWrapper = createBeanInstance(beanName, mbd, args);
}
final Object bean = instanceWrapper.getWrappedInstance();
Class<?> beanType = instanceWrapper.getWrappedClass();
if (beanType != NullBean.class) {
mbd.resolvedTargetType = beanType;
}
// Allow post-processors to modify the merged bean definition.
synchronized (mbd.postProcessingLock) {
if (!mbd.postProcessed) {
try {
//CommonAnnotationBeanPostProcessor 支持了@PostConstruct,@PreDestroy,@Resource注解
//AutowiredAnnotationBeanPostProcessor 支持 @Autowired,@Value注解
//BeanPostProcessor接口的典型运用,这里要理解这个接口
//对类中注解的装配过程
applyMergedBeanDefinitionPostProcessors(mbd, beanType, beanName);
}
catch (Throwable ex) {
throw new BeanCreationException(mbd.getResourceDescription(), beanName,
"Post-processing of merged bean definition failed", ex);
}
mbd.postProcessed = true;
}
}
// Eagerly cache singletons to be able to resolve circular references
// even when triggered by lifecycle interfaces like BeanFactoryAware.
//是否单例bean提前暴露
boolean earlySingletonExposure = (mbd.isSingleton() && this.allowCircularReferences &&
isSingletonCurrentlyInCreation(beanName));
if (earlySingletonExposure) {
if (logger.isTraceEnabled()) {
logger.trace("Eagerly caching bean '" + beanName +
"' to allow for resolving potential circular references");
}
//对理解循环依赖帮助非常大,添加三级缓存
addSingletonFactory(beanName, () -> getEarlyBeanReference(beanName, mbd, bean));
}
// Initialize the bean instance.
Object exposedObject = bean;
try {
//ioc di,依赖注入的核心方法
populateBean(beanName, mbd, instanceWrapper);
//bean 实例化+ioc依赖注入完以后的调用
exposedObject = initializeBean(beanName, exposedObject, mbd);
}
catch (Throwable ex) {
if (ex instanceof BeanCreationException && beanName.equals(((BeanCreationException) ex).getBeanName())) {
throw (BeanCreationException) ex;
}
else {
throw new BeanCreationException(
mbd.getResourceDescription(), beanName, "Initialization of bean failed", ex);
}
}
if (earlySingletonExposure) {
Object earlySingletonReference = getSingleton(beanName, false);
if (earlySingletonReference != null) {
if (exposedObject == bean) {
exposedObject = earlySingletonReference;
}
else if (!this.allowRawInjectionDespiteWrapping && hasDependentBean(beanName)) {
String[] dependentBeans = getDependentBeans(beanName);
Set<String> actualDependentBeans = new LinkedHashSet<>(dependentBeans.length);
for (String dependentBean : dependentBeans) {
if (!removeSingletonIfCreatedForTypeCheckOnly(dependentBean)) {
actualDependentBeans.add(dependentBean);
}
}
if (!actualDependentBeans.isEmpty()) {
throw new BeanCurrentlyInCreationException(beanName,
"Bean with name '" + beanName + "' has been injected into other beans [" +
StringUtils.collectionToCommaDelimitedString(actualDependentBeans) +
"] in its raw version as part of a circular reference, but has eventually been " +
"wrapped. This means that said other beans do not use the final version of the " +
"bean. This is often the result of over-eager type matching - consider using " +
"'getBeanNamesOfType' with the 'allowEagerInit' flag turned off, for example.");
}
}
}
}
// Register bean as disposable.
try {
//注册bean销毁时的类DisposableBeanAdapter
registerDisposableBeanIfNecessary(beanName, bean, mbd);
}
catch (BeanDefinitionValidationException ex) {
throw new BeanCreationException(
mbd.getResourceDescription(), beanName, "Invalid destruction signature", ex);
}
return exposedObject;
}createBeanInstance方法
protected BeanWrapper createBeanInstance(String beanName, RootBeanDefinition mbd, @Nullable Object[] args) {
// Make sure bean class is actually resolved at this point.
//反射拿到Class对象
Class<?> beanClass = resolveBeanClass(mbd, beanName);
if (beanClass != null && !Modifier.isPublic(beanClass.getModifiers()) && !mbd.isNonPublicAccessAllowed()) {
throw new BeanCreationException(mbd.getResourceDescription(), beanName,
"Bean class isn't public, and non-public access not allowed: " + beanClass.getName());
}
Supplier<?> instanceSupplier = mbd.getInstanceSupplier();
if (instanceSupplier != null) {
return obtainFromSupplier(instanceSupplier, beanName);
}
//如果有FactoryMethodName属性
if (mbd.getFactoryMethodName() != null) {
return instantiateUsingFactoryMethod(beanName, mbd, args);
}
// Shortcut when re-creating the same bean...
boolean resolved = false;
boolean autowireNecessary = false;
if (args == null) {
synchronized (mbd.constructorArgumentLock) {
if (mbd.resolvedConstructorOrFactoryMethod != null) {
resolved = true;
autowireNecessary = mbd.constructorArgumentsResolved;
}
}
}
if (resolved) {
if (autowireNecessary) {
return autowireConstructor(beanName, mbd, null, null);
}
else {
return instantiateBean(beanName, mbd);
}
}
// Candidate constructors for autowiring?
//寻找当前正在实例化的bean中有@Autowired注解的构造函数
Constructor<?>[] ctors = determineConstructorsFromBeanPostProcessors(beanClass, beanName);
if (ctors != null || mbd.getResolvedAutowireMode() == AUTOWIRE_CONSTRUCTOR ||
mbd.hasConstructorArgumentValues() || !ObjectUtils.isEmpty(args)) {
//如果ctors不为空,就说明构造函数上有@Autowired注解
return autowireConstructor(beanName, mbd, ctors, args);
}
// Preferred constructors for default construction?
ctors = mbd.getPreferredConstructors();
if (ctors != null) {
return autowireConstructor(beanName, mbd, ctors, null);
}
//无参构造函数的实例化,大部分的实例是采用的无参构造函数的方式实例化
// No special handling: simply use no-arg constructor.
return instantiateBean(beanName, mbd);
}1.判断FactoryMethodName属性,如果有,则该bean的实例不是由spring创建,而是由FactoryMethod方法用户自己new的实例,但是交给spring管理
2.寻找当前正在实例化的bean中有@Autowired注解的构造函数
Constructor<?>[] ctors = determineConstructorsFromBeanPostProcessors(beanClass, beanName);
protected Constructor<?>[] determineConstructorsFromBeanPostProcessors(@Nullable Class<?> beanClass, String beanName)
throws BeansException {
if (beanClass != null && hasInstantiationAwareBeanPostProcessors()) {
for (BeanPostProcessor bp : getBeanPostProcessors()) {
if (bp instanceof SmartInstantiationAwareBeanPostProcessor) {
SmartInstantiationAwareBeanPostProcessor ibp = (SmartInstantiationAwareBeanPostProcessor) bp;
Constructor<?>[] ctors = ibp.determineCandidateConstructors(beanClass, beanName);
if (ctors != null) {
return ctors;
}
}
}
}
return null;
}遍历了所有的BeanPostProcessor找到SmartInstantiationAwareBeanPostProcessor
我们知道对于@Autowired注解支撑的类是AutowiredAnnotationBeanPostProcessor,它正好是SmartInstantiationAwareBeanPostProcessor的子类,所以会执行determineCandidateConstructors方法
3.determineCandidateConstructors方法
public Constructor<?>[] determineCandidateConstructors(Class<?> beanClass, final String beanName)
throws BeanCreationException {
// Let's check for lookup methods here..
if (!this.lookupMethodsChecked.contains(beanName)) {
try {
ReflectionUtils.doWithMethods(beanClass, method -> {
//对注解Lookup的支持
Lookup lookup = method.getAnnotation(Lookup.class);
if (lookup != null) {
Assert.state(this.beanFactory != null, "No BeanFactory available");
LookupOverride override = new LookupOverride(method, lookup.value());
try {
RootBeanDefinition mbd = (RootBeanDefinition) this.beanFactory.getMergedBeanDefinition(beanName);
mbd.getMethodOverrides().addOverride(override);
}
catch (NoSuchBeanDefinitionException ex) {
throw new BeanCreationException(beanName,
"Cannot apply @Lookup to beans without corresponding bean definition");
}
}
});
}
catch (IllegalStateException ex) {
throw new BeanCreationException(beanName, "Lookup method resolution failed", ex);
}
this.lookupMethodsChecked.add(beanName);
}
// Quick check on the concurrent map first, with minimal locking.
Constructor<?>[] candidateConstructors = this.candidateConstructorsCache.get(beanClass);
if (candidateConstructors == null) {
// Fully synchronized resolution now...
synchronized (this.candidateConstructorsCache) {
candidateConstructors = this.candidateConstructorsCache.get(beanClass);
if (candidateConstructors == null) {
Constructor<?>[] rawCandidates;
try {
//获取bean对应的所有构造器
rawCandidates = beanClass.getDeclaredConstructors();
}
catch (Throwable ex) {
throw new BeanCreationException(beanName,
"Resolution of declared constructors on bean Class [" + beanClass.getName() +
"] from ClassLoader [" + beanClass.getClassLoader() + "] failed", ex);
}
List<Constructor<?>> candidates = new ArrayList<>(rawCandidates.length);
Constructor<?> requiredConstructor = null;
Constructor<?> defaultConstructor = null;
Constructor<?> primaryConstructor = BeanUtils.findPrimaryConstructor(beanClass);
int nonSyntheticConstructors = 0;
for (Constructor<?> candidate : rawCandidates) {
if (!candidate.isSynthetic()) {
nonSyntheticConstructors++;
}
else if (primaryConstructor != null) {
continue;
}
//获取到构造函数上的@Autowired注解信息
AnnotationAttributes ann = findAutowiredAnnotation(candidate);
if (ann == null) {
Class<?> userClass = ClassUtils.getUserClass(beanClass);
if (userClass != beanClass) {
try {
Constructor<?> superCtor =
userClass.getDeclaredConstructor(candidate.getParameterTypes());
ann = findAutowiredAnnotation(superCtor);
}
catch (NoSuchMethodException ex) {
// Simply proceed, no equivalent superclass constructor found...
}
}
}
if (ann != null) {
if (requiredConstructor != null) {
throw new BeanCreationException(beanName,
"Invalid autowire-marked constructor: " + candidate +
". Found constructor with 'required' Autowired annotation already: " +
requiredConstructor);
}
//获取到@Autowired里面的required方法的值
boolean required = determineRequiredStatus(ann);
if (required) {
if (!candidates.isEmpty()) {
throw new BeanCreationException(beanName,
"Invalid autowire-marked constructors: " + candidates +
". Found constructor with 'required' Autowired annotation: " +
candidate);
}
requiredConstructor = candidate;
}
candidates.add(candidate);
}
else if (candidate.getParameterCount() == 0) {
defaultConstructor = candidate;
}
}
if (!candidates.isEmpty()) {
// Add default constructor to list of optional constructors, as fallback.
if (requiredConstructor == null) {
if (defaultConstructor != null) {
candidates.add(defaultConstructor);
}
else if (candidates.size() == 1 && logger.isInfoEnabled()) {
logger.info("Inconsistent constructor declaration on bean with name '" + beanName +
"': single autowire-marked constructor flagged as optional - " +
"this constructor is effectively required since there is no " +
"default constructor to fall back to: " + candidates.get(0));
}
}
candidateConstructors = candidates.toArray(new Constructor<?>[0]);
}
else if (rawCandidates.length == 1 && rawCandidates[0].getParameterCount() > 0) {
candidateConstructors = new Constructor<?>[] {rawCandidates[0]};
}
else if (nonSyntheticConstructors == 2 && primaryConstructor != null &&
defaultConstructor != null && !primaryConstructor.equals(defaultConstructor)) {
candidateConstructors = new Constructor<?>[] {primaryConstructor, defaultConstructor};
}
else if (nonSyntheticConstructors == 1 && primaryConstructor != null) {
candidateConstructors = new Constructor<?>[] {primaryConstructor};
}
else {
candidateConstructors = new Constructor<?>[0];
}
this.candidateConstructorsCache.put(beanClass, candidateConstructors);
}
}
}
return (candidateConstructors.length > 0 ? candidateConstructors : null);
}- 遍历所有的方法,找出含有@Lookup 注解的方法,并将Lookup 注解信息封装到beanDefinition中,这里是对@Lookup 注解的支持
- 获取所有的构造器,找出含有@Autowired的构造器,并且找到@Autowired里面的required方法的值,只对required=true的构造函数实例化
4.通过反射实例化对象autowireConstructor(beanName, mbd, ctors, args)
public BeanWrapper autowireConstructor(String beanName, RootBeanDefinition mbd,
@Nullable Constructor<?>[] chosenCtors, @Nullable Object[] explicitArgs) {
BeanWrapperImpl bw = new BeanWrapperImpl();
//忽略可以不看,设置类型转换器,注册自定义编辑器
this.beanFactory.initBeanWrapper(bw);
Constructor<?> constructorToUse = null;
ArgumentsHolder argsHolderToUse = null;
Object[] argsToUse = null;
if (explicitArgs != null) {
argsToUse = explicitArgs;
}
else {
Object[] argsToResolve = null;
synchronized (mbd.constructorArgumentLock) {
constructorToUse = (Constructor<?>) mbd.resolvedConstructorOrFactoryMethod;
if (constructorToUse != null && mbd.constructorArgumentsResolved) {
// Found a cached constructor...
argsToUse = mbd.resolvedConstructorArguments;
if (argsToUse == null) {
argsToResolve = mbd.preparedConstructorArguments;
}
}
}
if (argsToResolve != null) {
argsToUse = resolvePreparedArguments(beanName, mbd, bw, constructorToUse, argsToResolve, true);
}
}
if (constructorToUse == null || argsToUse == null) {
// Take specified constructors, if any.
Constructor<?>[] candidates = chosenCtors;
if (candidates == null) {
Class<?> beanClass = mbd.getBeanClass();
try {
candidates = (mbd.isNonPublicAccessAllowed() ?
beanClass.getDeclaredConstructors() : beanClass.getConstructors());
}
catch (Throwable ex) {
throw new BeanCreationException(mbd.getResourceDescription(), beanName,
"Resolution of declared constructors on bean Class [" + beanClass.getName() +
"] from ClassLoader [" + beanClass.getClassLoader() + "] failed", ex);
}
}
//mbd.hasConstructorArgumentValues()这个是false的,因为是@Autowired的构造函数,不是<constructor-arg>标签
if (candidates.length == 1 && explicitArgs == null && !mbd.hasConstructorArgumentValues()) {
Constructor<?> uniqueCandidate = candidates[0];
//如果是无参构造函数
if (uniqueCandidate.getParameterCount() == 0) {
synchronized (mbd.constructorArgumentLock) {
mbd.resolvedConstructorOrFactoryMethod = uniqueCandidate;
mbd.constructorArgumentsResolved = true;
mbd.resolvedConstructorArguments = EMPTY_ARGS;
}
bw.setBeanInstance(instantiate(beanName, mbd, uniqueCandidate, EMPTY_ARGS));
return bw;
}
}
// Need to resolve the constructor.
boolean autowiring = (chosenCtors != null ||
mbd.getResolvedAutowireMode() == AutowireCapableBeanFactory.AUTOWIRE_CONSTRUCTOR);
ConstructorArgumentValues resolvedValues = null;
int minNrOfArgs;
if (explicitArgs != null) {
minNrOfArgs = explicitArgs.length;
}
else {
ConstructorArgumentValues cargs = mbd.getConstructorArgumentValues();
resolvedValues = new ConstructorArgumentValues();
minNrOfArgs = resolveConstructorArguments(beanName, mbd, bw, cargs, resolvedValues);
}
AutowireUtils.sortConstructors(candidates);
int minTypeDiffWeight = Integer.MAX_VALUE;
Set<Constructor<?>> ambiguousConstructors = null;
LinkedList<UnsatisfiedDependencyException> causes = null;
for (Constructor<?> candidate : candidates) {
//获取到构造函数的参数类型
Class<?>[] paramTypes = candidate.getParameterTypes();
if (constructorToUse != null && argsToUse != null && argsToUse.length > paramTypes.length) {
// Already found greedy constructor that can be satisfied ->
// do not look any further, there are only less greedy constructors left.
break;
}
if (paramTypes.length < minNrOfArgs) {
continue;
}
ArgumentsHolder argsHolder;
if (resolvedValues != null) {
try {
String[] paramNames = ConstructorPropertiesChecker.evaluate(candidate, paramTypes.length);
if (paramNames == null) {
ParameterNameDiscoverer pnd = this.beanFactory.getParameterNameDiscoverer();
if (pnd != null) {
//获取构造函数中参数的名称
paramNames = pnd.getParameterNames(candidate);
}
}
//获取到参数的值
argsHolder = createArgumentArray(beanName, mbd, resolvedValues, bw, paramTypes, paramNames,
getUserDeclaredConstructor(candidate), autowiring, candidates.length == 1);
}
catch (UnsatisfiedDependencyException ex) {
if (logger.isTraceEnabled()) {
logger.trace("Ignoring constructor [" + candidate + "] of bean '" + beanName + "': " + ex);
}
// Swallow and try next constructor.
if (causes == null) {
causes = new LinkedList<>();
}
causes.add(ex);
continue;
}
}
else {
// Explicit arguments given -> arguments length must match exactly.
if (paramTypes.length != explicitArgs.length) {
continue;
}
argsHolder = new ArgumentsHolder(explicitArgs);
}
int typeDiffWeight = (mbd.isLenientConstructorResolution() ?
argsHolder.getTypeDifferenceWeight(paramTypes) : argsHolder.getAssignabilityWeight(paramTypes));
// Choose this constructor if it represents the closest match.
if (typeDiffWeight < minTypeDiffWeight) {
constructorToUse = candidate;
argsHolderToUse = argsHolder;
argsToUse = argsHolder.arguments;
minTypeDiffWeight = typeDiffWeight;
ambiguousConstructors = null;
}
else if (constructorToUse != null && typeDiffWeight == minTypeDiffWeight) {
if (ambiguousConstructors == null) {
ambiguousConstructors = new LinkedHashSet<>();
ambiguousConstructors.add(constructorToUse);
}
ambiguousConstructors.add(candidate);
}
}
if (constructorToUse == null) {
if (causes != null) {
UnsatisfiedDependencyException ex = causes.removeLast();
for (Exception cause : causes) {
this.beanFactory.onSuppressedException(cause);
}
throw ex;
}
throw new BeanCreationException(mbd.getResourceDescription(), beanName,
"Could not resolve matching constructor " +
"(hint: specify index/type/name arguments for simple parameters to avoid type ambiguities)");
}
else if (ambiguousConstructors != null && !mbd.isLenientConstructorResolution()) {
throw new BeanCreationException(mbd.getResourceDescription(), beanName,
"Ambiguous constructor matches found in bean '" + beanName + "' " +
"(hint: specify index/type/name arguments for simple parameters to avoid type ambiguities): " +
ambiguousConstructors);
}
if (explicitArgs == null && argsHolderToUse != null) {
argsHolderToUse.storeCache(mbd, constructorToUse);
}
}
Assert.state(argsToUse != null, "Unresolved constructor arguments");
//有参构造函数的实例化,反射实例化
bw.setBeanInstance(instantiate(beanName, mbd, constructorToUse, argsToUse));
return bw;
}- 如果是无参构造器,直接实例化
- 如果是有参的构造器
如果构造器参数是个引用类型,跟代码会出现如下代码
Map<String, Object> matchingBeans = findAutowireCandidates(beanName, type, descriptor);
matchingBeans 有值,会遍历这个map
会执行如下代码
instanceCandidate = descriptor.resolveCandidate(autowiredBeanName, type, this);
public Object resolveCandidate(String beanName, Class<?> requiredType, BeanFactory beanFactory)
throws BeansException {
return beanFactory.getBean(beanName);
}我们可以看到最后出现了getBean操作,又会走实例化流程
5.无参构造函数的实例化
instantiateBean(beanName, mbd)
通过反射创建实例化
applyMergedBeanDefinitionPostProcessors方法
- BeanPostProcessor接口的运用
- CommonAnnotationBeanPostProcessor 支持了@PostConstruct,@PreDestroy,@Resource注解
- AutowiredAnnotationBeanPostProcessor 支持 @Autowired,@Value注解
protected void applyMergedBeanDefinitionPostProcessors(RootBeanDefinition mbd, Class<?> beanType, String beanName) {
for (BeanPostProcessor bp : getBeanPostProcessors()) {
if (bp instanceof MergedBeanDefinitionPostProcessor) {
MergedBeanDefinitionPostProcessor bdp = (MergedBeanDefinitionPostProcessor) bp;
bdp.postProcessMergedBeanDefinition(mbd, beanType, beanName);
}
}
}循环所有的BeanPostProcessor接口,找到是MergedBeanDefinitionPostProcessor 的BeanPostProcessor,执行
postProcessMergedBeanDefinition方法
CommonAnnotationBeanPostProcessor
public void postProcessMergedBeanDefinition(RootBeanDefinition beanDefinition, Class<?> beanType, String beanName) {
//扫描@PostConstruct @PreDestroy
super.postProcessMergedBeanDefinition(beanDefinition, beanType, beanName);
//扫描@Resource,扫描属性和方法上面是否有@Resource注解,如果有则收集起来封装成对象
InjectionMetadata metadata = findResourceMetadata(beanName, beanType, null);
metadata.checkConfigMembers(beanDefinition);
}扫描@PostConstruct @PreDestroy,并将其封装在LifecycleMetadata中
扫描@Resource ,并将其封装在InjectionMetadata 中
AutowiredAnnotationBeanPostProcessor
public void postProcessMergedBeanDefinition(RootBeanDefinition beanDefinition, Class<?> beanType, String beanName) {
InjectionMetadata metadata = findAutowiringMetadata(beanName, beanType, null);
metadata.checkConfigMembers(beanDefinition);
}扫描@Autowired,@Value注解,将其封装在InjectionMetadata 中
单例提前暴露
boolean earlySingletonExposure = (mbd.isSingleton() && this.allowCircularReferences &&
isSingletonCurrentlyInCreation(beanName));
if (earlySingletonExposure) {
if (logger.isTraceEnabled()) {
logger.trace("Eagerly caching bean '" + beanName +
"' to allow for resolving potential circular references");
}
addSingletonFactory(beanName, () -> getEarlyBeanReference(beanName, mbd, bean));
}
protected void addSingletonFactory(String beanName, ObjectFactory<?> singletonFactory) {
Assert.notNull(singletonFactory, "Singleton factory must not be null");
synchronized (this.singletonObjects) {
if (!this.singletonObjects.containsKey(beanName)) {
this.singletonFactories.put(beanName, singletonFactory);
this.earlySingletonObjects.remove(beanName);
this.registeredSingletons.add(beanName);
}
}
}将ObjectFactory加入到三级缓存,ObjectFactory的getObject返回的是getEarlyBeanReference方法的执行结果,getEarlyBeanReference的执行结果返回的是这个bean本身,或者是这个bean的代理
依赖注入
populateBean(beanName, mbd, instanceWrapper);
protected void populateBean(String beanName, RootBeanDefinition mbd, @Nullable BeanWrapper bw) {
if (bw == null) {
if (mbd.hasPropertyValues()) {
throw new BeanCreationException(
mbd.getResourceDescription(), beanName, "Cannot apply property values to null instance");
}
else {
// Skip property population phase for null instance.
return;
}
}
// Give any InstantiationAwareBeanPostProcessors the opportunity to modify the
// state of the bean before properties are set. This can be used, for example,
// to support styles of field injection.
boolean continueWithPropertyPopulation = true;
//这里很有意思,写接口可以让所有类都不能依赖注入
if (!mbd.isSynthetic() && hasInstantiationAwareBeanPostProcessors()) {
for (BeanPostProcessor bp : getBeanPostProcessors()) {
if (bp instanceof InstantiationAwareBeanPostProcessor) {
InstantiationAwareBeanPostProcessor ibp = (InstantiationAwareBeanPostProcessor) bp;
if (!ibp.postProcessAfterInstantiation(bw.getWrappedInstance(), beanName)) {
//是否需要DI,依赖注入
continueWithPropertyPopulation = false;
break;
}
}
}
}
if (!continueWithPropertyPopulation) {
return;
}
PropertyValues pvs = (mbd.hasPropertyValues() ? mbd.getPropertyValues() : null);
if (mbd.getResolvedAutowireMode() == AUTOWIRE_BY_NAME || mbd.getResolvedAutowireMode() == AUTOWIRE_BY_TYPE) {
MutablePropertyValues newPvs = new MutablePropertyValues(pvs);
// Add property values based on autowire by name if applicable.
if (mbd.getResolvedAutowireMode() == AUTOWIRE_BY_NAME) {
autowireByName(beanName, mbd, bw, newPvs);
}
// Add property values based on autowire by type if applicable.
if (mbd.getResolvedAutowireMode() == AUTOWIRE_BY_TYPE) {
autowireByType(beanName, mbd, bw, newPvs);
}
pvs = newPvs;
}
boolean hasInstAwareBpps = hasInstantiationAwareBeanPostProcessors();
boolean needsDepCheck = (mbd.getDependencyCheck() != AbstractBeanDefinition.DEPENDENCY_CHECK_NONE);
PropertyDescriptor[] filteredPds = null;
if (hasInstAwareBpps) {
if (pvs == null) {
pvs = mbd.getPropertyValues();
}
for (BeanPostProcessor bp : getBeanPostProcessors()) {
if (bp instanceof InstantiationAwareBeanPostProcessor) {
InstantiationAwareBeanPostProcessor ibp = (InstantiationAwareBeanPostProcessor) bp;
//依赖注入过程,@Autowired的支持
PropertyValues pvsToUse = ibp.postProcessProperties(pvs, bw.getWrappedInstance(), beanName);
if (pvsToUse == null) {
if (filteredPds == null) {
filteredPds = filterPropertyDescriptorsForDependencyCheck(bw, mbd.allowCaching);
}
//老版本用这个完成依赖注入过程,@Autowired的支持
pvsToUse = ibp.postProcessPropertyValues(pvs, filteredPds, bw.getWrappedInstance(), beanName);
if (pvsToUse == null) {
return;
}
}
pvs = pvsToUse;
}
}
}
if (needsDepCheck) {
if (filteredPds == null) {
filteredPds = filterPropertyDescriptorsForDependencyCheck(bw, mbd.allowCaching);
}
checkDependencies(beanName, mbd, filteredPds, pvs);
}
//标签做依赖注入的代码实现,复杂且无用
if (pvs != null) {
applyPropertyValues(beanName, mbd, bw, pvs);
}
}- 这里有一个比较有意思的点
只要我写一个beanPostProcessor 实现InstantiationAwareBeanPostProcessor这个接口,然后放postProcessAfterInstantiation方法返回false,那么spring的依赖注入将全部失效 - 依赖注入过程
PropertyValues pvsToUse = ibp.postProcessProperties(pvs, bw.getWrappedInstance(), beanName);
protected void inject(Object target, @Nullable String requestingBeanName, @Nullable PropertyValues pvs)
throws Throwable {
if (this.isField) {
Field field = (Field) this.member;
ReflectionUtils.makeAccessible(field);
field.set(target, getResourceToInject(target, requestingBeanName));
}
else {
if (checkPropertySkipping(pvs)) {
return;
}
try {
Method method = (Method) this.member;
ReflectionUtils.makeAccessible(method);
method.invoke(target, getResourceToInject(target, requestingBeanName));
}
catch (InvocationTargetException ex) {
throw ex.getTargetException();
}
}
}如果是属性会将拿到的bean的实例设置进去
如果是方法,会调用该方法,将实例注入进去
protected Object getResourceToInject(Object target, @Nullable String requestingBeanName) {
if (StringUtils.hasLength(this.beanName)) {
if (beanFactory != null && beanFactory.containsBean(this.beanName)) {
// Local match found for explicitly specified local bean name.
Object bean = beanFactory.getBean(this.beanName, this.lookupType);
if (requestingBeanName != null && beanFactory instanceof ConfigurableBeanFactory) {
((ConfigurableBeanFactory) beanFactory).registerDependentBean(this.beanName, requestingBeanName);
}
return bean;
}
else if (this.isDefaultName && !StringUtils.hasLength(this.mappedName)) {
throw new NoSuchBeanDefinitionException(this.beanName,
"Cannot resolve 'beanName' in local BeanFactory. Consider specifying a general 'name' value instead.");
}
}
// JNDI name lookup - may still go to a local BeanFactory.
return getResource(this, requestingBeanName);
}如何拿到注入的bean的历史,可以看到最终调到beanFactory.getBean,这行代码又开始走实例化流程,拿到bean的实例然后注入进去,到此,bean的依赖注入也完成
实例化完成以后initializeBean方法的调用
exposedObject = initializeBean(beanName, exposedObject, mbd);
protected Object initializeBean(final String beanName, final Object bean, @Nullable RootBeanDefinition mbd) {
if (System.getSecurityManager() != null) {
AccessController.doPrivileged((PrivilegedAction<Object>) () -> {
invokeAwareMethods(beanName, bean);
return null;
}, getAccessControlContext());
}
else {
//调用Aware方法
invokeAwareMethods(beanName, bean);
}
Object wrappedBean = bean;
if (mbd == null || !mbd.isSynthetic()) {
//对类中某些特殊方法的调用,比如@PostConstruct,Aware接口
wrappedBean = applyBeanPostProcessorsBeforeInitialization(wrappedBean, beanName);
}
try {
//InitializingBean接口,afterPropertiesSet,init-method属性调用
invokeInitMethods(beanName, wrappedBean, mbd);
}
catch (Throwable ex) {
throw new BeanCreationException(
(mbd != null ? mbd.getResourceDescription() : null),
beanName, "Invocation of init method failed", ex);
}
if (mbd == null || !mbd.isSynthetic()) {
//这个地方可能生出代理实例,是aop的入口
wrappedBean = applyBeanPostProcessorsAfterInitialization(wrappedBean, beanName);
}
return wrappedBean;
}1.调用Aware方法
2.对类中某些特殊方法的调用,比如@PostConstruct,Aware接口
wrappedBean = applyBeanPostProcessorsBeforeInitialization(wrappedBean, beanName);
public Object applyBeanPostProcessorsBeforeInitialization(Object existingBean, String beanName)
throws BeansException {
Object result = existingBean;
for (BeanPostProcessor processor : getBeanPostProcessors()) {
Object current = processor.postProcessBeforeInitialization(result, beanName);
if (current == null) {
return result;
}
result = current;
}
return result;
}- ApplicationContextAwareProcessor 对某个Aware接口方法的调用
- InitDestroyAnnotationBeanPostProcessor @PostConstruct注解方法的调用
- ImportAwareBeanPostProcessor 对ImportAware类型实例setImportMetadata调用
ApplicationContextAwareProcessor 类
public Object postProcessBeforeInitialization(final Object bean, String beanName) throws BeansException {
AccessControlContext acc = null;
if (System.getSecurityManager() != null &&
(bean instanceof EnvironmentAware || bean instanceof EmbeddedValueResolverAware ||
bean instanceof ResourceLoaderAware || bean instanceof ApplicationEventPublisherAware ||
bean instanceof MessageSourceAware || bean instanceof ApplicationContextAware)) {
acc = this.applicationContext.getBeanFactory().getAccessControlContext();
}
if (acc != null) {
AccessController.doPrivileged((PrivilegedAction<Object>) () -> {
invokeAwareInterfaces(bean);
return null;
}, acc);
}
else {
invokeAwareInterfaces(bean);
}
return bean;
}invokeAwareInterfaces(bean); 对Aware接口方法的调用
InitDestroyAnnotationBeanPostProcessor类
public Object postProcessBeforeInitialization(Object bean, String beanName) throws BeansException {
LifecycleMetadata metadata = findLifecycleMetadata(bean.getClass());
try {
//调用@PostConstruct注解的方法
metadata.invokeInitMethods(bean, beanName);
}
catch (InvocationTargetException ex) {
throw new BeanCreationException(beanName, "Invocation of init method failed", ex.getTargetException());
}
catch (Throwable ex) {
throw new BeanCreationException(beanName, "Failed to invoke init method", ex);
}
return bean;
}metadata.invokeInitMethods(bean, beanName);调用@PostConstruct注解的方法
3.invokeInitMethods(beanName, wrappedBean, mbd);
InitializingBean接口,afterPropertiesSet,init-method属性调用
protected void invokeInitMethods(String beanName, final Object bean, @Nullable RootBeanDefinition mbd)
throws Throwable {
boolean isInitializingBean = (bean instanceof InitializingBean);
if (isInitializingBean && (mbd == null || !mbd.isExternallyManagedInitMethod("afterPropertiesSet"))) {
if (logger.isTraceEnabled()) {
logger.trace("Invoking afterPropertiesSet() on bean with name '" + beanName + "'");
}
if (System.getSecurityManager() != null) {
try {
AccessController.doPrivileged((PrivilegedExceptionAction<Object>) () -> {
((InitializingBean) bean).afterPropertiesSet();
return null;
}, getAccessControlContext());
}
catch (PrivilegedActionException pae) {
throw pae.getException();
}
}
else {
((InitializingBean) bean).afterPropertiesSet();
}
}
if (mbd != null && bean.getClass() != NullBean.class) {
String initMethodName = mbd.getInitMethodName();
if (StringUtils.hasLength(initMethodName) &&
!(isInitializingBean && "afterPropertiesSet".equals(initMethodName)) &&
!mbd.isExternallyManagedInitMethod(initMethodName)) {
invokeCustomInitMethod(beanName, bean, mbd);
}
}
}- ((InitializingBean) bean).afterPropertiesSet();
- invokeCustomInitMethod(beanName, bean, mbd);
4.wrappedBean = applyBeanPostProcessorsAfterInitialization(wrappedBean, beanName);
public Object applyBeanPostProcessorsAfterInitialization(Object existingBean, String beanName)
throws BeansException {
Object result = existingBean;
for (BeanPostProcessor processor : getBeanPostProcessors()) {
Object current = processor.postProcessAfterInitialization(result, beanName);
if (current == null) {
return result;
}
result = current;
}
return result;
}aop的入口调用 AbstractAutoProxyCreator
注册bean销毁时的类DisposableBeanAdapter
registerDisposableBeanIfNecessary(beanName, bean, mbd);
bean的实例化就基本完成
总结


浙公网安备 33010602011771号