iOS底层原理(八)内存管理(上)
iOS程序的内存布局
iOS程序的内存布局顺序如以下所示

我们可以通过打印内存地址来验证
int a = 10;
int b;
int main(int argc, char * argv[]) {
@autoreleasepool {
static int c = 20;
static int d;
int e;
int f = 20;
NSString *str = @"123";
NSObject *obj = [[NSObject alloc] init];
NSLog(@"\n&a=%p\n&b=%p\n&c=%p\n&d=%p\n&e=%p\n&f=%p\nstr=%p\nobj=%p\n",
&a, &b, &c, &d, &e, &f, str, obj);
return UIApplicationMain(argc, argv, nil, NSStringFromClass([AppDelegate class]));
}
}
// 输出结果
&a=0x100c81e58
&b=0x100c81f24
&c=0x100c81e5c
&d=0x100c81f20
&e=0x7ffeeef80c2c
&f=0x7ffeeef80c28
str=0x100c81070
obj=0x6000024900a0
经过排序的内存地址大小如下
字符串常量
str=0x10dfa0068
已初始化的全局变量、静态变量
&a =0x10dfa0db8
&c =0x10dfa0dbc
未初始化的全局变量、静态变量
&d =0x10dfa0e80
&b =0x10dfa0e84
堆
obj=0x608000012210
栈
&f =0x7ffee1c60fe0
&e =0x7ffee1c60fe4
注意: 字符串常量严格来说应该是存储在__TEXT段,只是我们习惯把他归于数据段
OC对象的一些特殊类型的内存管理
从64bit开始,iOS引入了Tagged Pointer技术,用于优化NSNumber、NSDate、NSString等小对象的存储
Tagged Pointer的使用
- 在没有使用
Tagged Pointer之前,NSNumber等对象需要动态分配内存、维护引用计数等,NSNumber指针存储的是堆中NSNumber对象的地址值 - 使用
Tagged Pointer之后,NSNumber指针里面存储的数据变成了:Tag + Data,也就是将数据直接存储在了指针中 - 当指针不够存储数据时,才会使用动态分配内存的方式来存储数据
objc_msgSend能识别Tagged Pointer,比如NSNumber的intValue方法,直接从指针提取数据,节省了以前的调用开销
下面我们来举例说明,看示例代码
NSNumber *number1 = @4;
NSNumber *number2 = @5;
NSNumber *number3 = @(0xFFFFFFFFFFFFFFF);
NSLog(@"%p %p %p", number1, number2, number3);
// 输出地址分别为:0x5a05f784d24b4325 0x5a05f784d24b4225 0x100515970
我们知道,如果要是动态分配内存,由于OC对象都有isa指针,所以最少分配16个字节,换算成十六进制后末位都是0;由此可以推断使用了Tagged Pointer的内存地址末位不为0
然后再看上面示例代码的打印,前两个个值的末位都不为0,所以使用了Tagged Pointer来做优化;最后一个内存地址末位为0,证明由于需要存储的数据太大了,才会采用动态分配内存的方式
源码分析
我们可以从objc4的objc-object.h找到isTaggedPointer的实现,是通过和一个掩码_OBJC_TAG_MASK进行按位与运算来判断是否使用了TaggedPointer
objc_object::isTaggedPointer()
{
return _objc_isTaggedPointer(this);
}
static inline bool
_objc_isTaggedPointer(const void * _Nullable ptr)
{
return ((uintptr_t)ptr & _OBJC_TAG_MASK) == _OBJC_TAG_MASK;
}
_OBJC_TAG_MASK掩码的值
#if __arm64__
# define OBJC_SPLIT_TAGGED_POINTERS 1
#else
# define OBJC_SPLIT_TAGGED_POINTERS 0
#endif
#if (TARGET_OS_OSX || TARGET_OS_MACCATALYST) && __x86_64__
// 64-bit Mac - tag bit is LSB
# define OBJC_MSB_TAGGED_POINTERS 0
#else
// Everything else - tag bit is MSB
# define OBJC_MSB_TAGGED_POINTERS 1
#endif
#if OBJC_SPLIT_TAGGED_POINTERS
# define _OBJC_TAG_MASK (1UL<<63) // 指针的最高有效位为1
#elif OBJC_MSB_TAGGED_POINTERS
# define _OBJC_TAG_MASK (1UL<<63)
#else
# define _OBJC_TAG_MASK 1UL // 指针的最低有效位为1
#endif
OC对象的内存管理
在iOS中,使用引用计数来管理OC对象的内存
引用计数的原则
- 一个新创建的OC对象引用计数默认是
1,当引用计数减为0,OC对象就会销毁,释放其占用的内存空间 - 调用
retain会让OC对象的引用计数+1,调用release会让OC对象的引用计数-1- 调用retain会让OC对象的引用计数+1,调用release会让OC对象的引用计数-1- 当调用alloc、new、copy、mutableCopy方法返回了一个对象,在不需要这个对象时,要调用release或者autorelease来释放它 - 想拥有某个对象,就让它的
引用计数+1;不想再拥有某个对象,就让它的引用计数-1
MRC环境下的内存管理
在MRC环境下的内存管理使用,见下面代码
// Car
@interface Car : NSObject
@end
@implementation Car
@end
// Dog
@interface Dog : NSObject
- (void)run;
@end
@implementation Dog
- (void)run
{
NSLog(@"%s", __func__);
}
- (void)dealloc
{
[super dealloc];
NSLog(@"%s", __func__);
}
@end
// Person
@interface Person : NSObject
{
Dog *_dog;
Car *_car;
int _age;
}
- (void)setAge:(int)age;
- (int)age;
- (void)setDog:(Dog *)dog;
- (Dog *)dog;
- (void)setCar:(Car *)car;
- (Car *)car;
@end
@implementation Person
- (void)setAge:(int)age
{
_age = age;
}
- (int)age
{
return _age;
}
- (void)setDog:(Dog *)dog
{
if (_dog != dog) {
[_dog release];
_dog = [dog retain];
}
}
- (Dog *)dog
{
return _dog;
}
- (void)setCar:(Car *)car
{
if (_car != car) {
[_car release];
_car = [car retain];
}
}
- (Car *)car
{
return _car;
}
- (void)dealloc
{
// [_dog release];
// _dog = nil;
self.dog = nil;
self.car = nil;
NSLog(@"%s", __func__);
// 父类的dealloc放到最后
[super dealloc];
}
@end
int main(int argc, const char * argv[]) {
@autoreleasepool {
Dog *dog = [[Dog alloc] init]; // 1
Person *person = [[Person alloc] init]; // 1
[person setDog:dog]; // 2
[person release]; // 0 // dog -1 = 1
[dog release]; // 0
}
return 0;
}
加上@property后,编译器会自动生成setter和getter
@property (nonatomic, assign) int age;
@property (nonatomic, retain) Dog *dog;
类工厂方法创建的对象不需要进行retain操作,其内部已经对应做了处理
NSMutableArray *data = [NSMutableArray array];
copy
深拷贝和浅拷贝
拷贝的目的:产生一个副本对象,跟源对象互不影响
- 修改了源对象,不会影响副本对象
- 修改了副本对象,不会影响源对象
iOS提供了2个拷贝方法
- copy:不可变拷贝,产生不可变副本
- mutableCopy:可变拷贝,产生可变副本
深拷贝和浅拷贝
- 深拷贝:内容拷贝,产生新的对象
- 浅拷贝:指针拷贝,没有产生新的对象
看下面示例代码,内存地址分别是什么
NSString *str1 = [NSString stringWithFormat:@"test"];
NSString *str2 = [str1 copy]; // 返回的是NSString,浅拷贝
NSMutableString *str3 = [str1 mutableCopy]; // 返回的是NSMutableString,深拷贝
NSMutableString *str4 = [[NSMutableString alloc] initWithFormat:@"test"];
NSString *str5 = [str4 copy]; // 返回的是NSString,深拷贝
NSMutableString *str6 = [str4 mutableCopy]; // 返回的是NSMutableString,深拷贝
NSLog(@"%p %p %p", str1, str2, str3);
NSLog(@"%p %p %p", str4, str5, str6);
// copy、mutablecopy相当于进行了一次retain,要对应进行一次release
[str6 release];
[str5 release];
[str4 release];
[str3 release];
[str2 release];
[str1 release];
通过打印发现str1和str2的内存地址是一样的,所以为浅拷贝,没有产生新的对象;而其他的都产生了新的对象,为深拷贝
常用的几个可变不可变的类型进行copy的操作如下图所示

copy修饰属性
1.我们看下面代码,运行结果是怎样,为什么
@interface Person : NSObject
@property (strong, nonatomic) NSString * text;
@end
@implementation Person
@end
int main(int argc, const char * argv[]) {
@autoreleasepool {
Person *person = [[Person alloc] init];
NSMutableString * str1 = [NSMutableString stringWithString:@"dddddddddddd"];
person.text = str1;
[str1 appendString:@"33"];
NSLog(@"%@ %@", str1, person.text);
}
return 0;
}
// 输出:dddddddddddd33 dddddddddddd33
我们发现str1的值改变后,person.text也会被影响到,因为它们指向的是同一块内存空间
所以像NSString、NSArray、NSDictionary这几个类型作为属性,都是用copy来修饰的,这样意味着属性是不可改变的
@property (copy, nonatomic) NSArray *data;
@property (copy, nonatomic) NSString *text;
@property (copy, nonatomic) NSDictionary *dict;
2.我们再看下面代码,运行结果是怎样,为什么
@interface Person : NSObject
@property (copy, nonatomic) NSMutableArray *data;
@end
@implementation Person
@end
int main(int argc, const char * argv[]) {
@autoreleasepool {
Person *p = [[Person alloc] init];
p.data = [NSMutableArray array];
[p.data addObject:@"jack"];
[p.data addObject:@"rose"];
}
return 0;
}
结果会报错。
因为用copy修饰NSMutableArray,生成的setter会通过深拷贝变成NSArray类型的对象,然后NSArray在进行添加元素自然会报错
所以像NSMutableString、NSMutableArray、NSMutableDictionary这几个类型作为属性,都是用strong来修饰的,这样意味着属性是不可改变的
@property (strong, nonatomic) NSMutableArray *data;
@property (strong, nonatomic) NSMutableString *text;
@property (strong, nonatomic) NSMutableDictionary *dict;
自定义copy
我们的自定义类型也可以通过遵守NSCopying协议实现拷贝功能
使用代码如下
@interface Person : NSObject <NSCopying>
@property (assign, nonatomic) int age;
@property (assign, nonatomic) double weight;
@end
@implementation Person
- (id)copyWithZone:(NSZone *)zone
{
Person *person = [[Person allocWithZone:zone] init];
person.age = self.age;
person.weight = self.weight;
return person;
}
int main(int argc, const char * argv[]) {
@autoreleasepool {
Person *p1 = [[Person alloc] init];
p1.age = 20;
p1.weight = 50;
Person *p2 = [p1 copy];
// p2.age = 30;
NSLog(@"%@", p1);
NSLog(@"%@", p2);
}
return 0;
}
引用计数的存储
我们之前学习的isa指针里有一个位域的值是用来存储引用计数器的

当引用计数器过大就会存储在一个叫SideTable的类中
struct SideTable {
spinlock_t slock;
RefcountMap refcnts;
weak_table_t weak_table; // 弱引用表
SideTable() {
memset(&weak_table, 0, sizeof(weak_table));
}
~SideTable() {
_objc_fatal("Do not delete SideTable.");
}
void lock() { slock.lock(); }
void unlock() { slock.unlock(); }
void forceReset() { slock.forceReset(); }
// Address-ordered lock discipline for a pair of side tables.
template<HaveOld, HaveNew>
static void lockTwo(SideTable *lock1, SideTable *lock2);
template<HaveOld, HaveNew>
static void unlockTwo(SideTable *lock1, SideTable *lock2);
};
RefcountMap refcnts是一个散列表,用来存储着引用计数的
typedef objc::DenseMap<DisguisedPtr<objc_object>,size_t,RefcountMapValuePurgeable> RefcountMap;
通过源码分析
retain的源码分析
我们在objc-object.h中可以对应看到引用计数存储的相关代码
我们通过retain来分析,其内部会去调用rootRetain
inline id
objc_object::retain()
{
ASSERT(!isTaggedPointer());
return rootRetain(false, RRVariant::FastOrMsgSend);
}
ALWAYS_INLINE id
objc_object::rootRetain(bool tryRetain, objc_object::RRVariant variant)
{
if (slowpath(isTaggedPointer())) return (id)this;
bool sideTableLocked = false;
bool transcribeToSideTable = false;
isa_t oldisa;
isa_t newisa;
oldisa = LoadExclusive(&isa.bits);
if (variant == RRVariant::FastOrMsgSend) {
// These checks are only meaningful for objc_retain()
// They are here so that we avoid a re-load of the isa.
if (slowpath(oldisa.getDecodedClass(false)->hasCustomRR())) {
ClearExclusive(&isa.bits);
if (oldisa.getDecodedClass(false)->canCallSwiftRR()) {
return swiftRetain.load(memory_order_relaxed)((id)this);
}
return ((id(*)(objc_object *, SEL))objc_msgSend)(this, @selector(retain));
}
}
if (slowpath(!oldisa.nonpointer)) {
// a Class is a Class forever, so we can perform this check once
// outside of the CAS loop
if (oldisa.getDecodedClass(false)->isMetaClass()) {
ClearExclusive(&isa.bits);
return (id)this;
}
}
do {
transcribeToSideTable = false;
newisa = oldisa;
// 如果不是nonpointer,直接操作散列表+1
if (slowpath(!newisa.nonpointer)) {
ClearExclusive(&isa.bits);
if (tryRetain) return sidetable_tryRetain() ? (id)this : nil;
else return sidetable_retain(sideTableLocked);
}
// don't check newisa.fast_rr; we already called any RR overrides
if (slowpath(newisa.isDeallocating())) {
ClearExclusive(&isa.bits);
if (sideTableLocked) {
ASSERT(variant == RRVariant::Full);
sidetable_unlock();
}
if (slowpath(tryRetain)) {
return nil;
} else {
return (id)this;
}
}
uintptr_t carry;
// 执行引用计数加1操作
newisa.bits = addc(newisa.bits, RC_ONE, 0, &carry); // extra_rc++
// 判断extra_rc是否满了,carry是标识符
if (slowpath(carry)) {
// newisa.extra_rc++ overflowed
if (variant != RRVariant::Full) {
ClearExclusive(&isa.bits);
return rootRetain_overflow(tryRetain);
}
// Leave half of the retain counts inline and
// prepare to copy the other half to the side table.
// 如果extra_rc满了,则拿出一半存储到side table散列表中
if (!tryRetain && !sideTableLocked) sidetable_lock();
sideTableLocked = true;
transcribeToSideTable = true;
newisa.extra_rc = RC_HALF;
newisa.has_sidetable_rc = true;
}
} while (slowpath(!StoreExclusive(&isa.bits, &oldisa.bits, newisa.bits)));
if (variant == RRVariant::Full) {
if (slowpath(transcribeToSideTable)) {
// Copy the other half of the retain counts to the side table.
sidetable_addExtraRC_nolock(RC_HALF);
}
if (slowpath(!tryRetain && sideTableLocked)) sidetable_unlock();
} else {
ASSERT(!transcribeToSideTable);
ASSERT(!sideTableLocked);
}
return (id)this;
}
retain的流程可以用下图来概述

release的源码分析
然后我们再看release,会对应调用rootRelease
inline void
objc_object::release()
{
ASSERT(!isTaggedPointer());
rootRelease(true, RRVariant::FastOrMsgSend);
}
ALWAYS_INLINE bool
objc_object::rootRelease(bool performDealloc, objc_object::RRVariant variant)
{
if (slowpath(isTaggedPointer())) return false;
bool sideTableLocked = false;
isa_t newisa, oldisa;
oldisa = LoadExclusive(&isa.bits);
if (variant == RRVariant::FastOrMsgSend) {
// These checks are only meaningful for objc_release()
// They are here so that we avoid a re-load of the isa.
if (slowpath(oldisa.getDecodedClass(false)->hasCustomRR())) {
ClearExclusive(&isa.bits);
if (oldisa.getDecodedClass(false)->canCallSwiftRR()) {
swiftRelease.load(memory_order_relaxed)((id)this);
return true;
}
((void(*)(objc_object *, SEL))objc_msgSend)(this, @selector(release));
return true;
}
}
// 判断nonpointer是不是共用体类型的指针
if (slowpath(!oldisa.nonpointer)) {
// a Class is a Class forever, so we can perform this check once
// outside of the CAS loop
if (oldisa.getDecodedClass(false)->isMetaClass()) {
ClearExclusive(&isa.bits);
return false;
}
}
retry:
do {
newisa = oldisa;
// 判断是否为nonpointer
if (slowpath(!newisa.nonpointer)) {
ClearExclusive(&isa.bits);
// 不是则直接操作散列表-1
return sidetable_release(sideTableLocked, performDealloc);
}
if (slowpath(newisa.isDeallocating())) {
ClearExclusive(&isa.bits);
if (sideTableLocked) {
ASSERT(variant == RRVariant::Full);
sidetable_unlock();
}
return false;
}
// don't check newisa.fast_rr; we already called any RR overrides
uintptr_t carry;
// 进行引用计数-1操作(extra_rc--)
newisa.bits = subc(newisa.bits, RC_ONE, 0, &carry); // extra_rc--
if (slowpath(carry)) {
// don't ClearExclusive()
// 如果此时extra_rc的值为0了,则走到underflow
goto underflow;
}
} while (slowpath(!StoreReleaseExclusive(&isa.bits, &oldisa.bits, newisa.bits)));
// 此时extra_rc中值为0,散列表中也是空的,触发析构函数
if (slowpath(newisa.isDeallocating()))
goto deallocate;
if (variant == RRVariant::Full) {
if (slowpath(sideTableLocked)) sidetable_unlock();
} else {
ASSERT(!sideTableLocked);
}
return false;
underflow:
// newisa.extra_rc-- underflowed: borrow from side table or deallocate
// abandon newisa to undo the decrement
newisa = oldisa;
// 判断散列表中是否存储了一半的引用计数
if (slowpath(newisa.has_sidetable_rc)) {
if (variant != RRVariant::Full) {
ClearExclusive(&isa.bits);
return rootRelease_underflow(performDealloc);
}
// Transfer retain count from side table to inline storage.
if (!sideTableLocked) {
ClearExclusive(&isa.bits);
sidetable_lock();
sideTableLocked = true;
// Need to start over to avoid a race against
// the nonpointer -> raw pointer transition.
oldisa = LoadExclusive(&isa.bits);
goto retry;
}
// Try to remove some retain counts from the side table.
// 从SideTable中移除存储的一半引用计数
auto borrow = sidetable_subExtraRC_nolock(RC_HALF);
bool emptySideTable = borrow.remaining == 0; // we'll clear the side table if no refcounts remain there
if (borrow.borrowed > 0) {
// Side table retain count decreased.
// Try to add them to the inline count.
bool didTransitionToDeallocating = false;
// 进行-1操作,然后存储到extra_rc中
newisa.extra_rc = borrow.borrowed - 1; // redo the original decrement too
newisa.has_sidetable_rc = !emptySideTable;
bool stored = StoreReleaseExclusive(&isa.bits, &oldisa.bits, newisa.bits);
if (!stored && oldisa.nonpointer) {
// Inline update failed.
// Try it again right now. This prevents livelock on LL/SC
// architectures where the side table access itself may have
// dropped the reservation.
uintptr_t overflow;
newisa.bits =
addc(oldisa.bits, RC_ONE * (borrow.borrowed-1), 0, &overflow);
newisa.has_sidetable_rc = !emptySideTable;
if (!overflow) {
stored = StoreReleaseExclusive(&isa.bits, &oldisa.bits, newisa.bits);
if (stored) {
didTransitionToDeallocating = newisa.isDeallocating();
}
}
}
if (!stored) {
// Inline update failed.
// Put the retains back in the side table.
ClearExclusive(&isa.bits);
sidetable_addExtraRC_nolock(borrow.borrowed);
oldisa = LoadExclusive(&isa.bits);
goto retry;
}
// Decrement successful after borrowing from side table.
if (emptySideTable)
sidetable_clearExtraRC_nolock();
if (!didTransitionToDeallocating) {
if (slowpath(sideTableLocked)) sidetable_unlock();
return false;
}
}
else {
// Side table is empty after all. Fall-through to the dealloc path.
}
}
// 进行析构,发送dealloc消息
deallocate:
// Really deallocate.
ASSERT(newisa.isDeallocating());
ASSERT(isa.isDeallocating());
if (slowpath(sideTableLocked)) sidetable_unlock();
__c11_atomic_thread_fence(__ATOMIC_ACQUIRE);
if (performDealloc) {
((void(*)(objc_object *, SEL))objc_msgSend)(this, @selector(dealloc));
}
return true;
}
release的流程可以用下图来概述

dealloc源码分析
retain和release的实现中,都涉及到dealloc析构函数,我们来分析下dealloc的底层实现
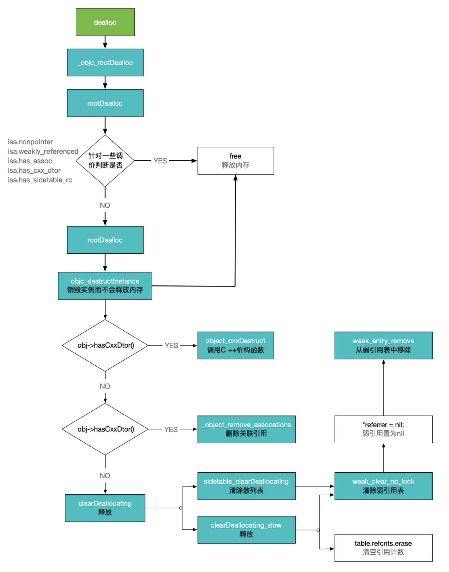
通过调用轨迹dealloc -> _objc_rootDealloc -> rootDealloc,最终会调用到rootDealloc
inline void
objc_object::rootDealloc()
{
if (isTaggedPointer()) return; // fixme necessary?
if (fastpath(isa.nonpointer && // 普通的isa
!isa.weakly_referenced && // 弱指针引用
!isa.has_assoc && // 关联对象
#if ISA_HAS_CXX_DTOR_BIT
!isa.has_cxx_dtor && // c++析构函数
#else
!isa.getClass(false)->hasCxxDtor() &&
#endif
!isa.has_sidetable_rc)) // 引用计数散列表
{
assert(!sidetable_present());
free(this); // 直接释放
}
else {
object_dispose((id)this);
}
}
进一步调用到object_dispose
我们可以看到如果没有上述判断中需要处理的条件,对象会释放的更快
// object_dispose
id
object_dispose(id obj)
{
if (!obj) return nil;
// 销毁实例而不释放内存
objc_destructInstance(obj);
// 释放内存
free(obj);
return nil;
}
// objc_destructInstance
void *objc_destructInstance(id obj)
{
if (obj) {
// Read all of the flags at once for performance.
bool cxx = obj->hasCxxDtor();
bool assoc = obj->hasAssociatedObjects();
// This order is important.
// 调用c++析构函数,清除成员变量
if (cxx) object_cxxDestruct(obj);
// 删除关联对象
if (assoc) _object_remove_assocations(obj, /*deallocating*/true);
// 将指向当前对象的弱指针置为nil
obj->clearDeallocating();
}
return obj;
}
// clearDeallocating
inline void
objc_object::clearDeallocating()
{
// 判断是否为nonpointer
if (slowpath(!isa.nonpointer)) {
// Slow path for raw pointer isa.
// 如果不是,则直接释放散列表
sidetable_clearDeallocating();
}
else if (slowpath(isa.weakly_referenced || isa.has_sidetable_rc)) {
// Slow path for non-pointer isa with weak refs and/or side table data.
// 如果是,清空弱引用表 + 散列表
clearDeallocating_slow();
}
assert(!sidetable_present());
}
// clearDeallocating_slow
NEVER_INLINE void
objc_object::clearDeallocating_slow()
{
ASSERT(isa.nonpointer && (isa.weakly_referenced || isa.has_sidetable_rc));
SideTable& table = SideTables()[this];
table.lock();
if (isa.weakly_referenced) {
// 清空弱引用表
weak_clear_no_lock(&table.weak_table, (id)this);
}
if (isa.has_sidetable_rc) {
// 清空引用计数
table.refcnts.erase(this);
}
table.unlock();
}
dealloc的流程可以用下图概述

retainCount 源码分析
下面我们再来分析retainCount的实现
- (NSUInteger)retainCount {
return _objc_rootRetainCount(self);
}
uintptr_t
_objc_rootRetainCount(id obj)
{
ASSERT(obj);
return obj->rootRetainCount();
}
内部会进一步调用rootRetainCount
inline uintptr_t
objc_object::rootRetainCount()
{
// 如果是TaggedPointer就返回
if (isTaggedPointer()) return (uintptr_t)this;
sidetable_lock();
// 拿到isa
isa_t bits = __c11_atomic_load((_Atomic uintptr_t *)&isa.bits, __ATOMIC_RELAXED);
if (bits.nonpointer) { // 查看是否为非指针类型
uintptr_t rc = bits.extra_rc; // 拿到isa指针里的extra_rc返回
if (bits.has_sidetable_rc) { // 判断has_sidetable_rc的值是否为1,如果为1就要去SideTable里面取
rc += sidetable_getExtraRC_nolock();
}
sidetable_unlock();
return rc;
}
sidetable_unlock();
return sidetable_retainCount();
}
size_t
objc_object::sidetable_getExtraRC_nolock()
{
// 通过一个key取出SideTable里的散列表refcnts
ASSERT(isa.nonpointer);
SideTable& table = SideTables()[this];
RefcountMap::iterator it = table.refcnts.find(this);
if (it == table.refcnts.end()) return 0;
else return it->second >> SIDE_TABLE_RC_SHIFT;
}
浙公网安备 33010602011771号