读书笔记-React 进阶实践
React 进阶实践
请支持原作者,购买原书观看,本笔记只作为自己记录使用
- 1-9 章为基础篇
- 10-13 章为优化篇
- 14-17 章为原理篇
- 18-20 章为生态篇
- 21-24 章为实践篇
1. JSX
1.1 JSX 最终变成什么
-
JSX 会被编译为 ReactElement 形式,React.createElement 用法如下:
React.createElement( type, [props], [...children] )createElement参数- 第一个参数:如果是组件类型,会传入组件对应的类或函数;如果是 dom 元素类型,传入 div 或者 span 之类的字符串。
- 第二个参数:一个对象,在 dom 类型中为标签属性,在组件类型中为 props 。
- 其他参数:依次为 children,根据顺序排列。
例如 :
<div> <TextComponent /> <div>hello,world</div> let us learn React! </div>会被编译为:
React.createElement("div", null, React.createElement(TextComponent, null), React.createElement("div", null, "hello,world"), "let us learn React!" )You no longer need to import React from 'react'
React 17 后,在函数组件中不需要显示的引入 React 了
before:
import React from 'react'; function App() { return <h1>Hello World</h1>; }now:
function App() { return <h1>Hello World</h1>; }最新的 JSX transform 把上面的编译为:
// Inserted by a compiler (don't import it yourself!) import {jsx as _jsx} from 'react/jsx-runtime'; function App() { return _jsx('h1', { children: 'Hello world' }); } -
createElement处理后的样子jsx元素类型react.createElement转换后type属性elment元素类型react element类型标签字符串,例如 divfragment类型react element类型symbolreact.fragment类型文本类型 直接字符串 无 数组类型 返回数组结构,里面元素被 react.createElement转换无 组件类型 react element类型组件类或者组件函数本身 三元运算 / 表达式 先执行三元运算,然后按照上述规则处理 看三元运算返回结果 函数执行 先执行函数,然后按照上述规则处理 看函数执行返回结果 -
React 底层调和处理后,终将变成什么
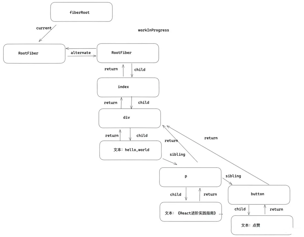
最终,在调和阶段,上述 React element 对象的每一个子节点都会形成一个与之对应的 fiber 对象,然后通过 sibling、return、child 将每一个 fiber 对象联系起来。
不同种类的 fiber tag 如下:
export const FunctionComponent = 0; // 函数组件 export const ClassComponent = 1; // 类组件 export const IndeterminateComponent = 2; // 初始化的时候不知道是函数组件还是类组件 export const HostRoot = 3; // Root Fiber 可以理解为根元素 , 通过reactDom.render()产生的根元素 export const HostPortal = 4; // 对应 ReactDOM.createPortal 产生的 Portal export const HostComponent = 5; // dom 元素 比如 <div> export const HostText = 6; // 文本节点 export const Fragment = 7; // 对应 <React.Fragment> export const Mode = 8; // 对应 <React.StrictMode> export const ContextConsumer = 9; // 对应 <Context.Consumer> export const ContextProvider = 10; // 对应 <Context.Provider> export const ForwardRef = 11; // 对应 React.ForwardRef export const Profiler = 12; // 对应 <Profiler/ > export const SuspenseComponent = 13; // 对应 <Suspense> export const MemoComponent = 14; // 对应 React.memo 返回的组件<div> { /* element 元素类型 */} <div>hello,world</div> { /* fragment 类型 */} <React.Fragment> <div> 👽👽 </div> </React.Fragment> { /* text 文本类型 */} my name is alien { /* 数组节点类型 */} {toLearn.map(item => <div key={item} >let us learn {item} </div>)} { /* 组件类型 */} <TextComponent /> { /* 三元运算 */} {status ? <TextComponent /> : <div>三元运算</div>} { /* 函数执行 */} {renderFoot()} <button onClick={() => console.log(this)} >打印行内 this 的内容</button> </div>上面 jsx 最终形成的 fiber 结构图:

fiber 对应关系
- child: 一个由父级 fiber 指向子级 fiber 的指针。
- return:一个子级 fiber 指向父级 fiber 的指针。
- sibiling: 一个 fiber 指向下一个兄弟 fiber 的指针。
注意:
- 对于上述在 jsx 中写的 map 数组结构的子节点,外层会被加上 fragment ;
- map 返回数组结构,作为 fragment 的子节点。
1.3 进阶-可控性 render
- 受控组件 React 的 state 成为“唯一数据源”, 染表单的 React 组件还控制着用户输入过程中表单发生的操作。被 React 以这种方式控制取值的表单输入元素就叫做“受控组件”。
- 非受控组件 表单数据将交由 DOM 节点来处理。
上面的 demo 暴露了下面问题:
- 返回的
children虽然是一个数组,但是数组里面的数据类型却是不确定的,有对象类型( 如ReactElement) ,有数组类型(如map遍历返回的子节点),还有字符串类型(如文本) - 无法对 render 后的 React element 元素进行可控性操作
针对上面问题,我们需要进行:
-
将上述children扁平化处理,将数组类型的子节点打开 ;
-
干掉children中文本类型节点;
-
向children最后插入
say goodbye
元素;
-
克隆新的元素节点并渲染。
-
React.Children.toArray扁平化,规范化 children 数组const flatChildren = React.Children.toArray(children) console.log(flatChildren) -
遍历 children,验证 React.elment 元素节点,除去文本节点
const newChildren :any= [] React.Children.forEach(flatChildren,(item)=>{ if(React.isValidElement(item)) newChildren.push(item) }) -
用 React.createElement ,插入到 children 最后
/* 第三步,插入新的节点 */ const lastChildren = React.createElement(`div`,{ className :'last' } ,`say goodbye`) newChildren.push(lastChildren) -
已经修改了 children,现在做的是,通过 cloneElement 创建新的容器元素
/* 第 4 步:修改容器节点 */ const newReactElement = React.cloneElement(reactElement,{} ,...newChildren )
1.3 问题
- "数据类型却是不确定的" 这有啥问题?
- “进行可控性操作” 为什么要做这个?好处是什么?
- 看结果也只是过滤了些东西,为什么叫可控性操作?
- 什么情况下还需要在render后操作?
2. Component
/* 类 */
class textClass {
sayHello=()=>console.log('hello, my name is alien')
}
/* 类组件 */
class Index extends React.Component{
state={ message:`hello ,world!` }
sayHello=()=> this.setState({ message : 'hello, my name is alien' })
render(){
return <div style={{ marginTop:'50px' }} onClick={ this.sayHello } > { this.state.message } </div>
}
}
/* 函数 */
function textFun (){
return 'hello, world'
}
/* 函数组件 */
function FunComponent(){
const [ message , setMessage ] = useState('hello,world')
return <div onClick={ ()=> setMessage('hello, my name is alien') } >{ message }</div>
}
-
组件本质上就是类和函数,但是与常规的类和函数不同的是,组件承载了渲染视图的 UI 和更新视图的 setState 、 useState 等方法。React 在底层逻辑上会像正常实例化类和正常执行函数那样处理的组件。
-
函数与类上的特性在 React 组件上同样具有,比如原型链,继承,静态属性等,所以不要把 React 组件和类与函数独立开来。
-
React 对 class 组件的处理流程
-
对于类组件的执行,是在
react-reconciler/src/ReactFiberClassComponent.js中function constructClassInstance( workInProgress, // 当前正在工作的 fiber 对象 ctor, // 我们的类组件 props // props ){ /* 实例化组件,得到组件实例 instance */ const instance = new ctor(props, context) } -
对于函数组件的执行是在,
react-reconciler/src/ReactFiberHooks.js中function renderWithHooks( current, // 当前函数组件对应的 `fiber`, 初始化 workInProgress, // 当前正在工作的 fiber 对象 Component, // 我们函数组件 props, // 函数组件第一个参数 props secondArg, // 函数组件其他参数 nextRenderExpirationTime, //下次渲染过期时间 ){ /* 执行我们的函数组件,得到 return 返回的 React.element对象 */ let children = Component(props, secondArg); }
-
2.1 class 类组件
-
类组件的定义
在 class 组件中,除了继承 React.Component ,底层还加入了 updater 对象,组件中调用的 setState 和 forceUpdate 本质上是调用了 updater 对象上的 enqueueSetState 和 enqueueForceUpdate 方法。
// react/src/ReactBaseClasses.js function Component(props, context, updater) { this.props = props; //绑定props this.context = context; //绑定context this.refs = emptyObject; //绑定ref this.updater = updater || ReactNoopUpdateQueue; //上面所属的updater 对象 } /* 绑定setState 方法 */ Component.prototype.setState = function(partialState, callback) { this.updater.enqueueSetState(this, partialState, callback, 'setState'); } /* 绑定forceupdate 方法 */ Component.prototype.forceUpdate = function(callback) { this.updater.enqueueForceUpdate(this, callback, 'forceUpdate'); }如上可以看出 Component 底层 React 的处理逻辑是,类组件执行构造函数过程中会在实例上绑定 props 和 context ,初始化置空 refs 属性,原型链上绑定setState、forceUpdate 方法。对于 updater,React 在实例化类组件之后会单独绑定 update 对象。
-
如果没有在
contructor中的super函数中传递props,那么接下来的this.props就取不到props这是由于绑定
props是在父类Component构造函数中,执行super等于执行Component函数 -
在 class 类内部,箭头函数是直接绑定在实例对象上的,而第二个 handleClick 是绑定在 prototype 原型链上的,它们的优先级是:实例对象上方法属性 > 原型链对象上方法属性。
class Index extends React.Component{ constructor(...arg){ super(...arg) /* 执行 react 底层 Component 函数 */ } state = {} /* state */ static number = 1 /* 内置静态属性 */ handleClick= () => console.log(111) /* 方法: 箭头函数方法直接绑定在this实例上 */ componentDidMount(){ /* 生命周期 */ console.log(Index.number,Index.number1) // 打印 1 , 2 } render(){ /* 渲染函数 */ return <div style={{ marginTop:'50px' }} onClick={ this.handerClick } >hello,React!</div> } } Index.number1 = 2 /* 外置静态属性 */ Index.prototype.handleClick = ()=> console.log(222) /* 方法: 绑定在 Index 原型链的 方法*/
2.2 函数组件
ReactV16.8 hooks 问世以来,对函数组件的功能加以强化,可以在 function 组件中,做类组件一切能做的事情,甚至完全取缔类组件。
function Index(){
console.log(Index.number) // 打印 1
const [ message , setMessage ] = useState('hello,world') /* hooks */
return
<div onClick={() => setMessage('let us learn React!') } > { message }
</div> /* 返回值 作为渲染ui */
}
Index.number = 1 /* 绑定静态属性 */
注意 不要尝试给函数组件 prototype 绑定属性或方法,即使绑定了也没有任何作用,因为通过上面源码中 React 对函数组件的调用,是采用直接执行函数的方式,而不是通过new的方式。
2.3 区别
-
对于类组件来说,底层只需要实例化一次,实例中保存了组件的 state 等状态。对于每一次更新只需要调用 render 方法以及对应的生命周期就可以了。
-
但是在函数组件中,每一次更新都是一次新的函数执行,一次函数组件的更新,里面的变量会重新声明。
为了能让函数组件可以保存一些状态,执行一些副作用钩子,React Hooks 应运而生,它可以帮助记录 React 中组件的状态,处理一些额外的副作用。
2.4 组件通信方式
React 一共有 5 种主流的通信方式:
-
props 和 callback 方式
props 和 callback 可以作为 React 组件最基本的通信方式,父组件可以通过 props 将信息传递给子组件,子组件可以通过执行 props 中的回调函数 callback 来触发父组件的方法,实现父与子的消息通讯。
-
父组件 -> 通过自身 state 改变,重新渲染,传递 props -> 通知子组件
-
子组件 -> 通过调用父组件 props 方法 -> 通知父组件。
-
-
ref 方式。
-
React-redux 或 React-mobx 状态管理方式。
-
context 上下文方式。
-
event bus 事件总线。
2.5 组件的强化方式
- 类组件继承
- 函数组件自定义 Hooks
- HOC 高阶组件
3. state
一个问题: state 是同步还是异步的 ?
batchUpdate 批量更新概念,以及批量更新被打破的条件
React 是有多种模式的,基本平时用的都是 legacy 模式下的 React,除了legacy 模式,还有 blocking 模式和 concurrent 模式, blocking 可以视为 concurrent 的优雅降级版本和过渡版本,React 最终目的,不久的未来将以 concurrent 模式作为默认版本,这个模式下会开启一些新功能。
对于 concurrent 模式下,会采用不同 State 更新逻辑。前不久透露出未来的Reactv18 版本,concurrent 将作为一个稳定的功能出现。
3.1 类组件中的 state
-
setState用法React 项目中 UI 的改变来源于 state 改变,类组件中
setState是更新组件,渲染视图的主要方式。-
基本用法
setState(obj, callback)-
第一个参数:当 obj 为一个对象,则为即将合并的 state ;如果 obj 是一个函数,那么当前组件的 state 和 props 将作为参数,返回值用于合并新的 state。
-
第二个参数 callback :callback 为一个函数,函数执行上下文中可以获取当前 setState 更新后的最新 state 的值,可以作为依赖 state 变化的副作用函数,可以用来做一些基于 DOM 的操作。
/* 第一个参数为function类型 */ this.setState((state,props)=>{ return { number:1 } }) /* 第一个参数为object类型 */ this.setState({ number:1 },()=>{ console.log(this.state.number) //获取最新的number })
假如一次事件中触发一次如上 setState ,在 React 底层主要做了那些事呢?
-
首先,setState 会产生当前更新的优先级(老版本用 expirationTime ,新版本用 lane )。
-
接下来 React 会从 fiber Root 根部 fiber 向下调和子节点,调和阶段将对比发生更新的地方,更新对比 expirationTime ,找到发生更新的组件,合并 state,然后触发 render 函数,得到新的 UI 视图层,完成 render 阶段。
-
接下来到 commit 阶段,commit 阶段,替换真实 DOM ,完成此次更新流程。
-
此时仍然在 commit 阶段,会执行 setState 中 callback 函数,如上的
()=>{ console.log(this.state.number) },到此为止完成了一次 setState 全过程。**先后顺序:render 阶段 render 函数执行 -> commit 阶段真实 DOM 替换 -> setState 回调函数执行 callback **
-
-
类组件如何限制 state 更新视图
对于类组件如何限制 state 带来的更新作用的呢?
- ① pureComponent 可以对 state 和 props 进行浅比较,如果没有发生变化,那么组件不更新。
- ② shouldComponentUpdate 生命周期可以通过判断前后 state 变化来决定组件需不需要更新,需要更新返回true,否则返回false。
-
-
setState 原理
对于类组件,类组件初始化过程中绑定了负责更新的
Updater对象,对于如果调用 setState 方法,实际上是 React 底层调用 Updater 对象上的 enqueueSetState 方法。因为要弄明白 state 更新机制,所以接下来要从两个方向分析:
- 一是揭秘 enqueueSetState 到底做了些什么?
- 二是 React 底层是如何进行批量更新的?
react-reconciler/src/ReactFiberClassComponent.js
enqueueSetState(){ /* 每一次调用`setState`,react 都会创建一个 update 里面保存了 */ const update = createUpdate(expirationTime, suspenseConfig); /* callback 可以理解为 setState 回调函数,第二个参数 */ callback && (update.callback = callback) /* enqueueUpdate 把当前的update 传入当前fiber,待更新队列中 */ enqueueUpdate(fiber, update); /* 开始调度更新 */ scheduleUpdateOnFiber(fiber, expirationTime); }enqueueSetState 作用实际很简单,就是创建一个 update ,然后放入当前 fiber 对象的待更新队列中,最后开启调度更新,进入上述讲到的更新流程
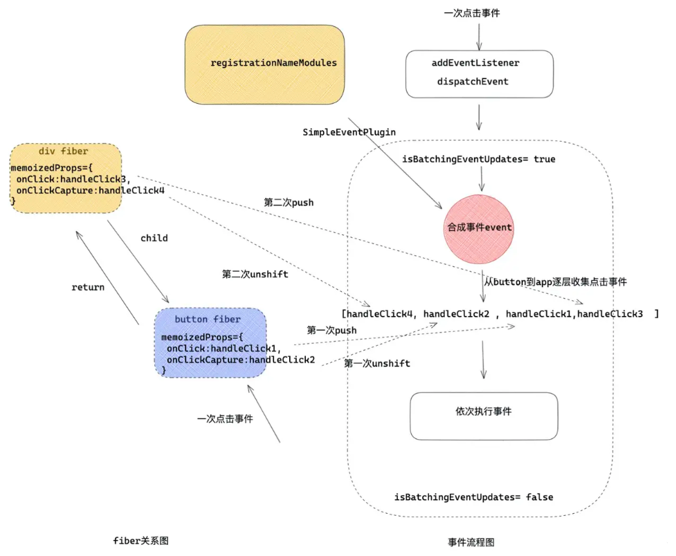
那么问题来了,React 的 batchUpdate 批量更新是什么时候加上去的呢?
正常 state 更新、UI 交互,都离不开用户的事件,比如点击事件,表单输入等,React 是采用事件合成的形式,每一个事件都是由 React 事件系统统一调度的,那么 State 批量更新正是和事件系统息息相关的。
react-dom/src/events/DOMLegacyEventPluginSystem.js
/* 在`legacy`模式下,所有的事件都将经过此函数同一处理 */ function dispatchEventForLegacyPluginEventSystem(){ // handleTopLevel 事件处理函数 batchedEventUpdates(handleTopLevel, bookKeeping); }batchedEventUpdates 方法:
react-dom/src/events/ReactDOMUpdateBatching.js
function batchedEventUpdates(fn,a){ /* 开启批量更新 */ isBatchingEventUpdates = true; try { /* 这里执行了的事件处理函数, 比如在一次点击事件中触发setState,那么它将在这个函数内执行 */ return batchedEventUpdatesImpl(fn, a, b); } finally { /* try 里面 return 不会影响 finally 执行 */ /* 完成一次事件,批量更新 */ isBatchingEventUpdates = false; } }如上可以分析出流程,在 React 事件执行之前通过
isBatchingEventUpdates=true打开开关,开启事件批量更新,当该事件结束,再通过isBatchingEventUpdates = false;关闭开关,然后在 scheduleUpdateOnFiber 中根据这个开关来确定是否进行批量更新。举一个例子,如下组件中这么写:
export default class index extends React.Component{ state = { number:0 } handleClick= () => { this.setState({ number:this.state.number + 1 },()=>{ console.log( 'callback1', this.state.number) }) console.log(this.state.number) this.setState({ number:this.state.number + 1 },()=>{ console.log( 'callback2', this.state.number) }) console.log(this.state.number) this.setState({ number:this.state.number + 1 },()=>{ console.log( 'callback3', this.state.number) }) console.log(this.state.number) } render(){ return <div> { this.state.number } <button onClick={ this.handleClick } >number++</button> </div> } }点击打印:0, 0, 0, callback1 1 ,callback2 1 ,callback3 1
如上代码,在整个 React 上下文执行栈中会变成这样:
那么,为什么异步操作里面的批量更新规则会被打破呢?比如用 promise 或者 setTimeout 在 handleClick 中这么写:
setTimeout(()=>{ this.setState({ number:this.state.number + 1 },()=>{ console.log( 'callback1', this.state.number) }) console.log(this.state.number) this.setState({ number:this.state.number + 1 },()=>{ console.log( 'callback2', this.state.number) }) console.log(this.state.number) this.setState({ number:this.state.number + 1 },()=>{ console.log( 'callback3', this.state.number) }) console.log(this.state.number) })打印 : callback1 1 , 1, callback2 2 , 2,callback3 3 , 3
那么在整个 React 上下文执行栈中就会变成如下图这样:
所以批量更新规则被打破。
那么,如何在如上异步环境下,继续开启批量更新模式呢?
React-Dom 中提供了批量更新方法
unstable_batchedUpdates,可以去手动批量更新,可以将上述 setTimeout 里面的内容做如下修改:import ReactDOM from 'react-dom' const { unstable_batchedUpdates } = ReactDOMsetTimeout(()=>{ unstable_batchedUpdates(()=>{ this.setState({ number:this.state.number + 1 }) console.log(this.state.number) this.setState({ number:this.state.number + 1}) console.log(this.state.number) this.setState({ number:this.state.number + 1 }) console.log(this.state.number) }) })打印: 0 , 0 , 0 , callback1 1 , callback2 1 ,callback3 1
在实际工作中,unstable_batchedUpdates 可以用于 Ajax 数据交互之后,合并多次 setState,或者是多次 useState 。原因很简单,所有的数据交互都是在异步环境下,如果没有批量更新处理,一次数据交互多次改变 state 会促使视图多次渲染。
那么如何提升更新优先级呢?
React-dom 提供了 flushSync ,flushSync 可以将回调函数中的更新任务,放在一个较高的优先级中。React 设定了很多不同优先级的更新任务。如果一次更新任务在 flushSync 回调函数内部,那么将获得一个较高优先级的更新。
handerClick=()=>{ setTimeout(()=>{ this.setState({ number: 1 }) }) this.setState({ number: 2 }) ReactDOM.flushSync(()=>{ this.setState({ number: 3 }) }) this.setState({ number: 4 }) } render(){ console.log(this.state.number) return ... }打印 3 4 1 :
- 首先
flushSyncthis.setState({ number: 3 })设定了一个高优先级的更新,所以 2 和 3 被批量更新到 3 ,所以 3 先被打印。 - 更新为 4。
- 最后更新 setTimeout 中的 number = 1。
flushSync补充说明:flushSync 在同步条件下,会合并之前的 setState | useState,可以理解成,如果发现了 flushSync ,就会先执行更新,如果之前有未更新的 setState | useState ,就会一起合并了,所以就解释了如上,2 和 3 被批量更新到 3 ,所以 3 先被打印。
综上所述, React 同一级别更新优先级关系是:
flushSync 中的 setState > 正常执行上下文中 setState > Promise > setTimeout 中的 setState。
3.2 函数组件中的 state
useState 可以使函数组件像类组件一样拥有 state,也就说明函数组件可以通过 useState 改变 UI 视图。
-
useState 用法
-
基本用法
[ ① state , ② dispatch ] = useState(③ initData)-
① state,目的提供给 UI ,作为渲染视图的数据源。
-
② dispatch 改变 state 的函数,可以理解为推动函数组件渲染的渲染函数。
-
dispatch的参数, 第一种非函数情况,此时将作为新的值,赋予给 state,作为下一次渲染使用;
const [ number , setNumbsr ] = React.useState(0) /* 一个点击事件 */ const handleClick=()=>{ setNumber(1) setNumber(2) setNumber(3) } -
第二种是函数的情况,如果 dispatch 的参数为一个函数,这里可以称它为reducer,reducer 参数,是上一次返回最新的 state,返回值作为新的 state
const [ number , setNumbsr ] = React.useState(0) const handleClick=()=>{ setNumber((state)=> state + 1) // state - > 0 + 1 = 1 setNumber(8) // state - > 8 setNumber((state)=> state + 1) // state - > 8 + 1 = 9 }
-
-
③ initData 有两种情况,第一种情况是非函数,将作为 state 初始化的值。 第二种情况是函数,函数的返回值作为 useState 初始化的值。
- initData 为非函数的情况:
/* 此时将把 0 作为初使值 */ const [ number , setNumber ] = React.useState(0)-
initData 为函数的情况:
const [ number , setNumber ] = React.useState(()=>{ /* props 中 a = 1 state 为 0-1 随机数 , a = 2 state 为 1 -10随机数 , 否则,state 为 1 - 100 随机数 */ if(props.a === 1) return Math.random() if(props.a === 2) return Math.ceil(Math.random() * 10 ) return Math.ceil(Math.random() * 100 ) })
-
-
如何监听 state 变化
类组件 setState 中,有第二个参数 callback 或者是生命周期componentDidUpdate 可以检测监听到 state 改变或是组件更新。
那么在函数组件中,如何怎么监听 state 变化呢?这个时候就需要 useEffect 出场了,通常可以把 state 作为依赖项传入 useEffect 第二个参数 deps ,但是注意 useEffect 初始化会默认执行一次。
export default function Index(props){ const [ number , setNumber ] = React.useState(0) /* 监听 number 变化 */ React.useEffect(()=>{ console.log('监听number变化,此时的number是: ' + number ) },[ number ]) const handerClick = ()=>{ /** 高优先级更新 **/ ReactDOM.flushSync(()=>{ setNumber(2) }) /* 批量更新 */ setNumber(1) /* 滞后更新 ,批量更新规则被打破 */ setTimeout(()=>{ setNumber(3) }) } console.log(number) return <div> <span> { number }</span> <button onClick={ handerClick } >number++</button> </div> }效果:
-
-
dispatch更新特点上述讲的批量更新和 flushSync ,在函数组件中,dispatch 更新效果和类组件是一样的,但是 useState 有一点值得注意,就是当调用改变 state 的函数dispatch,在本次函数执行上下文中,是获取不到最新的 state 值的,把上述demo 如下这么改:
const [ number , setNumber ] = React.useState(0) const handleClick = ()=>{ ReactDOM.flushSync(()=>{ setNumber(2) console.log(number) }) setNumber(1) console.log(number) setTimeout(()=>{ setNumber(3) console.log(number) }) }结果: 0 0 0
原因很简单,函数组件更新就是函数的执行,在函数一次执行过程中,函数内部所有变量重新声明,所以改变的 state ,只有在下一次函数组件执行时才会被更新。所以在如上同一个函数执行上下文中,number 一直为0,无论怎么打印,都拿不到最新的 state 。
-
useState 注意事项
在使用 useState 的 dispatchAction 更新 state 的时候,记得不要传入相同的 state,这样会使视图不更新。比如下面这么写:
export default function Index(){ const [ state , dispatchState ] = useState({ name:'alien' }) const handleClick = ()=>{ // 点击按钮,视图没有更新。 state.name = 'Alien' dispatchState(state) // 直接改变 `state`,在内存中指向的地址相同。 } return <div> <span> { state.name }</span> <button onClick={ handleClick } >changeName++</button> </div> }如上例子中,当点击按钮后,发现视图没有改变,为什么会造成这个原因呢?
在 useState 的 dispatchAction 处理逻辑中,会浅比较两次 state ,发现 state 相同,不会开启更新调度任务; demo 中两次 state 指向了相同的内存空间,所以默认为 state 相等,就不会发生视图更新了。
解决问题: 把上述的 dispatchState 改成 dispatchState({...state}) 根本解决了问题,浅拷贝了对象,重新申请了一个内存空间。
-
useState 原理
3.3 异同
类组件中的 setState 和函数组件中的 useState 有什么异同?
- 相同点:
- 首先从原理角度出发,setState和 useState 更新视图,底层都调用了 scheduleUpdateOnFiber 方法,
- 而且事件驱动情况下都有批量更新规则。
- 不同点:
- 在不是 pureComponent 组件模式下, setState 不会浅比较两次 state 的值,只要调用 setState,在没有其他优化手段的前提下,就会执行更新。但是 useState 中的 dispatchAction 会默认比较两次 state 是否相同,然后决定是否更新组件。
- setState 有专门监听 state 变化的回调函数 callback,可以获取最新state;但是在函数组件中,只能通过 useEffect 来执行 state 变化引起的副作用。
- setState 在底层处理逻辑上主要是和老 state 进行合并处理,而 useState 更倾向于重新赋值。
4. props
4.1 理解 props
-
props 式什么
首先应该明确一下什么是 props ,对于在 React 应用中写的子组件,无论是函数组件
FunComponent,还是类组件ClassComponent,父组件绑定在它们标签里的属性/方法,最终会变成 props 传递给它们。但是这也不是绝对的,对于一些特殊的属性,比如说 ref 或者 key ,React 会在底层做一些额外的处理。首先来看一下 React 中 props 可以是些什么东西?React 中的 props ,还是很灵活的,接下来先来看一个 demo :
/* children 组件 */ function ChidrenComponent(){ return <div> In this chapter, let's learn about react props ! </div> } /* props 接受处理 */ class PropsComponent extends React.Component{ componentDidMount(){ console.log(this,'_this') } render(){ const { children , mes , renderName , say ,Component } = this.props const renderFunction = children[0] const renderComponent = children[1] /* 对于子组件,不同的props是怎么被处理 */ return <div> { renderFunction() } { mes } { renderName() } { renderComponent } <Component /> <button onClick={ () => say() } > change content </button> </div> } } /* props 定义绑定 */ class Index extends React.Component{ state={ mes: "hello,React" } node = null say= () => this.setState({ mes:'let us learn React!' }) render(){ return <div> <PropsComponent mes={this.state.mes} // ① props 作为一个渲染数据源 say={ this.say } // ② props 作为一个回调函数 callback Component={ ChidrenComponent } // ③ props 作为一个组件 renderName={ ()=><div> my name is alien </div> } // ④ props 作为渲染函数 > { ()=> <div>hello,world</div> } { /* ⑤render props */ } <ChidrenComponent /> { /* ⑥render component */ } </PropsComponent> </div> } }
props 可以是:
- ① props 作为一个子组件渲染数据源。
- ② props 作为一个通知父组件的回调函数。
- ③ props 作为一个单纯的组件传递。
- ④ props 作为渲染函数。
- ⑤ render props , 和④ 的区别是放在了 children 属性上。
- ⑥ render component 插槽组件。
那么如上 props 在组件实例上是什么样子:
PropsComponent 如果是一个类组件,那么可以直接通过 this.props 访问到它:

在标签内部的属性和方法会直接绑定在 props 对象的属性上,对于组件的插槽会被绑定在 props 的 Children 属性中。
-
React 如何定义 props
-
在 React 组件层级 props 充当的角色
一方面父组件 props 可以把数据层传递给子组件去渲染消费。另一方面子组件可以通过 props 中的 callback ,来向父组件传递信息。还有一种可以将视图容器作为 props 进行渲染。
-
从 React 更新机制中 props 充当的角色
在 React 中,props 在组件更新中充当了重要的角色,在 fiber 调和阶段中,diff 可以说是 React 更新的驱动器,熟悉 vue 的同学都知道 vue 中基于响应式,数据的变化,就会颗粒化到组件层级,通知其更新,但是在 React 中,无法直接检测出数据更新波及到的范围,props 可以作为组件是否更新的重要准则,变化即更新,于是有了 PureComponent ,memo 等性能优化方案。
-
从React插槽层面props充当的角色
React 可以把组件的闭合标签里的插槽,转化成 Children 属性
-
-
监听props改变
-
类组件中
componentWillReceiveProps 可以作为监听props的生命周期,但是 React 已经不推荐使用 componentWillReceiveProps ,未来版本可能会被废弃,因为这个生命周期超越了 React 的可控制的范围内,可能引起多次执行等情况发生。于是出现了这个生命周期的替代方案 getDerivedStateFromProps
-
函数组件中
函数组件中同理可以用 useEffect 来作为 props 改变后的监听函数。(不过有一点值得注意, useEffect 初始化会默认执行一次)
React.useEffect(()=>{ // props 中number 改变,执行这个副作用。 console.log('props改变:' ,props.number ) },[ props.number ])
-
-
props children模式
props + children 模式 在 React 中非常常用,尤其对一些优秀开源组件库。比如 react-router 中的 Switch 和 Route , antd 中的 Form 和 FormItem。
-
props 插槽组件
<Container> <Children> </Container>上述可以在 Container 组件中,通过 props.children 属性访问到 Children 组件,为 React element 对象。
作用:
- 1 可以根据需要控制 Children 是否渲染。
- 2 像上一节所说的, Container 可以用 React.cloneElement 强化 props (混入新的 props ),或者修改 Children 的子元素。
-
render props模式
<Container> { (ContainerProps)=> <Children {...ContainerProps} /> } </Container>这种情况,在 Container 中, props.children 属性访问到是函数,并不是 React element 对象,针对这种情况,像下面这种情况下 children 是不能直接渲染的,直接渲染会报错。
function Container(props) { return props.children }如果上述直接这么写,会报如下的错误:

改成如下方式,就可以了:
function Container(props) { const ContainerProps = { name: 'alien', mes:'let us learn react' } return props.children(ContainerProps) }这种方式作用是:
- 1 根据需要控制 Children 渲染与否。
- 2 可以将需要传给 Children 的 props 直接通过函数参数的方式传递给执行函数 children
-
混合模式
如果 Container 的 Children 既有函数也有组件,这种情况应该怎么处理呢?
<Container> <Children /> { (ContainerProps)=> <Children {...ContainerProps} name={'haha'} /> } </Container>首先在 Container 里打印 Children 看看是什么?
const Children = (props)=> (<div> <div>hello, my name is { props.name } </div> <div> { props.mes } </div> </div>) function Container(props) { const ContainerProps = { name: 'alien', mes:'let us learn react' } return props.children.map(item=>{ if(React.isValidElement(item)){ // 判断是 react elment 混入 props return React.cloneElement(item,{ ...ContainerProps },item.props.children) }else if(typeof item === 'function'){ return item(ContainerProps) }else return null }) } const Index = ()=>{ return <Container> <Children /> { (ContainerProps)=> <Children {...ContainerProps} name={'haha'} /> } </Container> }这种情况需要先遍历 children ,判断 children 元素类型:
-
针对 element 节点,通过 cloneElement 混入 props ;
-
针对函数,直接传递参数,执行函数。
-
-
-
操作 props 小技巧
-
抽象 props
抽象 props 一般用于跨层级传递 props ,一般不需要具体指出 props 中某个属性,而是将 props 直接传入或者是抽离到子组件中。
-
混入 props
function Son(props){ console.log(props) return <div> hello,world </div> } function Father(props){ const fatherProps={ mes:'let us learn React !' } return <Son {...props} { ...fatherProps } /> } function Index(){ const indexProps = { name:'alien', age:'28', } return <Father { ...indexProps } /> }
-
抽离props
有的时候想要做的恰恰和上面相反,比如想要从父组件 props 中抽离某个属性,再传递给子组件,那么应该怎么做呢?
function Son(props){ console.log(props) return <div> hello,world </div> } function Father(props){ const { age,...fatherProps } = props return <Son { ...fatherProps } /> } function Index(){ const indexProps = { name:'alien', age:'28', mes:'let us learn React !' } return <Father { ...indexProps } /> }
-
-
注入 props
-
显示注入 props
显式注入 props ,就是能够直观看见标签中绑定的 props 。
function Son(props){ console.log(props) // {name: "alien", age: "28"} return <div> hello,world </div> } function Father(prop){ return prop.children } function Index(){ return <Father> <Son name="alien" age="28" /> </Father> } -
隐式注入 props
这种方式,一般通过
React.cloneElement对 props.chidren 克隆再混入新的 props 。function Son(props){ console.log(props) // {name: "alien", age: "28", mes: "let us learn React !"} return <div> hello,world </div> } function Father(prop){ return React.cloneElement(prop.children,{ mes:'let us learn React !' }) } function Index(){ return <Father> <Son name="alien" age="28" /> </Father> }React.cloneElements()几乎等同于:<element.type {...element.props} {...props}>{children}</element.type>但是,也保留了组件的
ref。这意味着当通过ref获取子节点时,你将不会意外地从你祖先节点上窃取它。相同的ref将添加到克隆后的新元素中。如果存在新的ref或key将覆盖之前的。
-
4.2 进阶实践-实现简单的 <form> <FormItem> 嵌套组件
import React from "react";
import PropTypes from "prop-types";
const FormDemo = () => {
const form = React.useRef(null);
const submit = () => {
/* 表单提交 */
form.current.submitForm((formValue) => {
console.log(formValue);
});
};
const reset = () => {
/* 表单重置 */
form.current.resetForm();
};
return (
<div className="box">
<Form ref={form}>
<FormItem name="name" label="我是">
<Input />
</FormItem>
<FormItem name="mes" label="我想对大家说">
<Input />
</FormItem>
{/* 自动忽略除 FormItem 之外的元素 */}
<input placeholder="不需要的input" />
<Input />
</Form>
<div className="btns">
<button className="searchbtn" onClick={submit}>
提交
</button>
<button className="concellbtn" onClick={reset}>
重置
</button>
</div>
</div>
);
};
FormDemo.displayName = "FormDemo";
export default FormDemo;
class Form extends React.Component {
state = {
formData: {},
};
/* 用于提交表单数据 */
submitForm = (cb) => {
cb({ ...this.state.formData });
};
/* 获取重置表单数据 */
resetForm = () => {
const { formData } = this.state;
Object.keys(formData).forEach((item) => {
formData[item] = "";
});
this.setState({
formData,
});
};
/* 设置表单数据层 */
setValue = (name, value) => {
this.setState({
formData: {
...this.state.formData,
[name]: value,
},
});
};
static propTypes = {
children: PropTypes.array,
};
render() {
const { children } = this.props;
const renderChildren = [];
React.Children.forEach(children, (child) => {
if (child.type.displayName === "formItem") {
const { name } = child.props;
/* 克隆`FormItem`节点,混入改变表单单元项的方法 */
const Children = React.cloneElement(
child,
{
key: name /* 加入key 提升渲染效果 */,
handleChange: this.setValue /* 用于改变 value */,
value: this.state.formData[name] || "" /* value 值 */,
},
child.props.children
);
renderChildren.push(Children);
}
});
return renderChildren;
}
}
/* 增加组件类型type */
Form.displayName = "form";
function FormItem(props) {
const { children, name, handleChange, value, label } = props;
const onChange = (value) => {
/* 通知上一次value 已经改变 */
handleChange(name, value);
};
return (
<div className="form">
<span className="label">{label}:</span>
{React.isValidElement(children) && children.type.displayName === "input"
? React.cloneElement(children, { onChange, value })
: null}
</div>
);
}
FormItem.propTypes = {
children: PropTypes.object,
name: PropTypes.string,
handleChange: PropTypes.func,
value: PropTypes.string,
label: PropTypes.string,
};
FormItem.displayName = "formItem";
/* Input 组件, 负责回传value值 */
function Input({ onChange, value }) {
return (
<input
className="input"
onChange={(e) => onChange && onChange(e.target.value)}
value={value}
/>
);
}
/* 给Component 增加标签 */
Input.displayName = "input";
Input.propTypes = {
onChange: PropTypes.func,
value: PropTypes.string,
};
-
设计思想:
-
首先考虑到
<Form>在不使用forwardRef前提下,最好是类组件,因为只有类组件才能获取实例。 -
创建一个 state 下的 formData属性,用于收集表单状态。
-
要封装 重置表单,提交表单,改变表单单元项的方法。
-
要过滤掉除了
FormItem元素之外的其他元素,那么怎么样知道它是不是FormItem,这里教大家一种方法,可以给函数组件或者类组件绑定静态属性来证明它的身份,然后在遍历 props.children 的时候就可以在 React element 的 type 属性(类或函数组件本身)上,验证这个身份,在这个 demo 项目,给函数绑定的 displayName 属性,证明组件身份。 -
要克隆
FormItem节点,将改变表单单元项的方法 handleChange 和表单的值 value 混入 props 中。
-
-
<FormItem>function FormItem(props) { const { children, name, handleChange, value, label } = props; const onChange = (value) => { /* 通知上一次value 已经改变 */ handleChange(name, value); }; return ( <div className="form"> <span className="label">{label}:</span> {React.isValidElement(children) && children.type.displayName === "input" ? React.cloneElement(children, { onChange, value }) : null} </div> ); } FormItem.propTypes = { children: PropTypes.object, name: PropTypes.string, handleChange: PropTypes.func, value: PropTypes.string, label: PropTypes.string, }; FormItem.displayName = "formItem";设计思想:
FormItem一定要绑定 displayName 属性,用于让<Form>识别<FormItem />- 声明
onChange方法,通过 props 提供给<Input>,作为改变 value 的回调函数。 FormItem过滤掉除了input以外的其他元素。
-
<Input>/* Input 组件, 负责回传value值 */ function Input({ onChange, value }) { return ( <input className="input" onChange={(e) => onChange && onChange(e.target.value)} value={value} /> ); } /* 给Component 增加标签 */ Input.displayName = "input"; Input.propTypes = { onChange: PropTypes.func, value: PropTypes.string, };设计思想:
- 绑定 displayName 标识
input。 inputDOM 元素,绑定 onChange 方法,用于传递 value 。
- 绑定 displayName 标识

5. lifeCycle
React 类组件为开发者提供了一些生命周期钩子函数,能让开发者在 React 执行的重要阶段,在钩子函数里做一些该做的事。自从 React Hooks 问世以来,函数组件也能优雅地使用 Hooks ,弥补函数组件没有生命周期的缺陷。
5.1 类组件生命周期
React 两个重要阶段,
- render 阶段 React 在调和( render )阶段会深度遍历 React fiber 树,目的就是发现不同( diff ),不同的地方就是接下来需要更新的地方
- commit 阶段 对于变化的组件,就会执行 render 函数。在一次调和过程完毕之后,就到了commit 阶段,commit 阶段会创建修改真实的 DOM 节点。
如果在一次调和的过程中,发现了一个 fiber tag = 1 类组件的情况,就会按照类组件的逻辑来处理。
对于类组件的处理逻辑,首先判断类组件是否已经被创建过,首先来看看源码里怎么写的。
// react-reconciler/src/ReactFiberBeginWork.js
/* workloop React 处理类组件的主要功能方法 */
function updateClassComponent(){
let shouldUpdate
const instance = workInProgress.stateNode // stateNode 是 fiber 指向 类组件实例的指针
// instance 为组件实例,如果组件实例不存在,证明该类组件没有被挂载过,那么会走初始化流程
if (instance === null) {
constructClassInstance(workInProgress, Component, nextProps); // 组件实例将在这个方法中被new。
// 初始化挂载组件流程
mountClassInstance(workInProgress, Component, nextProps, renderExpirationTime );
shouldUpdate = true; // shouldUpdate 标识用来证明 组件是否需要更新。
}else{
shouldUpdate = updateClassInstance(current, workInProgress,
Component, nextProps, renderExpirationTime) // 更新组件流程
}
if(shouldUpdate){
nextChildren = instance.render(); /* 执行render函数 ,得到子节点 */
reconcileChildren(current, workInProgress, nextChildren, renderExpirationTime) /* 继续调和子节点 */
}
}
几个重要概念:
- ①
instance类组件对应实例。 - ②
workInProgress树,当前正在调和(render)的 fiber 树 ,一次更新中,React 会自上而下深度遍历子代 fiber ,如果遍历到一个 fiber ,会把当前 fiber 指向 workInProgress。 - ③
current树,在初始化更新中,current = null ,在第一次 fiber 调和之后,会将 workInProgress 树赋值给 current 树。React 来用workInProgress 和 current 来确保一次更新中,快速构建,并且状态不丢失。 - ④
Component就是项目中的 class 组件。 - ⑤
nextProps作为组件在一次更新中新的 props 。 - ⑥
renderExpirationTime作为下一次渲染的过期时间。
在组件实例上可以通过 _reactInternals 属性来访问组件对应的 fiber 对象。在 fiber 对象上,可以通过 stateNode 来访问当前 fiber 对应的组件实例:
5.1.1 React 类组件生命周期过程
React 的大部分生命周期的执行,都在 mountClassInstance 和 updateClassInstance 这两个方法中执行
-
初始化阶段
-
contructor执行 ->constructClassInstance(workInProgress, Component, nextProps)在 mount 阶段,首先执行的 constructClassInstance 函数 ,在实例化组件之后,会调用 mountClassInstance 组件初始化。
// react-reconciler/src/ReactFiberClassComponent.js function mountClassInstance(workInProgress, ctor, newProps, renderExpirationTime){ const instance = workInProgress.stateNode; /* ctor 就是我们写的类组件,获取类组件的静态方法 */ const getDerivedStateFromProps = ctor.getDerivedStateFromProps; // 存在 getDerivedStateFromProps 生命周期 if (typeof getDerivedStateFromProps === 'function') { /* 这个时候执行 getDerivedStateFromProps 生命周期 ,得到将合并的state */ const partialState = getDerivedStateFromProps(nextProps, prevState); // 合并state const memoizedState = partialState === null || partialState === undefined ? prevState : Object.assign({}, prevState, partialState); workInProgress.memoizedState = memoizedState; /* 将state 赋值给我们实例上,instance.state 就是我们在组件中 this.state获取的state */ instance.state = workInProgress.memoizedState; } // 没有使用 getDerivedStateFromProps getSnapshotBeforeUpdate componentWillMount // 执行 componentWillMount if(typeof ctor.getDerivedStateFromProps !== 'function' && typeof instance.getSnapshotBeforeUpdate !== 'function' && typeof instance.componentWillMount === 'function' ){ instance.componentWillMount(); } } -
getDerivedStateFromProps执行在初始化阶段,
getDerivedStateFromProps是第二个执行的生命周期,值得注意的是它是从 ctor 类上直接绑定的静态方法,传入props ,state。 返回值将和之前的 state 合并,作为新的 state ,传递给组件实例使用。 -
componentWillMount执行如果存在
getDerivedStateFromProps和getSnapshotBeforeUpdate就不会执行生命周期componentWillMount。 -
render函数执行到此为止
mountClassInstance函数完成,updateClassComponent函数在执行完mountClassInstance后,执行了 render 渲染函数,形成了 children , 接下来 React 调用 reconcileChildren 方法深度调和 children 。 -
componentDidMount执行一旦 React 调和完所有的 fiber 节点,就会到 commit 阶段,在组件初始化 commit 阶段,会调用
componentDidMount生命周期。// react-reconciler/src/ReactFiberCommitWork.js function commitLifeCycles(finishedRoot,current,finishedWork){ switch (finishedWork.tag) { /* fiber tag 在第一节讲了不同fiber类型 */ case ClassComponent: { /* 如果是 类组件 类型 */ const instance = finishedWork.stateNode /* 类实例 */ if(current === null) { /* 类组件第一次调和渲染 */ instance.componentDidMount() } else { /* 类组件更新 */ instance.componentDidUpdate(prevProps,prevState, instance.__reactInternalSnapshotBeforeUpdate); } } } }执行顺序:
constructor -> getDerivedStateFromProps / componentWillMount -> render -> componentDidMount
-
-
更新阶段
最开始
updateClassComponent函数了,当发现 current 不为 null 的情况时,说明该类组件被挂载过,那么直接按照更新逻辑来处理function updateClassInstance(current, workInProgress, ctor, newProps, renderExpirationTime){ const instance = workInProgress.stateNode; // 类组件实例 // 1. 判断是否具有 getDerivedStateFromProps 生命周期 const hasNewLifecycles = typeof ctor.getDerivedStateFromProps === 'function' // 当没有 getDerivedStateFromProps 但是有生命周期 componentWillReceiveProps if(!hasNewLifecycles && typeof instance.componentWillReceiveProps === 'function' ){ if (oldProps !== newProps || oldContext !== nextContext) { // 浅比较 props 不相等 // 执行生命周期 componentWillReceiveProps instance.componentWillReceiveProps(newProps, nextContext); } } let newState = (instance.state = oldState); // 具有生命周期 getDerivedStateFromProps if (typeof getDerivedStateFromProps === 'function') { /* 执行生命周期getDerivedStateFromProps ,逻辑和mounted类似 ,合并state */ ctor.getDerivedStateFromProps(nextProps,prevState) // newState 传递给了 shouldComponentUpdate newState = workInProgress.memoizedState; } let shouldUpdate = true /* 执行生命周期 shouldComponentUpdate 返回值决定是否执行render ,调和子节点 */ if(typeof instance.shouldComponentUpdate === 'function' ){ shouldUpdate = instance.shouldComponentUpdate(newProps, newState, nextContext); } if(shouldUpdate){ if (typeof instance.componentWillUpdate === 'function') { instance.componentWillUpdate(); /* 执行生命周期 componentWillUpdate */ } } return shouldUpdate }-
执行componentWillRecieveProps首先判断
getDerivedStateFromProps生命周期是否存在,如果不存在就执行componentWillReceiveProps生命周期。传入该生命周期两个参数,分别是 newProps 和 nextContext 。 -
getDerivedStateFromProps执行接下来执行生命周期
getDerivedStateFromProps, 返回的值用于合并state,生成新的state -
shouldComponentUpdate执行接下来执行生命周期
shouldComponentUpdate,传入新的 props ,新的 state ,和新的 context ,返回值决定是否继续执行 render 函数,调和子节点。这里应该注意一个问题,getDerivedStateFromProps的返回值可以作为新的 state ,传递给 shouldComponentUpdate -
componentWillUpdate执行接下来执行生命周期
componentWillUpdate。updateClassInstance 方法到此执行完毕了 -
执行
render函数接下来会执行 render 函数,得到最新的 React element 元素。然后继续调和子节点
-
执行
getSnapshotBeforeUpdate// react-reconciler/src/ReactFiberCommitWork.js function commitBeforeMutationLifeCycles(current, finishedWork){ switch (finishedWork.tag) { case ClassComponent:{ /* 执行生命周期 getSnapshotBeforeUpdate */ const snapshot = instance.getSnapshotBeforeUpdate(prevProps,prevState) /* 返回值将作为 __reactInternalSnapshotBeforeUpdate 传递给 componentDidUpdate 生命周期 */ instance.__reactInternalSnapshotBeforeUpdate = snapshot; } } }getSnapshotBeforeUpdate的执行也是在 commit 阶段,commit 阶段细分为before Mutation( DOM 修改前),Mutation( DOM 修改),Layout( DOM 修改后) 三个阶段,getSnapshotBeforeUpdate 发生在before Mutation阶段,生命周期的返回值,将作为第三个参数 __reactInternalSnapshotBeforeUpdate 传递给 componentDidUpdate -
执行
componentDidUpdate接下来执行生命周期 componentDidUpdate ,此时 DOM 已经修改完成。可以操作修改之后的 DOM 。到此为止更新阶段的生命周期执行完毕。
更新阶段对应的生命周期的执行顺序:
componentWillReceiveProps( props 改变)/ getDerivedStateFromProp -> shouldComponentUpdate ->componentWillUpdate-> render -> getSnapshotBeforeUpdate -> componentDidUpdate
-
-
销毁阶段
// react-reconciler/src/ReactFiberCommitWork.js function callComponentWillUnmountWithTimer(){ instance.componentWillUnmount(); }-
执行
componentWillUmount销毁阶段就比较简单了,在一次调和更新中,如果发现元素被移除,就会打对应的 Deletion 标签 ,然后在 commit 阶段就会调用
componentWillUnmount生命周期,接下来统一卸载组件以及 DOM 元素。
-
三个阶段生命周期+无状态组件总览图:
5.1.2 React 类组件各生命周期能做什么
-
constructor(props)constructor 在类组件创建实例时调用,而且初始化的时候执行一次,所以可以在 constructor 做一些初始化的工作。
- 初始化 state ,比如可以用来截取路由中的参数,赋值给 state 。
- 对类组件的事件做一些处理,比如 绑定 this , 节流,防抖 等。
- 对类组件进行一些必要生命周期的劫持,渲染劫持,这个功能更适合反向继承的 高阶组件HOC
constructor(props){ super(props) // 执行 super ,别忘了传递props,才能在接下来的上下文中,获取到props。 this.state = { // ① 可以用来初始化state,比如可以用来获取路由中的 name: 'zxh' } this.handleClick = this.handleClick.bind(this) /* ② 绑定 this */ this.handleInputChange = debounce(this.handleInputChange , 500) /* ③ 绑定防抖函数,防抖 500 毫秒 */ const _render = this.render this.render = function(){ return _render.bind(this) /* ④ 劫持修改类组件上的一些生命周期 */ } } /* 点击事件 */ handleClick(){ /* ... */ } /* 表单输入 */ handleInputChange(){ /* ... */ } -
getDerivedStateFromProps(nextProps, prevState)getDerivedStateFromProps方法作为类的静态属性方法执行,内部是访问不到this的,它更趋向于纯函数,取缔componentWillMount和componentWillReceiveProps。这个生命周期用于,在初始化和更新阶段,接受父组件的 props 数据,
可以对 props 进行格式化,过滤等操作,返回值将作为新的 state 合并到 state 中,供给视图渲染层消费。
getDerivedStateFromProps 作用:
- 代替
componentWillMount和componentWillReceiveProps - 组件初始化或者更新时,将 props 映射到 state。
- 返回值与 state 合并完,可以作为 shouldComponentUpdate 第二个参数 newState ,可以判断是否渲染组件。(请不要把 getDerivedStateFromProps 和 shouldComponentUpdate 强行关联到一起,两者没有必然联系)
static getDerivedStateFromProps(newProps){ const { type } = newProps switch(type){ case 'fruit' : /* ① 接受 props 变化 , 返回值将作为新的 state ,用于 渲染 或 传递给s houldComponentUpdate */ return { list:['苹果','香蕉','葡萄' ] } case 'vegetables': return { list:['菠菜','西红柿','土豆']} } } render(){ return <div>{ this.state.list.map((item)=><li key={item} >{ item }</li>) }</div> }副作用?
只要组件更新,就会执行
getDerivedStateFromProps,不管是 props 改变,还是 setState ,或是 forceUpdate - 代替
-
UNSAFE_componentWillMount在 React V16.3
componentWillMount ,componentWillReceiveProps , componentWillUpdate三个生命周期加上了不安全的标识符UNSAFE,变成了如下形式:- UNSAFE_componentWillMount
- UNSAFE_componentWillReceiveProps
- UNSAFE_componentWillUpdate
这三个生命周期,都是在 render 之前执行的,React 对于执行 render 函数有着像 shouldUpdate 等条件制约,但是对于执行在 render 之前生命周期没有限制,存在一定隐匿风险,如果 updateClassInstance 执行多次,React 开发者滥用这几个生命周期,可能导致生命周期内的上下文多次被执行。
-
UNSAFE_componentWillRecievePropsUNSAFE_componentWillReceiveProps 函数的执行是在更新组件阶段,该生命周期执行驱动是因为父组件更新带来的 props 修改,但是只要父组件触发 render 函数,调用 React.createElement 方法,那么 props 就会被重新创建,生命周期 componentWillReceiveProps 就会执行了。这就解释了即使 props 没变,该生命周期也会执行。
作用:
- componentWillReceiveProps 可以用来监听父组件是否执行 render 。
- componentWillReceiveProps 可以用来接受 props 改变,组件可以根据props改变,来决定是否更新 state ,因为可以访问到 this , 所以可以在异步成功回调(接口请求数据)改变 state 。这个是 getDerivedStateFromProps 不能实现的。
-
UNSAFE_componentWillUpdateUNSAFE_componentWillUpdate可以意味着在更新之前,此时的 DOM 还没有更新(render 之前)。在这里可以做一些获取 DOM 的操作。就比如说在一次更新中,保存 DOM 之前的信息(记录上一次位置)。但是 React 已经出了新的生命周期 getSnapshotBeforeUpdate (render 之后) 来代替 UNSAFE_componentWillUpdate。 -
render一次 render 的过程,就是创建 React.element 元素的过程, 那么可以在render里面做一些,
createElement创建元素 , cloneElement 克隆元素 ,React.children 遍历 children 的操作
-
getSnapshotBeforeUpdate(prevProps, preState)获取更新前的快照,可以进一步理解为 获取更新前 DOM 的状态。
该生命周期是在 commit 阶段的 before Mutation ( DOM 修改前),此时 DOM 还没有更新,但是在接下来的 Mutation 阶段会被替换成真实 DOM 。此时是获取 DOM 信息的最佳时期,getSnapshotBeforeUpdate 将返回一个值作为一个
snapShot(快照),传递给 componentDidUpdate作为第三个参数。getSnapshotBeforeUpdate(prevProps,preState){ const style = getComputedStyle(this.node) return { /* 传递更新前的元素位置 */ cx:style.cx, cy:style.cy } } componentDidUpdate(prevProps, prevState, snapshot){ /* 获取元素绘制之前的位置 */ console.log(snapshot) }当然这个快照
snapShot不限于 DOM 的信息,也可以是根据 DOM 计算出来产物getSnapshotBeforeUpdate 这个生命周期意义就是配合 componentDidUpdate 一起使用,计算形成一个 snapShot 传递给 componentDidUpdate 。保存一次更新前的信息。
-
componentDidUpdate(prevProps, prevState, snapshot)componentDidUpdate(prevProps, prevState, snapshot){ const style = getComputedStyle(this.node) const newPosition = { /* 获取元素最新位置信息 */ cx:style.cx, cy:style.cy } }三个参数:
- prevProps 更新之前的 props ;
- prevState 更新之前的 state ;
- snapshot 为 getSnapshotBeforeUpdate 返回的快照,可以是更新前的 DOM 信息。
作用
- componentDidUpdate 生命周期执行,此时 DOM 已经更新,可以直接获取 DOM 最新状态。这个函数里面如果想要使用 setState ,一定要加以限制,否则会引起无限循环。
- 接受 getSnapshotBeforeUpdate 保存的快照 snapshot 信息。
-
componentDidMountcomponentDidMount 生命周期执行时机和 componentDidUpdate 一样,一个是在初始化,一个是组件更新。此时 DOM 已经创建完,既然 DOM 已经创建挂载,就可以做一些 基于 DOM 操作,DOM 事件监听器。
async componentDidMount(){ this.node.addEventListener('click',()=>{ /* 事件监听 */ }) const data = await this.getData() /* 数据请求 */ }作用:
- 可以做一些关于 DOM 操作,比如基于 DOM 的事件监听器。
- 对于初始化向服务器请求数据,渲染视图,这个生命周期也是蛮合适的
-
shouldComponentUpdateshouldComponentUpdate(newProps, newState, nextContext){}shouldComponentUpdate 三个参数:
- 第一个参数新的 props
- 第二个参数新的 state
- 第三个参数新的 context
shouldComponentUpdate(newProps,newState){ if(newProps.a !== this.props.a ){ /* props中a属性发生变化 渲染组件 */ return true } else if(newState.b !== this.props.b){ /* state 中b属性发生变化 渲染组件 */ return true }else{ /* 否则组件不渲染 */ return false } }这个生命周期,一般用于性能优化,shouldComponentUpdate 返回值决定是否重新渲染的类组件。需要重点关注的是第二个参数 newState ,如果有 getDerivedStateFromProps 生命周期 ,它的返回值将合并到 newState ,供 shouldComponentUpdate 使用。
-
componentWillUnmountcomponentWillUnmount 是组件销毁阶段唯一执行的生命周期,主要做一些收尾工作,比如清除一些可能造成内存泄漏的定时器,延时器,或者是一些事件监听器。
componentWillUnmount(){ clearTimeout(this.timer) /* 清除延时器 */ this.node.removeEventListener('click',this.handerClick) /* 卸载事件监听器 */ }作用
- 清除延时器,定时器。
- 一些基于 DOM 的操作,比如事件监听器。
5.2 函数组件生命周期替代方案
React hooks也提供了 api ,用于弥补函数组件没有生命周期的缺陷。其原理主要是运用了 hooks 里面的 useEffect 和 useLayoutEffect。
-
useEffect和useLayoutEffect-
useEffectuseEffect(()=>{ return destory },dep)useEffect 第一个参数 callback, 返回的 destory , destory 作为下一次callback执行之前调用,用于清除上一次 callback 产生的副作用。
第二个参数作为依赖项,是一个数组,可以有多个依赖项,依赖项改变,执行上一次callback 返回的 destory ,和执行新的 effect 第一个参数 callback 。
传给
useEffect的函数会在浏览器完成布局与绘制 之后,在一个延迟事件中被调用。这使得它适用于许多常见的副作用场景,比如设置订阅和事件处理等情况,因为绝大多数操作不应阻塞浏览器对屏幕的更新。对于 useEffect 执行, React 处理逻辑是采用 异步调用 ,对于每一个 effect 的 callback, React 会向
setTimeout回调函数一样,放入任务队列,等到主线程任务完成,DOM 更新,js 执行完成,视图绘制完毕,才执行。所以 effect 回调函数不会阻塞浏览器绘制视图 -
useLayoutEffectuseLayoutEffect 和 useEffect 不同的地方是采用了 同步执行 ,与 useEffect 的区别在于:
- 首先 useLayoutEffect 是在DOM 绘制之前,这样可以方便修改 DOM ,这样浏览器只会绘制一次,如果修改 DOM 布局放在 useEffect ,那 useEffect 执行是在浏览器绘制视图之后,接下来又改 DOM ,就可能会导致浏览器再次回流和重绘。而且由于两次绘制,视图上可能会造成闪现突兀的效果
- useLayoutEffect callback 中代码执行会阻塞浏览器绘制
-
一句话概括如何选择 useEffect 和 useLayoutEffect :修改 DOM ,改变布局就用 useLayoutEffect ,其他情况就用 useEffect 。
-
React.useEffect 回调函数 和 componentDidMount / componentDidUpdate 执行时机的区别:
useEffect 对 React 执行栈来看是异步执行的,而 componentDidMount / componentDidUpdate 是同步执行的,useEffect代码不会阻塞浏览器绘制。在时机上 ,componentDidMount / componentDidUpdate 和 useLayoutEffect 更类似
-
-
componentDidMount替代方案// componentDidMount 替代方案 useEffect(() => { // 请求数据 事件监听 操纵dom }, []);这里要记住
dep = [],这样当前 effect 没有任何依赖项,也就只有初始化执行一次 -
componentWillUmount替代方案// componentWillUnmount 替代方案 useEffect(() => { // 请求数据 事件监听 操纵dom 添加定时器、掩饰其 return function componentWillUnmount() { // 解除事件监听 清楚定时器、延时器 }; }, []); // dep=[]在 componentDidMount 的前提下,useEffect 第一个函数的返回函数,可以作为 componentWillUnmount 使用。
-
componentWillReceiveProps代替方案useEffect 代替 componentWillReceiveProps 比较牵强:
- 首先因为二者的执行阶段根本不同,一个是在render阶段,一个是在commit阶段
- 其次 useEffect 会初始化执行一次,但是 componentWillReceiveProps 只有组件更新 props 变化的时候才会执行
// componentWillReceiveProps 代替方案 useEffect(() => { console.log("props变化: componentWillReceiveProps"); }, [props]);此时依赖项就是 props,props 变化,执行此时的 useEffect 钩子。
useEffect(() => { console.log("props.number变化: componentWillReceiveProps"); }, [props.number]);useEffect 还可以针对 props 的某一个属性进行追踪。此时的依赖项为 props 的追踪属性。如上述代码,只有 props 中 number 变化,执行 effect
-
componentDidUpdate替代方案useEffect 和 componentDidUpdate 在执行时期虽然有点差别,useEffect 是异步执行,componentDidUpdate 是同步执行 ,但都是在 commit 阶段 。但是向上面所说 useEffect 会默认执行一次,而 componentDidUpdate 只有在组件更新完成后执行。可以使用
useRef模拟// componentDidUpdate 替代方案 let ref = useRef(false) useEffect(() => { if (ref.current) { ref.current = } else { console.log("组件更新完成: componentDidUpdate"); } }); // 没有 dep 依赖项注意此时useEffect没有第二个参数。
没有第二个参数,那么每一次执行函数组件,都会执行该 effect。
如果在有 dep 的 effect 中添加 return 函数会怎样呢:
答案是:在更新时,这个 return 函数也会执行
对此:理解是 useEffect 返回的是 cleanup 函数,即在一次更新前后会调用这个返回的函数
而当
dep=[]为空数组时,则表示只有 Unmount 时才执行,为
[count]或者 没有deps时候,更新前也会执行这个函数function FuncComponentLifeCycle() { const [num, setNum] = useState(0); useEffect(() => { console.log("componentDidUpdate0"); return () => { console.log("componentWillUmount20 "); }; }); useEffect(() => { console.log("num:", num); return () => { console.log("componentWillUmount num:", num); }; }, [num]); useEffect(() => { return () => { console.log("componentWillUmount1 "); }; }, []); useEffect(() => { console.log("componentDidUpdate"); return () => { console.log("componentWillUmount2 "); }; }); return ( <div> <h1>Num: {num}</h1> <button onClick={() => setNum(num + 1)}>increment</button> </div> ); } export function FuncComponentLifeCycleContainer() { const [show, setShow] = useState(true); return ( <div> {show && <FuncComponentLifeCycle />} <button onClick={() => setShow(!show)}>toggle</button> </div> ); }
6. 多功能 Ref
在 React 也是可以直接操纵 DOM 元素的,但是React不会知道React以外的方式对Dom做出的改变,它基于自己内部的表现来决定如何更新,如果一个Dom节点同时被React以外的方式操作,那么React将变的混乱,并且无从恢复。
例如下面这个例子,parent 直接通过 id 修改 son 组件,son 组件直接通过 id 修改 parent 组件
function InnerText() { useEffect(() => { console.log("son update"); }); const handleClick = () => { let parent = document.getElementById("parent-number"); parent.innerText = parseFloat(parent.innerText) + 1; }; return ( <div> <h1> son number: <span id="son-number">1</span> </h1> <button onClick={handleClick}>parent increment</button> </div> ); } export function DocumentQueryDemo() { useEffect(() => { console.log("parent update"); }); const handleClick = () => { let documentQueryDemo = document.getElementById("DocumentQueryDemo"); console.log("documentQueryDemo: ", documentQueryDemo); let son = document.getElementById("son-number"); son.innerText = parseFloat(son.innerText) + 1; }; return ( <div id="DocumentQueryDemo"> <h1>使用 document 选择器 获取 DOM</h1> <h1> parent number: <span id="parent-number">1</span> </h1> <button onClick={handleClick}>son increment</button> <InnerText /> </div> ); }
可以看到子父组件DOM虽然更新了,并未引起 useEffect 执行,相当于绕开了 React 的更新机制
6.1 ref 的基本概念和使用
Ref 除了 获取真实 DOM 元素和获取类组件实例层面上 这两项功能之外,在使用上还有很多小技巧
6.1.1 Ref 对象的创建
所谓 ref 对象就是用 createRef 或者 useRef 创建出来的对象,一个标准的 ref 对象应该是如下的样子:
{
current:null , // current指向ref对象获取到的实际内容,可以是dom元素,组件实例,或者其他。
}
当 ref 被传递给 render 中的元素时,对该节点的引用可以在 ref 的 current 属性中被访问。
const node = this.myRef.current;
ref 的值根据节点的类型而有所不同:
- 当
ref属性用于 HTML 元素时,构造函数中使用React.createRef()创建的ref接收底层 DOM 元素作为其current属性。 - 当
ref属性用于自定义 class 组件时,ref对象接收组件的挂载实例作为其current属性。 - 不能在函数组件上使用
ref属性<Demo ref={myRef}/>,因为他们没有实例。
React 提供两种方法创建 Ref 对象,
-
类组件React.createRef
class ClassComponent extends Component { constructor(props) { super(props); this.currentDom = React.createRef(null); } componentDidMount() { console.log("ClassComponent this.currentDom:", this.currentDom); console.log("ClassComponent: ", this); } render() { return <div ref={this.currentDom}>ClassComponent</div>; } }
React.createRef 的底层逻辑很简单:
export function createRef() { const refObject = { current: null, } return refObject; }createRef 只做了一件事,就是创建了一个对象,对象上的 current 属性,用于保存通过 ref 获取的 DOM 元素,组件实例等。 createRef 一般用于类组件创建 Ref 对象,可以将 Ref 对象绑定在类组件实例上,这样更方便后续操作 Ref。
注意:不要在函数组件中使用 createRef,否则会造成 Ref 对象内容丢失等情况
-
函数组件 useRef
function FuncComponent() { const currentDom = React.useRef(null); useEffect(() => { console.log("FuncComponent currentDom:", currentDom); }); return <div ref={currentDom}>FuncComponent</div>; }
useRef 底层逻辑是和 createRef 差不多,就是 ref 保存位置不相同
- 类组件有一个实例 instance 能够维护像 ref 这种信息,
- 但是由于函数组件每次更新都是一次新的开始,所有变量重新声明,所以 useRef 不能像 createRef 把 ref 对象直接暴露出去,如果这样每一次函数组件执行就会重新声明 Ref,此时 ref 就会随着函数组件执行被重置,这就解释了在函数组件中为什么不能用 createRef 的原因。
为了解决这个问题,hooks 和函数组件对应的 fiber 对象建立起关联,将 useRef 产生的 ref 对象挂到函数组件对应的 fiber 上,函数组件每次执行,只要组件不被销毁,函数组件对应的 fiber 对象一直存在,所以 ref 等信息就会被保存下来。
6.1.2 React 对 Ref 属性的处理-标记 ref
首先明确一个问题是 DOM 元素和组件实例 必须用 ref 对象获取吗?答案是否定的,React 类组件提供了多种方法获取 DOM 元素和组件实例,说白了就是 React 对标签里面 ref 属性的处理逻辑多样化。
-
类组件获取 Ref 三种方式
-
Ref属性是一个字符串 (已废弃)
class Children extends Component { render = () => <div>hello,world</div>; } export class ClassComponent extends Component { constructor(props) { super(props); this.currentDom = React.createRef(null); } componentDidMount() { console.log("ClassComponent this.currentDom:", this.currentDom); console.log("ClassComponent: ", this); } // 使用字符串 ref 属性被废弃 render = () => ( <div> <div ref="currentDom">字符串模式获取元素或组件</div> <Children ref="currentComInstance" /> </div> ); }
如上面代码片段,用一个字符串 ref 标记一个 DOM 元素,一个类组件(函数组件没有实例,不能被 Ref 标记)。React 在底层逻辑,会判断类型,如果是 DOM 元素,会把真实 DOM 绑定在组件 this.refs (组件实例下的 refs )属性上,如果是类组件,会把子组件的实例绑定在 this.refs 上。
-
Ref 属性是一个函数。
class Children extends Component { render = () => <div>hello,world</div>; } export class ClassComponent extends Component { constructor(props) { super(props); this.currentDom = React.createRef(null); } componentDidMount() { console.log("ClassComponent this.currentDom:", this.currentDom); console.log("ClassComponent: ", this); } // 2. Ref 属性是一个函数 render = () => ( <div> <div ref={(node) => (this.currentDom = node)}>Ref模式获取元素或组件</div> <Children ref={(node) => (this.currentComponentInstance = node)} /> </div> ); }
如上代码片段,当用一个函数来标记 Ref 的时候,将作为 callback 形式,等到真实 DOM 创建阶段,执行 callback ,获取的 DOM 元素或组件实例,将以回调函数第一个参数形式传入,所以可以像上述代码片段中,用组件实例下的属性
currentDom和currentComponentInstance来接收真实 DOM 和组件实例。这里的
this.refs为一个空对象 -
Ref 属性是一个ref对象 即上面使用
React.createRef()创建
-
6.2 ref 高阶用法
6.2.1 forwardRef 转发 Ref
forwardRef 的初衷就是解决 ref 不能跨层级捕获和传递的问题。 forwardRef 接受了父级元素标记的 ref 信息,并把它转发下去,使得子组件可以通过 props 来接受到上一层级或者是更上层级的ref。
-
场景一:跨层级获取
比如想要通过标记子组件 ref ,来获取孙组件的某一 DOM 元素,或者是组件实例。
场景:想要在 GrandFather 组件通过标记 ref ,来获取孙组件 Son 的组件实例。
// 孙组件 function Son(props) { const { grandRef } = props; return ( <div> <div> i am alien </div> <span ref={grandRef}>这个是想要获取元素</span> </div> ); } // 父组件 class Father extends React.Component { constructor(props) { super(props); } render() { return ( <div> <Son grandRef={this.props.grandRef} /> </div> ); } } const NewFather = React.forwardRef((props, ref) => ( <Father grandRef={ref} {...props} /> )); // 爷组件 export class GrandFather extends React.Component { constructor(props) { super(props); this.grandSonDom = React.createRef(null); } node = null; componentDidMount() { console.log("GrandFather: ", this.node); // span #text 这个是想要获取元素 console.log("GrandFather's grandSomDom: ", this.grandSonDom); // span #text 这个是想要获取元素 } render() { return ( <div> <NewFather ref={(node) => (this.node = node)} /> <NewFather ref={this.grandSonDom} /> </div> ); } }
const NewFather = React.forwardRef((props, ref) => ( <Father grandRef={ref} {...props} /> ));forwardRef 把 ref 变成了可以通过 props 传递和转发
如果不添加
forward转发,那么ref将会直接指向 Father 组件如果直接使用一个
grandRef的props也能实现<FatherB grandRef={this.grandSon} /> -
场景二:合并转发 ref
通过 forwardRef 转发的 ref 不要理解为只能用来直接获取组件实例,DOM 元素,也可以用来传递合并之后的自定义的 ref
场景:想通过Home绑定ref,来获取子组件Index的实例index,dom元素button,以及孙组件Form的实例
// 表单组件 class Form extends React.Component { render() { return <div>...</div>; } } // index 组件 class Index extends React.Component { componentDidMount() { const { forwardRef } = this.props; forwardRef.current = { form: this.form, // 给form组件实例 ,绑定给 ref form属性 index: this, // 给index组件实例 ,绑定给 ref index属性 button: this.button, // 给button dom 元素,绑定给 ref button属性 }; } form = null; button = null; render() { return ( <div> <button ref={(button) => (this.button = button)}>点击</button> <Form ref={(form) => (this.form = form)} /> </div> ); } } const ForwardRefIndex = React.forwardRef((props, ref) => ( <Index {...props} forwardRef={ref} /> )); // home 组件 export function Home() { const ref = useRef(null); useEffect(() => { console.log(ref.current); }, []); return <ForwardRefIndex ref={ref} />; }
如上代码所示,流程主要分为几个方面:
- 1 通过 useRef 创建一个 ref 对象,通过 forwardRef 将当前 ref 对象传递给子组件。
- 2 向 Home 组件传递的 ref 对象上,绑定 form 孙组件实例,index 子组件实例,和 button DOM 元素。
forwardRef让 ref 可以通过 props 传递,那么如果用 ref 对象标记的 ref ,那么 ref 对象就可以通过 props 的形式,提供给子孙组件消费,当然子孙组件也可以改变 ref 对象里面的属性,或者像如上代码中赋予新的属性,这种 forwardref + ref 模式一定程度上打破了 React 单向数据流动的原则。当然绑定在 ref 对象上的属性,不限于组件实例或者 DOM 元素,也可以是属性值或方法。 -
场景三:高阶组件转发
如果通过高阶组件包裹一个原始类组件,就会产生一个问题,如果高阶组件 HOC 没有处理 ref ,那么由于高阶组件本身会返回一个新组件,所以当使用 HOC 包装后组件的时候,标记的 ref 会指向 HOC 返回的组件,而并不是 HOC 包裹的原始类组件,为了解决这个问题,forwardRef 可以对 HOC 做一层处理。
function HOC(Component) { class Wrap extends React.Component { render() { const { forwardedRef, ...otherprops } = this.props; return <Component ref={forwardedRef} {...otherprops} />; } } return React.forwardRef((props, ref) => ( <Wrap forwardedRef={ref} {...props} /> )); } class IIndex extends React.Component { render() { return <div>hello,world</div>; } } const HocIndex = HOC(IIndex); export function HOCForward() { const node = useRef(null); useEffect(() => { console.log("高阶组件转发:", node); }, []); return <HocIndex ref={node} />; }
经过 forwardRef 处理后的 HOC ,就可以正常访问到 Index 组件实例了
和跨层级转发相似
6.2.2 ref 实现组件通信
如果有种场景不想通过父组件 render 改变 props 的方式,来触发子组件的更新,也就是子组件通过 state 单独管理数据层,针对这种情况父组件可以通过 ref 模式标记子组件实例,从而操纵子组件方法,这种情况通常发生在一些 数据层托管 的组件上,比如 <Form/> 表单,经典案例可以参考 antd 里面的 form 表单,暴露出对外的 resetFields , setFieldsValue 等接口,可以通过表单实例调用这些 API 。
-
类组件 ref 相互通信
对于类组件可以通过 ref 直接获取组件实例,实现组件通信。
/* 子组件 */ class SonCC extends React.PureComponent { state = { fatherMes: "", sonMes: "", }; fatherSay = (fatherMes) => this.setState({ fatherMes }); /* 提供给父组件的API */ render() { const { fatherMes, sonMes } = this.state; return ( <div className="sonbox"> <div className="title">子组件</div> <p>父组件对我说:{fatherMes}</p> <div className="label">对父组件说</div>{" "} <input onChange={(e) => this.setState({ sonMes: e.target.value })} className="input" /> <button className="searchbtn" onClick={() => this.props.toFather(sonMes)} > to father </button> </div> ); } } /* 父组件 */ export function FatherCC() { const [sonMes, setSonMes] = React.useState(""); const sonInstance = React.useRef(null); /* 用来获取子组件实例 */ const [fatherMes, setFatherMes] = React.useState(""); const toSon = () => sonInstance.current.fatherSay( fatherMes ); /* 调用子组件实例方法,改变子组件state */ return ( <div className="box"> <div className="title">父组件</div> <p>子组件对我说:{sonMes}</p> <div className="label">对子组件说</div>{" "} <input onChange={(e) => setFatherMes(e.target.value)} className="input" /> <button className="searchbtn" onClick={toSon}> to son </button> <SonCC ref={sonInstance} toFather={setSonMes} /> </div> ); }
-
函数组件 forwardRef + useImperativeHandle 通信
对于函数组件,本身是没有实例的,但是 React Hooks 提供了,useImperativeHandle 一方面第一个参数接受父组件传递的 ref 对象,另一方面第二个参数是一个函数,函数返回值,作为 ref 对象获取的内容。一起看一下 useImperativeHandle 的基本使用。
useImperativeHandle 接受三个参数:
- 第一个参数 ref : 接受 forWardRef 传递过来的 ref 。
- 第二个参数 createHandle :处理函数,返回值作为暴露给父组件的 ref 对象。
- 第三个参数 deps :依赖项 deps,依赖项更改形成新的 ref 对象。
forwardRef + useImperativeHandle 可以完全让函数组件也能流畅的使用 Ref 通信。其原理图如下所示:
function SonFC(props, ref) { const inputRef = useRef(null); const [inputValue, setInputValue] = useState(""); useImperativeHandle( ref, () => { const handleRefs = { onFocus() { /* 声明方法用于聚焦input框 */ inputRef.current.focus(); }, onChangeValue(value) { /* 声明方法用于改变input的值 */ setInputValue(value); }, }; return handleRefs; }, [] ); return ( <div> <input placeholder="请输入内容" ref={inputRef} value={inputValue} /> </div> ); } const ForwardSonFC = React.forwardRef(SonFC); export class ForwardSonFCContainer extends Component { cur = null; handleClick = () => { const { onFocus, onChangeValue } = this.cur; onFocus(); onChangeValue("lets learn react"); }; render() { return ( <div style={{ marginTop: "50px" }}> <ForwardSonFC ref={(cur) => (this.cur = cur)} /> <button onClick={this.handleClick}>操控子组件</button> </div> ); } }
流程分析:
- 父组件用 ref 标记子组件,由于子组件 SonFC 是函数组件没有实例,所以用 forwardRef 转发 ref。
- 子组件 Son 用 useImperativeHandle 接收父组件 ref,将让 input 聚焦的方法 onFocus 和 改变 input 输入框的值的方法 onChangeValue 传递给 ref 。
- 父组件可以通过调用 ref 下的 onFocus 和 onChangeValue 控制子组件中 input 赋值和聚焦。
-
函数组件缓存数据
函数组件每一次 render ,函数上下文会重新执行,那么有一种情况就是,在执行一些事件方法改变数据或者保存新数据的时候,有没有必要更新视图,有没有必要把数据放到 state 中。如果视图层更新不依赖想要改变的数据,那么 state 改变带来的更新效果就是多余的。这时候更新无疑是一种性能上的浪费。
这种情况下,useRef 就派上用场了,上面讲到过,useRef 可以创建出一个 ref 原始对象,只要组件没有销毁,ref 对象就一直存在,那么完全可以把一些不依赖于视图更新的数据储存到 ref 对象中。这样做的好处有两个:
- 第一个能够直接修改数据,不会造成函数组件冗余的更新作用。
- 第二个 useRef 保存数据,如果有 useEffect ,useMemo 引用 ref 对象中的数据,无须将 ref 对象添加成 dep 依赖项,因为 useRef 始终指向一个内存空间,所以这样一点好处是可以随时访问到变化后的值。
const toLearn = [ { type: 1, mes: "let us learn React" }, { type: 2, mes: "let us learn Vue3.0" }, ]; export function FunctionComponentStoreData() { const typeInfo = useRef(toLearn[0]); const [id, setId] = useState(0); const changeType = (info) => { typeInfo.current = info; /* typeInfo 的改变,不需要视图变化 */ }; useEffect(() => { if (typeInfo.current.type === 1) { /* ... */ console.log("函数组件缓存数据 type=1 typeInfo:", typeInfo); } else if (typeInfo.current.type === 2) { /* ... */ console.log("函数组件缓存数据 type=2 typeInfo:", typeInfo); } }, [id]); /* 无须将 typeInfo 添加依赖项 */ return ( <div> <h1>id:{id}</h1> {toLearn.map((item) => ( <button key={item.type} onClick={changeType.bind(null, item)}> {item.mes} </button> ))} <br /> <button onClick={() => setId(id + 1)}>id++</button> </div> ); }
设计思路:
- 用一个 useRef 保存 type 的信息,type 改变不需要视图变化。
- 按钮切换直接改变 useRef 内容。
- useEffect 里面可以直接访问到改变后的 typeInfo 的内容,不需要添加依赖项。
6.3 ref 原理
对于 Ref 标签引用,React 是如何处理的呢? 接下来先来看看一段 demo 代码 (称之为 DemoRef :
export class DemoRef extends Component {
state = { num: 0 };
node = null;
render() {
return (
<div>
<div
ref={(node) => {
this.node = node;
console.log("此时的参数是什么: ", this.node);
}}
>
ref元素节点
</div>
<button onClick={() => this.setState({ num: this.state.num + 1 })}>
点击
</button>
</div>
);
}
}
用回调函数方式处理 Ref ,如果点击一次按钮,会打印几次 console.log ?

此时加载完毕后后首先打印一次 console.log
然后点击按钮,会首先打印一次 null ,然后再打印一次 ref 指向的节点
这样的原因和意义?
6.3.1 ref 执行时机和处理逻辑
React 将在组件挂载时,会调用 ref 回调函数并传入 DOM 元素(这里解释了为什么加载完成后也打印了节点),当卸载时调用它并传入 null。在 componentDidMount 或 componentDidUpdate 触发前,React 会保证 refs 一定是最新的。
在生命周期中,提到了一次更新的两个阶段- render 阶段和 commit 阶段,后面的 fiber 章节会详细介绍两个阶段。对于整个 Ref 的处理,都是在 commit 阶段发生的。之前了解过 commit 阶段会进行真正的 Dom 操作,此时 ref 就是用来获取真实的 DOM 以及组件实例的,所以需要 commit 阶段处理。
但是对于 Ref 处理函数,React 底层用两个方法处理:commitDetachRef(DOM 更新之前) 和 commitAttachRef(DOM 更新之后) ,上述两次 console.log 一次为 null,一次为div 就是分别调用了上述的方法。
这两次正正好好,一次在 DOM 更新之前,一次在 DOM 更新之后。
-
第一阶段:一次更新中,在 commit 的 mutation 阶段, 执行commitDetachRef,commitDetachRef 会清空之前ref值,使其重置为 null。
置空的原因在于:先置空,防止在一次更新中,fiber节点卸载了,但是 ref 引用没有卸载,指向了原来的元素或者组件 ref 先置空原因
结合源码:
// react-reconciler/src/ReactFiberCommitWork.js function commitDetachRef(current: Fiber) { const currentRef = current.ref; if (currentRef !== null) { if (typeof currentRef === 'function') { /* function 和 字符串获取方式。 */ currentRef(null); // 执行 ref 函数 } else { /* Ref对象获取方式 */ currentRef.current = null; } } } -
第二阶段:DOM 更新阶段,这个阶段会根据不同的 effect 标签,真实的操作 DOM 。
-
第三阶段:layout 阶段,在更新真实元素节点之后,此时需要更新 ref 。
// react-reconciler/src/ReactFiberCommitWork.js function commitAttachRef(finishedWork: Fiber) { const ref = finishedWork.ref; if (ref !== null) { const instance = finishedWork.stateNode; let instanceToUse; switch (finishedWork.tag) { case HostComponent: //元素节点 获取元素 instanceToUse = getPublicInstance(instance); break; default: // 类组件直接使用实例 instanceToUse = instance; } if (typeof ref === 'function') { ref(instanceToUse); //* function 和 字符串获取方式。 */ } else { ref.current = instanceToUse; /* ref对象方式 */ } } }这一阶段,主要判断 ref 获取的是组件还是 DOM 元素标签,如果 DOM 元素,就会获取更新之后最新的 DOM 元素。上面流程中讲了三种获取 ref 的方式。 如果是字符串 ref="node" 或是 函数式
ref={(node)=> this.node = node }会执行 ref 函数,重置新的 ref 。如果是 ref 对象方式。
node = React.createRef() <div ref={ node } ></div>会更新 ref 对象的 current 属性。达到更新 ref 对象的目的。
但是为什么
ref="node"字符串,最后会按照函数方式处理呢?是因为当 ref 属性是一个字符串的时候,React 会自动绑定一个函数,用来处理 ref 逻辑
// react-reconciler/src/ReactChildFiber.js const ref = function(value) { let refs = inst.refs; if (refs === emptyRefsObject) { refs = inst.refs = {}; } if (value === null) { delete refs[stringRef]; } else { refs[stringRef] = value; } };所以当这样绑定ref="node",会被绑定在组件实例的refs属性下面。比如
<div ref="node" ></div>ref 函数 在 commitAttachRef 中最终会这么处理:
ref(<div>) 等于 inst.refs.node = <div>
6.3.2 ref 的处理特性
React 中被 ref 标记的 fiber,那么每一次 fiber 更新都会调用 commitDetachRef 和 commitAttachRef 更新 Ref 吗 ?
答案是否定的,只有在 ref 更新的时候,才会调用如上方法更新 ref ,究其原因还要从如上两个方法的执行时期说起
6.3.3 更新 ref
在 commit 阶段 commitDetachRef 和 commitAttachRef 是在什么条件下被执行的呢 ?
commitDetachRef 调用时机
// react-reconciler/src/ReactFiberWorkLoop.js
function commitMutationEffects(){
if (effectTag & Ref) {
const current = nextEffect.alternate;
if (current !== null) {
commitDetachRef(current);
}
}
}
commitAttachRef 调用时机
function commitLayoutEffects(){
if (effectTag & Ref) {
commitAttachRef(nextEffect);
}
}
从上可以清晰的看到只有含有 Ref tag 的时候,才会执行更新 ref,那么是每一次更新都会打 Ref tag 吗?
// react-reconciler/src/ReactFiberBeginWork.js
function markRef(current: Fiber | null, workInProgress: Fiber) {
const ref = workInProgress.ref;
if (
(current === null && ref !== null) || // 初始化的时候
(current !== null && current.ref !== ref) // ref 指向发生改变
) {
workInProgress.effectTag |= Ref;
}
}
首先 markRef 方法执行在两种情况下:
- 第一种就是类组件的更新过程中。
- 第二种就是更新
HostComponent的时候,什么是 HostComponent 就不必多说了,比如<div />等元素。
markRef 会在以下两种情况下给 effectTag 标记 Ref,只有标记了 Ref tag 才会有后续的 commitAttachRef 和 commitDetachRef 流程。( current 为当前调和的 fiber 节点 )
- 第一种
current === null && ref !== null:就是在 fiber 初始化的时候,第一次 ref 处理的时候,是一定要标记 Ref 的。 - 第二种
current !== null && current.ref !== ref:就是 fiber 更新的时候,但是 ref 对象的指向变了。
只有在 Ref tag 存在的时候才会更新 ref ,那么回到最初的 DemoRef 上来,为什么每一次按钮,都会打印 ref ,那么也就是 ref 的回调函数执行了,ref 更新了。
<div ref={(node)=>{
this.node = node
console.log('此时的参数是什么:', this.node )
}} >ref元素节点</div>
如上很简单,每一次更新的时候(执行 render 后面dom变化),都给 ref 赋值了新的函数,那么 markRef 中就会判断成 current.ref !== ref,所以就会重新打 Ref 标签,那么在 commit 阶段,就会更新 ref 执行 ref 回调函数了。
如果给 DemoRef 做如下修改:
export class DemoRef2 extends Component {
state = { num: 0 };
node = null;
getDom = (node) => {
this.node = node;
console.log("此时的参数是什么: ", this.node);
}; // ref 每次都指向同一个函数
render() {
return (
<div>
<div ref={this.getDom}>ref元素节点</div>
<button onClick={() => this.setState({ num: this.state.num + 1 })}>
点击
</button>
</div>
);
}
}
这个时候,在点击按钮更新的时候,由于此时 ref 指向相同的函数 getDom ,所以就不会打 Ref 标签,不会更新 ref 逻辑,直观上的体现就是 getDom 函数不会再执行。
6.3.4 卸载 ref
当组件或者元素卸载的时候,ref 的处理逻辑是怎么样的。
// react-reconciler/src/ReactFiberCommitWork.js
this.state.isShow && <div ref={()=>this.node = node} >元素节点</div>
如上,在一次更新的时候,改变 isShow 属性,使之由 true 变成了 false, 那么 div 元素会被卸载,那么 ref 会怎么处理呢?
被卸载的 fiber 会被打成 Deletion effect tag ,然后在 commit 阶段会进行 commitDeletion 流程。对于有 ref 标记的 ClassComponent (类组件) 和 HostComponent (元素),会统一走 safelyDetachRef 流程,这个方法就是用来卸载 ref。
// react-reconciler/src/ReactFiberCommitWork.js
function safelyDetachRef(current) {
const ref = current.ref;
if (ref !== null) {
if (typeof ref === 'function') { // 函数式 | 字符串
ref(null)
} else {
ref.current = null; // ref 对象
}
}
}
- 对于字符串
ref="dom"和函数类型ref={(node)=> this.node = node }的 ref,会执行传入 null 置空 ref 。 - 对于 ref 对象类型,会清空 ref 对象上的 current 属性。
借此完成卸载 ref 流程。

7. 提供者 context
首先来思考为什么 React 会提供 context 的 API 呢?
带着这个疑问,首先假设一个场景:在 React 的项目有一个全局变量 theme( theme 可能是初始化数据交互获得的,也有可能是切换主题变化的),有一些视图 UI 组件(比如表单 input 框、button 按钮),需要 theme 里面的变量来做对应的视图渲染,现在的问题是怎么能够把 theme 传递下去,合理分配到用到这个 theme 的地方。
那么,首先想到的是 props 的可行性,如果让 props 来解决上述问题可以是可以,不过会有两个问题。假设项目的组件树情况如下图所示,因为在设计整个项目的时候,不确定将来哪一个模块需要 theme ,所以必须将 theme 在根组件 A 注入,但是需要给组件 N 传递 props ,需要在上面每一层都去手动绑定 props ,如果将来其他子分支上有更深层的组件需要 theme ,还需要把上一级的组件全部绑定传递 props ,这样维护成本是巨大的。
假设需要动态改变 theme ,那么需要从根组件更新,只要需要 theme 的组件,由它开始到根组件的一条组件链结构都需要更新,会造成牵一发动全身的影响。props 方式看来不切实际。

为了解决上述 props 传递的两个问题,React提供了 context 上下文 模式,具体模式是这样的,React组件树A节点,用Provider提供者注入theme,然后在需要theme的地方,用 Consumer 消费者形式取出theme,供给组件渲染使用即可,这样减少很多无用功。用官网上的一句话形容就是Context 提供了一个无需为每层组件手动添加 props,就能在组件树间进行数据传递的方法。
但是必须注意一点是,提供者永远要在消费者上层,正所谓水往低处流,提供者一定要是消费者的某一层父级。
7.1 老版本的 context
在v16.3.0之前,React 用 PropTypes 来声明 context 类型,提供者需要 getChildContext 来返回需要提供的 context ,并且用静态属性 childContextTypes 声明需要提供的 context 数据类型。具体如下
-
老版本提供者
import React, { Component } from "react"; import PropTypes from "prop-types"; export class ProviderDemo extends Component { static childContextTypes = { theme: PropTypes.object, }; getChildContext() { // 提供者要提供的主题颜色,供消费者消费 const theme = { color: "#ccc", background: "pink", }; return theme; } render() { return <div>hello, let us learn React!</div>; } }老版本 api 在 v16 版本还能正常使用,对于提供者,需要通过 getChildContext 方法,将传递的 theme 信息返回出去,并通过 childContextTypes 声明要传递的 theme 是一个对象结构。声明类型需要
propsTypes库来助力。 -
老版本消费者
// 老版本消费者 class ConsumerDemo extends React.Component { static contextTypes = { theme: PropTypes.object, }; render() { console.log(this.context.theme); // { color:'#ccc', bgcolor:'pink' } const { color, background } = this.context.theme; return <div style={{ color, background }}>消费者</div>; } } export const Son = () => <ConsumerDemo />;
作为消费者,需要在组件的静态属性指明我到底需要哪个提供者提供的状态,在 demo 项目中,ConsumerDemo 的 contextTypes 明确的指明了需要 ProviderDemo 提供的 theme信息,然后就可以通过 this.context.theme 访问到 theme ,用做渲染消费。
这种模式和 vue 中的 provide 和 inject 数据传输模式很像,在提供者中声明到底传递什么,然后消费者指出需要哪个提供者提供的 context 。打个比方,就好比去一个高档餐厅,每一个厨师都可以理解成一个提供者,而且每个厨师各有所长,有的擅长中餐,有的擅长西餐,每个厨师都把擅长的用
childContextTypes贴出来,你作为消费者,用contextTypes明确出想要吃哪个厨师做的餐饮,借此做到物尽所需。
7.2 新版本 context 基本使用
上述的 API 用起来流程可能会很繁琐,而且还依赖于 propsTypes 等第三方库。所以 v16.3.0 之后,context api 正式发布了,所以可以直接用 createContext 创建出一个 context 上下文对象,context 对象提供两个组件,Provider和 Consumer作为新的提供者和消费者,这种 context 模式,更便捷的传递 context ,还增加了一些新的特性,但是也引出了一些新的问题。
-
createContext
const ThemeContext = React.createContext(null); const ThemeProvider = ThemeContext.Provider; // 提供者 const ThemeConsumer = ThemeContext.Consumer; // 订阅消费者createContext 接受一个参数,作为初始化 context 的内容,返回一个context 对象,Context 对象上的 Provider 作为提供者,Context 对象上的 Consumer 作为消费者。
-
新版本提供者
const ThemeProvider = ThemeContext.Provider; export function ProviderDemo() { const [contextValue, setContextValue] = React.useState({ color: "#ccc", background: "pink", }); return ( <div> <ThemeProvider value={contextValue}> <Son /> </ThemeProvider> </div> ); }provider 作用有两个:
- value 属性传递 context,供给 Consumer 使用。
- value 属性改变,ThemeProvider 会让消费 Provider value 的组件重新渲染。
-
新版本消费者
对于新版本想要获取 context 的消费者,React 提供了3种形式
-
类组件 contextType 方式
React v16.6提供了 contextType 静态属性,用来获取上面 Provider 提供的 value 属性,这里注意的是 contextType ,不是上述老版的contextTypes, 对于 React 起的这两个名字,真是太相像了。// 1. 类组件 - contextType 方式 export class ConsumerDemo1 extends React.Component { render() { const { color, background } = this.context; return <div style={{ color, background }}>消费者</div>; } }- 类组件的静态属性上的 contextType 属性,指向需要获取的 context( demo 中的 ThemeContext ),就可以方便获取到最近一层 Provider 提供的 contextValue 值。
- 记住这种方式只适用于类组件。
-
函数组件 useContext 方式
v16.8 React hooks 提供了
useContextconst ThemeContext = React.createContext(null); function ConsumerDemo2() { const contextValue = React.useContext(ThemeContext); const { color, background } = contextValue; return <div style={{ color, background }}>消费者</div>; }useContext 接受一个参数,就是想要获取的 context ,返回一个 value 值,就是最近的 provider 提供 contextValue 值。
-
订阅者 Consumer 方式
React 还提供了一种 Consumer 订阅消费者方式
function ConsumerDemo3({ color, background }) { return <div style={{ color, background }}>消费者</div>; } const Son3 = () => { <ThemeConsumer> {/* 将 context 内容转化成 props */} {(contextValue) => <ConsumerDemo3 {...contextValue} />} </ThemeConsumer>; };Consumer 订阅者采取 render props 方式,接受最近一层 provider 中value 属性,作为 render props 函数的参数,可以将参数取出来,作为 props 混入
ConsumerDemo组件,说白了就是 context 变成了 props。
-
-
动态 context
上面讲到的 context 都是静态的,不变的,但是实际的场景下,context 可能是动态的,可变的,比如说回到了本章节最开始的话题切换主题,因为切换主题就是在动态改变 context 的内容。所以接下来看一下动态改变 context 。
import React, { useContext, useState } from "react"; const ThemeContext = React.createContext(null); function ConsumerDemo() { const { color, background } = useContext(ThemeContext); return <div style={{ color, background }}>消费者</div>; } const Son = React.memo(() => { console.log("son render"); return <ConsumerDemo />; }); Son.displayName = "son"; export function ProviderDemo() { const [contextValue, setContextValue] = useState({ color: "#ccc", background: "pink", }); return ( <div> <ThemeContext.Provider value={contextValue}> <Son /> </ThemeContext.Provider> <button onClick={() => setContextValue({ color: "#fff", background: "blue" })} > 切换主题 </button> </div> ); }
Provider 模式下 context 有一个显著的特点,就是 Provder 的 value 改变,会使所有消费 value 的组件重新渲染,如上通过一个 useState 来改变 contextValue 的值,contextValue 改变,会使 ConsumerDemo 自动更新,注意这个更新并不是由父组件 son render 造成的,因为给 son 用 memo 处理过,这种情况下,Son 没有触发 render,而是 ConsumerDemo 自发的render。
总结:在 Provider 里 value 的改变,会使引用
contextType,useContext消费该 context 的组件重新 render ,同样会使 Consumer 的 children 函数重新执行,与前两种方式不同的是 Consumer 方式,当 context 内容改变的时候,不会让引用 Consumer 的父组件重新更新。上面暴露的问题
但是上述的 demo 暴露出一个问题,就是在上述 son 组件是用 memo 处理的,如果没有 memo 处理,useState 会让
ProviderDemo重新 render ,此时 son 没有处理,就会跟随父组件 render ,问题是如果 son 还有很多子组件,那么全部 render 一遍。那么如何阻止 Provider value 改变造成的 children ( demo 中的 Son )不必要的渲染?-
① 第一种就是利用 memo,pureComponent 对子组件 props 进行浅比较处理
const Son = React.memo(()=> <ConsumerDemo />) -
② 第二种就是 React 本身对 React element 对象的缓存。React 每次执行 render 都会调用 createElement 形成新的 React element 对象,如果把 React element 缓存下来,下一次调和更新时候,就会跳过该 React element 对应 fiber 的更新。
{React.useMemo(() => { console.log("use memo render"); return <ConsumerDemo />; }, [])}
-
-
其他 api
-
displayName
context 对象接受一个名为
displayName的 property,类型为字符串。React DevTools 使用该字符串来确定 context 要显示的内容。const ThemeContext = React.createContext(null); ThemeContext.displayName = "dynamic theme context";
-
-
context 与 props 和 react-redux 的对比?
context 解决了
- 解决了 props 需要每一层都手动添加 props 的缺陷。
- 解决了改变 value ,组件全部重新渲染的缺陷。
react-redux 就是通过 Provider 模式把 redux 中的 store 注入到组件中的。
7.3 context 高阶用法
7.3.1 嵌套 Provider
多个 Provider 之间可以相互嵌套,来保存/切换一些全局数据:
const ThemeContext = React.createContext(null);
const LanContext = React.createContext(null);
function ConsumerDemo() {
return (
<ThemeContext.Consumer>
{(themeContextValue) => {
return (
<LanContext.Consumer>
{(lanContextValue) => {
const { color, background } = themeContextValue;
return (
<div style={{ color, background }}>
{lanContextValue === "CH"
? "大家好, 让我们一起学习React!"
: "Hello, let us learn React!"}
</div>
);
}}
</LanContext.Consumer>
);
}}
</ThemeContext.Consumer>
);
}
const Son = React.memo(() => <ConsumerDemo />);
Son.displayName = "Son";
export function ProviderDemo() {
const [themeContextValue, setThemeContextValue] = useState({
color: "#FFF",
background: "blue",
});
const [lanContextValue, setLanContextValue] = React.useState("CH"); // CH -> 中文 , EN -> 英文
return (
<div>
<ThemeContext.Provider value={themeContextValue}>
<LanContext.Provider value={lanContextValue}>
<Son />
</LanContext.Provider>
</ThemeContext.Provider>
<button
onClick={() =>
setLanContextValue(lanContextValue === "CH" ? "EN" : "CH")
}
>
改变语言
</button>
<button
onClick={() =>
setThemeContextValue(
themeContextValue.color === "#FFF"
? {
color: "#ccc",
background: "cyan",
}
: {
color: "#FFF",
background: "blue",
}
)
}
>
改变主题
</button>
</div>
);
}

- ThemeContext 保存主题信息,用 LanContext 保存语言信息。
- 两个 Provider 嵌套来传递全局信息。
- 用两个 Consumer 嵌套来接受信息。
7.4.2 逐层传递 Provider
Provider 还有一个良好的特性,就是可以逐层传递 context ,也就是一个 context 可以用多个 Provder 传递,下一层级的 Provder 会覆盖上一层级的 Provder 。React-redux 中 connect 就是用这个良好特性传递订阅器的。
function Son2() {
return (
<ThemeContext.Consumer>
{(themeContextValue2) => {
const { color, background, margin } = themeContextValue2;
return (
<div className="sonbox" style={{ color, background, margin }}>
第二层Provder
</div>
);
}}
</ThemeContext.Consumer>
);
}
function SSon() {
const { color, background, marginBottom } = React.useContext(ThemeContext);
const [themeContextValue2] = React.useState({
color: "#fff",
background: "blue",
margin: "40px",
});
/* 第二层 Provder 传递内容 */
return (
<div className="box" style={{ color, background, marginBottom }}>
第一层Provder
<ThemeContext.Provider value={themeContextValue2}>
<Son2 />
</ThemeContext.Provider>
</div>
);
}
export function ProviderDemo2() {
const [themeContextValue] = React.useState({
color: "orange",
background: "pink",
marginBottom: "40px",
});
/* 第一层 Provider 传递内容 */
return (
<ThemeContext.Provider value={themeContextValue}>
<SSon />
</ThemeContext.Provider>
);
}

- 全局只有一个 ThemeContext ,两次用 provider 传递两个不同 context 。
- 组件获取 context 时候,会获取离当前组件最近的上一层 Provider 。
- 下一层的 provider 会覆盖上一层的 provider 。
Provider 特性总结:
- 1 Provider 作为提供者传递 context ,provider中value属性改变会使所有消费context的组件重新更新。
- 2 Provider可以逐层传递context,下一层Provider会覆盖上一层Provider。
7.4 进阶实践 切换主题模式
// 进阶实践 切换主题模式
import React, { useState, useContext } from "react";
import PropTypes from "prop-types";
import {
HomeOutlined,
SettingFilled,
SmileOutlined,
SyncOutlined,
LoadingOutlined,
} from "@ant-design/icons";
const ThemeContext = React.createContext(null);
const theme = {
//主题颜色
dark: {
color: "#1890ff",
background: "#1890ff",
border: "1px solid blue",
type: "dark",
},
light: {
color: "#fc4838",
background: "#fc4838",
border: "1px solid pink",
type: "light",
},
};
// input 输入框 useContext 模式
function Input({ label, placeholder }) {
const { color, border } = useContext(ThemeContext);
return (
<div>
<label style={{ color }}>{label}</label>
<input className="input" placeholder={placeholder} style={{ border }} />
</div>
);
}
Input.propTypes = {
label: PropTypes.string,
placeholder: PropTypes.string,
};
// 容器组件 Consumer 模式
function Box(props) {
return (
<ThemeContext.Consumer>
{(themeContextValue) => {
const { border, color } = themeContextValue;
return (
<div className="context_box" style={{ border, color }}>
{props.children}
</div>
);
}}
</ThemeContext.Consumer>
);
}
Box.propTypes = {
children: PropTypes.any,
};
function Checkbox({ label, name, onChange }) {
const { type, color } = useContext(ThemeContext);
return (
<div className="checkbox" onClick={onChange}>
<label htmlFor="name"> {label} </label>
<input
type="checkbox"
id={name}
value={type}
name={name}
checked={type === name}
style={{ color }}
/>
</div>
);
}
Checkbox.propTypes = {
label: PropTypes.string,
name: PropTypes.string,
onChange: PropTypes.func,
};
// contextType 模式
class App extends React.PureComponent {
static contextType = ThemeContext;
render() {
const { border, setTheme, color, background } = this.context;
return (
<div className="context_app" style={{ border, color }}>
<div className="context_change_theme">
<span> 选择主题: </span>
<Checkbox
label="light"
name="light"
onChange={() => setTheme(theme.light)}
/>
<Checkbox
label="dark"
name="dark"
onChange={() => setTheme(theme.dark)}
/>
</div>
<div className="box_content">
<Box>
<Input label="姓名: " placeholder="请输入姓名" />
<Input label="age: " placeholder="请输入年龄" />
<button className="searchbtn" style={{ background }}>
确定
</button>
<button className="concellbtn" style={{ color }}>
取消
</button>
</Box>
<Box>
<HomeOutlined twoToneColor={color} />
<SettingFilled twoToneColor={color} />
<SmileOutlined twoToneColor={color} />
<SyncOutlined spin twoToneColor={color} />
<SmileOutlined twoToneColor={color} rotate={180} />
<LoadingOutlined twoToneColor={color} />
</Box>
<Box>
<div className="person_des" style={{ color: "#fff", background }}>
I am alien <br />
let us learn React!
</div>
</Box>
</div>
</div>
);
}
}
export function AdvancedPractiveChangeTheme() {
const [themeContextValue, setThemeContextValue] = useState(theme.dark);
/* 传递颜色主题 和 改变主题的方法 */
return (
<ThemeContext.Provider
value={{ ...themeContextValue, setTheme: setThemeContextValue }}
>
<App />
</ThemeContext.Provider>
);
}

流程分析:
- 在 Root 组件中,用 Provider 把主题颜色
themeContextValue和改变主题的setTheme传入 context 。 - 在 App 中切换主题。
- 封装统一的 Input Checkbox Box 组件,组件内部消费主题颜色的 context ,主题改变,统一更新,这样就不必在每一个模块都绑定主题,统一使用主体组件就可以了。
8. 模块化 CSS
8.1 模块化 CSS 的作用
css 模块化一直是 React 痛点,为什么这么说呢? 因为 React 没有像 Vue 中 style scoped 的模版写法,可以直接在 .vue 文件中声明 css 作用'域'。随着 React 项目日益复杂化、繁重化,React 中 css 面临很多问题,比如样式类名全局污染、命名混乱、样式覆盖等。这时, css 模块化就显得格外重要。
css 模块化的几个重要作用,如下
-
防止全局污染,样式被覆盖
全局污染、样式覆盖是很容易面临的一个问题。首先假设一个场景,比如小明在参与一个项目开发,不用 css 模块化,在 React 一个组件对应的 css 文件中这么写:
.button{ background:red; }但是在浏览器中并没有生效,于是小明开始排查,结果发现,在其他组件中,其他小伙伴这么写:
.button{ background:red; }由于权重问题,样式被覆盖了。
上述是一个很简单的例子,但是如果不规范 css 的话,这种情况在实际开发中会变得更加棘手,有时候甚至不得不用
!important或者行内样式来解决,但是只是一时痛快,如果后续有其他样式冲突,那么更难解决这个问题。 Web Components 标准中的 Shadow DOM 能彻底解决这个问题,但它的做法有点极端,样式彻底局部化,造成外部无法重写样式,损失了灵活性。 -
命名混乱
没有 css 模块化和统一的规范,会使得多人开发,没有一个规范,比如命名一个类名,有的人用驼峰
.contextBox,有的人用下划线.context_box,还有的人用中划线.context-box,使得项目不堪入目。 -
css 代码冗余,体积庞大
这种情况也普遍存在,因为 React 中各个组件是独立的,所以导致引入的 css 文件也是相互独立的,比如在两个 css 中,有很多相似的样式代码,如果没有用到 css 模块化,构建打包上线的时候全部打包在一起,那么无疑会增加项目的体积。
为了解决如上问题 css 模块化也就应运而生了,关于 React 使用 css 模块化的思路主要有两种:
- 第一种
css module,依赖于 webpack 构建和 css-loader 等 loader 处理,将 css 交给 js 来动态加载。 - 第二种就是直接放弃 css ,
css in js用 js 对象方式写 css ,然后作为 style 方式赋予给 React 组件的 DOM 元素,这种写法将不需要 .css .less .scss 等文件,取而代之的是每一个组件都有一个写对应样式的 js 文件。
8.2 CSS Modules
css Modules ,使得项目中可以像加载 js 模块一样加载 css ,本质上通过一定自定义的命名规则生成唯一性的 css 类名,从根本上解决 css 全局污染,样式覆盖的问题。对于 css modules 的配置,推荐使用 css-loader,因为它对 CSS Modules 的支持最好,而且很容易使用。接下来介绍一下配置的流程。
css-loader配置
{
test: /\.css$/,/* 对于 css 文件的处理 */
use:[
'css-loader?modules' /* 配置css-loader ,加一个 modules */
]
}
css文件
.text{
color: blue;
}
js文件
import style from './style.css'
export default ()=><div>
<div className={ style.text } >验证 css modules </div>
</div>
8.3 CSS in JS
8.3.1 概念和使用
CSS IN JS 相比 CSS Modules 更加简单, CSS IN JS 放弃css ,用 js 对象形式直接写 style
组件:
import React from "react";
import style from "./style.js";
export function CSSModuleDemo() {
console.log("style:", style);
return <div style={style.text}>验证 CSS Modules</div>;
}
在同级目录下,新建 style.js 用来写样式
const text = {
color: "cyan",
fontSize: "3em",
};
export default {
text
}

8.3.2 灵活运用
由于 CSS IN JS 本质上就是运用 js 中对象形式保存样式, 所以 js 对象的操作方法都可以灵活的用在 CSS IN JS上。
-
拓展运算符实现样式继承
const baseStyle = { /* 基础样式 */ } const containerStyle = { ...baseStyle, // 继承 baseStyle 样式 color:'#ccc' // 添加的额外样式 } -
动态添加样式变得更加灵活
/* 暗色调 */ const dark = { backgroundColor:'black', } /* 亮色调 */ const light = { backgroundColor:'white', }<span style={ theme==='light' ? Style.light : Style.dark } >hi , i am CSS IN JS!</span>更加复杂的结构:
<span style={ { ...Style.textStyle , ...(theme==='light' ? Style.light : Style.dark ) }} > hi , i am CSS IN JS! </span> -
style-components库使用
CSS IN JS 也可以由一些第三方库支持,比如
style-components。style-components可以把写好的 css 样式注入到组件中,项目中应用的已经是含有样式的组件。-
安装
yarn add styled-components -
基础使用
import React from "react"; import styled from "styled-components"; /* 给button标签添加样式,形成 Button React 组件 */ const Button = styled.button` background: #6a8bad; color: #fff; min-width: 96px; height: 36px; border: none; border-radius: 18px; font-size: 14px; font-weight: 500; cursor: pointer; margin-left: 20px !important; `; export function StyleComponentDemo() { return ( <div> StyleComponentDemo <Button>按钮</Button> </div> ); }
-
基于 props 动态添加样式
style-components 可以通过给生成的组件添加 props 属性 ,来动态添加样式。
const PropsButton = styled.button` background: ${ props => props.theme ? props.theme : '#6a8bad' }; color: #fff; min-width: 96px; height :36px; border :none; border-radius: 18px; font-size: 14px; font-weight: 500; cursor: pointer; margin-left: 20px !important; ` export function StyleComponentDemo() { return ( <div> StyleComponentDemo <Button>按钮</Button> <PropsButton theme={'#fc4838'} >props主题按钮</PropsButton> </div> ); }
-
继承样式
style-components 可以通过继承方式来达到样式的复用。
const NewButton = styled(Button)` background: cyan; color: yellow; `; export function StyleComponentDemo() { return ( <div> StyleComponentDemo <Button>按钮</Button> <PropsButton theme={"#fc4838"}>props主题按钮</PropsButton> <NewButton> 继承按钮</NewButton> </div> ); }
-
编辑器扩展
vscode 可以使用 vscode-styled-components 来进行代码高亮和语法提示

-
9. 高阶组件
高阶组件 HOC (higher order components ) 是 React 中用于复用组件逻辑的一种高级技巧。
具体而言,高阶组件是参数为组件,返回值为新组件的函数。
const EnhancedComponent = higherOrderComponent(WrappedComponent);
组件是将 props 转换为 UI,而高阶组件是将组件转换为另一个组件。
9.1 高阶组件基本介绍
9.1.1 高阶组件能解决什么问题
高级组件到底能够解决什么问题?举一个特别简单的例子,话说小明负责开发一个 web 应用,应用的结构如下所示,而且这个功能小明已经开发完了。

但是,有一天老板突然提出了一个权限隔离的需求,就是部分模块组件受到权限控制,后台的数据交互的结果权限控制着模块展示与否,而且没有权限会默认展示无权限提示页面。(如下图,黄色部分是受到权限控制的组件模块)

那么小明面临的问题是,如何给需要权限隔离的模块,绑定权限呢?那第一种思路是把所有的需要权限隔离的模块重新绑定权限,通过权限来判断组件是否展示。

这样无疑会给小明带来很多的工作量,而且后续项目可能还有受权限控制的页面或者组件,都需要手动绑定权限。那么如何解决这个问题呢,思考一下,既然是判断权限,那么可以把逻辑都写在一个容器里,然后将每个需要权限的组件通过容器包装一层,这样不就不需要逐一手动绑定权限了吗?所以 HOC 可以合理的解决这个问题,通过 HOC 模式结构如下图所示:

综上所述,HOC的产生根本作用就是解决大量的代码复用,逻辑复用问题。既然说到了逻辑复用,那么具体复用了哪些逻辑呢?
- 首先第一种就是像上述的 拦截问题,本质上是对渲染的控制,对渲染的控制可不仅仅指是否渲染组件,还可以像 dva 中 dynamic 那样懒加载/动态加载组件。
- 还有一种场景,比如项目中想让一个非 Route 组件,也能通过 props 获取路由实现跳转,但是不想通过父级路由组件层层绑定 props ,这个时候就需要一个 HOC 把改变路由的 history 对象混入 props 中,于是 withRoute 诞生了。所以 HOC 还有一个重要的作用就是 让 props 中混入一些你需要的东西。
- 还有一种情况,如果不想改变组件,只是 监控组件的内部状态,对组件做一些赋能,HOC 也是一个不错的选择,比如对组件内的点击事件做一些监控,或者加一次额外的生命周期
9.1.2 高阶组件基础概念
高阶组件就是一个将函数作为参数并且返回值也是函数的函数。高阶组件是 以组件作为参数,返回组件的函数。返回的组件把传进去的组件进行功能强化

-
两种不同的高阶组件
常用的高阶组件有 属性代理 和 反向继承 两种,两者之间有一些共性和区别。
-
属性代理
属性代理,就是用组件包裹一层代理组件,在代理组件上,可以做一些,对源组件的强化操作。这里注意属性代理返回的是一个新组件,被包裹的原始组件,将在新的组件里被挂载。
function HOC(WrapComponent) { return class Advance extends React.Component { state = { name: "zxh", }; render() { return <WrapComponent {...this.props} {...this.state} />; } }; }优点:
- ① 属性代理可以和业务组件低耦合,零耦合,对于条件渲染和 props 属性增强,只负责控制子组件渲染和传递额外的 props 就可以了,所以无须知道,业务组件做了些什么。所以正向属性代理,更适合做一些开源项目的 HOC ,目前开源的 HOC 基本都是通过这个模式实现的。
- ② 同样适用于类组件和函数组件。
- ③ 可以完全隔离业务组件的渲染,因为属性代理说白了是一个新的组件,相比反向继承,可以完全控制业务组件是否渲染。
- ④ 可以嵌套使用,多个 HOC 是可以嵌套使用的,而且一般不会限制包装 HOC 的先后顺序。
缺点:
- ① 一般无法直接获取原始组件的状态,如果想要获取,需要 ref 获取组件实例。
- ② 无法直接继承静态属性。如果需要继承需要手动处理,或者引入第三方库。
- ③ 因为本质上是产生了一个新组件,所以需要配合 forwardRef 来转发 ref。
-
反向继承
反向继承和属性代理有一定的区别,在于包装后的组件继承了原始组件本身,所以此时无须再去挂载业务组件。
class Index extends React.Component { render() { return <div>hello world</div>; } } function HOC(Component) { return class wrapComponent extends Component {}; } export default HOC(Index);优点:
- ① 方便获取组件内部状态,比如 state ,props ,生命周期,绑定的事件函数等。
- ② es6继承可以良好继承静态属性。所以无须对静态属性和方法进行额外的处理。
缺点:
- ① 函数组件无法使用。
- ② 和被包装的组件耦合度高,需要知道被包装的原始组件的内部状态,具体做了些什么?
- ③ 如果多个反向继承 HOC 嵌套在一起,当前状态会覆盖上一个状态。这样带来的隐患是非常大的,比如说有多个 componentDidMount ,当前 componentDidMount 会覆盖上一个 componentDidMount 。这样副作用串联起来,影响很大。
-
9.2 高阶组件功能说明
9.2.1 强化 props
强化 props 就是在原始组件的 props 基础上,加入一些其他的 props ,强化原始组件功能。举个例子,为了让组件也可以获取到路由对象,进行路由跳转等操作,所以 React Router 提供了类似 withRouter 的 HOC 。
export function withRouter(Component) {
const displayName = `withRouter(${Component.displayName || Component.name})`;
const C = ({ wrappedComponentRef, ...remainingProps }) => {
return (
<RouterContext.Consumer>
{(context) => {
return (
<Component
{...remainingProps}
{...context}
ref={wrappedComponentRef}
/>
);
}}
</RouterContext.Consumer>
);
};
C.displayName = displayName;
C.WrapComponent = Component;
return hoistStatics(C, Component);
}
流程分析:
- 分离出 props 中 wrappedComponentRef 和 remainingProps , remainingProps 是原始组件真正的 props, wrappedComponentRef 用于转发 ref。
- 用 Context.Consumer 上下文模式获取保存的路由信息。( React Router 中路由状态是通过 context 上下文保存传递的)
- 将路由对象和原始 props 传递给原始组件,所以可以在原始组件中获取 history ,location 等信息。
9.2.2 控制渲染
-
渲染劫持
HOC 反向继承模式,可以通过 super.render() 得到 render 之后的内容,利用这一点,可以做渲染劫持 ,更有甚者可以修改 render 之后的 React element 对象。
const HOC3 = (WrapComponent) => { class Index extends WrapComponent { render() { return this.props.visible ? super.render() : <div>暂无数据</div>; } } }; -
修改渲染树
(function () { class Index extends React.Component { render() { return ( <div> <ul> <li>react</li> <li>vue</li> <li>Angular</li> </ul> </div> ); } } function HOC(Component) { return class Advance extends Component { render() { const element = super.render(); const otherProps = { name: "alien", }; /* 替换 Angular 元素节点 */ const appendElement = React.createElement( "li", {}, `hello ,world , my name is ${otherProps.name}` ); const newchild = React.Children.map( element.props.children.props.children, (child, index) => { if (index === 2) return appendElement; return child; } ); return React.cloneElement(element, element.props, newchild); } }; } })(); -
动态加载
dva 中 dynamic 就是配合 import ,实现组件的动态加载的,而且每次切换路由,都会有 Loading 效果,接下来看看大致的实现思路。
export function dynamicHoc(loadRouter) { return class Content extends React.Component { state = { Component: null }; componentDidMount() { this.state.Component && loadRouter() .then((module) => module.default) .then((Component) => this.setState({ Component })); } render() { const { Component } = this.state; return Component ? <Component {...this.props} /> : <Loading />; } }; } const Loading = () => <div>loading...</div>;使用:
const DynamicHocDemo = dynamicHoc(() => import("./Banner.jsx"));实现思路:
- DynamicHocDemo 组件中,在 componentDidMount 生命周期动态加载上述的路由组件Component,如果在切换路由或者没有加载完毕时,显示的是 Loading 效果。
9.2.3 组件赋能
-
ref 获取实例
对于属性代理虽然不能直接获取组件内的状态,但是可以通过 ref 获取组件实例,获取到组件实例,就可以获取组件的一些状态,或是手动触发一些事件,进一步强化组件,但是注意的是:类组件才存在实例,函数组件不存在实例。
function Hoc(Component){ return class WrapComponent extends React.Component{ constructor(){ super() this.node = null /* 获取实例,可以做一些其他的操作。 */ } render(){ return <Component {...this.props} ref={(node) => this.node = node } /> } } } -
事件监控
HOC 不一定非要对组件本身做些什么?也可以单纯增加一些事件监听,错误监控。接下来,接下来做一个
HOC,只对组件内的点击事件做一个监听效果。function ClickHoc(Component) { return function Wrap(props) { const dom = React.useRef(); React.useEffect(() => { const handlerClick = () => console.log("发生点击事件"); dom.current.addEventListener("click", handlerClick); return () => dom.current.removeEventListener("click", handlerClick); }, []); return ( <div ref={dom}> <Component {...props} /> </div> ); }; } class Demo extends React.Component { render() { return ( <div className="index"> <p>hello world</p> <button>组件内部点击</button> </div> ); } } export function UseEventWatchDemo() { const C = ClickHoc(Demo) return <C />; }
9.3 高阶组件注意事项
9.3.1 谨慎修改原型链
function HOC (Component){
const proDidMount = Component.prototype.componentDidMount
Component.prototype.componentDidMount = function(){
console.log('劫持生命周期:componentDidMount')
proDidMount.call(this)
}
return Component
}
如上 HOC 作用仅仅是修改了原来组件原型链上的 componentDidMount 生命周期。但是这样有一个弊端就是如果再用另外一个 HOC 修改原型链上的 componentDidMount ,那么这个HOC的功能即将失效。
9.3.2 不要在函数组件内部或类组件render函数中使用HOC
类组件中🙅错误写法:
class Index extends React.Component{
render(){
const WrapHome = HOC(Home)
return <WrapHome />
}
}
函数组件中🙅错误写法:
function Index(){
const WrapHome = HOC(Home)
return <WrapHome />
}
这么写的话每一次类组件触发 render 或者函数组件执行都会产生一个新的WrapHome,react diff 会判定两次不是同一个组件,那么就会卸载老组件,重新挂载新组件,老组件内部的真实 DOM 节点,都不会合理的复用,从而造成了性能的浪费,而且原始组件会被初始化多次。
9.3.3 ref 的处理
高阶组件的约定是将所有 props 传递给被包装组件,但这对于 ref 并不适用。那是因为 ref 实际上并不是一个 prop , 就像 key 一样,对于 ref 属性它是由 React 专门处理的。那么如何通过 ref 正常获取到原始组件的实例呢?可以用 forwardRef做 ref 的转发处理。
9.3.4 注意多个HOC嵌套顺序问题
多个HOC嵌套,应该留意一下HOC的顺序,还要分析出要各个 HOC 之间是否有依赖关系。
对于 class 声明的类组件,可以用装饰器模式,对类组件进行包装:
@HOC1(styles)
@HOC2
@HOC3
class Index extends React.Componen{
/* ... */
}
对于函数组件:
function Index(){
/* .... */
}
export default HOC1(styles)(HOC2( HOC3(Index) ))
HOC1 -> HOC2 -> HOC3 -> Index

要注意一下包装顺序,越靠近 Index 组件的,就是越内层的 HOC ,离组件 Index 也就越近。
还有一些其他的小细节:
- 1 如果2个 HOC 相互之间有依赖。比如 HOC1 依赖 HOC2 ,那么 HOC1 应该在 HOC2 内部。
- 2 如果想通过 HOC 方式给原始组件添加一些额外生命周期,因为涉及到获取原始组件的实例 instance ,那么当前的 HOC 要离原始组件最近。
9.3.5 继承静态属性
上述讲到在属性代理 HOC 本质上返回了一个新的 component ,那么如果给原来的 component 绑定一些静态属性方法,如果不处理,新的 component 上就会丢失这些静态属性方法。那么如何解决这个问题呢。
-
手动继承
当然可以手动将原始组件的静态方法 copy 到 HOC 组件上来,但前提是必须准确知道应该拷贝哪些方法。
function HOC(Component) { class WrappedComponent extends React.Component { // } // 必须准确知道应该拷贝哪些方法 WrappedComponent.staticMethod = Component.staticMethod; return WrappedComponent; } -
引入第三方库
每个静态属性方法都手动绑定会很累,尤其对于开源的 HOC ,对原生组件的静态方法是未知 ,为了解决这个问题可以使用
hoist-non-react-statics自动拷贝所有的静态方法:import hoistNonReactStatic from "hoist-non-react-statics"; function HOC(Component) { class WrappedComponent extends React.Component { // } hoistNonReactStatic(WrappedComponent, Component); return WrappedComponent; }
9.4 进阶实践-权限拦截
10. 渲染控制
10.1 React 渲染
对于 React 渲染,你不要仅仅理解成类组件触发 render 函数,函数组件本身执行,事实上,从调度更新任务到调和 fiber,再到浏览器渲染真实 DOM,每一个环节都是渲染的一部分,至于对于每个环节的性能优化,React 在底层已经处理了大部分优化细节,包括设立任务优先级、异步调度、diff算法、时间分片都是 React 为了提高性能,提升用户体验采取的手段。所以,开发者只需要告诉 React 哪些组件需要更新,哪些组件不需要更新。于是,React 提供了 PureComponent,shouldComponentUpdated,memo 等优化手段。
- render 阶段的作用
首先来思考一个问题,组件在一次更新中,类组件执行 render ,执行函数组件 renderWithHooks ( renderWithHook 内部执行 React 函数组件本身),他们的作用是什么呢? 他们真实渲染了 DOM 了吗?显然不是,真实 DOM 是在 commit 阶段挂载的,之前章节打印过 render 后的内容。
那么render的作用 是根据一次更新中产生的新状态值,通过 React.createElement ,替换成新的状态,得到新的 React element 对象,新的 element 对象上,保存了最新状态值。 createElement 会产生一个全新的props。到此 render 函数使命完成了。
接下来,React 会调和由 render 函数产生 children,将子代 element 变成 fiber(这个过程如果存在 alternate,会复用 alternate 进行克隆,如果没有 alternate ,那么将创建一个),将 props 变成 pendingProps ,至此当前组件更新完毕。然后如果 children 是组件,会继续重复上一步,直到全部 fiber 调和完毕。完成 render 阶段。
10.2 React 几种控制 render 方法
React 提供了几种控制 render 的方式。我这里会介绍原理和使用。说到对render 的控制,究其本质,主要有以下两种方式:
- 第一种就是从父组件直接隔断子组件的渲染,经典的就是 memo,缓存 element 对象。
- 第二种就是组件从自身来控制是否 render ,比如:PureComponent ,shouldComponentUpdate 。
10.2.1 缓存 React.element 对象
第一种是对 React.element 对象的缓存。这是一种父对子的渲染控制方案,来源于一种情况,父组件 render ,子组件有没有必要跟着父组件一起 render ,如果没有必要,则就需要阻断更新流,如下先举两个小例子🌰:
function Children({ number }) {
console.log("子组件渲染");
return <div>let us learn react {number}</div>;
}
Children.propTypes = {
number: PropTypes.number,
};
// 父组件
export class StoreReactElementDemo1 extends React.Component {
state = {
numberA: 0,
numberB: 0,
};
render() {
return (
<div>
<Children number={this.state.numberA} />
<button
onClick={() => this.setState({ numberA: this.state.numberA + 1 })}
>
改变numberA -{this.state.numberA}
</button>
<button
onClick={() => this.setState({ numberB: this.state.numberB + 1 })}
>
改变numberB -{this.state.numberB}
</button>
</div>
);
}
}

那么怎么样用缓存 element 来避免 children 没有必要的更新呢?将如上父组件做如下修改。
export class StoreReactElementDemo2 extends React.Component {
constructor(props) {
super(props);
this.state = {
numberA: 0,
numberB: 0,
};
this.component = <Children number={this.state.numberA} />;
}
constrolComponentRender = () => {
const { props } = this.component;
/* 只有 numberA 变化的时候,重新创建 element 对象 */
if (props.number != this.state.numberA) {
return (this.component = React.cloneElement(this.component, {
number: this.state.numberA,
}));
}
return this.component;
};
render() {
return (
<div>
{this.constrolComponentRender()}
<button
onClick={() => this.setState({ numberA: this.state.numberA + 1 })}
>
改变numberA -{this.state.numberA}
</button>
<button
onClick={() => this.setState({ numberB: this.state.numberB + 1 })}
>
改变numberB -{this.state.numberB}
</button>
</div>
);
}
}
- 首先把 Children 组件对应的 element 对象,挂载到组件实例的 component 属性下。
- 通过 controllComponentRender 控制渲染 Children 组件,如果 numberA 变化了,证明 Children的props 变化了,那么通过 cloneElement 返回新的 element 对象,并重新赋值给 component ,如果没有变化,那么直接返回缓存的 component 。

完美达到效果
这里不推荐在 React 类组价中这么写(这样写很复杂)。推荐大家在函数组件里用 useMemo 达到同样的效果,代码如下所示。
export const StoreReactElementDemo3 = () => {
const [numberA, setNumberA] = React.useState(0);
const [numberB, setNumberB] = React.useState(0);
return (
<div>
{(React.useMemo(() => <Children number={numberA} />), [numberA])}
<button onClick={() => setNumberA(numberA + 1)}>改变numberA</button>
<button onClick={() => setNumberB(numberB + 1)}>改变numberB</button>
</div>
);
};
用 React.useMemo 可以达到同样的效果, 需要更新的值 numberA 放在 deps 中,numberA 改变,重新形成element对象,否则通过 useMemo 拿到上次的缓存值。达到如上同样效果。比起类组件,更推荐函数组件用 useMemo 这种方式。
-
useMemo 的用法
const cacheSomething = useMemo(create,deps)create:第一个参数为一个函数,函数的返回值作为缓存值,如上 demo 中把 Children 对应的 element 对象,缓存起来。deps: 第二个参数为一个数组,存放当前 useMemo 的依赖项,在函数组件下一次执行的时候,会对比 deps 依赖项里面的状态,是否有改变,如果有改变重新执行 create ,得到新的缓存值。cacheSomething:返回值,执行 create 的返回值。如果 deps 中有依赖项改变,返回的重新执行 create 产生的值,否则取上一次缓存值。
-
useMemo 原理
useMemo 会记录上一次执行 create 的返回值,并把它绑定在函数组件对应的 fiber 对象上,只要组件不销毁,缓存值就一直存在,但是 deps 中如果有一项改变,就会重新执行 create ,返回值作为新的值记录到 fiber 对象上。
所以,即使 deps 变了,而函数组件的render没有改变,也会重新 render
function Children2({ numberA, numberB }) { console.log("子组件渲染 numberA:", numberA); console.log("子组件渲染 numberB:", numberB); return <div>let us learn react {numberA}</div>; } Children2.propTypes = { numberA: PropTypes.number, numberB: PropTypes.number, }; export const UseMemoDemo1 = () => { const [numberA, setNumberA] = React.useState(0); const [numberB, setNumberB] = React.useState(0); return ( <div> {React.useMemo( () => ( <Children2 numberA={numberA} numberB={numberB} /> ), [numberA, numberB] )} <button onClick={() => setNumberA(numberA + 1)}> 改变numberA: {numberA} </button> // 点击 numberB 改变了依赖 numberB 所以 Children2 也会重新 render <button onClick={() => setNumberB(numberB + 1)}> 改变numberB {numberB} </button> </div> ); };
-
useMemo 应用场景
- 可以缓存 element 对象,从而达到按条件渲染组件,优化性能的作用。
- 如果组件中不期望每次 render 都重新计算一些值,可以利用 useMemo 把它缓存起来。
- 可以把函数和属性缓存起来,作为 PureComponent 的绑定方法,或者配合其他Hooks一起使用。
缓存 React.element 对象的原理
原理很简单,上述每次执行 render 本质上 createElement 会产生一个新的 props,这个 props 将作为对应 fiber 的 pendingProps ,在此 fiber 更新调和阶段,React 会对比 fiber 上老 oldProps 和新的 newProp ( pendingProps )是否相等,如果相等函数组件就会放弃子组件的调和更新,从而子组件不会重新渲染;如果上述把 element 对象缓存起来,上面 props 也就和 fiber 上 oldProps 指向相同的内存空间,也就是相等,从而跳过了本次更新。
10.2.2 PureComponent
纯组件是一种发自组件本身的渲染优化策略,当开发类组件选择了继承 PureComponent ,就意味这要遵循其渲染规则。规则就是浅比较 state 和 props 是否相等。 PureComponent 的基本使用如下。
import React from "react";
class Children extends React.PureComponent {
state = {
name: "zxh",
age: 24,
obj: {
number: 1,
},
};
changeObjNumber = () => {
const { obj } = this.state;
obj.number++;
this.setState({ obj: { ...obj } });
};
render() {
console.log("组件渲染");
return (
<div>
<div> 组件本身改变state </div>
<button onClick={() => this.setState({ name: "zxh" })}>
state相同情况
</button>
<button onClick={() => this.setState({ age: this.state.age + 1 })}>
state不同情况
</button>
<button onClick={this.changeObjNumber}>state为引用数据类型时候</button>
<div>hello,my name is alien,let us learn React!</div>
</div>
);
}
}
/* 父组件 */
export function PureComponentDemo1() {
const [numberA, setNumberA] = React.useState(0);
const [numberB, setNumberB] = React.useState(0);
return (
<div>
<div> 父组件改变props </div>
<button onClick={() => setNumberA(numberA + 1)}>改变numberA</button>
<button onClick={() => setNumberB(numberB + 1)}>改变numberB</button>
<Children number={numberA} />
</div>
);
}

- 对于 props ,PureComponent 会 浅比较 props 是否发生改变,再决定是否渲染组件,所以只有点击 numberA 才会促使组件重新渲染。
- 对于 state ,如上也会 浅比较处理,当上述触发 “state 相同情况” 按钮时,组件没有渲染。
- 浅比较只会比较基础数据类型,对于引用类型,比如 demo 中 state 的 obj ,单纯的改变 obj 下属性是不会促使组件更新的,因为浅比较两次 obj 还是指向同一个内存空间,想要解决这个问题也容易,浅拷贝就可以解决,将如上 changeObjNumber 这么修改。这样就是重新创建了一个 obj ,所以浅比较会不相等,组件就会更新了。
changeObjNumber=()=>{
const { obj } = this.state
obj.number++
this.setState({ obj:{...obj} })
}
PureComponent 原理及其浅比较原则
PureComponent 内部是如何工作的呢,首先当选择基于 PureComponent 继承的组件。原型链上会有 isPureReactComponent 属性。
创建 PureComponent 时候:
// react/src/ReactBaseClasses.js
/* pureComponentPrototype 纯组件构造函数的 prototype 对象,
* 绑定isPureReactComponent 属性。
*/
pureComponentPrototype.isPureReactComponent = true;
isPureReactComponent 这个属性在更新组件 updateClassInstance 方法中使用的,在生命周期章节中已经讲过,相信看过的同学都会有印象,这个函数在更新组件的时候被调用,在这个函数内部,有一个专门负责检查是否更新的函数 checkShouldComponentUpdate 。
// react/react-reconciler/ReactFiberClassComponent.js
function checkShouldComponentUpdate(){
if (typeof instance.shouldComponentUpdate === 'function') {
/* shouldComponentUpdate 逻辑 */
return instance.shouldComponentUpdate(newProps,newState,nextContext)
}
if (ctor.prototype && ctor.prototype.isPureReactComponent) {
return !shallowEqual(oldProps, newProps) || !shallowEqual(oldState, newState)
}
}
isPureReactComponent就是判断当前组件是不是纯组件的,如果是 PureComponent 会浅比较 props 和 state 是否相等。- 还有一点值得注意的就是
shouldComponentUpdate的权重,会大于 PureComponent。 - shallowEqual 是如何浅比较的呢,过程如下:
shallowEqual 浅比较流程:
- 第一步,首先会直接比较新老 props 或者新老 state 是否相等。如果相等那么不更新组件。
- 第二步,判断新老 state 或者 props ,有不是对象或者为 null 的,那么直接返回 false ,更新组件。
- 第三步,通过 Object.keys 将新老 props 或者新老 state 的属性名 key 变成数组,判断数组的长度是否相等,如果不相等,证明有属性增加或者减少,那么更新组件。
- 第四步,遍历老 props 或者老 state ,判断对应的新 props 或新 state ,有没有与之对应并且相等的(这个相等是浅比较),如果有一个不对应或者不相等,那么直接返回 false ,更新组件。
PureComponent注意事项
PureComponent 可以让组件自发的做一层性能上的调优,但是,父组件给是 PureComponent 的子组件绑定事件要格外小心,避免两种情况发生:
-
避免使用箭头函数。不要给是 PureComponent 子组件绑定箭头函数,因为父组件每一次 render ,如果是箭头函数绑定的话,都会重新生成一个新的箭头函数, PureComponent 对比新老 props 时候,因为是新的函数,所以会判断不相等,而让组件直接渲染,PureComponent 作用终会失效。
class Children2 extends React.PureComponent { render() { console.log("子组件 PureComponent render"); return <div>这是子组件 PureComponents: {this.props.numberA}</div>; } } const callback = () => {}; export class PureComponentDemo2 extends React.Component { state = { numberA: 1, numberB: 100, }; render = () => ( <div> <Children2 callback={()=>{}} numberA={this.state.numberA} /> {/* <Children2 callback={callback} numberA={this.state.numberA} /> */} <button onClick={() => this.setState({ numberA: this.state.numberA + 1 })} > 改变numberA </button> <button onClick={() => this.setState({ numberB: this.state.numberB + 1 })} > 改变numberB </button> </div> ); }
-
PureComponent 的父组件是函数组件的情况,绑定函数要用 useCallback 或者 useMemo 处理。这种情况还是很容易发生的,就是在用 class + function 组件开发项目的时候,如果父组件是函数,子组件是 PureComponent ,那么绑定函数要小心,因为函数组件每一次执行,如果不处理,还会声明一个新的函数,所以 PureComponent 对比同样会失效,如下情况:
class Children3 extends React.PureComponent { render() { console.log("子组件 PureComponent render"); return <div>这是子组件 PureComponents: {this.props.numberA}</div>; } } export function PureComponentDemo3() { /* 每一次函数组件执行重新声明一个新的callback,PureComponent浅比较会认为不想等,促使组件更新 */ const callback = function handlerCallback() {}; const [numberA, setNumberA] = React.useState(0); const [numberB, setNumberB] = React.useState(0); return ( <div> <div> 父组件改变props </div> <button onClick={() => setNumberA(numberA + 1)}>改变numberA</button> <button onClick={() => setNumberB(numberB + 1)}>改变numberB</button> <Children3 number={numberA} callback={callback} numberA={numberA} /> </div> ); }
·
综上可以用 useCallback 或者 useMemo 解决这个问题,useCallback 首选,这个 hooks 初衷就是为了解决这种情况的。
export function PureComponentDemo4() {
// 使用 useCallback
const callback = React.useCallback(function handlerCallback() {}, []);
const [numberA, setNumberA] = React.useState(0);
const [numberB, setNumberB] = React.useState(0);
return (
<div>
<div> 父组件改变props </div>
<button onClick={() => setNumberA(numberA + 1)}>改变numberA</button>
<button onClick={() => setNumberB(numberB + 1)}>改变numberB</button>
<Children3 number={numberA} callback={callback} numberA={numberA} />
</div>
);
}

useCallback 接受二个参数,第一个参数就是需要缓存的函数,第二个参数为deps, deps 中依赖项改变返回新的函数。如上处理之后,就能从根本上解决 PureComponent 失效问题。
useCallback 和 useMemo 有什么区别?
useCallback 第一个参数就是缓存的内容,useMemo 需要执行第一个函数,返回值为缓存的内容,比起 useCallback , useMemo 更像是缓存了一段逻辑,或者说执行这段逻辑获取的结果。那么对于缓存 element 用 useCallback 可以吗,答案是当然可以了。
10.2.3 shouldComponentUpdate
有的时候,把控制渲染,性能调优交给 React 组件本身处理显然是靠不住的,React 需要提供给使用者一种更灵活配置的自定义渲染方案,使用者可以自己决定是否更新当前组件,shouldComponentUpdate 就能达到这种效果。在生命周期章节介绍了 shouldComponentUpdate 的用法,接下来试一下 shouldComponentUpdate 如何使用。
import React from "react";
class Children extends React.Component {
state = {
numberA: 0,
numberB: 0,
};
shouldComponentUpdate(newProps, newState, newContext) {
/* 只有当 props 中 propsNumA 和 state 中 numberA 变化时,更新组件 */
if (
newProps.propsNumA !== this.props.propsNumA ||
newState.numberA !== this.state.numberA
) {
return true;
}
return false;
}
render() {
console.log("组件渲染");
const { numberA, numberB } = this.state;
return (
<div>
<button onClick={() => this.setState({ numberA: numberA + 1 })}>
改变state中 numberA
</button>
<button onClick={() => this.setState({ numberB: numberB + 1 })}>
改变stata中 numberB
</button>
<div>hello,let us learn React!</div>
</div>
);
}
}
export function ShouldComponentUpdate() {
// 父组件
const [numberA, setNumberA] = React.useState(0);
const [numberB, setNumberB] = React.useState(0);
return (
<div>
<button onClick={() => setNumberA(numberA + 1)}>改变props中numA</button>
<button onClick={() => setNumberB(numberB + 1)}>改变props中numB</button>
<Children propsNumA={numberA} propsNumB={numberB} />
</div>
);
}

shouldComponentUpdate 可以根据传入的新的 props 和 state ,或者 newContext 来确定是否更新组件,如上面例子🌰,只有当 props 中 propsNumA 属性和 state 中 stateNumA 改变的时候,组件才渲染。但是有一种情况就是如果子组件的 props 是引用数据类型,比如 object ,还是不能直观比较是否相等。那么如果想有对比新老属性相等,怎么对比呢,而且很多情况下,组件中数据可能来源于服务端交互,对于属性结构是未知的。
immutable.js 可以解决此问题,immutable.js 不可变的状态,对 Immutable 对象的任何修改或添加删除操作都会返回一个新的 Immutable 对象。鉴于这个功能,所以可以把需要对比的 props 或者 state 数据变成 Immutable 对象,通过对比 Immutable 是否相等,来证明状态是否改变,从而确定是否更新组件。
对于 shouldComponentUpdate 生命周期篇章和上面都有提及,它的执行是在 checkShouldComponentUpdate,会执行此生命周期。
10.2.4 React.memo
React.memo(Component,compare)
React.memo 可作为一种容器化的控制渲染方案,可以对比 props 变化,来决定是否渲染组件,首先先来看一下 memo 的基本用法。React.memo 接受两个参数,第一个参数 Component 原始组件本身,第二个参数 compare 是一个函数,可以根据一次更新中 props 是否相同决定原始组件是否重新渲染。
memo的几个特点是:
- React.memo: 第二个参数 返回 true 组件不渲染 , 返回 false 组件重新渲染。和 shouldComponentUpdate 相反,shouldComponentUpdate : 返回 true 组件渲染 , 返回 false 组件不渲染。
- memo 当二个参数 compare 不存在时,会用 浅比较原则 处理 props ,相当于仅比较 props 版本的 pureComponent 。
- memo 同样适合类组件和函数组件。
被 memo 包裹的组件,element 会被打成 REACT_MEMO_TYPE 类型的 element 标签,在 element 变成 fiber 的时候, fiber 会被标记成 MemoComponent 的类型。
// react/src/ReactMemo.js
function memo(type,compare){
const elementType = {
$$typeof: REACT_MEMO_TYPE,
type, // 我们的组件
compare: compare === undefined ? null : compare, //第二个参数,一个函数用于判断prop,控制更新方向。
};
return elementType
}
// react-reconciler/src/ReactFiber.js
case REACT_MEMO_TYPE:
fiberTag = MemoComponent;
那么对于 MemoComponent React 内部又是如何处理的呢?首先 React 对 MemoComponent 类型的 fiber 有单独的更新处理逻辑 updateMemoComponent 。首先一起看一下主要逻辑:
// react-reconciler/src/ReactFiberBeginWork.js
function updateMemoComponent(){
if (updateExpirationTime < renderExpirationTime) {
let compare = Component.compare;
// 如果 memo 有第二个参数,则用二个参数判定,没有则浅比较props是否相等。
compare = compare !== null ? compare : shallowEqual
if (compare(prevProps, nextProps) && current.ref === workInProgress.ref) {
// 已经完成工作停止向下调和节点。
return bailoutOnAlreadyFinishedWork(current,workInProgress,renderExpirationTime);
}
}
// 返回将要更新组件,memo包装的组件对应的fiber,继续向下调和更新。
}
memo 主要逻辑是
- 通过 memo 第二个参数,判断是否执行更新,如果没有那么第二个参数,那么以浅比较 props 为 diff 规则。如果相等,当前 fiber 完成工作,停止向下调和节点,所以被包裹的组件即将不更新。
- memo 可以理解为包了一层的高阶组件,它的阻断更新机制,是通过控制下一级 children ,也就是 memo 包装的组件,是否继续调和渲染,来达到目的的。
一个小案例,利用 memo 做到自定义 props 渲染。 规则: 控制 props 中的 number 。
- 1 只有 number 更改,组件渲染。
- 2 只有 number 小于 5 ,组件渲染。
import React from "react";
function TextDemo(props) {
console.log("子组件渲染");
return <div>hello world</div>;
}
const controlIsRender = (pre, next) => {
return (
pre.number === next.number ||
(pre.number !== next.number && next.number > 5)
);
};
const NewTextMemo = React.memo(TextDemo, controlIsRender);
export class ReactMemoDemo extends React.Component {
constructor(props) {
super(props);
this.state = {
number: 1,
num: 1,
};
}
render() {
const { num, number } = this.state;
return (
<div>
<div>
改变num:当前值 {num}
<button onClick={() => this.setState({ num: num + 1 })}>num++</button>
<button onClick={() => this.setState({ num: num - 1 })}>num--</button>
</div>
<div>
改变number: 当前值 {number}
<button onClick={() => this.setState({ number: number + 1 })}>
number ++
</button>
<button onClick={() => this.setState({ number: number - 1 })}>
number --
</button>
<NewTextMemo num={num} number={number} />
</div>
);
}
}

memo 注意事项,像如下这样,一般情况下不要试图组件通过第二个参数直接返回 true 来阻断渲染。这样可能会造成很多麻烦。
// 尽量不要这么尝试
const NewIndex = React.memo(Index,() => true )
10.2.5 打破渲染限制
- forceUpdate。类组件更新如果调用的是 forceUpdate 而不是 setState ,会跳过 PureComponent 的浅比较和 shouldComponentUpdate 自定义比较。其原理是组件中调用 forceUpdate 时候,全局会开启一个 hasForceUpdate 的开关。当组件更新的时候,检查这个开关是否打开,如果打开,就直接跳过 shouldUpdate 。
- context穿透,上述的几种方式,都不能本质上阻断 context 改变,而带来的渲染穿透,所以开发者在使用 Context 要格外小心,既然选择了消费 context ,就要承担 context 改变,带来的更新作用。
10.2.6 渲染控制流程图

10.3 对于 render 的思考
10.3.1 有没有必要在乎组件不必要渲染
在正常情况下,无须过分在乎 React 没有必要的渲染,要理解执行 render 不等于真正的浏览器渲染视图,render 阶段执行是在 js 当中,js 中运行代码远快于浏览器的 Rendering 和 Painting 的,更何况 React 还提供了 diff 算法等手段,去复用真实 DOM 。
10.3.2 什么时候需要注意渲染节流
但是对于以下情况,值得开发者注意,需要采用渲染节流:
- 第一种情况数据可视化的模块组件(展示了大量的数据),这种情况比较小心因为一次更新,可能伴随大量的 diff ,数据量越大也就越浪费性能,所以 对于数据展示模块组件,有必要采取 memo , shouldComponentUpdate 等方案控制自身组件渲染
- 第二种情况含有大量表单的页面,React 一般会采用受控组件的模式去管理表单数据层,表单数据层完全托管于 props 或是 state ,而用户操作表单往往是频繁的,需要频繁改变数据层,所以很有可能让整个页面组件高频率 render 。
- 第三种情况就是越是靠近 app root 根组件越值得注意,根组件渲染会波及到整个组件树重新 render ,子组件 render ,一是浪费性能,二是可能执行 useEffect ,componentWillReceiveProps 等钩子,造成意想不到的情况发生。
10.3.3 一些开发中的细节问题
- 开发过程中对于大量数据展示的模块,开发者有必要用 shouldComponentUpdate ,PureComponent来优化性能。
- 对于表单控件,最好办法单独抽离组件,独自管理自己的数据层,这样可以让 state 改变,波及的范围更小。
- 如果需要更精致化渲染,可以配合 immutable.js 。
- 组件颗粒化,配合 memo 等 api ,可以制定私有化的渲染空间。
11. 渲染调优
React 渲染过程中细节问题, Suspense 用法和原理,React.lazy 用法和配合 Suspense 实现代码分割,渲染错误边界、渲染异常的处理手段, 以及 diff 流程以及 key 的合理使用。
11.1 懒加载与异步渲染
11.1.1 异步渲染
Suspense 是 React 提出的一种同步的代码来实现异步操作的方案。Suspense 让组件 等待 异步操作,异步请求结束后在进行组件的渲染,也就是所谓的异步渲染,但是这个功能目前还在实验阶段,相信不久这种异步渲染的方式就能和大家见面了。
-
Suspense用法
Suspense 是组件,有一个 fallback 属性,用来代替当 Suspense 处于 loading 状态下渲染的内容,Suspense 的 children 就是异步组件。多个异步组件可以用 Suspense 嵌套使用。
// network.js fake api export function fetchProfileData() { let userPromise = fetchUser(); let postsPromise = fetchPosts(); return { user: wrapPromise(userPromise), posts: wrapPromise(postsPromise), }; } // Suspense integrations like Relay implement // a contract like this to integrate with React. // Real implementations can be significantly more complex. // Don't copy-paste this into your project! function wrapPromise(promise) { let status = "pending"; let result; let suspender = promise.then( (r) => { status = "success"; result = r; }, (e) => { status = "error"; result = e; } ); return { read() { if (status === "pending") { throw suspender; } else if (status === "error") { throw result; } else if (status === "success") { return result; } }, }; } function fetchUser() { console.log("fetch user..."); return new Promise((resolve) => { setTimeout(() => { console.log("fetched user"); resolve({ name: "Ringo Starr", }); }, 1000); }); } function fetchPosts() { console.log("fetch posts..."); return new Promise((resolve) => { setTimeout(() => { console.log("fetched posts"); resolve([ { id: 0, text: "I get by with a little help from my friends", }, { id: 1, text: "I'd like to be under the sea in an octupus's garden", }, { id: 2, text: "You got that sand all over your feet", }, ]); }, 1100); }); } // suspense.jsx import { getUserInfo, fetchProfileData } from "./network"; const resource = fetchProfileData(); function ProfileDetails() { const user = resource.user.read(); return <h1>{user.name}</h1>; } function ProfileTimeline() { const posts = resource.posts.read(); return ( <ul> {posts.map((post) => ( <li key={post.id}>{post.text}</li> ))} </ul> ); } export function ProfilePage() { return ( <Suspense fallback={<h1>Loading profile...</h1>}> <ProfileDetails /> <Suspense fallback={<h1>Loading posts...</h1>}> <ProfileTimeline /> </Suspense> </Suspense> ); }效果:

Suspense 包裹异步渲染组件 ProfileDetail 和 ProfileTimeline,当 子组件处于数据加载状态下,展示 Suspense 中 fallback 的内容。
如上所示,异步渲染的 ProfileDetail 组件可以直接通过 resource 请求数据,直接用数据进行渲染,很显然现在是做不到的。现在的异步请求方式比较繁琐,主要是是通过类组件 componentDidMount 或者函数组件 useEffect 进行数据交互,获得数据后通过调用 setState 或 useState 改变 state 触发视图的更新。
传统模式:挂载组件-> 请求数据 -> 再渲染组件。
异步模式:请求数据-> 渲染组件。那么异步渲染相比传统数据交互相比好处就是:
- 不再需要 componentDidMount 或 useEffect 配合做数据交互,也不会因为数据交互后,改变 state 而产生的二次更新作用。
- 代码逻辑更简单,清晰。
-
Suspense 可以做什么
- 它能让数据获取库与 React 紧密整合。如果一个数据请求库实现了对 Suspense 的支持,那么,在 React 中使用 Suspense 将会是自然不过的事。
- 它能让你有针对性地安排加载状态的展示。虽然它不干涉数据怎样获取,但它可以让你对应用的视图加载顺序有更大的控制权。
- 它能够消除 race conditions。即便是用上
await,异步代码还是很容易出错。相比之下,Suspense 更给人同步读取数据的感觉 —— 假定数据已经加载完毕。
11.1.2 动态加载(懒加载)
现在的 Suspense 配合 React.lazy 可以实现动态加载功能。
-
React.lazy()
const LazyComponent = React.lazy(()=>import('./text'))React.lazy 接受一个函数,这个函数需要动态调用
import()。它必须返回一个 Promise ,该 Promise 需要 resolve 一个 default export 的 React 组件。基本使用:
const LazyComponent = React.lazy(() => import('./test.js')) export default function Index(){ return <Suspense fallback={<div>loading...</div>} > <LazyComponent /> </Suspense> }用 React.lazy 动态引入 test.js 里面的组件,配合 Suspense 实现动态加载组件效果。这样很利于代码分割,不会让初始化的时候加载大量的文件。
11.1.3 React.lazy和Suspense实现动态加载原理
整个 render 过程都是同步执行一气呵成的,但是在 Suspense 异步组件情况下允许调用 Render => 发现异步请求 => 悬停,等待异步请求完毕 => 再次渲染展示数据。
那么整个流程是如何实现的,逐步分析一下:
-
Suspense原理:
Suspense 在执行内部可以通过
try{}catch{}方式捕获异常,这个异常通常是一个Promise,可以在这个 Promise 中进行数据请求工作,Suspense 内部会处理这个 Promise ,Promise 结束后,Suspense 会再一次重新 render 把数据渲染出来,达到异步渲染的效果。
-
React.lazy原理:
再看一下 React.lazy,lazy 内部模拟一个 promiseA 规范场景。完全可以理解 React.lazy 用 Promise 模拟了一个请求数据的过程,但是请求的结果不是数据,而是一个动态的组件。下一次渲染就直接渲染这个组件,所以是 React.lazy 利用 Suspense 接收 Promise ,执行 Promise ,然后再渲染 这个特性做到动态加载的。说到这可能有很多同学不明白什么意思,不要紧,接下来通过以下代码加深一下对 lazy + susponse 的理解。
// react/src/ReactLazy.js function lazy(ctor){ return { $$typeof: REACT_LAZY_TYPE, _payload:{ _status: -1, //初始化状态 _result: ctor, }, _init:function(payload){ if(payload._status===-1){ /* 第一次执行会走这里 */ const ctor = payload._result; const thenable = ctor(); payload._status = Pending; payload._result = thenable; thenable.then((moduleObject)=>{ const defaultExport = moduleObject.default; resolved._status = Resolved; // 1 成功状态 resolved._result = defaultExport; /* defaultExport 为我们动态加载的组件本身 */ }) } if(payload._status === Resolved){ // 成功状态 return payload._result; } else { //第一次会抛出Promise异常给Suspense throw payload._result; } } } }整个流程是这样的,React.lazy 包裹的组件会标记
REACT_LAZY_TYPE类型的 element,在调和阶段会变成 LazyComponent 类型的 fiber ,React 对 LazyComponent 会有单独的处理逻辑:- 第一次渲染首先会执行 init 方法,里面会执行 lazy 的第一个函数,得到一个Promise,绑定 Promise.then 成功回调,回调里得到将要渲染组件
defaultExport,这里要注意的是,如上面的函数当第二个 if 判断的时候,因为此时状态不是 Resolved ,所以会走 else ,抛出异常 Promise,抛出异常会让当前渲染终止。 - 这个异常 Promise 会被 Suspense 捕获到,Suspense 会处理 Promise ,Promise 执行成功回调得到 defaultExport(将想要渲染组件),然后 Susponse 发起第二次渲染,第二次 init 方法已经是 Resolved 成功状态,那么直接返回 result 也就是真正渲染的组件。这时候就可以正常渲染组件了。

- 第一次渲染首先会执行 init 方法,里面会执行 lazy 的第一个函数,得到一个Promise,绑定 Promise.then 成功回调,回调里得到将要渲染组件
11.2 渲染错误边界
React 组件渲染过程如果有一个环节出现问题,就会导致整个组件渲染失败,那么整个组件的 UI 层都会显示不出来,这样造成的危害是巨大的,如果越靠近 APP 应用的根组件,渲染过程中出现问题造成的影响就越大,有可能直接造成白屏的情况。
import React from "react";
function ErrorTest() {
return;
}
function Test() {
return <div>let us learn react</div>;
}
export class ErrorBoundaryDemo extends React.Component {
componentDidCatch(...arg) {
console.log(arg);
}
render() {
return (
<div>
<ErrorTest />
<div>hello, my name is zxh</div>
<Test />
</div>
);
}
}
造成错误,由于 ErrorTest 不是一个真正的组件但是却用来渲染,结果会造成整个 ErrorBoundaryDemo组件渲染异常,Test 也会受到牵连,UI 都不能正常显示。
为了防止如上的渲染异常情况 React 增加了 componentDidCatch 和 static getDerivedStateFromError() 两个额外的生命周期,去挽救由于渲染阶段出现问题造成 UI 界面无法显示的情况。

11.2.1 componentDidCatch
componentDidCatch 可以捕获异常,它接受两个参数:
-
error —— 抛出的错误。
-
info —— 带有 componentStack key 的对象,其中包含有关组件引发错误的栈信息。

那么 componentDidCatch 中可以再次触发 setState,来降级UI渲染,componentDidCatch() 会在commit阶段被调用,因此允许执行副作用。
export class ErrorBoundaryDemo extends React.Component {
state = { hasError: false };
componentDidCatch(...arg) {
// uploadErrorLog(arg); // 上传错误日志
console.log(arg);
this.setState({ hasError: true });
}
render() {
const { hasError } = this.state;
return (
<div>
{/* <ErrorTest /> */}
{hasError ? <div>组件出现错误</div> : <ErrorTest />}
<div>hello, my name is zxh</div>
<Test />
</div>
);
}
}

componentDidCatch 作用:
- 可以调用 setState 促使组件渲染,并做一些错误拦截功能。
- 监控组件,发生错误,上报错误日志。
11.2.2 static getDerivedStateFromError
React更期望用 getDerivedStateFromError 代替 componentDidCatch 用于处理渲染异常的情况。getDerivedStateFromError 是静态方法,内部不能调用 setState。getDerivedStateFromError 返回的值可以合并到 state,作为渲染使用。用 getDerivedStateFromError 解决如上的情况。
export class ErrorBoundaryDemo extends React.Component {
state = { hasError: false };
static getDerivedStateFromError() {
return { hasError: true };
}
render() {
const { hasError } = this.state;
return (
<div>
{hasError ? <div>组件出现错误</div> : <ErrorTest />}
<div>hello, my name is zxh</div>
<Test />
</div>
);
}
}

如上完美解决了 ErrorTest 错误的问题。
注意事项: 如果存在 getDerivedStateFromError 生命周期钩子,那么将不需要 componentDidCatch 生命周期再降级 ui。
11.3 从diff children看key的合理使用
上述内容讲了异步渲染和渲染错误边界,都是对一些特殊情况下渲染的处理。上章节讲到,大部分优化环节 React 都自己在内部处理了。但是有一种情况也值得开发者注意,那就是列表中 key 的使用。合理的使用 key 有助于能精准的找到用于新节点复用的老节点。 React 是如何 diff children 的呢。
首先 React 在一次更新中当发现通过 render 得到的 children 如果是一个数组的话。就会调用 reconcileChildrenArray 来调和子代 fiber ,整个对比的流程就是在这个函数中进行的。
diff children 流程
-
第一步:遍历新 children ,复用 oldFiber
function reconcileChildrenArray(){ /* 第一步 */ for (; oldFiber !== null && newIdx < newChildren.length; newIdx++) { if (oldFiber.index > newIdx) { nextOldFiber = oldFiber; oldFiber = null; } else { nextOldFiber = oldFiber.sibling; } const newFiber = updateSlot(returnFiber,oldFiber,newChildren[newIdx],expirationTime,); if (newFiber === null) { break } // ..一些其他逻辑 } if (shouldTrackSideEffects) { // shouldTrackSideEffects 为更新流程。 /* 找到了与新节点对应的fiber,但是不能复用,那么直接删除老节点 */ if (oldFiber && newFiber.alternate === null) { deleteChild(returnFiber, oldFiber); } } } }- 第一步对于 React.createElement 产生新的 child 组成的数组,首先会遍历数组,因为 fiber 对于同一级兄弟节点是用 sibling 指针指向,所以在遍历children 遍历,sibling 指针同时移动,找到与 child 对应的 oldFiber 。
- 然后通过调用 updateSlot ,updateSlot 内部会判断当前的 tag 和 key 是否匹配,如果匹配复用老 fiber 形成新的 fiber ,如果不匹配,返回 null ,此时 newFiber 等于 null 。
- 如果是处于更新流程,找到与新节点对应的老 fiber ,但是不能复用
alternate === null,那么会删除老 fiber 。
-
第二部:统一删除oldfiber
if (newIdx === newChildren.length) { deleteRemainingChildren(returnFiber, oldFiber); return resultingFirstChild; }-
第二步适用于以下情况,当第一步结束完
newIdx === newChildren.length此时证明所有 newChild 已经全部被遍历完,那么剩下没有遍历 oldFiber 也就没有用了,那么调用 deleteRemainingChildren 统一删除剩余 oldFiber 。 -
情况一:节点删除
- oldChild: A B C D
- newChild: A B
A , B 经过第一步遍历复制完成,那么 newChild 遍历完成,此时 C D 已经没有用了,那么统一删除 C D。
-
-
第三步:统一创建newFiber
if(oldFiber === null){ for (; newIdx < newChildren.length; newIdx++) { const newFiber = createChild(returnFiber,newChildren[newIdx],expirationTime,) // ... } }第三步适合如下的情况,当经历过第一步,oldFiber 为 null , 证明 oldFiber 复用完毕,那么如果还有新的 children ,说明都是新的元素,只需要调用 createChild 创建新的 fiber 。
情况二:节点增加
- oldChild: A B
- newChild: A B C D
A B 经过第一步遍历复制完,oldFiber 没有可以复用的了,那么直接创建 C D。
-
第四步:针对发生移动和更复杂的情况
const existingChildren = mapRemainingChildren(returnFiber, oldFiber); for (; newIdx < newChildren.length; newIdx++) { const newFiber = updateFromMap(existingChildren,returnFiber) /* 从mapRemainingChildren删掉已经复用oldFiber */ }-
mapRemainingChildren 返回一个 map ,map 里存放剩余的老的 fiber 和对应的 key (或 index )的映射关系。
-
接下来遍历剩下没有处理的 Children ,通过 updateFromMap ,判断 mapRemainingChildren 中有没有可以复用 oldFiber ,如果有,那么复用,如果没有,新创建一个 newFiber 。
-
复用的 oldFiber 会从 mapRemainingChildren 删掉
情况三:节点位置改变
- oldChild: A B C D
- newChild: A B D C
如上 A B 在第一步被有效复用,第二步和第三步不符合,直接进行第四步,C D 被完全复用,existingChildren 为空。
-
-
第五步:删除剩余没有复用的oldFiber
if (shouldTrackSideEffects) { /* 移除没有复用到的oldFiber */ existingChildren.forEach(child => deleteChild(returnFiber, child)); }最后一步,对于没有复用的 oldFiber ,统一删除处理。
情况四:复杂情况(删除 + 新增 + 移动)
- oldChild: A B C D
- newChild: A E D B
首先 A 节点,在第一步被复用,接下来直接到第四步,遍历 newChild ,E被创建,D B 从 existingChildren 中被复用,existingChildren 还剩一个 C 在第五步会删除 C ,完成整个流程
关于diffChild思考和key的使用
-
React diffChild 时间复杂度 O(n^3) 优化到 O(n)。
-
React key 最好选择唯一性的id,如上述流程,如果选择 Index 作为 key ,如果元素发生移动,那么从移动节点开始,接下来的 fiber 都不能做得到合理的复用。 index 拼接其他字段也会造成相同的效果
11.4 实践 - React.lazy + Susponse模拟异步组件功能
实现效果:
- 异步组件要实现的功能,异步请求数据,请求完数据再挂载组件。没有加载完数据显示 loading 效果。
- 可量化生产。
主要思路:
- 可以使用 React.lazy 实现动态加载,那么可以先请求数据,然后再加载组件,这时候以 props 形式将数据传递给目标组件,实现异步效果。
function AysncComponent(Component, api) {
const AysncComponentPromise = () =>
new Promise(async (resolve) => {
const data = await api();
resolve({
default: (props) => <Component rdata={data} {...props} />,
});
});
return React.lazy(AysncComponentPromise);
}
思路:
- 用 AysncComponent 作为一个 HOC 包装组件,接受两个参数,第一个参数为当前组件,第二个参数为请求数据的 api 。
- 声明一个函数给 React.lazy 作为回调函数,React.lazy 要求这个函数必须是返回一个 Promise 。在 Promise 里面通过调用 api 请求数据,然后根据返回来的数据 rdata 渲染组件,别忘了接受并传递 props 。
使用:
const getData = () => {
return new Promise((resolve) => {
setTimeout(() => {
resolve({ name: "zxh", say: "let us learn react" });
}, 1000);
});
};
function Test({ rdata, age }) {
const { name, say } = rdata;
console.log("组件渲染");
return (
<div>
<div> hello , my name is {name} </div>
<div>age : {age} </div>
<div> i want to say {say} </div>
</div>
);
}
Test.propTypes = {
rdata: PropTypes.object,
age: PropTypes.number,
};
export class ReactLazySuspecePractice extends React.Component {
/* 需要每一次在组件内部声明,保证每次父组件挂载,都会重新请求数据 ,防止内存泄漏。 */
LazyTest = AysncComponent(Test, getData);
render() {
const { LazyTest } = this;
return (
<div>
<React.Suspense fallback={<div>loading...</div>}>
<LazyTest age={18} />
</React.Suspense>
</div>
);
}
}
效果:

12. 处理海量数据
React 对于大量数据的处理方案,对于项目中大量数据通常存在两种情况:
- 第一种就是数据可视化,比如像热力图,地图,大量的数据点位的情况。
- 第二种情况是长列表渲染。
12.1 时间分片
时间分片主要解决,初次加载,一次性渲染大量数据造成的卡顿现象。
浏览器执 js 速度要比渲染 DOM 速度快的多。时间分片,并没有本质减少浏览器的工作量,而是把一次性任务分割开来,给用户一种流畅的体验效果。就像造一个房子,如果一口气完成,那么会把人累死,所以可以设置任务,每次完成任务一部分,这样就能有效合理地解决问题。
所以接下来实践一个时间分片的 demo ,一次性加载 20000 个元素块,元素块的位置和颜色是随机的。首先假设对 demo 不做任何优化处理。
色块组件:
/* 获取随机颜色 */
function getColor() {
const r = Math.floor(Math.random() * 255);
const g = Math.floor(Math.random() * 255);
const b = Math.floor(Math.random() * 255);
return "rgba(" + r + "," + g + "," + b + ",0.8)";
}
/* 获取随机位置 */
function getPostion(position) {
const { width, height } = position;
return {
left: Math.ceil(Math.random() * width) + "px",
top: Math.ceil(Math.random() * height) + "px",
};
}
/* 色块组件 */
function Circle({ position }) {
//用 useMemo缓存,计算出来的随机位置和色值
const style = React.useMemo(() => {
return {
background: getColor(),
...getPostion(position),
};
}, []);
return <div style={style} className="circle"></div>;
}
子组件接受父组件的位置范围信息。并通过 useMemo 缓存计算出来随机的颜色,位置,并绘制色块。
父组件:
// 父组件
class TimeSliceDemo extends React.Component {
state = {
dataList: [], // 数据源列表
renderList: [], // 渲染列表
position: { width: 0, height: 0 }, // 位置信息
};
box = React.createRef();
componentDidMount() {
const { offsetHeight, offsetWidth } = this.box.current;
const originList = new Array(20000).fill(1);
this.setState({
position: { height: offsetHeight, width: offsetWidth },
dataList: originList,
renderList: originList,
});
}
render() {
const { renderList, position } = this.state;
return (
<div className="bigData_index" ref={this.box}>
{renderList.map((item, index) => (
<Circle position={position} key={index} />
))}
</div>
);
}
}
/* 控制展示Index */
export const TimeSliceContainerDemo1 = () => {
const [show, setShow] = React.useState(false);
const [btnShow, setBtnShow] = React.useState(true);
const handleClick = () => {
setBtnShow(false);
setTimeout(() => {
setShow(true);
}, []);
};
return (
<div>
{btnShow && <button onClick={handleClick}>show</button>}
{show && <TimeSliceDemo />}
</div>
);
};
父组件在 componentDidMount 模拟数据交互,用ref获取真实的DOM元素容器的宽高,渲染列表。
效果:

可以直观看到这种方式渲染的速度特别慢,而且是一次性突然出现,体验不好,所以接下来要用时间分片做性能优化。
// 改进方案
class TimeSliceDemo2 extends React.Component {
state = {
dataList: [], //数据源列表
renderList: [], //渲染列表
position: { width: 0, height: 0 }, // 位置信息
eachRenderNum: 500, // 每次渲染数量
};
box = React.createRef();
componentDidMount() {
const { offsetHeight, offsetWidth } = this.box.current;
const originList = new Array(20000).fill(1);
const times = Math.ceil(
originList.length / this.state.eachRenderNum
); /* 计算需要渲染此次数*/
let index = 1;
this.setState(
{
dataList: originList,
position: { height: offsetHeight, width: offsetWidth },
},
() => {
this.toRenderList(index, times);
}
);
}
toRenderList = (index, times) => {
if (index > times) return; /* 如果渲染完成,那么退出 */
const { renderList } = this.state;
renderList.push(
this.renderNewList(index)
); /* 通过缓存element把所有渲染完成的list缓存下来,下一次更新,直接跳过渲染 */
this.setState({
renderList,
});
requestIdleCallback(() => {
/* 用 requestIdleCallback 代替 setTimeout 浏览器空闲执行下一批渲染 */
this.toRenderList(++index, times);
});
};
renderNewList(index) {
/* 得到最新的渲染列表 */
const { dataList, position, eachRenderNum } = this.state;
const list = dataList.slice(
(index - 1) * eachRenderNum,
index * eachRenderNum
);
return (
<React.Fragment key={index}>
{list.map((item, index) => (
<Circle key={index} position={position} />
))}
</React.Fragment>
);
}
render() {
return (
<div className="bigData_index" ref={this.box}>
{this.state.renderList}
</div>
);
}
}
- 第一步:计算时间片,首先用 eachRenderNum 代表一次渲染多少个,那么除以总数据就能得到渲染多少次。
- 第二步:开始渲染数据,通过
index>times判断渲染完成,如果没有渲染完成,那么通过 requestIdleCallback 代替 setTimeout 浏览器空闲执行下一帧渲染。 - 第三步:通过 renderList 把已经渲染的 element 缓存起来,渲染控制章节讲过,这种方式可以直接跳过下一次的渲染。实际每一次渲染的数量仅仅为 demo 中设置的 500 个。
完美达到效果(这个是 gif 形式,会出现丢帧的情况,在真实场景,体验感更好):

12.2 虚拟列表
虚拟列表是一种长列表的解决方案,现在滑动加载是 M 端和 PC 端一种常见的数据请求加载场景,这种数据交互有一个问题就是,如果没经过处理,加载完成后数据展示的元素,都显示在页面上,如果伴随着数据量越来越大,会使页面中的 DOM 元素越来越多,即便是像 React 可以良好运用 diff 来复用老节点,但也不能保证大量的 diff 带来的性能开销。所以虚拟列表的出现,就是解决大量 DOM 存在,带来的性能问题。
何为虚拟列表,就是在长列表滚动过程中,只有视图区域显示的是真实 DOM ,滚动过程中,不断截取视图的有效区域,让人视觉上感觉列表是在滚动。达到无限滚动的效果。
虚拟列表划分可以分为三个区域:视图区 + 缓冲区 + 虚拟区。

- 视图区:视图区就是能够直观看到的列表区,此时的元素都是真实的 DOM 元素。
- 缓冲区:缓冲区是为了防止用户上滑或者下滑过程中,出现白屏等效果。(缓冲区和视图区为渲染真实的 DOM )
- 虚拟区:对于用户看不见的区域(除了缓冲区),剩下的区域,不需要渲染真实的 DOM 元素。虚拟列表就是通过这个方式来减少页面上 DOM 元素的数量。
具体实现思路。
- 通过 useRef 获取元素,缓存变量。
- useEffect 初始化计算容器的高度。截取初始化列表长度。这里需要 div 占位,撑起滚动条。
- 通过监听滚动容器的 onScroll 事件,根据 scrollTop 来计算渲染区域向上偏移量, 这里需要注意的是,当用户向下滑动的时候,为了渲染区域,能在可视区域内,可视区域要向上滚动;当用户向上滑动的时候,可视区域要向下滚动。
- 通过重新计算 end 和 start 来重新渲染列表。

13. 细节处理
13.1 React 中的防抖与节流
-
防抖
防抖和节流在 React 应用中是很常用的,防抖很适合 React 表单的场景,比如点击按钮防抖,search 输入框。举一个简单的例子。
export class DebounceDemo extends React.Component { constructor(props) { super(props); } handleClick = () => { console.log("点击事件-表单提交-调用接口"); }; handleChange = (e) => { console.log("搜索框-请求数据"); }; render() { return ( <div> <input placeholder="搜索表单" onChange={this.handleChange} /> <br /> <button onClick={this.handleClick}> 点击 </button> </div> ); } }如上,当点击按钮的时候,向服务端发起数据交互;输入 input 时候,同样会向服务端进行数据交互,请求搜索的数据。对于如上的情况如果不做任何优化处理的话,连续点击按钮,或者 input 输入内容的时候,就会出现这种情况。

如上,会频繁和服务端交互,很显然这种情况是不符合常理的。所以需要防抖处理。
constructor(props){ super(props) this.handleClick = debounce(this.handleClick,500) /* 防抖 500 毫秒 */ this.handleChange = debounce(this.handleChange,300) /* 防抖 300 毫秒 */ }
-
节流
节流函数一般也用于频繁触发的事件中,比如监听滚动条滚动。
export function ThrottleDemo() { /* useCallback 防止每次组件更新都重新绑定节流函数 */ const handleScroll = React.useCallback( throttle(function () { /* 可以做一些操作,比如曝光上报等 */ }, 300) ); return ( <div className="scrollIndex" onScroll={handleScroll}> <div className="scrollContent">hello,world</div> </div> ); }如上将监听滚动函数做节流处理,300 毫秒触发一次。用 useCallback 防止每一次组件更新重新绑定节流函数。
防抖节流总结:
- 防抖函数一般用于表单搜索,点击事件等场景,目的就是为了防止短时间内多次触发事件。
- 节流函数一般为了降低函数执行的频率,比如滚动条滚动。
13.2 按需引入
按需引入本质上是为项目瘦身,开发者在做 React 项目的时候,会用到 antd 之类的 UI 库,值得思考的一件事是,开发者如果只是用到了 antd 中的个别组件,比如 Button,就要把整个样式库引进来,打包就会发现,体积因为引入了整个样式文件大了很多。所以可以通过 .babelrc 实现按需引入。
瘦身前体积:

.babelrc 增加对 antd 样式按需引入:
["import", {
"libraryName":
"antd",
"libraryDirectory": "es",
"style": true
}]
瘦身后体积:

13.3 React 动画
React 写动画也是一个比较棘手的问题。高频率的 setState 会给应用性能带来挑战,这种情况在 M 端更加明显,因为 M 端的渲染能力受到手机性能的影响较大。所以对 React 动画的处理要格外注意。我这里总结了三种 React 使用动画的方式,以及它们的权重。
13.3.1 首选 动态添加类名
第一种方式是通过 transition,animation 实现动画然后写在 class 类名里面,通过动态切换类名,达到动画的目的。
import React from "react";
import "./react_animation.css";
export function DynamicAddClassName() {
const [isAnimation, setAnimation] = React.useState(false);
return (
<div>
<button onClick={() => setAnimation(true)}>改变颜色</button>
<div className={isAnimation ? "current animation" : "current"}></div>
</div>
);
}
.current {
width: 50px;
height: 50px;
border-radius: 50%;
background: #fff;
border: 1px solid #ccc;
}
.animation {
animation: 1s changeColor;
background: yellowgreen;
}
@keyframes changeColor {
0% {
background: #c00;
}
50% {
background: orange;
}
100% {
background: yellowgreen;
}
}

这种方式是最优先推荐的方式,这种方式既不需要频繁 setState ,也不需要改变 DOM 。
13.3.2 其次 操纵原生 DOM
如果第一种方式不能满足要求的话,或者必须做一些 js 实现复杂的动画效果,那么可以获取原生 DOM ,然后单独操作 DOM 实现动画功能,这样就避免了 setState 改变带来 React Fiber 深度调和渲染的影响。
export function ManipulateNativeDOM() {
const dom = React.useRef(null);
const changeColor = () => {
const target = dom.current;
target.style.background = "#c00";
setTimeout(() => {
target.style.background = "orange";
setTimeout(() => {
target.style.background = "yellowgreen";
}, 500);
}, 500);
};
return (
<div>
<button onClick={changeColor}>改变颜色</button>
<div className="current" ref={dom}></div>
</div>
);
}
同样达到如上的效果
13.3.3 再者 setState + CSS3
如果 ① 和 ② 都不能满足要求,一定要使用 setState 实时改变DOM元素状态的话,那么尽量采用 css3 , css3 开启硬件加速,使 GPU (Graphics Processing Unit) 发挥功能,从而提升性能。
比如想要改变元素位置 left ,top 值,可以换一种思路通过改变 transform: translate,transform 是由 GPU 直接控制渲染的,所以不会造成浏览器的重排。
export function SetStateCSS3() {
const [position, setPosition] = React.useState({ left: 0, top: 0 });
const changePosition = () => {
let time = 0;
let timer = setInterval(() => {
if (time === 30) clearInterval(timer);
setPosition({ left: time * 10, top: time * 10 });
time++;
}, 30);
};
const { left, top } = position;
return (
<div>
<button onClick={changePosition}>改变位置</button>
<div
className="current"
style={{ transform: `translate(${left}px,${top}px )` }}
></div>
</div>
);
}

13.4 及时清除定时器/延时器/监听器
如果在 React 项目中,用到了定时器,延时器和事件监听器,注意要在对应的生命周期,清除它们,不然可能会造成内部泄露的情况。
export class ClearInTimeDemo extends React.Component {
current = null;
poll = () => {}; /* 轮训 */
handleScroll = () => {}; /* 处理滚动事件 */
componentDidMount() {
this.timer = setInterval(() => {
this.poll(); /* 2 秒进行一次轮训事件 */
}, 2000);
this.current.addEventListener("scroll", this.handleScroll);
}
componentWillUnmount() {
clearInterval(this.timer); /* 清除定时器 */
this.current.removeEventListener("scroll", this.handleScroll);
}
render() {
return (
<div ref={(node) => (this.current = node)}>hello,let us learn React!</div>
);
}
}
在 componentWillUnmount 生命周期及时清除延时器和事件监听器。
export function ClearInTimeDemo2() {
const dom = React.useRef(null);
const poll = () => {};
const handleScroll = () => {};
React.useEffect(() => {
let timer = setInterval(() => {
poll(); /* 2 秒进行一次轮训事件 */
}, 2000);
dom.current.addEventListener("scroll", handleScroll);
return function () {
clearInterval(timer);
dom.current.removeEventListener("scroll", handleScroll);
};
}, []);
return <div ref={dom}>hello,let us learn React!</div>;
}
在 useEffect 或者 useLayoutEffect 第一个参数 create 的返回函数 destory 中,做一些清除定时器/延时器的操作。
13.5 合理使用 state
React 并不像 vue 那样响应式数据流。 在 vue 中有专门的 dep 做依赖收集,可以自动收集字符串模版的依赖项,只要没有引用的 data 数据, 通过 this.aaa = bbb ,在 vue 中是不会更新渲染的。但是在 React 中只要触发 setState 或 useState ,如果没有渲染控制的情况下,组件就会渲染,暴露一个问题就是,如果视图更新不依赖于当前 state ,那么这次渲染也就没有意义。所以对于视图不依赖的状态,就可以考虑不放在 state 中。
打个比方,比如想在滚动条滚动事件中,记录一个 scrollTop 位置,那么在这种情况下,用 state 保存 scrollTop 就没有任何意义而且浪费性能。
export class ProperUseState extends React.Component {
node = null;
scrollTop = 0;
handleScroll = () => {
const { scrollTop } = this.node;
this.scrollTop = scrollTop;
};
render() {
return (
<div
ref={(node) => (this.node = node)}
onScroll={this.handleScroll}
></div>
);
}
}
上述把 scrollTop 直接绑定在 this 上,而不是通过 state 管理,这样好处是滚动条滚动不需要触发 setState ,从而避免了无用的更新。
对于函数组件,因为不存在组件实例,但是函数组件有 hooks ,所以可以通过一个 useRef 实现同样的效果。
export function ProperUseStateFn() {
const dom = React.useRef(null);
const scrollTop = React.useRef(0);
const handleScroll = () => {
scrollTop.current = dom.current.scrollTop;
};
return <div ref={dom} onScroll={handleScroll}></div>;
}
如上用 useRef ,来记录滚动条滚动时 scrollTop 的值。
13.6 建议不要在 hooks 的参数中执行函数或者 new 实例
有一种场景是平时比较容易忽略的,就是在 hooks 的参数中执行函数或者 new 实例,比如如下这样:
const hook1 = useRef(fn())
const hook2 = useRef(new Fn())
不建议这么写。为什么呢?
- 首先函数每次
rerender都会执行 hooks ,那么在执行 hooks 函数的同时,也会执行函数的参数,比如上面的代码片段中的fn()和new Fn(),也就是每一次 rerender 都会执行 fn 或者是 new 一个实例。这可能不是开发者期望的,而执行函数,或创建实例也成了一种性能浪费,在一些极端情况下,可能会造成内存泄漏,比如在创建新的 dom 元素,但是没有进行有效的回收。 - 在 hooks 原理章节讲到过,函数组件在初始化和更新流程中,会使用不同的 hooks 对象,还是以
useRef为例子,在初始化阶段用的是mountRef函数,在更新阶段用的是updateRef函数,开发者眼睛看见的是useRef,在 React 底层却悄悄的替换成了不同的函数。 更重要的是大部分的 hooks 参数都作为初始化的参数,在更新阶段压根没有用到,那么传入的参数也就没有了意义,回到上述代码片段,fn()和new Fn()在更新阶段根本就没有被useRef接收, 无辜的成了流浪者。
还是以 useRef 为例子,看一下它在不同阶段的真正面目
初始化
function mountRef(initialValue) {
const hook = mountWorkInProgressHook();
const ref = {current: initialValue};
hook.memoizedState = ref;
return ref;
}
初始化的时候用到了 initialValue ,也就是第一个参数。
更新阶段
function updateRef(initialValue) {
const hook = updateWorkInProgressHook();
return hook.memoizedState;
}
在更新阶段根本没有用到 initialValue。
那么回到最初的目的上来,如果开发者真的想在 hooks 中,以函数组件执行结果或者是实例对象作为参数的话,那么应该怎么处理呢。这个很简单,可以用 useMemo 包装一下。比如:
const hook = useRef(null)
const value = useMemo(()=>{
hook.current = new Fn()
},[ changeValue ])
如上,通过 useMemo 派生出来的 value ,作为初始化 Ref 的值,这样做还有一个好处,如果 Ref 的值,依赖于 changeValue ,当 changeValue 改变的时候,会重新给 Ref 对象赋值。
14. 事件原理
- React 为什么有自己的事件系统?
- 什么是事件合成 ?
- 如何实现的批量更新?
- 事件系统如何模拟冒泡和捕获阶段?
- 如何通过 dom 元素找到与之匹配的fiber?
- 为什么不能用 return false 来阻止事件的默认行为?
- 事件是绑定在真实的dom上吗?如何不是绑定在哪里?
- V17 对事件系统有哪些改变?
在 React 应用中,我们所看到的React事件都是‘假’的!
- 1 给元素绑定的事件,不是真正的事件处理函数。
- 2 在冒泡/捕获阶段绑定的事件,也不是在冒泡/捕获阶段执行的。
- 3 甚至在事件处理函数中拿到的事件源 e ,也不是真正的事件源 e 。
React 为什么要写出一套自己的事件系统呢?
-
首先,对于不同的浏览器,对事件存在不同的兼容性,React 想实现一个兼容全浏览器的框架, 为了实现这个目标就需要创建一个兼容全浏览器的事件系统,以此抹平不同浏览器的差异。
-
其次,v17 之前 React 事件都是绑定在 document 上,v17 之后 React 把事件绑定在应用对应的容器 container 上,将事件绑定在同一容器统一管理,防止很多事件直接绑定在原生的 DOM 元素上。造成一些不可控的情况。由于不是绑定在真实的 DOM 上,所以 React 需要模拟一套事件流:事件捕获-> 事件源 -> 事件冒泡,也包括重写一下事件源对象 event 。
-
最后,这种事件系统,大部分处理逻辑都在底层处理了,这对后期的 ssr 和跨端支持度很高。
14.1 独特的事件处理
-
冒泡阶段和捕获阶段
export function EventDemo() { const handleClick = () => { console.log("模拟冒泡阶段执行"); }; const handleClickCapture = () => { console.log("模拟捕获阶段执行"); }; return ( <div> <button onClick={handleClick} onClickCapture={handleClickCapture}> 点击 </button> </div> ); }- 冒泡阶段:开发者正常给 React 绑定的事件比如 onClick,onChange,默认会在模拟冒泡阶段执行。
- 捕获阶段:如果想要 在捕获阶段执行可以将事件后面加上 Capture 后缀,比如 onClickCapture,onChangeCapture。

-
阻止冒泡
React 中如果想要阻止事件向上冒泡,可以用
e.stopPropagation()。// 阻止冒泡 export function StopPropgation() { const handleClick = (e) => { e.stopPropagation(); /* 阻止事件冒泡,handleFatherClick 事件讲不在触发 */ console.log("子 div 点击"); }; const handleChange = (e) => { console.log("handleChange:", e.target.value); }; const handleFatherClick = () => console.log("冒泡到父级"); return ( <div onClick={handleFatherClick}> <div onClick={handleClick}>点击</div> <input onChange={handleChange} /> </div> ); }React 阻止冒泡和原生事件中的写法差不多,当如上 handleClick上 阻止冒泡,父级元素的 handleFatherClick 将不再执行,但是底层原理完全不同,接下来会讲到其功能实现。

-
阻止默认行为
React 阻止默认行为和原生的事件也有一些区别。
- 原生事件:
e.preventDefault()和return false可以用来阻止事件默认行为,由于在 React 中给元素的事件并不是真正的事件处理函数。所以导致 return false 方法在 React 应用中完全失去了作用。 - React事件 在React应用中,可以用 e.preventDefault() 阻止事件默认行为,这个方法并非是原生事件的 preventDefault ,由于 React 事件源 e 也是独立组建的,所以 preventDefault 也是单独处理的。
- 原生事件:
14.2 事件合成
React 事件系统可分为三个部分:
- 第一个部分是 事件合成系统,初始化会注册不同的事件插件。
- 第二个就是在一次渲染过程中,对事件标签中事件的收集,向 container 注册事件。
- 第三个就是一次用户交互,事件触发,到事件执行一系列过程。
14.2.1 事件合成概念
首先需要弄清楚什么叫事件合成呢?
比如在整个 React 应用中只绑定一个事件:
export default function Index(){
const handleClick = () => {}
return <div >
<button onClick={ handleClick } >点击</button>
</div>
}
上面在 button 元素绑定的事件中,没有找到 handleClick 事件。但是在 document 上绑定一个 onclick 事件,如下:

于是如下将应用中再添加一个 input 并绑定一个 onChange 事件:
export default function Index(){
const handleClick = () => {}
const handleChange =() => {}
return <div >
<input onChange={ handleChange } />
<button onClick={ handleClick } >点击</button>
</div>
}
在 input上还是没有找到绑定的事件 handleChange ,但是 document 的事件如下:

多了 blur,change ,focus ,keydown,keyup 等事件。
上面的是 React 17 之前的表示
如上可以作出的总结是:
- React 的事件不是绑定在元素上的,而是统一绑定在顶部容器上,在 v17 之前是绑定在 document 上的,在 v17 改成了 app 容器上。这样更利于一个 html 下存在多个应用(微前端)。
- 绑定事件并不是一次性绑定所有事件,比如发现了 onClick 事件,就会绑定 click 事件,比如发现 onChange 事件,会绑定
[blur,change ,focus ,keydown,keyup]多个事件。 - React 事件合成的概念:React 应用中,元素绑定的事件并不是原生事件,而是React 合成的事件,比如 onClick 是由 click 合成,onChange 是由 blur ,change ,focus 等多个事件合成。
14.2.2 事件插件机制
React 有一种事件插件机制,比如上述 onClick 和 onChange ,会有不同的事件插件 SimpleEventPlugin ,ChangeEventPlugin 处理,先不必关心事件插件做了些什么,只需要先记住两个对象。这个对于后续的了解很有帮助。
第一个 registrationNameModules :
const registrationNameModules = {
onBlur: SimpleEventPlugin,
onClick: SimpleEventPlugin,
onClickCapture: SimpleEventPlugin,
onChange: ChangeEventPlugin,
onChangeCapture: ChangeEventPlugin,
onMouseEnter: EnterLeaveEventPlugin,
onMouseLeave: EnterLeaveEventPlugin,
...
}
registrationNameModules 记录了 React 事件(比如 onBlur )和与之对应的处理插件的映射,比如上述的 onClick ,就会用 SimpleEventPlugin 插件处理,onChange 就会用 ChangeEventPlugin 处理。应用于事件触发阶段,根据不同事件使用不同的插件。
问:为什么要用不同的事件插件处理不同的 React 事件 ?
答:首先对于不同的事件,有不同的处理逻辑;对应的事件源对象也有所不同,React 的事件和事件源是自己合成的,所以对于不同事件需要不同的事件插件处理。
第二个registrationNameDependencies
{
onBlur: ['blur'],
onClick: ['click'],
onClickCapture: ['click'],
onChange: ['blur', 'change', 'click', 'focus', 'input', 'keydown', 'keyup', 'selectionchange'],
onMouseEnter: ['mouseout', 'mouseover'],
onMouseLeave: ['mouseout', 'mouseover'],
...
}
这个对象保存了 React 事件和原生事件对应关系,这就解释了为什么上述只写了一个 onChange ,会有很多原生事件绑定在 document 上。在事件绑定阶段,如果发现有 React 事件,比如 onChange ,就会找到对应的原生事件数组,逐一绑定。
14.3 事件绑定
所谓事件绑定,就是在 React 处理 props 时候,如果遇到事件比如 onClick ,就会通过 addEventListener 注册原生事件,讲解事件注册之前先来想一个问题,还是上述的 demo ,给元素绑定的事件 handleClick ,handleChange ,最后去了哪里呢?
export function EventBind() {
const handleClick = () => console.log("点击事件");
const handleChange = () => console.log("change事件");
return (
<div>
<input onChange={handleChange} />
<button onClick={handleClick}>点击</button>
</div>
);
}
对于如上结构,最后 onChange 和 onClick 会保存在对应 DOM 元素类型 fiber 对象( hostComponent )的 memoizedProps 属性上,如上结构会变成这样。

接下来就是 React 根据事件注册事件监听器。
// react-dom/src/client/ReactDOMComponent.js
function diffProperties(){
/* 判断当前的 propKey 是不是 React合成事件 */
if(registrationNameModules.hasOwnProperty(propKey)){
/* 这里多个函数简化了,如果是合成事件, 传入成事件名称 onClick ,向document注册事件 */
legacyListenToEvent(registrationName, document);
}
}
diffProperties 函数在 diff props 如果发现是合成事件( onClick ) 就会调用 legacyListenToEvent 函数。注册事件监听器。接下来看一下 legacyListenToEvent 是如何注册事件的。
// react-dom/src/events/DOMLegacyEventPluginSystem.js
function legacyListenToEvent(registrationName,mountAt){
// 根据 onClick 获取 onClick 依赖的事件数组 [ 'click' ]。
const dependencies = registrationNameDependencies[registrationName];
for (let i = 0; i < dependencies.length; i++) {
const dependency = dependencies[i];
// addEventListener 绑定事件监听器
...
}
}
这个就是应用上述 registrationNameDependencies 对 React 合成事件,分别绑定原生事件的事件监听器。比如发现是 onChange ,那么取出 ['blur', 'change', 'click', 'focus', 'input', 'keydown', 'keyup', 'selectionchange'] 遍历绑定。
那么有一个疑问,绑定在 document 的事件处理函数是如上写的handleChange,handleClick 吗?
答案是否定的,绑定在 document 的事件,是 React 统一的事件处理函数 dispatchEvent ,React 需要一个统一流程去代理事件逻辑,包括 React 批量更新等逻辑。
只要是 React 事件触发,首先执行的就是 dispatchEvent ,那么有的同学会问,dispatchEvent 是如何知道是什么事件触发的呢?实际在注册的时候,就已经通过 bind ,把参数绑定给 dispatchEvent 了。
比如绑定 click 事件:
const listener = dispatchEvent.bind(null, 'click', eventSystemFlags, document)
/* TODO: 重要, 这里进行真正的事件绑定。*/
document.addEventListener('click', listener, false)
14.4 事件触发
14.4.1 一次点击事件
假设 DOM 结构是如下这样的:
export function OneClickEvent() {
const handleClick1 = () => console.log(1);
const handleClick2 = () => console.log(2);
const handleClick3 = () => console.log(3);
const handleClick4 = () => console.log(4);
return (
<div onClick={handleClick3} onClickCapture={handleClick4}>
<button onClick={handleClick1} onClickCapture={handleClick2}>
点击
</button>
</div>
);
}

如果上述点击按钮,触发点击事件,那么在 React 系统中,整个流程会是这个样子的:
-
第一步:批量更新
首先上面讲到执行 dispatchEvent ,dispatchEvent 执行会传入真实的事件源 button 元素本身。通过元素可以找到 button 对应的 fiber ,fiber 和原生 DOM 之间是如何建立起联系的呢?
React 在初始化真实 DOM 的时候,用一个随机的 key internalInstanceKey 指针指向了当前 DOM 对应的 fiber 对象,fiber 对象用 stateNode 指向了当前的 DOM 元素。

接下来就是批量更新环节:
// react-dom/src/events/ReactDOMUpdateBatching.js export function batchedEventUpdates(fn,a){ isBatchingEventUpdates = true; //打开批量更新开关 try{ fn(a) // 事件在这里执行 }finally{ isBatchingEventUpdates = false //关闭批量更新开关 } }第一阶段模型:

-
第二步:合成事件源
接下来会通过 onClick 找到对应的处理插件 SimpleEventPlugin ,合成新的事件源 e ,里面包含了 preventDefault 和 stopPropagation 等方法。
第二阶段模型:

-
第三步:形成事件执行队列
在第一步通过原生 DOM 获取到对应的 fiber ,接着会从这个 fiber 向上遍历,遇到元素类型 fiber ,就会收集事件,用一个数组收集事件:
- 如果遇到捕获阶段事件 onClickCapture ,就会 unshift 放在数组前面。以此模拟事件捕获阶段。
- 如果遇到冒泡阶段事件 onClick ,就会 push 到数组后面,模拟事件冒泡阶段。
- 一直收集到最顶端 app ,形成执行队列,在接下来阶段,依次执行队列里面的函数。
while (instance !== null) { const {stateNode, tag} = instance; if (tag === HostComponent && stateNode !== null) { /* DOM 元素 */ const currentTarget = stateNode; if (captured !== null) { /* 事件捕获 */ /* 在事件捕获阶段,真正的事件处理函数 */ const captureListener = getListener(instance, captured); // onClickCapture if (captureListener != null) { /* 对应发生在事件捕获阶段的处理函数,逻辑是将执行函数unshift添加到队列的最前面 */ dispatchListeners.unshift(captureListener); } } if (bubbled !== null) { /* 事件冒泡 */ /* 事件冒泡阶段,真正的事件处理函数,逻辑是将执行函数push到执行队列的最后面 */ const bubbleListener = getListener(instance, bubbled); // if (bubbleListener != null) { dispatchListeners.push(bubbleListener); // onClick } } } instance = instance.return; }那么如上点击一次按钮,4个事件执行顺序是这样的:
- 首先第一次收集是在 button 上,handleClick1 冒泡事件 push 处理,handleClick2 捕获事件 unshift 处理。形成结构
[ handleClick2 , handleClick1 ] - 然后接着向上收集,遇到父级,收集父级 div 上的事件,handleClick3 冒泡事件 push 处理,handleClick4 捕获事件 unshift 处理。
[handleClick4, handleClick2 , handleClick1,handleClick3 ] - 依次执行数组里面的事件,所以打印 4 2 1 3。
第三阶段模型:

14.4.2 React如何模拟阻止事件冒泡
那么 React 是如何阻止事件冒泡的呢。来看一下事件队列是怎么执行的。
// legacy-events/EventBatching.js
function runEventsInBatch(){
const dispatchListeners = event._dispatchListeners;
if (Array.isArray(dispatchListeners)) {
for (let i = 0; i < dispatchListeners.length; i++) {
if (event.isPropagationStopped()) { /* 判断是否已经阻止事件冒泡 */
break;
}
dispatchListeners[i](event) /* 执行真正的处理函数 及handleClick1... */
}
}
}
对于上述队列 [handleClick4, handleClick2 , handleClick1, handleClick3 ]
假设在上述队列中,handleClick2 中调用 e.stopPropagation(),那么事件源里将有状态证明此次事件已经停止冒泡,那么下次遍历的时候, event.isPropagationStopped() 就会返回 true ,所以跳出循环,handleClick1, handleClick3 将不再执行,模拟了阻止事件冒泡的过程。
15. 调度与时间片
GUI 渲染线程和 JS 引擎线程是相互排斥的,比如开发者用 js 写了一个遍历大量数据的循环,在执行 js 时候,会阻塞浏览器的渲染绘制,给用户直观的感受就是卡顿。
15.1 异步调度
15.1.1 为什么采用异步调度
v15 版本的 React 同样面临着如上的问题,由于对于大型的 React 应用,会存在一次更新,递归遍历大量的虚拟 DOM ,造成占用 js 线程,使得浏览器没有时间去做一些动画效果,伴随项目越来越大,项目会越来越卡。
如何解决以上的问题呢,首先对比一下 vue 框架,vue 有这 template 模版收集依赖的过程,轻松构建响应式,使得在一次更新中,vue 能够迅速响应,找到需要更新的范围,然后以组件粒度更新组件,渲染视图。但是在 React 中,一次更新 React 无法知道此次更新的波及范围,所以 React 选择从根节点开始 diff ,查找不同,更新这些不同。
React 似乎无法打破从 root 开始‘找不同’的命运,但是还是要解决浏览器卡顿问题,那怎么办,解铃还须系铃人,既然更新过程阻塞了浏览器的绘制,那么把 React 的更新,交给浏览器自己控制不就可以了吗,如果浏览器有绘制任务那么执行绘制任务,在空闲时间执行更新任务,就能解决卡顿问题了。与 vue 更快的响应,更精确的更新范围,React 选择更好的用户体验。而今天即将讲的调度( Scheduler )就是具体的实现方式。
15.1.2 时间分片
React 如何让浏览器控制 React 更新呢,首先浏览器每次执行一次事件循环(一帧)都会做如下事情:处理事件,执行 js ,调用 requestAnimation ,布局 Layout ,绘制 Paint ,在一帧执行后,如果没有其他事件,那么浏览器会进入休息时间,那么有的一些不是特别紧急 React 更新,就可以执行了。
那么首先就是 如何知道浏览器有空闲时间?
requestIdleCallback 是谷歌浏览器提供的一个 API, 在浏览器有空余的时间,浏览器就会调用 requestIdleCallback 的回调。首先看一下 requestIdleCallback的基本用法:
requestIdleCallback(callback,{ timeout })
- callback 回调,浏览器空余时间执行回调函数。
- timeout 超时时间。如果浏览器长时间没有空闲,那么回调就不会执行,为了解决这个问题,可以通过 requestIdleCallback 的第二个参数指定一个超时时间。
React 为了防止 requestIdleCallback 中的任务由于浏览器没有空闲时间而卡死,所以设置了 5 个优先级。
Immediate-1 需要立刻执行。UserBlocking250ms 超时时间250ms,一般指的是用户交互。Normal5000ms 超时时间5s,不需要直观立即变化的任务,比如网络请求。Low10000ms 超时时间10s,肯定要执行的任务,但是可以放在最后处理。Idle一些没有必要的任务,可能不会执行。
React 的异步更新任务就是通过类似 requestIdleCallback 去向浏览器做一帧一帧请求,等到浏览器有空余时间,去执行 React 的异步更新任务,这样保证页面的流畅。

15.1.3 模拟 requestIdleCallback
但是 requestIdleCallback 目前只有谷歌浏览器(Firefox也支持)支持 ,为了兼容每个浏览器,

React需要自己实现一个 requestIdleCallback ,那么就要具备两个条件:
-
实现的这个 requestIdleCallback ,可以主动让出主线程,让浏览器去渲染视图。
-
一次事件循环只执行一次,因为执行一个以后,还会请求下一次的时间片
能够满足上述条件的,就只有 宏任务,宏任务是在下次事件循环中执行,不会阻塞浏览器更新。而且浏览器一次只会执行一个宏任务。首先看一下两种满足情况的宏任务。
setTimeout(fn, 0)
setTimeout(fn, 0) 可以满足创建宏任务,让出主线程,为什么 React 没选择用它实现 Scheduler 呢?原因是递归执行 setTimeout(fn, 0) 时,最后间隔时间会变成 4 毫秒左右,而不是最初的 1 毫秒。所以 React 优先选择的并不是 setTimeout 实现方案。
接下来模拟一下 setTimeout 4毫秒延时的真实场景:
(function () {
let time = 0;
let nowTime = +new Date();
let timer;
const poll = function () {
timer = setTimeout(() => {
const lastTime = nowTime;
nowTime = +new Date();
console.log("递归setTimeout(fn,0)产生时间差:", nowTime - lastTime);
poll();
}, 0);
time++;
if (time === 20) clearTimeout(timer);
};
poll();
})();

MessageChannel
为了让视图流畅地运行,可以按照人类能感知到最低限度每秒 60 帧的频率划分时间片,这样每个时间片就是 16ms 。也就是这 16 毫秒要完成如上 js 执行,浏览器绘制等操作,而上述 setTimeout 带来的浪费就足足有 4ms,react 团队应该是注意到这 4ms 有点过于铺张浪费,所以才采用了一个新的方式去实现,那就是 MessageChannel 。
MessageChannel 接口允许开发者创建一个新的消息通道,并通过它的两个 MessagePort 属性发送数据。
- MessageChannel.port1 只读返回 channel 的 port1 。
- MessageChannel.port2 只读返回 channel 的 port2 。
(function () {
let scheduledHostCallback = null;
/* 建立一个消息通道 */
var channel = new MessageChannel();
/* 建立一个port发送消息 */
var port = channel.port2;
channel.port1.onmessage = function () {
/* 执行任务 */
scheduledHostCallback();
/* 执行完毕,清空任务 */
scheduledHostCallback = null;
};
/* 向浏览器请求执行更新任务 */
requestHostCallback = function (callback) {
scheduledHostCallback = callback;
if (!isMessageLoopRunning) {
isMessageLoopRunning = true;
port.postMessage(null);
}
};
})();
- 在一次更新中,React 会调用 requestHostCallback ,把更新任务赋值给 scheduledHostCallback ,然后 port2 向 port1 发起 postMessage 消息通知。
- port1 会通过 onmessage ,接受来自 port2 消息,然后执行更新任务 scheduledHostCallback ,然后置空 scheduledHostCallback ,借此达到异步执行目的。
15.2 异步调度原理
上面说到了时间片的感念和 Scheduler 实现原理。接下来,来看一下调度任务具体的实现细节。React 发生一次更新,会统一走 ensureRootIsScheduled(调度应用)。
- 对于正常更新会走
performSyncWorkOnRoot逻辑,最后会走workLoopSync。 - 对于低优先级的异步更新会走
performConcurrentWorkOnRoot逻辑,最后会走workLoopConcurrent。
如下看一下 workLoopSync,workLoopConcurrent。
// react-reconciler/src/ReactFiberWorkLoop.js
// 正常更新
function workLoopSync() {
while (workInProgress !== null) {
workInProgress = performUnitOfWork(workInProgress);
}
}
// 低优先级的异步更新
function workLoopConcurrent() {
while (workInProgress !== null && !shouldYield()) {
workInProgress = performUnitOfWork(workInProgress);
}
}
在一次更新调度过程中,workLoop 会更新执行每一个待更新的 fiber 。他们的区别就是 异步模式会调用一个 shouldYield() ,如果当前浏览器没有空余时间, shouldYield 会中止循环,直到浏览器有空闲时间后再继续遍历,从而达到终止渲染的目的。这样就解决了一次性遍历大量的 fiber ,导致浏览器没有时间执行一些渲染任务,导致了页面卡顿。
15.2.1 scheduleCallback
无论是上述正常更新任务 workLoopSync 还是低优先级的任务 workLoopConcurrent ,都是由调度器 scheduleCallback 统一调度的,那么两者在进入调度器时候有什么区别呢?
对于正常更新任务,最后会变成类似如下结构,设置超时等级为 Immediate:
scheduleCallback(Immediate, workLoopSync)
对于异步任务,需要先计算超时等级:
/* 计算超时等级,就是如上那五个等级 */
var priorityLevel = inferPriorityFromExpirationTime(currentTime, expirationTime);
scheduleCallback(priorityLevel, workLoopConcurrent)
低优先级异步任务的处理,比同步多了一个超时等级的概念。会计算上述那五种超时等级。
scheduleCallback 到底做了些什么呢?
// scheduler/src/Scheduler.js
function scheduleCallback(){
/* 计算过期时间:超时时间 = 开始时间(现在时间) + 任务超时的时间(上述设置那五个等级) */
const expirationTime = startTime + timeout;
/* 创建一个新任务 */
const newTask = { ... };
// 任务未过期
if (startTime > currentTime) {
/* 通过开始时间排序 */
newTask.sortIndex = startTime;
/* 把任务放在timerQueue中 未过期任务 */
push(timerQueue, newTask);
/* 执行setTimeout , */
requestHostTimeout(handleTimeout, startTime - currentTime);
} else {
/* 通过 expirationTime 排序 */
newTask.sortIndex = expirationTime;
/* 把任务放入taskQueue 过期任务 */
push(taskQueue, newTask);
/*没有处于调度中的任务, 然后向浏览器请求一帧,浏览器空闲执行 flushWork */
if (!isHostCallbackScheduled && !isPerformingWork) {
isHostCallbackScheduled = true;
requestHostCallback(flushWork)
}
}
}
对于调度本身,有几个概念必须掌握。
taskQueue,里面存的都是过期的任务,依据任务的过期时间(expirationTime) 排序,需要在调度的workLoop中循环执行完这些任务。timerQueue里面存的都是没有过期的任务,依据任务的开始时间(startTime)排序,在调度 workLoop 中 会用advanceTimers检查任务是否过期,如果过期了,放入taskQueue队列。
scheduleCallback 流程如下。
- 创建一个新的任务 newTask。
- 通过任务的开始时间( startTime ) 和 当前时间( currentTime ) 比较: 当 startTime > currentTime, 说明未过期, 存到 timerQueue,当 startTime <= currentTime, 说明已过期, 存到 taskQueue。
- 如果任务没有过期,用 requestHostTimeout 延时执行 handleTimeout。
- 如果任务过期,并且没有调度中的任务,那么调度 requestHostCallback。本质上调度的是 flushWork。
requestHostTimeout
上述当一个任务,没有超时,那么 React 把它放入 timerQueue中了,但是它什么时候执行呢 ?这个时候 Schedule 用 requestHostTimeout 让一个未过期的任务能够到达恰好过期的状态, 那么需要延迟 startTime - currentTime 毫秒就可以了。requestHostTimeout 就是通过 setTimeout 来进行延时指定时间的。
// scheduler/src/Scheduler.js
requestHostTimeout = function (cb, ms) {
_timeoutID = setTimeout(cb, ms);
};
cancelHostTimeout = function () {
clearTimeout(_timeoutID);
};
requestHostTimeout 延时执行 handleTimeout,cancelHostTimeout 用于清除当前的延时器。
handleTimeout
延时指定时间后,调用的 handleTimeout 函数, handleTimeout 会把任务重新放在 requestHostCallback 调度。
// scheduler/src/Scheduler.js
function handleTimeout(){
isHostTimeoutScheduled = false;
/* 将 timeQueue 中过期的任务,放在 taskQueue 中 。 */
advanceTimers(currentTime);
/* 如果没有处于调度中 */
if(!isHostCallbackScheduled){
/* 判断有没有过期的任务, */
if (peek(taskQueue) !== null) {
isHostCallbackScheduled = true;
/* 开启调度任务 */
requestHostCallback(flushWork);
}
}
}
- 通过 advanceTimers 将 timeQueue 中过期的任务转移到 taskQueue 中。
- 然后调用 requestHostCallback 调度过期的任务。
advanceTimers
// scheduler/src/Scheduler.js advanceTimers
// 将 timeQueue 中过期的任务,放在 taskQueue 中
function advanceTimers(){
var timer = peek(timerQueue);
while (timer !== null) {
if(timer.callback === null){
pop(timerQueue);
}
/* 如果任务已经过期,那么将 timerQueue 中的过期任务,放入taskQueue */
else if(timer.startTime <= currentTime){
pop(timerQueue);
timer.sortIndex = timer.expirationTime;
push(taskQueue, timer);
}
}
}
如果任务已经过期,那么将 timerQueue 中的过期任务,放入 taskQueue。
flushWork 和 workLoop
综上所述要明白两件事:
- 第一件是 React 的更新任务最后都是放在 taskQueue 中的。
- 第二件是 requestHostCallback ,放入 MessageChannel 中的回调函数是flushWork。
flusWork
// scheduler/src/Scheduler.js flushWork
function flushWork(){
/* 如果有延时任务,那么先暂定延时任务 */
if (isHostTimeoutScheduled) {
isHostTimeoutScheduled = false;
cancelHostTimeout();
}
try{
/* 执行 workLoop 里面会真正调度我们的事件 */
workLoop(hasTimeRemaining, initialTime)
}
}
flushWork 如果有延时任务执行的话,那么会先暂停延时任务,然后调用 workLoop ,去真正执行超时的更新任务。
workLoop
这个 workLoop 是调度中的 workLoop,不要把它和调和中的 workLoop 弄混淆了。
function workLoop(){
var currentTime = initialTime;
advanceTimers(currentTime);
/* 获取任务列表中的第一个 */
currentTask = peek();
while (currentTask !== null){
/* 真正的更新函数 callback */
var callback = currentTask.callback;
if(callback !== null ){
/* 执行更新 */
callback()
/* 先看一下 timeQueue 中有没有 过期任务。 */
advanceTimers(currentTime);
}
/* 再一次获取任务,循环执行 */
currentTask = peek(taskQueue);
}
}
workLoop 会依次更新过期任务队列中的任务。到此为止,完成整个调度过程。
shouldYield 中止 workloop
在 fiber 的异步更新任务 workLoopConcurrent 中,每一个 fiber 的 workloop 都会调用 shouldYield 判断是否有超时更新的任务,如果有,那么停止 workLoop。
// scheduler/src/Scheduler.js unstable_shouldYield
function unstable_shouldYield() {
var currentTime = exports.unstable_now();
advanceTimers(currentTime);
/* 获取第一个任务 */
var firstTask = peek(taskQueue);
return firstTask !== currentTask &&
currentTask !== null && firstTask !== null &&
firstTask.callback !== null &&
firstTask.startTime <= currentTime &&
firstTask.expirationTime < currentTask.expirationTime || shouldYieldToHost();
}
如果存在第一个任务,并且已经超时了,那么 shouldYield 会返回 true,那么会中止 fiber 的 workloop。
15.2.2 调度流程图

15.2.3 调和 + 异步调度 流程总图

16. 调和与 fiber
参考问题:
- 什么是fiber ? Fiber 架构解决了什么问题?
- Fiber root 和 root fiber 有什么区别?
- 不同fiber 之间如何建立起关联的?
- React 调和流程?
- 两大阶段 commit 和 render 都做了哪些事情?
- 什么是双缓冲树? 有什么作用?
- Fiber 深度遍历流程?
- Fiber的调和能中断吗? 如何中断?
什么是fiber
Fiber 的英文的是 纤维,fiber 诞生在 Reactv16 版本,整个 React 团队花费两年时间重构 fiber 架构,目的就是解决大型 React 应用卡顿;fiber 在 React 中是最小粒度的执行单元,无论 React 还是 Vue ,在遍历更新每一个节点的时候都不是用的真实 DOM ,都是采用虚拟 DOM ,所以可以理解成 fiber 就是 React 的虚拟 DOM 。
为什么要用 fiber
在 Reactv15 以及之前的版本,React 对于虚拟 DOM 是采用递归方式遍历更新的,比如一次更新,就会从应用根部递归更新,递归一旦开始,中途无法中断,随着项目越来越复杂,层级越来越深,导致更新的时间越来越长,给前端交互上的体验就是卡顿。
Reactv16 为了解决卡顿问题引入了 fiber ,为什么它能解决卡顿,更新 fiber 的过程叫做 Reconciler(调和器),每一个 fiber 都可以作为一个执行单元来处理,所以 每一个 fiber 可以根据自身的过期时间 expirationTime( v17 版本叫做优先级 lane )来判断是否还有空间时间执行更新,如果没有时间更新,就要把主动权交给浏览器去渲染,做一些动画,重排( reflow ),重绘 repaints 之类的事情,这样就能给用户感觉不是很卡。然后等浏览器空余时间,在通过 scheduler (调度器),再次恢复执行单元上来,这样就能本质上中断了渲染,提高了用户体验。
16.1 全面认识 Fiber
16.1.1 element, fiber, dom 三种什么关系?
首先必须需要弄明白 React.element ,fiber 和真实 DOM 三者是什么关系。
- element 是 React 视图层在代码层级上的表象,也就是开发者写的 jsx 语法,写的元素结构,都会被创建成 element 对象的形式。上面保存了 props , children 等信息。
- DOM 是元素在浏览器上给用户直观的表象。
- fiber 可以说是是 element 和真实 DOM 之间的交流枢纽站,一方面每一个类型 element 都会有一个与之对应的 fiber 类型,element 变化引起更新流程都是通过 fiber 层面做一次调和改变,然后对于元素,形成新的 DOM 做视图渲染。
结构如下图所示:

首先先来看一下 element 与 fiber 之间的对应关系。
export const FunctionComponent = 0; // 对应函数组件 ·
export const ClassComponent = 1; // 对应的类组件
export const IndeterminateComponent = 2; // 初始化的时候不知道是函数组件还是类组件
export const HostRoot = 3; // Root Fiber 可以理解为根元素 , 通过reactDom.render()产生的根元素
export const HostPortal = 4; // 对应 ReactDOM.createPortal 产生的 Portal
export const HostComponent = 5; // dom 元素 比如 <div>
export const HostText = 6; // 文本节点
export const Fragment = 7; // 对应 <React.Fragment>
export const Mode = 8; // 对应 <React.StrictMode>
export const ContextConsumer = 9; // 对应 <Context.Consumer>
export const ContextProvider = 10; // 对应 <Context.Provider>
export const ForwardRef = 11; // 对应 React.ForwardRef
export const Profiler = 12; // 对应 <Profiler/ >
export const SuspenseComponent = 13; // 对应 <Suspense>
export const MemoComponent = 14; // 对应 React.memo 返回的组件
16.1.2 fiber 保存了哪些信息
刚才说到 fiber 作为 element 和真实 DOM 元素的沟通枢纽,那么一个 fiber 上到底保存了那些信息呢?
// react-reconciler/src/ReactFiber.js
function FiberNode(){
this.tag = tag; // fiber 标签 证明是什么类型fiber。
this.key = key; // key调和子节点时候用到。
this.type = null; // dom元素是对应的元素类型,比如div,组件指向组件对应的类或者函数。
this.stateNode = null; // 指向对应的真实dom元素,类组件指向组件实例,可以被ref获取。
this.return = null; // 指向父级 fiber
this.child = null; // 指向子级 fiber
this.sibling = null; // 指向兄弟 fiber
this.index = 0; // 索引
this.ref = null; // ref指向,ref函数,或者ref对象。
this.pendingProps = pendingProps;// 在一次更新中,代表element创建
this.memoizedProps = null; // 记录上一次更新完毕后的props
this.updateQueue = null; // 类组件存放setState更新队列,函数组件存放
this.memoizedState = null; // 类组件保存state信息,函数组件保存hooks信息,dom元素为null
this.dependencies = null; // context或是时间的依赖项
this.mode = mode; //描述fiber树的模式,比如 ConcurrentMode 模式
this.effectTag = NoEffect; // effect标签,用于收集effectList
this.nextEffect = null; // 指向下一个effect
this.firstEffect = null; // 第一个effect
this.lastEffect = null; // 最后一个effect
this.expirationTime = NoWork; // 通过不同过期时间,判断任务是否过期, 在v17版本用lane表示。
this.alternate = null; //双缓存树,指向缓存的fiber。更新阶段,两颗树互相交替。
}
16.1.3 每一个 fiber 如何建立起关联的
对于每一个 element 都会对应一个 fiber ,每一个 fiber 是通过 return , child ,sibling 三个属性建立起联系的。
- return: 指向父级 Fiber 节点。
- child: 指向子 Fiber 节点。
- sibling:指向兄弟 fiber 节点。
比如项目中元素结构是这样的:
export default class Index extends React.Component {
state = { number: 666 };
handleClick = () => {
this.setState({
number: this.state.number + 1,
});
};
render() {
return (
<div>
hello,world
<p> 《React进阶实践指南》 {this.state.number} 👍 </p>
<button onClick={this.handleClick}>点赞</button>
</div>
);
}
}
fiber对应的关系如下

16.2 Fiber 更新机制
16.2.1 初始化
既然上述明白了 fiber 里面有什么,以及 fiber 之间是如何建立起关联的,那么接下来就要从初始化和一次更新入手,看一下 fiber 是如何工作的。
-
第一步:创建 fiberRoot 和 rootFiber
fiberRoot:首次构建应用, 创建一个 fiberRoot ,作为整个 React 应用的根基。rootFiber: 如下通过 ReactDOM.render 渲染出来的,如上 Index 可以作为一个 rootFiber。一个 React 应用可以有多 ReactDOM.render 创建的 rootFiber ,但是只能有一个 fiberRoot(应用根节点)。
ReactDOM.render(<Index/>, document.getElementById('app'));第一次挂载的过程中,会将 fiberRoot 和 rootFiber 建立起关联。
// react-reconciler/src/ReactFiberRoot.js function createFiberRoot(containerInfo, tag){ /* 创建一个root */ const root = new FiberRootNode(containerInfo, tag) const rootFiber = createHostRootFiber(tag); root.current = rootFiber return root }效果:

-
第二步:workInProgress 和 current
经过第一步的处理,开始到正式渲染阶段,会进入 beginwork 流程,在讲渲染流程之前,要先弄明白两个概念:
- workInProgress是:正在内存中构建的 Fiber 树称为 workInProgress Fiber 树。在一次更新中,所有的更新都是发生在 workInProgress 树上。在一次更新之后,workInProgress 树上的状态是最新的状态,那么它将变成 current 树用于渲染视图。
- current:正在视图层渲染的树叫做 current 树(即当前 DOM Tree )。
接下来会到 rootFiber 的渲染流程,首先会复用当前 current 树( rootFiber )的
alternate作为 workInProgress ,如果没有 alternate (初始化的 rootFiber 是没有 alternate ),那么会创建一个 fiber 作为 workInProgress 。会用 alternate 将新创建的 workInProgress 与 current 树建立起关联。这个关联过程只有初始化第一次创建 alternate 时候进行。currentFiber.alternate = workInProgressFiber workInProgressFiber.alternate = currentFiber效果:

-
第三步:深度调和子节点,渲染视图
接下来会按照上述第二步,在新创建的 alternates 上,完成整个 fiber 树的遍历,包括 fiber 的创建。
效果:

最后会以 workInProgress 作为最新的渲染树,fiberRoot 的 current 指针指向 workInProgress 使其变为 current Fiber 树。到此完成初始化流程。
效果:

16.2.2 更新
如果对于上述 demo ,开发者点击一次按钮发生更新,接下来会发生什么呢?
- 首先会走如上的逻辑,重新创建一颗 workInProgresss 树,**复用当前 current 树上的 alternate ,作为新的 workInProgress **,由于初始化 rootFiber 有 alternate ,
- 所以对于剩余的子节点,React 还需要创建一份,和 current 树上的 fiber 建立起 alternate 关联。
- 渲染完毕后,workInProgresss 再次变成 current 树。
效果:

问:如果如上又发生一次点击,会发生什么?
答:如果进行下一次更新,那么会将 current 的 alternate 作为基础(如图右树),复制一份作为 workInProgresss ,然后进行更新。
16.2.3 双缓冲树
canvas 绘制动画的时候,如果上一帧计算量比较大,导致清除上一帧画面到绘制当前帧画面之间有较长间隙,就会出现白屏。为了解决这个问题,canvas 在内存中绘制当前动画,绘制完毕后直接用当前帧替换上一帧画面,由于省去了两帧替换间的计算时间,不会出现从白屏到出现画面的闪烁情况。这种在内存中构建并直接替换的技术叫做 双缓存。
React 用 workInProgress 树(内存中构建的树) 和 current (渲染树) 来实现更新逻辑。双缓存一个在内存中构建,一个渲染视图,两颗树用 alternate 指针相互指向,在下一次渲染的时候,直接复用缓存树做为下一次渲染树,上一次的渲染树又作为缓存树,这样可以防止只用一颗树更新状态的丢失的情况,又加快了 DOM 节点的替换与更新。
16.3 两大阶段: render 和 commit
render 阶段和 commit 阶段是整个 fiber Reconciler 的核心,接下来研究一下两个阶段能做些什么?在正式讲解之前,有必要看一下整个 fiber 的遍历开始—— workLoop ,那么首先看一下 workLoop 。
16.3.1 render 阶段
// react-reconciler/src/ReactFiberWorkLoop.js
function workLoop (){
while (workInProgress !== null ) {
workInProgress = performUnitOfWork(workInProgress);
}
}
上述已经说了,每一个 fiber 可以看作一个执行的单元,在调和过程中,每一个发生更新的 fiber 都会作为一次 workInProgress 。那么 workLoop 就是执行每一个单元的调度器,如果渲染没有被中断,那么 workLoop 会遍历一遍 fiber 树。 performUnitOfWork 包括两个阶段 beginWork 和 completeUnitOfWork 。
// react-reconciler/src/ReactFiberWorkLoop.js
function performUnitOfWork(){
next = beginWork(current, unitOfWork, renderExpirationTime);
if (next === null) {
next = completeUnitOfWork(unitOfWork);
}
}
beginWork:是向下调和的过程。就是由 fiberRoot 按照 child 指针逐层向下调和,期间会执行函数组件,实例类组件,diff 调和子节点,打不同effectTag。
completeUnitOfWork:是向上归并的过程(从右向上),如果有兄弟节点,会返回 sibling兄弟,没有返回 return 父级,一直返回到 fiebrRoot ,期间可以形成 effectList,对于初始化流程会创建 DOM ,对于 DOM 元素进行事件收集,处理style,className等。
这么一上一下,构成了整个 fiber 树的调和。
-
向下调和 beginWork
先来看一下 beginwork 到底做了些什么?
// react-reconciler/src/ReactFiberBeginWork.js function beginWork(current,workInProgress){ switch(workInProgress.tag){ case IndeterminateComponent:{// 初始化的时候不知道是函数组件还是类组件 //.... } case FunctionComponent: { //对应函数组件 //.... } case ClassComponent:{ //类组件 //... } case HostComponent:{ //... } ... } }到这里把之前讲的章节串联起来,在生命周期章节,主要讲了
ClassComponent,在第十八章节讲了FunctionComponent,总结 beginWork 作用如下:- 对于组件,执行部分生命周期,执行 render ,得到最新的 children 。
- 向下遍历调和 children ,复用 oldFiber ( diff 算法) 。
- 打不同的副作用标签 effectTag ,比如类组件的生命周期,或者元素的增加,删除,更新。
reconcileChildren
接下来看一下 React 是如何调和子节点的:
// react-reconciler/src/ReactFiberBeginWork.js function reconcileChildren(current, workInProgress){ if(current === null){ /* 初始化子代fiber */ workInProgress.child = mountChildFibers(workInProgress, null, nextChildren, renderExpirationTime) }else{ /* 更新流程,diff children将在这里进行。 */ workInProgress.child = reconcileChildFibers(workInProgress, current.child, nextChildren, renderExpirationTime) } }EffectTag 几个常用的 effectTag :
export const Placement = /* */ 0b0000000000010; // 插入节点 export const Update = /* */ 0b0000000000100; // 更新fiber export const Deletion = /* */ 0b0000000001000; // 删除fiebr export const Snapshot = /* */ 0b0000100000000; // 快照 export const Passive = /* */ 0b0001000000000; // useEffect的副作用 export const Callback = /* */ 0b0000000100000; // setState的 callback export const Ref = /* */ 0b0000010000000; // ref -
向上归并 completeUnitOfWork
completeUnitOfWork 的流程是自下向上的,那么 completeUnitOfWork 过程主要做写什么呢?
- 首先 completeUnitOfWork 会将 effectTag 的 Fiber 节点会被保存在一条被称为 effectList 的单向链表中。在 commit 阶段,将不再需要遍历每一个 fiber ,只需要执行更新 effectList 就可以了。
- completeWork 阶段对于组件处理 context ;对于元素标签初始化,会创建真实 DOM ,将子孙 DOM 节点插入刚生成的 DOM 节点中;会触发 diffProperties 处理 props ,比如事件收集,style,className 处理
-
调和顺序
那么上述写的demo片段,在初始化或者一次更新中调和顺序是怎样的呢?
- beginWork -> rootFiber
- beginWork -> Index fiber
- beginWork -> div fiber
- beginWork -> hello,world fiber
- completeWork -> hello,world fiber (completeWork返回sibling)
- beginWork -> p fiber
- completeWork -> p fiber
- beginWork -> button fiber
- completeWork -> button fiber (此时没有sibling,返回return)
- completeWork -> div fiber
- completeWork -> Index fiber
- completeWork -> rootFiber (完成整个workLoop)
没有 《React进阶实践指南》 和 点赞 的 文本fiber的beginWork/completeWork流程,是因为作为一种性能优化手段,针对只有单一文本子节点的Fiber,React会特殊处理。
16.3.2 commit 阶段
既然完成 render 阶段,接下来将进行第二阶段 commit 阶段。commit 阶段做的事情是:
- 一方面是对一些生命周期和副作用钩子的处理,比如 componentDidMount ,函数组件的 useEffect ,useLayoutEffect ;
- 另一方面就是在一次更新中,添加节点(
Placement),更新节点(Update),删除节点(Deletion),还有就是一些细节的处理,比如 ref 的处理。
commit 细分可以分为:
Before mutation阶段(执行 DOM 操作前);mutation阶段(执行 DOM 操作);layout阶段(执行 DOM 操作后)
-
before mutation
// react-reconciler/src/ReactFiberWorkLoop.js function commitBeforeMutationEffects() { while (nextEffect !== null) { const effectTag = nextEffect.effectTag; if ((effectTag & Snapshot) !== NoEffect) { const current = nextEffect.alternate; // 调用getSnapshotBeforeUpdates commitBeforeMutationEffectOnFiber(current, nextEffect); } if ((effectTag & Passive) !== NoEffect) { scheduleCallback(NormalPriority, () => { flushPassiveEffects(); return null; }); } nextEffect = nextEffect.nextEffect; } }Before mutation 阶段做的事主要有以下内容:
- 因为 Before mutation 还没修改真实的 DOM ,是获取 DOM 快照的最佳时期,如果是类组件有 getSnapshotBeforeUpdate ,那么会执行这个生命周期。
- 会异步调用 useEffect ,在生命周期章节讲到 useEffect 是采用异步调用的模式,其目的就是防止同步执行时阻塞浏览器做视图渲染。
-
mutaion 阶段
function commitMutationEffects(){ while (nextEffect !== null) { if (effectTag & Ref) { /* 置空Ref */ const current = nextEffect.alternate; if (current !== null) { commitDetachRef(current); } } switch (primaryEffectTag) { case Placement: {} // 新增元素 case Update:{} // 更新元素 case Deletion:{} // 删除元素 } } }mutation 阶段做的事情有:
- **置空 ref **,在 ref 章节讲到对于 ref 的处理。
- 对新增元素,更新元素,删除元素。进行真实的 DOM 操作。
-
layout 阶段
function commitLayoutEffects(root){ while (nextEffect !== null) { const effectTag = nextEffect.effectTag; commitLayoutEffectOnFiber(root,current,nextEffect,committedExpirationTime) if (effectTag & Ref) { commitAttachRef(nextEffect); } } }Layout 阶段 DOM 已经更新完毕,Layout 做的事情有:
- commitLayoutEffectOnFiber 对于类组件,会执行生命周期,setState 的callback,对于函数组件会执行 useLayoutEffect 钩子。
- 如果有 ref ,会重新赋值 ref 。
接下来对 commit 阶段做一个总结,主要做的事就是 执行 effectList,更新DOM,执行生命周期,获取ref等操作。
16.3.3 调和 + 异步调度 流程总图

17. Hooks 原理
**几个面试中的问题: **
- ① React Hooks 为什么必须在函数组件内部执行?React 如何能够监听 React Hooks 在外部执行并抛出异常。
- ② React Hooks 如何把状态保存起来?保存的信息存在了哪里?
- ③ React Hooks 为什么不能写在条件语句中?
- ④ useMemo 内部引用 useRef 为什么不需要添加依赖项,而 useState 就要添加依赖项 ?
- ⑤ useEffect 添加依赖项 props.a ,为什么 props.a 改变,useEffect 回调函数 create 重新执行 ?
- ⑥ React 内部如何区别 useEffect 和 useLayoutEffect ,执行时机有什么不同?
把 Hooks 使用和原理串联起来。这样做的好处是:
- 能让你在实际工作场景中更熟练运用 Hooks;
- 一次性通关面试中关于 Hooks 原理的所有问题。
先设想一下,如果没有 Hooks,函数组件能够做的只是接受 Props、渲染 UI ,以及触发父组件传过来的事件。所有的处理逻辑都要在类组件中写,这样会使 class 类组件内部错综复杂,每一个类组件都有一套独特的状态,相互之间不能复用,即便是 React 之前出现过 mixin 等复用方式,但是伴随出 mixin 模式下隐式依赖,代码冲突覆盖等问题,也不能成为 React 的中流砥柱的逻辑复用方案。所以 React 放弃 mixin 这种方式。
类组件是一种面向对象思想的体现,类组件之间的状态会随着功能增强而变得越来越臃肿,代码维护成本也比较高,而且不利于后期 tree shaking。所以有必要做出一套函数组件代替类组件的方案,于是 Hooks 也就理所当然的诞生了。
所以 Hooks 出现本质上原因是:
- 1 让函数组件也能做类组件的事,有自己的状态,可以处理一些副作用,能获取 ref ,也能做数据缓存。
- 2 解决逻辑复用难的问题。
- 3 放弃面向对象编程,拥抱函数式编程。
17.1 Hooks 与 fiber (workInProgress)
类组件的状态比如 state ,context ,props 本质上是存在类组件对应的 fiber 上,包括生命周期比如 componentDidMount ,也是以副作用 effect 形式存在的。那么 Hooks 既然赋予了函数组件如上功能,所以 hooks 本质是离不开函数组件对应的 fiber 的。 hooks 可以作为函数组件本身和函数组件对应的 fiber 之间的沟通桥梁。

hooks 对象本质上是主要以三种处理策略存在 React 中:
-
ContextOnlyDispatcher: 第一种形态是防止开发者在函数组件外部调用 hooks ,所以第一种就是报错形态,只要开发者调用了这个形态下的 hooks ,就会抛出异常。 -
HooksDispatcherOnMount: 第二种形态是函数组件初始化 mount ,因为之前讲过 hooks 是函数组件和对应 fiber 桥梁,这个时候的 hooks 作用就是建立这个桥梁,初次建立其 hooks 与 fiber 之间的关系。 -
HooksDispatcherOnUpdate:第三种形态是函数组件的更新,既然与 fiber 之间的桥已经建好了,那么组件再更新,就需要 hooks 去获取或者更新维护状态。
一个 hooks 对象应该长成这样:
/* 函数组件初始化用的 hooks */
const HooksDispatcherOnMount = {
useState: mountState,
useEffect: mountEffect,
...
};
/* 函数组件更新用的 hooks */
const HooksDispatcherOnUpdate ={
useState:updateState,
useEffect: updateEffect,
...
};
/* 当hooks不是函数内部调用的时候,调用这个hooks对象下的hooks,所以报错。 */
const ContextOnlyDispatcher = {
useEffect: throwInvalidHookError,
useState: throwInvalidHookError,
...
}
17.1.1 函数组件触发
所有函数组件的触发是在 renderWithHooks 方法中,在 fiber 调和过程中,遇到 FunctionComponent 类型的 fiber(函数组件),就会用 updateFunctionComponent 更新 fiber ,在 updateFunctionComponent 内部就会调用 renderWithHooks 。
// react-reconciler/src/ReactFiberHooks.js
let currentlyRenderingFiber
function renderWithHooks(current,workInProgress,Component,props){
currentlyRenderingFiber = workInProgress;
/* 每一次执行函数组件之前,先清空状态 (用于存放hooks列表)*/
workInProgress.memoizedState = null;
/* 清空状态(用于存放effect list) */
workInProgress.updateQueue = null;
/* 判断是初始化组件还是更新组件 */
ReactCurrentDispatcher.current = current === null ||
current.memoizedState === null ?
HooksDispatcherOnMount :
HooksDispatcherOnUpdate;
/* 执行我们真正函数组件,所有的hooks将依次执行。 */
let children = Component(props, secondArg);
/* 将 hooks 变成第一种,防止 hooks 在函数组件外部调用,调用直接报错。 */
ReactCurrentDispatcher.current = ContextOnlyDispatcher;
}
workInProgress 正在调和更新函数组件对应的 fiber 树。
- 对于类组件 fiber ,用 memoizedState 保存 state 信息,对于函数组件 fiber ,用 memoizedState 保存 hooks 信息。
- 对于函数组件 fiber ,updateQueue 存放每个 useEffect/useLayoutEffect 产生的副作用组成的链表。在 commit 阶段更新这些副作用。
- 然后判断组件是初始化流程还是更新流程,如果初始化用 HooksDispatcherOnMount 对象,如果更新用 HooksDispatcherOnUpdate 对象。函数组件执行完毕,将 hooks 赋值给 ContextOnlyDispatcher 对象。引用的 React hooks都是从 ReactCurrentDispatcher.current 中的, React 就是通过赋予 current 不同的 hooks 对象达到监控 hooks 是否在函数组件内部调用。
- Component ( props , secondArg ) 这个时候函数组件被真正的执行,里面每一个 hooks 也将依次执行。
- 每个 hooks 内部为什么能够读取当前 fiber 信息,因为 currentlyRenderingFiber ,函数组件初始化已经把当前 fiber 赋值给 currentlyRenderingFiber ,每个 hooks 内部读取的就是 currentlyRenderingFiber 的内容。
17.1.2 hooks初始化- hooks 如何和 fiber 建立起关系
hooks 初始化流程使用的是 mountState,mountEffect 等初始化节点的hooks,将 hooks 和 fiber 建立起联系,那么是如何建立起关系呢,每一个hooks 初始化都会执行 mountWorkInProgressHook ,接下来看一下这个函数。
// react-reconciler/src/ReactFiberHooks.js
function mountWorkInProgressHook() {
const hook = {
memoizedState: null,
baseState: null,
baseQueue: null,
queue: null,
next: null,
};
if (workInProgressHook === null) { // 只有一个 hooks
currentlyRenderingFiber.memoizedState = workInProgressHook = hook;
}
else { // 有多个 hooks
workInProgressHook = workInProgressHook.next = hook;
}
return workInProgressHook;
}
首先函数组件对应 fiber 用 memoizedState 保存 hooks 信息,每一个 hooks 执行都会产生一个 hooks 对象,hooks 对象中,保存着当前 hooks 的信息,不同 hooks 保存的形式不同。每一个 hooks 通过 next 链表建立起关系。
假设在一个组件中这么写:
export default function Index(){
const [ number,setNumber ] = React.useState(0) // 第一个hooks
const [ num, setNum ] = React.useState(1) // 第二个hooks
const dom = React.useRef(null) // 第三个hooks
React.useEffect(()=>{ // 第四个hooks
console.log(dom.current)
},[])
return <div ref={dom} >
<div onClick={()=> setNumber(number + 1 ) } > { number } </div>
<div onClick={()=> setNum(num + 1) } > { num }</div>
</div>
}
那么如上四个 hooks ,初始化,每个 hooks 内部执行 mountWorkInProgressHook ,然后每一个 hook 通过 next 和下一个 hook 建立起关联,最后在 fiber 上的结构会变成这样。

17.1.3 hooks 更新
更新 hooks 逻辑和之前 fiber 章节中讲的双缓冲树更新差不多,会首先取出 workInProgres.alternate 里面对应的 hook ,然后根据之前的 hooks 复制一份,形成新的 hooks 链表关系。这个过程中解释了一个问题,就是hooks 规则,hooks 为什么要通常放在顶部,hooks 不能写在 if 条件语句中,因为在更新过程中,如果通过 if 条件语句,增加或者删除 hooks,在复用 hooks 过程中,会产生复用 hooks 状态和当前 hooks 不一致的问题。举一个例子,还是将如上的 demo 进行修改。
将第一个 hooks 变成条件判断形式,具体如下:
export default function Index({ showNumber }){
let number, setNumber
showNumber && ([ number,setNumber ] = React.useState(0)) // 第一个hooks
}
第一次渲染时候 showNumber = true 那么第一个 hooks 会渲染,第二次渲染时候,父组件将 showNumber 设置为 false ,那么第一个 hooks 将不执行,那么更新逻辑会变成这样。
| hook复用顺序 | 缓存的老hooks | 新的hooks |
|---|---|---|
| 第一次hook复用 | useState | useState |
| 第二次hook复用 | useState | useRef |

第二次复用时候已经发现 hooks 类型不同 useState !== useRef ,那么已经直接报错了。所以开发的时候一定注意 hooks 顺序一致性。
报错内容:

17.2 状态派发
useState 解决了函数组件没有 state 的问题,让无状态组件有了自己的状态,useState 在 state 章节已经说了基本使用,接下来重点介绍原理使用, useState 和 useReducer 原理大同小异,本质上都是触发更新的函数都是 dispatchAction。
比如一段代码中这么写:
const [ number,setNumber ] = React.useState(0)
setNumber 本质就是 dispatchAction 。首先需要看一下执行 useState(0) 本质上做了些什么?
function mountState(initialState){
const hook = mountWorkInProgressHook();
// 如果 useState 第一个参数为函数,执行函数得到初始化state
if (typeof initialState === 'function') {
initialState = initialState()
}
hook.memoizedState = hook.baseState = initialState;
const queue = (hook.queue = { ... }); // 负责记录更新的各种状态。
// dispatchAction 为更新调度的主要函数
const dispatch = (queue.dispatch = (dispatchAction.bind(null, currentlyRenderingFiber, queue, )))
return [hook.memoizedState, dispatch];
}
- 上面的 state 会被当前 hooks 的
memoizedState保存下来,每一个 useState 都会创建一个queue里面保存了更新的信息。 - 每一个 useState 都会创建一个更新函数,比如如上的 setNumber 本质上就是 dispatchAction,那么值得注意一点是,当前的 fiber 被 bind 绑定了固定的参数传入 dispatchAction 和 queue ,所以当用户触发 setNumber 的时候,能够直观反映出来自哪个 fiber 的更新。
- 最后把 memoizedState dispatch 返回给开发者使用。
接下来重点研究一下 dispatchAction ,底层是怎么处理更新逻辑的。
function dispatchAction(fiber, queue, action){
/* 第一步:创建一个 update */
const update = { ... }
const pending = queue.pending;
if (pending === null) { /* 第一个待更新任务 */
update.next = update;
} else { /* 已经有带更新任务 */
update.next = pending.next;
pending.next = update;
}
if( fiber === currentlyRenderingFiber ){
/* 说明当前fiber正在发生调和渲染更新,那么不需要更新 */
} else {
if(fiber.expirationTime === NoWork &&
(alternate === null || alternate.expirationTime === NoWork)){
const lastRenderedReducer = queue.lastRenderedReducer;
const currentState = queue.lastRenderedState; /* 上一次的state */
const eagerState = lastRenderedReducer(currentState, action); /* 这一次新的state */
/* 如果每一个都改变相同的state,那么组件不更新 */
if (is(eagerState, currentState)) {
return;
}
}
scheduleUpdateOnFiber(fiber, expirationTime); /* 发起调度更新 */
}
}
原来当每一次改变 state ,底层会做这些事。
- 首先用户每一次调用 dispatchAction(比如如上触发 setNumber )都会先创建一个 update ,然后把它放入待更新 pending 队列中。
- 然后判断如果当前的 fiber 正在更新,那么也就不需要再更新了。
- 反之,说明当前 fiber 没有更新任务,那么会拿出上一次 state 和 这一次 state 进行对比,如果相同,那么直接退出更新。如果不相同,那么发起更新调度任务。这就解释了,为什么函数组件 useState 改变相同的值,组件不更新了。
接下来就是更新的环节,下面模拟一个更新场景。
export function HooksUpdate() {
const [number, setNumber] = React.useState(0);
const handleClick = () => {
setNumber((num) => num + 1); // num = 1
setNumber((num) => num + 2); // num = 3
setNumber((num) => num + 3); // num = 6
};
return (
<div>
<button onClick={() => handleClick()}>点击 {number} </button>
</div>
);
}
- 如上当点击一次按钮,触发了三次 setNumber,等于触发了三次 dispatchAction ,那么这三次 update 会在当前 hooks 的 pending 队列中,然后事件批量更新的概念,会统一合成一次更新。接下来就是组件渲染,那么就到了再一次执行 useState,此时走的是更新流程。那么试想一下点击 handleClick 最后 state 被更新成 6 ,那么在更新逻辑中 useState 内部要做的事,就是得到最新的 state 。
function updateReducer() {
// 第一步把待更新的pending队列取出来。合并到 baseQueue
const first = baseQueue.next;
let update = first;
do {
/* 得到新的 state */
newState = reducer(newState, action);
} while (update !== null && update !== first);
hook.memoizedState = newState;
return [hook.memoizedState, dispatch];
}
- 当再次执行useState的时候,会触发更新hooks逻辑,本质上调用的就是 updateReducer,如上会把待更新的队列 pendingQueue 拿出来,合并到
baseQueue,循环进行更新。 - 循环更新的流程,说白了就是执行每一个
num => num + 1,得到最新的 state 。接下来就可以从 useState 中得到最新的值。
用一幅图来描述整个流程。

17.3 处理副作用
17.3.1 初始化
在 render 阶段,实际没有进行真正的 DOM 元素的增加,删除,React 把想要做的不同操作打成不同的 effectTag ,等到commit 阶段,统一处理这些副作用,包括 DOM 元素增删改,执行一些生命周期等。hooks 中的 useEffect 和 useLayoutEffect 也是副作用,接下来以 effect 为例子,看一下 React 是如何处理 useEffect 副作用的。
下面还是以初始化和更新两个角度来分析。
function mountEffect(create, deps){
const hook = mountWorkInProgressHook();
const nextDeps = deps === undefined ? null : deps;
currentlyRenderingFiber.effectTag |= UpdateEffect | PassiveEffect;
hook.memoizedState = pushEffect(
HookHasEffect | hookEffectTag,
create, // useEffect 第一次参数,就是副作用函数
undefined,
nextDeps, // useEffect 第二次参数,deps
)
}
- mountWorkInProgressHook 产生一个 hooks ,并和 fiber 建立起关系。
- 通过 pushEffect 创建一个 effect,并保存到当前 hooks 的 memoizedState 属性下。
- pushEffect 除了创建一个 effect , 还有一个重要作用,就是如果存在多个 effect 或者 layoutEffect 会形成一个副作用链表,绑定在函数组件 fiber 的 updateQueue 上。
为什么 React 会这么设计呢,首先对于类组件有componentDidMount/componentDidUpdate 固定的生命周期钩子,用于执行初始化/更新的副作用逻辑,但是对于函数组件,可能存在多个 useEffect/useLayoutEffect ,hooks 把这些 effect,独立形成链表结构,在 commit 阶段统一处理和执行。
如果在一个函数组件中这么写:
React.useEffect(()=>{
console.log('第一个effect')
},[ props.a ])
React.useLayoutEffect(()=>{
console.log('第二个effect')
},[])
React.useEffect(()=>{
console.log('第三个effect')
return () => {}
},[])
那么在 updateQueue 中,副作用链表会变成如下样子:

17.3.2 更新
更新流程对于 effect 来说也很简单,首先设想一下 useEffect 更新流程,无非判断是否执行下一次的 effect 副作用函数。还有一些细枝末节。
function updateEffect(create,deps){
const hook = updateWorkInProgressHook();
/* 如果deps项没有发生变化,那么更新effect list就可以了,无须设置 HookHasEffect */
if (areHookInputsEqual(nextDeps, prevDeps)) {
pushEffect(hookEffectTag, create, destroy, nextDeps);
return;
}
/* 如果deps依赖项发生改变,赋予 effectTag ,在commit节点,就会再次执行我们的effect */
currentlyRenderingFiber.effectTag |= fiberEffectTag
hook.memoizedState = pushEffect(HookHasEffect | hookEffectTag,create,destroy,nextDeps)
}
更新 effect 的过程非常简单。
- 就是判断 deps 项有没有发生变化,如果没有发生变化,更新副作用链表就可以了
- 如果发生变化,更新链表同时,打执行副作用的标签:
fiber => fiberEffectTag,hook => HookHasEffect。在 commit 阶段就会根据这些标签,重新执行副作用。
17.3.3 不同的 effect
关于 EffectTag 的思考🤔:
- React 会用不同的 EffectTag 来标记不同的 effect,对于useEffect 会标记 UpdateEffect | PassiveEffect, UpdateEffect 是证明此次更新需要更新 effect ,HookPassive 是 useEffect 的标识符,对于 useLayoutEffect 第一次更新会打上 HookLayout 的标识符。React 就是在 commit 阶段,通过标识符,证明是 useEffect 还是 useLayoutEffect ,接下来 React 会同步处理 useLayoutEffect ,异步处理 useEffect 。
- 如果函数组件需要更新副作用,会标记 UpdateEffect,至于哪个effect 需要更新,那就看 hooks 上有没有 HookHasEffect 标记,所以初始化或者 deps 不想等,就会给当前 hooks 标记上 HookHasEffect ,所以会执行组件的副作用钩子。
17.4 状态获取与状态缓存
17.4.1 对于 ref 处理
在 ref 章节详细介绍过,useRef 就是创建并维护一个 ref 原始对象。用于获取原生 DOM 或者组件实例,或者保存一些状态等。
创建:
function mountRef(initialValue) {
const hook = mountWorkInProgressHook();
const ref = {current: initialValue};
hook.memoizedState = ref; // 创建ref对象。
return ref;
}
更新:
function updateRef(initialValue){
const hook = updateWorkInProgressHook()
return hook.memoizedState // 取出复用ref对象。
}
如上 ref 创建和更新过程,就是 ref 对象的创建和复用过程。
17.4.2 对于 useMemo 的处理
对于 useMemo ,逻辑比 useRef 复杂点,但是相对于 useState 和 useEffect 简单的多。
创建:
function mountMemo(nextCreate, deps){
const hook = mountWorkInProgressHook();
const nextDeps = deps === undefined ? null : deps;
const nextValue = nextCreate();
hook.memoizedState = [nextValue, nextDeps];
return nextValue;
}
useMemo 初始化会执行第一个函数得到想要缓存的值,将值缓存到 hook 的 memoizedState 上。
更新:
function updateMemo(nextCreate,nextDeps){
const hook = updateWorkInProgressHook();
const prevState = hook.memoizedState;
const prevDeps = prevState[1]; // 之前保存的 deps 值
if (areHookInputsEqual(nextDeps, prevDeps)) { //判断两次 deps 值
return prevState[0];
}
const nextValue = nextCreate(); // 如果deps,发生改变,重新执行
hook.memoizedState = [nextValue, nextDeps];
return nextValue;
}
useMemo 更新流程就是对比两次的 dep 是否发生变化,如果没有发生变化,直接返回缓存值,如果发生变化,执行第一个参数函数,重新生成缓存值,缓存下来,供开发者使用。
21. 自定义 Hooks
21.1 概念
自定义 hooks 是在 React Hooks 基础上的一个拓展,可以根据业务需求制定满足业务需要的组合 hooks ,更注重的是 逻辑单元。通过业务场景不同,到底需要React Hooks 做什么,怎么样把一段逻辑封装起来,做到复用,这是自定义 hooks 产生的初衷。
自定义 hooks 也可以说是 React Hooks 聚合产物,其内部有一个或者多个 React Hooks 组成,用于解决一些复杂逻辑。
一个传统自定义 hooks 长如下的样子:
编写:
function useXXX(paraA, paraB) {
/*
...自定义 hooks 逻辑
内部应用了其他 React Hooks —— useState | useEffect | useRef ...
*/
return [xxx,...]
}
使用:
const [ xxx , ... ] = useXXX(paraA, paraB...)
实际上自定义 hooks 的编写很简单,开发者只需要关心,传入什么参数(也可以没有参数),和返回什么内容就可以了,当然有一些监听和执行副作用的自定义 hooks ,根本无需返回值。
自定义 hooks 参数可能是以下内容:
- hooks 初始红值
- 一些副作用或事件的回调函数
- 可以是 useRef 获取的 DOM 元素或组件实例
- 不需要参数
自定义 hooks 返回值可能是以下内容:
- 负责渲染视图获取的状态
- 更新函数组件方法,本质是 useState 或 useReducer
- 一些传递给子孙组件的状态
- 没有返回值
21.2 特性
21.2.1 驱动条件
首先要明白一点,开发者写的自定义 hooks 本质上就是一个函数,而且函数在函数组件中被执行。那么自定义 hooks 驱动本质上就是函数组件的执行。
自定义 hooks 驱动条件:
- props 改变带来的函数组件执行
- useState | uesReducer 改变 state 引起函数组件的更新

21.2.2 顺序原则
自定义 hooks 内部至少有一个 React Hooks ,那么自定义 hooks 也要遵循 hooks 的规则,不能放在条件语句中,而且要保持执行顺序的一致性。
21.2.3 条件限定
在自定义 hooks 中,条件限定 特别重要。为什么这么说呢,因为考虑 hooks 的限定条件,是一个出色的自定义 hooks 重要因素。举个例子:
一些同学容易滥用自定义 hooks 导致一些问题的发生 ,比如在一个自定义这里写:
function useXXX(){
const value = React.useContext(defaultContext)
/* .....用上下文中 value 一段初始化逻辑 */
const newValue = initValueFunction(value) /* 初始化 value 得到新的 newValue */
/* ...... */
return newValue
}
比如上述一个非常简单自定义 hooks ,从 context 取出状态 value ,通过 initValueFunction 加工 value ,得到并返回最新的 newValue 。如果直接按照上述这么写,会导致什么发生呢?
首先每一次函数组件更新,就会执行此自定义 hooks ,那么就会重复执行初始化逻辑,重复执行initValueFunction ,每一次都会得到一个最新的 newValue 。 如果 newValue 作为 useMemo 和 useEffect 的 deps ,或者作为子组件的 props ,那么子组件的浅比较 props 将失去作用,那么会带来一串麻烦。
那么如何解决这个问题呢?答案很简单,可以通过 useRef 对 newValue 缓存,然后每次执行自定义 hooks 判断有无缓存值。如下:
function useXXX(){
const newValue = React.useRef(null) /* 创建一个 value 保存状态。 */
const value = React.useContext(defaultContext)
if(!newValue.current){ /* 如果 newValue 不存在 */
newValue.current = initValueFunction(value)
}
return newValue.current
}
- 用一个 useRef 保存初始化过程中产生的 value 值 。
- 判断如果 value 不存在,那么通过 initValueFunction 创建,如果存在直接返回 newValue.current 。
如上加了条件判断之后,会让自定义 hooks 内部按照期望的方向发展。条件限定 是编写出色的 hooks 重要的因素。
21.2.4 考虑可变性
在编写自定义 hooks 的时候,可变性也是一个非常重要的 hooks 特性。什么叫做可变性,就是考虑一些状态值发生变化,是否有依赖于当前值变化的执行逻辑或执行副作用。
比如上面的例子🌰中,如果 defaultContext 中的 value 是可变的,那么如果还像上述用 useRef 这么写,就会造成 context 变化,得不到最新的 value 值的情况发生。
所以为了解决上述可变性的问题:
- 对于依赖于可变性状态的执行逻辑,可以用
useMemo来处理。 - 对于可变性状态的执行副作用,可以用
useEffect来处理。 - 对于依赖可变性状态的函数或者属性,可以用
useCallback来处理。
于是需要把上述自定义 hooks 改版。
function useXXX(){
const value = React.useContext(defaultContext)
const newValue = React.useMemo(()=> initValueFunction(value) ,[ value ] )
return newValue
}
用 React.useMemo 来对 initValueFunction 初始化逻辑做缓存,当上下文 value 改变的时候,重新生成新的 newValue 。
21.2.5 闭包效应
闭包也是自定义 hooks 应该注意的问题。这个问题和 考虑可变性 本质一样。首先函数组件更新就是函数本身执行,一次更新所有含有状态的 hooks ( useState 和 useReducer )产生的状态 state 是重新声明的。但是如果像 useEffect , useMemo ,useCallback 等,它们内部如果引用了 state 或 props 的值,而且这些状态最后保存在了函数组件对应的 fiber 上,那么此次函数组件执行完毕后,这些状态就不会被垃圾回收机制回收释放。这样造成的影响是,上述 hooks 如果没有把内部使用的 state 或 props 作为依赖项,那么内部就一直无法使用最新的 props 或者 state 。
例如:
function useTest(){
const [ number ] = React.useState(0)
const value = React.useMemo(()=>{
// 内部引用了 number 进行计算
},[])
}
如上 useMemo 内部使用了 state 中的 number 进行计算,当 number 改变但是无法得到最新的 value 。这就是上面我说到的闭包问题。解决方法就是 useMemo 的 deps 中加入 number。
但是有的时候这种依赖关系往往是更复杂的。我将如上 demo 修改:
function useTest(){
const [ number ] = React.useState(0)
const value = React.useMemo(()=>{
// 内部引用了 number 进行计算
},[ number ])
const callback = React.useCallback(function(){
// 内部引用了 useEffect
},[ value ])
}
如上,在之前的基础上,又加了 useCallback 而且内部引用了 useMemo 生成的 value。 这个时候如果 useCallback 执行,内部想要获取新的状态值 value,那么就需要把 value 放在 useCallback 的 deps 中。
🤔思考:如何分清楚依赖关系呢?
- 第一步:找到 hooks 内部可能发生变化的状态 , 这个状态可以是 state 或者 props。
- 第二步:分析 useMemo 或者 useCallback 内部是否使用上述状态,或者是否 关联使用 useMemo 或者 useCallback 派生出来的状态( 比如上述的 value ,就是 useMemo 派生的状态 ) ,如果有使用,那么加入到 deps 。
- 第三步:分析 useEffect ,useLayoutEffect ,useImperativeHandle 内部是否使用上述两个步骤产生的值,而且还要这些值做一些副作用,如果有,那么加入到 deps 。
21.3 自定义 hooks 设计
首先明确的一点是,自定义 hooks 解决逻辑复用的问题,那么在正常的业务开发过程中,要明白哪些逻辑是重复性强的逻辑,这段逻辑主要功能是什么。
21.3.1 接收状态
自定义 hooks ,可以通过函数参数来直接接收组件传递过来的状态,也可以通过 useContext ,来隐式获取上下文中的状态。比如 React Router 中最简单的一个自定义 hooks —— useHistory ,用于获取 history 对象。
export default function useHistory() {
return useContext(RouterContext).history
}
注意⚠️:如果使用了内部含有 useContext 的自定义 hooks ,那么当 context 上下文改变,会让使用自定义 hooks 的组件自动渲染。
21.3.2 存储|管理状态
-
存储状态
自定义 hooks 也可以用来储存和管理状态。本质上应用 useRef 保存原始对象的特性。
比如
rc-form中的useForm里面就是用 useRef 来保存表单状态管理 Store 的。简化流程如下function useForm(){ const formCurrent = React.useRef(null) if(!formCurrent.current){ formCurrent.current = new FormStore() } return formCurrent.current } -
记录状态
当然 useRef 和 useEffect 可以配合记录函数组件的内部的状态。举个例子,我编写一个自定义 hooks 用于记录函数组件执行次数,和是否第一次渲染。
function useRenderCount(){ const isFirstRender = React.useRef(true) /* 记录是否是第一次渲染 */ const renderCount = React.useRef(1) /* 记录渲染次数 */ useEffect(()=>{ isFirstRender.current = false /* 第一次渲染完成,改变状态 */ },[]) useEffect(()=>{ if(!isFirstRender.current) renderCount.current++ /* 如果不是第一次渲染,那么添加渲染次数 */ }) return [ renderCount.current , isFirstRender.current ] }如上用 isFirstRender 记录是否是第一次渲染 ,用 renderCount 记录渲染次数,第一个 useEffect 依赖项为空,只执行一次,第二个 useEffect 没有依赖项,每一次函数组件执行,都会执行,统计渲染次数。
21.3.3 更新状态
-
改变状态
自定义 hooks 内部可以保存状态,可以把更新状态的方法暴露出去,来改变 hooks 内部状态。而更新状态的方法可以是组合多态的。
比如实现一个防抖节流的自定义 hooks :
function debounce(fn, time) { let timer; return function () { if (timer) { clearTimeout(timer); timer = null; } timer = setTimeout(() => { fn.apply(this, arguments); }, time); }; } export function useDebounceState(defaultValue, time) { const [value, setValue] = React.useState(defaultValue); // 对 setValue 做防抖处理 const newChange = React.useMemo(() => debounce(setValue, time), [time]); return [value, newChange]; }使用:
export function UseDebounceStateDemo() { const [value, setValue] = useDebounceState("", 300); console.log(value); return ( <div> hello world value: {value} <input type="text" placeholder="" onChange={(e) => setValue(e.target.value)} /> </div> ); }效果:

-
组合 state
自定义 hooks 可以维护多个 state ,然后可以组合更新函数。我这么说可能很多同学不理解,下面我来举一个例子,比如控制数据加载和loading效果:
function useControlData(){ const [ isLoading , setLoading ] = React.useState(false) const [ data, setData ] = React.useState([]) const getData = (data)=> { /* 获取到数据,清空 loading 效果 */ setLoading(false) setData(data) } // ... 其他逻辑 const resetData = () =>{ /* 请求数据之前,添加 loading 效果 */ setLoading(true) setData([]) } return [ getData , resetData , ... ] } -
合理 state
useState 和 useRef 都可以保存状态:
- useRef 只要组件不销毁,一直存在,而且可以随时访问最新状态值。
- useState 可以让组件更新,但是 state 需要在下一次函数组件执行的时候才更新,而且如果想让 useEffect 或者 useMemo 访问最新的 state 值,需要将 state 添加到 deps 依赖项中。
自定义 hooks 可以通过 useState + useRef 的特性,取其精华,更合理的管理 state。比如如下实现一个同步的state
function useAsyncState(defaultValue){ const value = React.useRef(defaultValue) /* useRef 用于保存状态 */ const [ ,forceUpdate ] = React.useState(null) /* useState 用于更新组件 */ const dispatch = (fn) => { /* 模拟一个更新函数 */ let newValue if( typeof fn === 'function' ){ newValue = fn(value.current) /* 当参数为函数的情况 */ }else{ newValue = fn /* 当参数为其他的情况 */ } value.current = newValue forceUpdate({}) /* 强制更新 */ } return [ value , dispatch ] /* 返回和 useState 一样的格式 */ }- useRef 用于保存状态 ,useState 用于更新组件。
- 做一个
dispatch处理参数为函数的情况。在 dispatch 内部用 forceUpdate 触发真正的更新。 - 返回的结构和 useState 结构相同。不过注意的是使用的时候要用 value.current 。
使用:
export function UseAsyncStateDemo() { const [data, setData] = useAsyncState(0); return ( <div style={{ marginTop: "50px" }}> 《React 进阶实践指南》 点赞 👍 {data.current} <button onClick={() => { setData((num) => num + 1); console.log(data.current); //打印到最新的值 }} > 点击 </button> </div> ); }
21.3.4 操纵 DOM / 组件实例
自定义 hooks 也可以设计成对原生 DOM 的操纵控制。究其原理用 useRef 获取元素, 在 useEffect 中做元素的监听。
比如如下场景,用一个自定义 hooks 做一些基于 DOM 的操作 。
// 操纵原生 dom
function useGetDOM() {
const dom = React.useRef();
React.useEffect(() => {
/* 做一些基于 dom 的操作 */
console.log(dom.current);
}, []);
return dom;
}
自定义 useGetDOM ,用 useRef 获取 DOM 元素,在 useEffect 中做一些基于 DOM 的操作。
使用:
export function UseGetDOMDemo() {
const dom = useGetDOM();
return (
<div ref={dom}>
《React进阶实践指南》
<button>点赞</button>
</div>
);
}
21.3.5 执行副作用
自定义 hooks 也可以执行一些副作用,比如说监听一些 props 或 state 变化而带来的副作用。比如如下监听,当 value 改变的时候,执行 cb。
function useEffectProps(value, cb) {
const isMounted = React.useRef(false);
React.useEffect(() => {
/* 防止第一次执行 */
isMounted.current && cb && cb();
}, [value]);
React.useEffect(() => {
/* 第一次挂载 */
isMounted.current = true;
}, []);
}
- 用 useRef 保存是否第一次的状态。然后在一个 useEffect 改变加载完成状态。
- 只有当不是第一次加载且 value 改变的时候,执行回调函数 cb 。
- 当使用这个自定义 hooks 就可以监听,props 或者 state 变化。接下来尝试一下。
使用组件和父组件:
function UseEffectPropsSon({ a }) {
useEffectProps(a, () => {
console.log("props a 变化: ", a);
});
return <div>子组件 a: {a}</div>;
}
export function UseEffectPropsDemo() {
const [a, setA] = React.useState(0);
const [b, setB] = React.useState(0);
return (
<div>
<UseEffectPropsSon a={a} b={b} />
<button onClick={() => setA(a + 1)}>改变 props a </button>
<button onClick={() => setB(b + 1)}>改变 props b </button>
</div>
);
}
效果:

当动态监听 props.a ,props.a 变化,监听函数执行。



浙公网安备 33010602011771号