文献阅读 | The landscape of gene–CDS–haplotype diversity in rice: Properties, population organization, footprints of domestication and breeding, and implications for genetic improvement
Zhang F, Wang C, Li M, et al. The landscape of gene–CDS–haplotype diversity in rice: Properties, population organization, footprints of domestication and breeding, and implications for genetic improvement[J]. Molecular Plant, 2021, 14(5): 787-804. https://doi.org/10.1016/j.molp.2021.02.003
作者利用已发表的水稻SNP数据构建了水稻基因CDS单倍型全景图。下图(S1)是生成gene–coding sequence (CDS)–haplotype (gcHap) dataset的流程图。在参考基因组全部注释的45963个基因中,42497个的CDS区中有SNP,而剩余的3466个基因CDS区没有SNP,这些基因被称为house-keeping (HK)基因。

亚洲栽培水稻的基因-CDS-单倍型景观
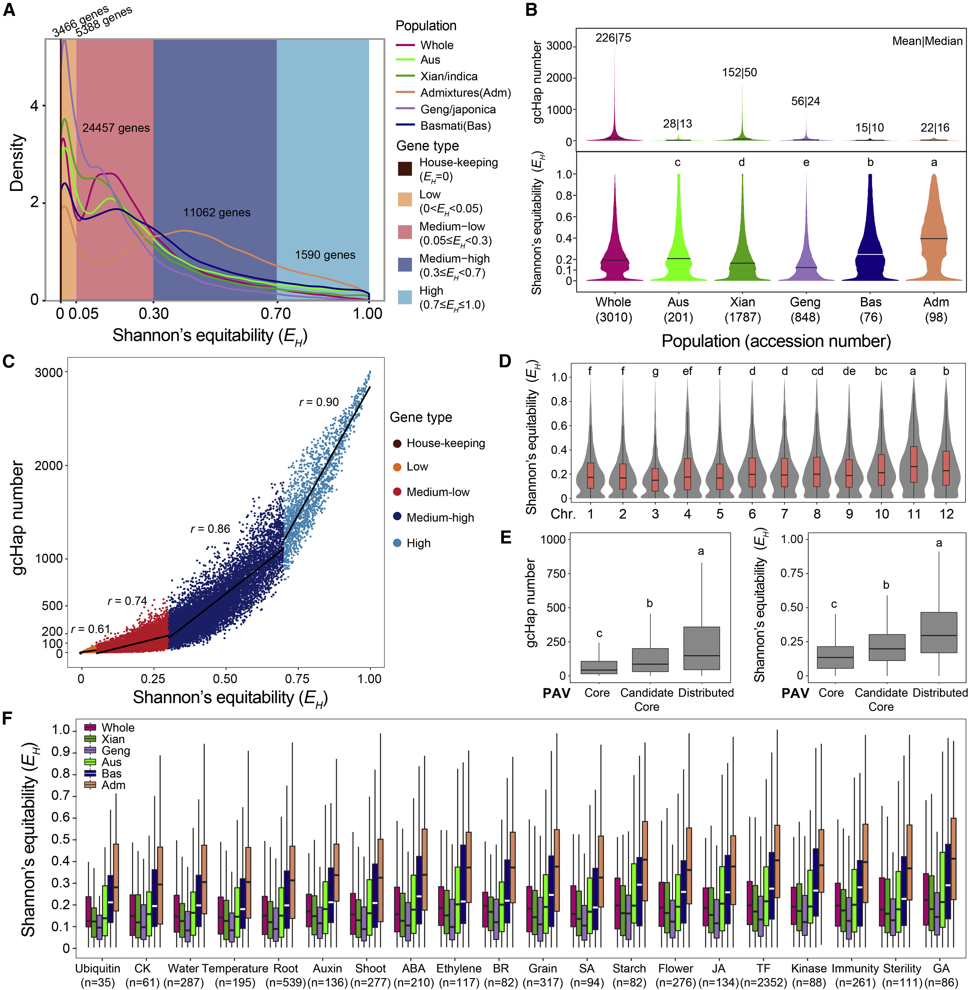
下图展示了3KRG中所有水稻基因和5个主要种群(Xian/indica (XI), Geng/japonica (GJ), Aus, Basmati (Bas), and admixtures (Adm))的 Shannon's equitability (EH) 和 gcHap number (gcHapN) 的分布。基于3KRG的 EH 频率分布,可以将45963个水稻基因大致分为5类(house-keeping (HK) 、low-diversity genes、medium- to low-diversity genes、medium- to high-diversity genes、high-diversity genes)(图1A)。图1D中可见,水稻染色体之间的平均gcHap多样性差异很大。根据funRiceGenes数据库中对基因功能的记录,转录调控、激素信号转导(细胞分裂素除外)、免疫应答/疾病抵抗、激酶活性以及对日长应答(开花)的基因\(\overline{E}_{\overline{H}}(gcHapN)\)往往较高,而涉及遍在蛋白,芽,根以及对温度和水的响应的基因\(\overline{E}_{\overline{H}}(gcHapN)\)往往较低(图1F)。但是,在单个信号传导途径(如磷饥饿信号传导途径)中,甚至在信号传导途径的同一步骤中起作用的基因,其gcHap多样性差异很大。

图1

水稻gcHap多样性的种群组织与进化
不同水稻种群的平均 EH 和gcHapN值差异很大。Adm 种质的平均 EH 最高,其次是Bas、Aus、Xian和Geng。相反,Xian的gcHapN最高,其次是Geng、Aus、Adm和Bas。
值得注意的是,在所有10382545个检测到的gcHaps中,有87.5%是特定群体所独有的(一个群体中存在,而其他群体中不存在),并且只有12.5%的gcHaps在群体(大多数主要群体)中共享。
与Xian或Geng相比,Aus和Adm中具有更大比例的基因(尤其是XG趋异基因)的Tajima’s D > 2,这表明平衡选择在维持两群体高gcHap多样性中起着更重要的作用。Geng中Tajima’s D < –2的基因占比最高,证明Geng相较于其他群体经历了更强的正向选择或来自遗传瓶颈的群体扩展。

图2
gcHap多样性与水稻驯化
为了调查gcHaps能否解决水稻起源(驯化)问题,作者将3KRG中不同品种组的O. sativa地方种群体与wild AA-genome rice ancestors进行了比较,以确定三个类别( with 0 < EH < 0.3 in 3KRG)中29845个基因的主要gcHap频率(图3A)。从全基因组SNP推断的18个野生稻基因组的系统发育树(补充图3)显示了与先前发表结果一致的模式。
在9399个保守基因中,在所有AA基因组野生稻种中,不同3KRG地方种群体中的主要gcHaps出现频率较高(79%±6%,67%–85%),这表明3KRG地方种中大多数主要gcHaps保守基因是来自其野生祖先的古代等位基因(图3A)。
为了进一步了解不同地理区域的地方种的进化历史,作者进行了系统进化分析,以显示18种AA基因组野生稻种与基于主要gcHaps构建的不同地理区域的推定原始祖先之间的关系。一个地理区域的推定原始祖先是根据该地理区域的地方物种中29845个基因的主要gcHaps的真实频率构建的,因此可以认为是原始野生稻的祖先,这些地方最初是从这些地方种驯化而来的。来自中国和东亚地区的公认的Geng祖先形成了单一的进化枝,这与我们对最早的Geng的认识一致,韩国和日本的种质都起源于中国。而且,推断出的Xian或Geng内不同地方种种群的推定原始祖先与它们的地理起源有很好的相关性。值得注意的是,来自印度和中国的Xian原始祖先形成了不同的进化枝,这表明来自中国和印度的Xian地方种可能是独立于本地野生稻种群而驯化的,就像来自东南亚的地方种一样。

图3
古老的全基因组复制事件助长了Xian-Geng亚种的分化
基因复制事件对于基因和基因家族的进化很重要,因为它们为植物进化过程中基因复制品的功能多样化提供了新的基因产生的原始资源。为了解古代基因组/基因复制事件如何促进观察到的水稻基因的gcHap分化,作者在进化过程中通过古代全基因组复制(WGD)创建的共线区块中检查了3989个同源基因对。所有结果都强烈表明,Xian和Geng群体中许多基因的不同主要gcHaps最初是由WGD事件产生的旁系对产生的。
现代育种对水稻gcHap多样性的影响
为了了解过去几十年来的现代育种如何影响水稻gcHap多样性,作者从3KRG中选择了1557个具有准确品种信息的种质,并将其分为四类(Xian地方种、Geng地方种、Xian现代品种、Geng现代品种)。该结果表明,每个基因的平均gcHaps主要通过在Xian和Geng育种期间的基因内重组产生,每个基因分别产生37.9%±17.7%和33.0%±21.9%。作者还观察到,在育种期间Xian和Geng平均基因瓶颈效应分别为丢失等位基因的53.7%±18.1%和62.8%±18.2%。
为了确定两种现代品种之间的基因流如何对观察到的gcHap多样性做出贡献,作者基于gcHap数据集计算了Xian和Geng的地方品种和现代品种之间的INei。结果表明,与Xian地方种Geng地方种相比,Xian现代品种Geng现代品种的总体差异增加了0.015(INei),反映了Xian现代品种Geng现代品种间相互渗入的增加。此外,在繁殖过程中从Geng到Xian的渗入比从Xian到Geng的渗入要大得多。
为了了解选育过程如何对水稻个体基因的gcHaps进行选育,作者比较了地方品种和现代品种的29845个基因(0 < EH <0.3)中Hap1s(3KRG中频率最高的主要gcHaps)的频率。

图4
3KRG中已知基因的主要gcHaps的功能重要性
图5显示了四个著名基因的单倍型网络,说明了其主要gcHaps的种群组织和进化关系,并展示了现代繁殖如何导致其主要gcHaps的频率变化。

图5
从克隆的基因中挖掘“最佳” gcHap以获取重要的产量性状
29个已克隆的重要基因的“有利” gcHaps的频率在*Xian/indica (XI) 和Geng/japonica (GJ) *现代品种以及不同水稻亚群中对五个产量性状(GWT,GL,GW,PL和CN)的影响。
结果表明,目前在农民田间种植的大多数现代品种在大多数基因位点都没有“最佳”等位基因。因此,通过精心挑选的育种亲本在多个基因座上缺失有利的gcHaps进行金字塔化,具有改善现代品种的产量性状和生产力的巨大潜力。

图6
gcHap数据集在因果基因发现和基因组预测中的应用
作者进行了1000次模拟,比较了基于gcHap的全基因组关联研究(GWAS)和基于SNP的GWAS的性能。根据ROC曲线,在两种模拟情况下,基于gcHap的GWAS在相同的I型错误级别上始终显示出比基于SNP的GWAS更高的Power,这表明基于gcHap的GWAS可能更可靠,更有用复杂性状的遗传解剖

浙公网安备 33010602011771号