代码随想录Day2
题目(LeetCode 707)
设计链表的实现。您可以选择使用单链表或双链表。单链表中的节点应该具有两个属性:val 和 next。val 是当前节点的值,next 是指向下一个节点的指针/引用。如果要使用双向链表,则还需要一个属性 prev 以指示链表中的上一个节点。假设链表中的所有节点都是 0-index 的。
实现如下功能:
get(index):获取链表中第 index 个节点的值。如果索引无效,则返回-1。
addAtHead(val):在链表的第一个元素之前添加一个值为 val 的节点。插入后,新节点将成为链表的第一个节点。
addAtTail(val):将值为 val 的节点追加到链表的最后一个元素。
addAtIndex(index,val):在链表中的第 index 个节点之前添加值为 val 的节点。如果 index 等于链表的长度,则该节点将附加到链表的末尾。如果 index 大于链表长度,则不会插入节点。如果index小于0,则在头部插入节点。
deleteAtIndex(index):如果索引 index 有效,则删除链表中的第 index 个节点。
提示:
0 <= index, val <= 1000
请不要使用内置的 LinkedList 库。
get, addAtHead, addAtTail, addAtIndex 和 deleteAtIndex 的操作次数不超过 2000。
思路:
主要考察点是链表的基础操作,包括删除,添加,查找
注意添加操作的顺序.先连接新节点的next再把前一节点和新节点连起来。这样可以避免无法找到新节点的后一节点的问题(后一节点需要通过前一节点.next来获取)
代码:
package com.dwj.LeetCode.LinkedList; /** * 在链表类中实现这些功能: * * get(index):获取链表中第 index 个节点的值。如果索引无效,则返回-1。 * addAtHead(val):在链表的第一个元素之前添加一个值为 val 的节点。插入后,新节点将成为链表的第一个节点。 * addAtTail(val):将值为 val 的节点追加到链表的最后一个元素。 * addAtIndex(index,val):在链表中的第 index 个节点之前添加值为 val 的节点。如果 index 等于链表的长度, * 则该节点将附加到链表的末尾。如果 index 大于链表长度,则不会插入节点。如果index小于0,则在头部插入节点。 * deleteAtIndex(index):如果索引 index 有效,则删除链表中的第 index 个节点。 */ public class DesignLinkedList { //单链表 class ListNode { int val; ListNode next; ListNode(){} ListNode(int val) { this.val=val; } } class MyLinkedList { //size存储链表元素的个数 int size; //虚拟头结点 ListNode head; //初始化链表 public MyLinkedList() { size = 0; head = new ListNode(0); } //获取第index个节点的数值 public int get(int index) { //如果index非法,返回-1 if (index < 0 || index >= size) { return -1; } ListNode currentNode = head; //包含一个虚拟头节点,所以查找第 index+1 个节点 for (int i = 0; i <= index; i++) { currentNode = currentNode.next; } return currentNode.val; } //在链表最前面插入一个节点 public void addAtHead(int val) { addAtIndex(0, val); } //在链表的最后插入一个节点 public void addAtTail(int val) { addAtIndex(size, val); } // 在第 index 个节点之前插入一个新节点,例如index为0,那么新插入的节点为链表的新头节点。 // 如果 index 等于链表的长度,则说明是新插入的节点为链表的尾结点 // 如果 index 大于链表的长度,则返回空 public void addAtIndex(int index, int val) { if (index > size) { return; } if (index < 0) { index = 0; } //因为新插入元素,表长度+1 size++; //找到要插入节点的前驱 ListNode pred = head; for (int i = 0; i < index; i++) { pred = pred.next; } ListNode toAdd = new ListNode(val); toAdd.next = pred.next; pred.next = toAdd; } //删除第index个节点 public void deleteAtIndex(int index) { if (index < 0 || index >= size) { return; } size--; ListNode pred = head; for (int i = 0; i < index; i++) { pred = pred.next; } pred.next = pred.next.next; } } } package com.dwj.LeetCode.LinkedList; /** * 在链表类中实现这些功能: * * get(index):获取链表中第 index 个节点的值。如果索引无效,则返回-1。 * addAtHead(val):在链表的第一个元素之前添加一个值为 val 的节点。插入后,新节点将成为链表的第一个节点。 * addAtTail(val):将值为 val 的节点追加到链表的最后一个元素。 * addAtIndex(index,val):在链表中的第 index 个节点之前添加值为 val 的节点。如果 index 等于链表的长度, * 则该节点将附加到链表的末尾。如果 index 大于链表长度,则不会插入节点。如果index小于0,则在头部插入节点。 * deleteAtIndex(index):如果索引 index 有效,则删除链表中的第 index 个节点。 */ public class DesignLinkedList { //单链表 class ListNode { int val; ListNode next; ListNode(){} ListNode(int val) { this.val=val; } } class MyLinkedList { //size存储链表元素的个数 int size; //虚拟头结点 ListNode head; //初始化链表 public MyLinkedList() { size = 0; head = new ListNode(0); } //获取第index个节点的数值 public int get(int index) { //如果index非法,返回-1 if (index < 0 || index >= size) { return -1; } ListNode currentNode = head; //包含一个虚拟头节点,所以查找第 index+1 个节点 for (int i = 0; i <= index; i++) { currentNode = currentNode.next; } return currentNode.val; } //在链表最前面插入一个节点 public void addAtHead(int val) { addAtIndex(0, val); } //在链表的最后插入一个节点 public void addAtTail(int val) { addAtIndex(size, val); } // 在第 index 个节点之前插入一个新节点,例如index为0,那么新插入的节点为链表的新头节点。 // 如果 index 等于链表的长度,则说明是新插入的节点为链表的尾结点 // 如果 index 大于链表的长度,则返回空 public void addAtIndex(int index, int val) { if (index > size) { return; } if (index < 0) { index = 0; } //因为新插入元素,表长度+1 size++; //找到要插入节点的前驱 ListNode pred = head; for (int i = 0; i < index; i++) { pred = pred.next; } ListNode toAdd = new ListNode(val); toAdd.next = pred.next; pred.next = toAdd; } //删除第index个节点 public void deleteAtIndex(int index) { if (index < 0 || index >= size) { return; } size--; ListNode pred = head; for (int i = 0; i < index; i++) { pred = pred.next; } pred.next = pred.next.next; } } }
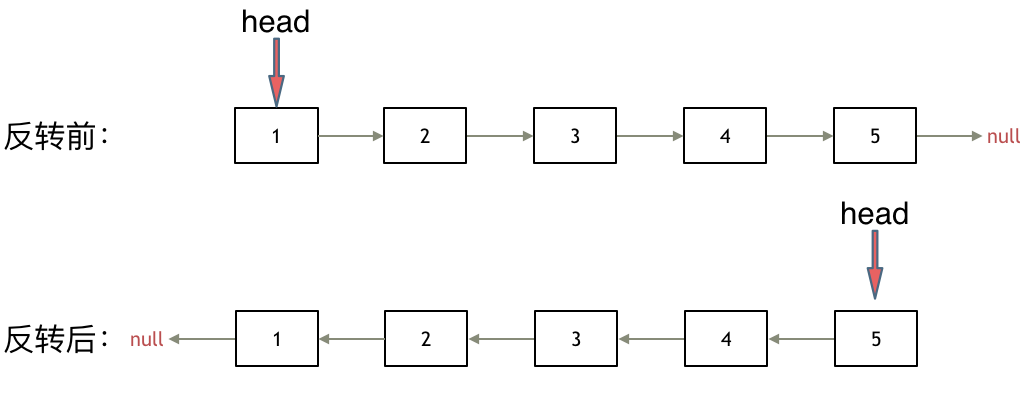
Leetcode 206:
给你单链表的头节点 head ,请你反转链表,并返回反转后的链表。
示例 1

思路:双指针,把后一节点不断指向前一节点。
一个pre,一个cur,一个暂存temp(提前存一下cur的后一节点,方便移动)
递归法比较难理解,以后专门抽个时间集中理解一下递归法。
package com.dwj.LeetCode.LinkedList; import java.util.List; /** * 翻转链表,双指针写法 */ public class ReverseLinkedList { class solution { public ListNode reverseList(ListNode head) { ListNode prev = null; ListNode cur = head; ListNode temp = null; while (cur != null) { //首先把后一节点存起来,后面移动用 temp = cur.next; //连接翻转 cur.next = prev; //位置前进 prev = cur ; cur = temp; } return prev ; } } }
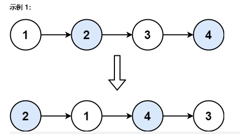
leetcode 24
给你一个链表,两两交换其中相邻的节点,并返回交换后链表的头节点。你必须在不修改节点内部的值的情况下完成本题(即,只能进行节点交换)。

思路:
如果要交换 3、4。我们需要拿到2才行。这很重要,对元素的操作,一定要考虑前后节点的连贯性,不能臆想。
所以,虚拟头结点很适合这种需要考虑头尾连接的问题。这一题的终止条件也显而易见是,2.next.next = null,也就是不再满足两两交换的时候,结束。
代码:
package com.dwj.LeetCode.LinkedList; public class ReverseNearByNode { /** * 给定一个链表,两两交换其中相邻的节点,并返回交换后的链表。 * 你不能只是单纯的改变节点内部的值,而是需要实际的进行节点交换。 * Leetcode 24 */ // 虚拟头结点 class Solution { public ListNode swapPairs(ListNode head) { ListNode dummyNode = new ListNode(0); dummyNode.next = head; ListNode prev = dummyNode; while (prev.next != null && prev.next.next != null) { ListNode temp = head.next.next; // 缓存 next prev.next = head.next; // 将 prev 的 next 改为 head 的 next head.next.next = head; // 将 head.next(prev.next) 的next,指向 head head.next = temp; // 将head 的 next 接上缓存的temp prev = head; // 步进1位 head = head.next; // 步进1位 } return dummyNode.next; } } // 递归版本 class Solution2 { public ListNode swapPairs(ListNode head) { // base case 退出提交 if(head == null || head.next == null) return head; // 获取当前节点的下一个节点 ListNode next = head.next; // 进行递归 ListNode newNode = swapPairs(next.next); // 这里进行交换 next.next = head; head.next = newNode; return next; } } }
LeetCode 19 删除链表倒数第n个节点
给你一个链表,删除链表的倒数第 n 个结点,并且返回链表的头结点。
思路:
问题的关键在于,如何找到倒数第n个节点。可以无脑两个for循环,但是不推荐
这题可以用快慢指针来巧妙的解决。让快指针先走n步,然后慢指针再走,走到快指针为null,慢指针的位置也就是倒数n的位置了。
执行删除操作,需要找到节点的prev,所以,快指针可以先走一步,这样慢指针就慢一步,正好是prev的位置。
代码:
package com.dwj.LeetCode.LinkedList; /** * 删除链表倒数第n个元素 * 给你一个链表,删除链表的倒数第 n 个结点,并且返回链表的头结点。 */ public class DeleteDescNode { public ListNode removeNthFromEnd(ListNode head, int n){ ListNode dummyNode = new ListNode(0); dummyNode.next = head; ListNode fastIndex = dummyNode; ListNode slowIndex = dummyNode; //只要快慢指针相差 n 个结点即可 for (int i = 0; i < n ; i++){ fastIndex = fastIndex.next; } while (fastIndex.next != null){ fastIndex = fastIndex.next; slowIndex = slowIndex.next; } //此时 slowIndex 的位置就是待删除元素的前一个位置。 //具体情况可自己画一个链表长度为 3 的图来模拟代码来理解 slowIndex.next = slowIndex.next.next; return dummyNode.next; } }
LeetCode 142. 环形链表 II
给定一个链表的头节点 head ,返回链表开始入环的第一个节点。 如果链表无环,则返回 null。
如果链表中有某个节点,可以通过连续跟踪 next 指针再次到达,则链表中存在环。 为了表示给定链表中的环,评测系统内部使用整数 pos 来表示链表尾连接到链表中的位置(索引从 0 开始)。如果 pos 是 -1,则在该链表中没有环。注意:pos 不作为参数进行传递,仅仅是为了标识链表的实际情况。
思路:
首先,要判断是否形成了环形链表。可以通过快慢指针来判断,快慢指针的步长差为1的时候,快指针以每次循环靠近1的速度追慢指针,如果形成环形链表,一定可以追得上。
然后就是寻找入口。寻找入口是个比较脑筋急转弯,小学奥数难度的思考题。

假设 ,慢指针走了x+y后才遇到了快指针。
快指针每次走2步,慢指针每次走1步
快指针走的长度换算成慢指针是 (x+y)* 2
可以写出如下等式:
(x+y)* 2 = n(y+z) + x + y
简化一下等式:
x = (n-1)(y+z) + z
所以,如果n=1。 x=z
也就是说,如果从相遇点出发,x的距离和z的距离是相同的,他们以同样的步幅移动,一定会在入口处相遇。
我们就可以记录下相遇的位置和头结点的位置。
让他们同步幅移动,相遇点即为环形入口处。

代码:
package com.dwj.LeetCode.LinkedList; /** * 142 环形链表II * 给定一个链表,返回链表开始入环的第一个节点。 如果链表无环,则返回 null。 */ public class CircleLinkedList { public class Solution { public ListNode detectCycle(ListNode head) { ListNode slow = head; ListNode fast = head; while (fast != null && fast.next != null) { slow = slow.next; fast = fast.next.next; if (slow == fast) {// 有环 ListNode index1 = fast; ListNode index2 = head; // 两个指针,从头结点和相遇结点,各走一步,直到相遇,相遇点即为环入口 while (index1 != index2) { index1 = index1.next; index2 = index2.next; } return index1; } } return null; } } }
总结:
链表的操作,很多情况需要考虑到前后节点的连贯性,切记不能只考虑头结点情况,或者只考虑中间节点的情况。
像插入,删除操作,都需要视情况获取前后节点。如果存在这种需要考虑前后节点是否是头结点的情况,可以使用虚拟头结点进行操作。
快慢指针,双指针。 不同节奏的两个指针可以用来做很多事情。用来看是否形成环,查找倒数第n个节点,真的很妙。
在进行删除,交换等操作的时候,多考虑一下,是否会形成空指针和无线循环的情况。对于终止条件的定义多数情况要三思,想一想是否考虑了前后节点的情况。
upup,继续努力,明年秋招,一定要拿到offer!

浙公网安备 33010602011771号